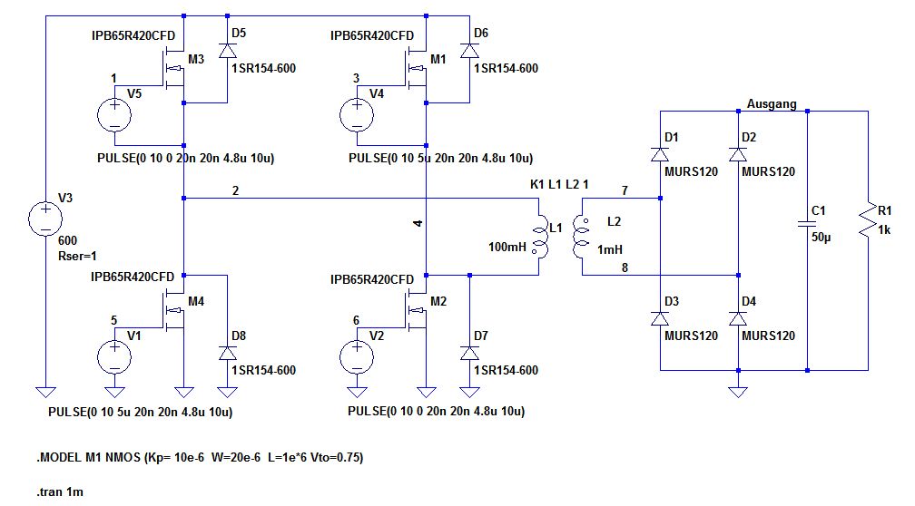
Hi, ich versuche ein Wechselrichter in Ltspice zu simulieren, ich habe gute Ergebnisse bekommen aber ich möchte eine Bestätigung bekommen dass es nicht nur um einen Zufall handelt : V 3 ist eine Gleichspannungsquelle von 600V V 1 ist ein puls Signal (T= 5us hat ein delay von 2.5 u) V 2 ist ein puls Signal (T= 5us hat kein delay )
Gate-Source-Spannung von 600V halte ich für eher fragwürdig, und damit auch das was du da simulieren möchtest.
wie kann ich es verbessern ?
Darüber hinaus bringt das alles recht wenig, wenn du nicht weißt wie gut die Modelle der Transistoren sind, du keine Treiber modellierst, die Steuinduktivität vernachlässigst etc.
ich möchte alles ideal simulieren, die parasitäre effekte sind mir egal
Fethi M. schrieb: > ich möchte alles ideal simulieren, die parasitäre effekte sind mir egal Ein idealer FET verträgt auch 600V Ugs, kann unendlich viel Strom und schaltet in der Zeit 0. Daher ist die Aussage dieser Simulation leider nicht viel wert... Gruß Dietrich
Ich habe dir mal die die Schaltung gerichtet. Im Anhang ist die Schaltung für die Simulation mit LTspice. Beachte, dass ich alle Netze mit Nummern oder einem Namen versehen habe. Also aufpassen beim duplizieren der Schaltung innerhalb eines Schaltplanes da Netze mit gleichem Namen direkt miteinander verbunden sind. Beachte, dass du keinen Trafo mit 100mH für so hohe Schaltfrequenzen bauen kannst. Gruß Helmut
Bitte melde dich an um einen Beitrag zu schreiben. Anmeldung ist kostenlos und dauert nur eine Minute.
Bestehender Account
Schon ein Account bei Google/GoogleMail? Keine Anmeldung erforderlich!
Mit Google-Account einloggen
Mit Google-Account einloggen
Noch kein Account? Hier anmelden.

