Hallo, ich möchte eine kleine Schaltung bauen, um 2 Zustände per RGB LED anzuzeigen. Die Komponenten habe ich aufgemalt und angehängt. Ziel: LED 1 soll rot leuchten, wenn S1 geschlossen ist. LED 1 soll grün leuchten, wenn S1 offen ist. LED 2 soll rot leuchten, wenn 8V AC NICHT anliegen LED 2 soll grün leuchten, wenn 8V AC anliegen 12V DC ist die Spannungsversorgung. Irgendwie steh ich auf dem Schlauch. Kann mir einer groß etwas aufzeichnen? Es sollte auch ziemlich klein sein, evtl mit SMD Bauteilen. Welche Transistoren/Tyristoren und Widerstände benötige ich? Danke für eure Hilfe
Manuel schrieb: > Welche Transistoren/Tyristoren und Widerstände benötige ich? Damit alleine wird es nicht getan sein. Bei AC sind oft Dioden gefragt. Und natürlich kommt es auch drauf an, wo AC her kommt. Evtl. sind dann AC-Optokoppler eine einfache Lösung. Ach ja, bei AC könnten Kondensatoren für eine nicht flackernde Anzeige praktisch sein. Welche Transistoren/Tyristoren und Widerstände in Frage kommen, hängt natürlich auch von deinen LEDs ab. Einfacher wäre wahrscheinlich ein kleiner µC, z.B. auf einem Arduino Board für 1,5€
In dem Fall: 2 Widerstände und ein Relais mit einem Wechsler sollte reichen.
Manuel schrieb: > LED 1 soll rot leuchten, wenn S1 geschlossen ist. > LED 1 soll grün leuchten, wenn S1 offen ist. Hängt an diesem Schalter noch etwas anderes, dass zu berücksichtigen wäre?
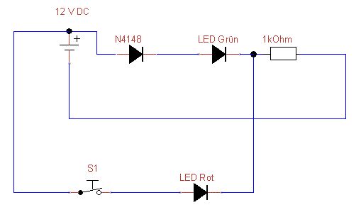
Erster Teil für LED 1:
1 | 1N4148 LED grün 1kΩ |
2 | 12V o---+----|>|----|>|---+----[===]----| GND |
3 | | ___ | |
4 | +---- ------|>|---+ |
5 | S1 LED rot |
Zweiter Teil für LED 2:
1 | 560Ω Optokoppler 4N33 |
2 | 8V AC o----[===]---+---|>|---+ |
3 | o | | |
4 | | +---|<|---+ |
5 | | 1N4148 | |
6 | +----------------------+ |
7 | |
8 | 1kΩ 2x 1N4148 LED rot |
9 | 12V o----[===]---+-----+---|>|--|>|---|>|---+----| GND |
10 | | | | |
11 | |/ === | |
12 | Optokoppler | | 100µF | |
13 | |\> | | |
14 | | | | |
15 | +-----+----------|>|-------+ |
16 | LED grün |
> Einfacher wäre wahrscheinlich ein kleiner µC
Äh, nein.
Vielen Dank schonmal für die Hilfe, besonders an Stefanus ;) Leider blicke ich bei der Darstellung des Schaltplans nicht so wirklich durch, insbesondere kann ich die vertikalen "Striche nicht interpretieren. Ich habe mal schnell was aufgemalt, meine aber, dass Grün dann dauernd leuchtet und rot über S1 angesteuert wird. Es wäre nett wenn wenn mir jemand grob erklären kann wie ich das lesen soll oder evtl schnell was aufmalt. Vielen Dank an euch und einen schönen Sonntag. Grüße Manuel
Du hast den Schaltplan richtig nachgezeichnet. Wenn S2 geschlossen wird, leuchtet die rote LED. An ihr fallen ungefähr 2 Volt ab. Das ist weniger, als die grüne LED plus die Zusatzdiode brauchen. Die grüne LED kann nur leuchten, wenn die Spannung ungefähr 2V + 0,7V beträgt. Die rote LED klaut der grünen ihre Betriebspannung. Die Schaltung mit dem Optokoppler macht prinzipiell dass Gleiche, nur dass hier die Farben vertauscht sind. Der Optokoppler reagiert nur auf die positiven Halbwellen der Wechselspannung. Der Kondensator dient dazu, die Lücken dazwischen zu füllen. Die Schaltung mit dem Optokoppler hat eine Diode mehr zum Ausgleich, weil am Transistor des Optokoppler auch noch ein bisschen Spannung verloren geht.
Ersetze "leuchten" durch "für menschliche Augen sichtbar leuchten". Auch LED haben eine Diodenkennlinie, dh die Flusspannung beginnt bei Strom=0 auch bei Uf=0. Dh mit besonders hochwertigen LED könnte die schöne Schaltung uU praktisch nicht funktionieren bzw die LED glimmen alle immer etwas.
Tolle Ideen. Man könnte auch eine Webcam nehmen und das Bild des Schalters auswerten.... Schalter S1 ist ein Wechsler und damit kann man doch problemlos zwei LED abwechselnd schalten. Da reicht auch ein Vorwiderstand. Für den zweiten Fall ein kleines Relais für 8VAC mit Wechselkontakt und der Rest wie beim S1. Oder denke ich hier zu einfach?
Bitte melde dich an um einen Beitrag zu schreiben. Anmeldung ist kostenlos und dauert nur eine Minute.
Bestehender Account
Schon ein Account bei Google/GoogleMail? Keine Anmeldung erforderlich!
Mit Google-Account einloggen
Mit Google-Account einloggen
Noch kein Account? Hier anmelden.

