Hallo, ich hab ein differentielles Filter nach: www.ti.com/lit/an/slwa053b/slwa053b.pdf dimensioniert. Jetzt möchte ich den Wellenwiderstand der zuführenden Leiterbahnen richtig designen (als Coupled Microstrip Line). Hierzu brauche ich Z_odd und Z_even. Wie les ich das nun aus meinem Filter raus was da was ist? Schonmal Vielen Dank für eure Tipps!
Du dimensionierst das Filter entsprechend einem gewünschten Zdiff. So musst du auch die Leitung dimensionieren. Normalerweise kann man in entsprechenden Programmen zur Dimensionierung der Leitungen auch das Zdiff der Leitung angeben. Wenn ich mich recht erinnere ist aber Zdiff = SQRT(Zodd*Zeven) - also auch aus den beiden berechenbar.
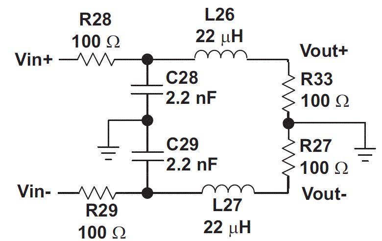
HildeK schrieb: > Du dimensionierst das Filter entsprechend einem gewünschten Zdiff. > So musst du auch die Leitung dimensionieren. > Normalerweise kann man in entsprechenden Programmen zur Dimensionierung > der Leitungen auch das Zdiff der Leitung angeben. > Wenn ich mich recht erinnere ist aber Zdiff = SQRT(Zodd*Zeven) - also > auch aus den beiden berechenbar. Danke für die Antwort. Ich hab mal den Filter aus dem PDF von TI als Bild angehängt. Ist hier Zdiff = 200 Ohm ? Und welchen Wert hat Zcm (common mode) ?
Ich nehm für die Berechnung "Pcb Calculator" her. Das ist bei KiCad dabei. Da kann ich nur Zeven und Zodd eingeben und das dann synthetisieren lassen.
mh schrieb: > Ist hier Zdiff = 200 Ohm ? Ja. mh schrieb: > Ich nehm für die Berechnung "Pcb Calculator" her. Das ist bei KiCad > dabei. Es gibt im Netz eine Reihe von Berechnungsseiten für differentielle Leitungen, allerdings eher in der Richtung dass du die Geometrie der Leitungen eingibst und dir dann die Leitungsimpedanz genannt wird. Mann muss dann eben ein wenig probieren, bis Abstand und/oder Breite passen. Nach meinem Verständnis sollte es für das Filter kein Zeven geben, höchstens durch Restunsymmetrien durch die Bauteiltoleranzen. Der hier könnte helfen: http://www.mantaro.com/resources/impedance_calculator.htm
Alles klar! Vielen Dank. Das Tool guck ich mir mal an.
HildeK schrieb: >> Ist hier Zdiff = 200 Ohm ? > > Ja. woher weiß man, daß bei dem Filter Zdiff = 200 Ohm ist? R28/R29 dürften da jedenfalls nicht reinspielen.
Bitte melde dich an um einen Beitrag zu schreiben. Anmeldung ist kostenlos und dauert nur eine Minute.
Bestehender Account
Schon ein Account bei Google/GoogleMail? Keine Anmeldung erforderlich!
Mit Google-Account einloggen
Mit Google-Account einloggen
Noch kein Account? Hier anmelden.
