Hallo zusammen, für einen Umbau eines tragbaren 70er Jahre AM Radios habe ich eines dieser billigen Scan Radios verwendet, doch nach dem Einbau in das Gehäuse hat das Ganze nur Empfang, wenn am Pluspol eine Krokoklemme angeschlossen ist - sonst ist der Empfng mies. Hä? Was kann das Problem sein, fehlt da ein "Gegengewicht"? Genau das gleiche Scan Radio "unverändert verwendet" hat immer guten und glasklaren Empfang. Danke, Klaus.
Was für ein Scanradio? Diese kleinen billigen Scanradios ohne Lautsprecher nutzen den Schirm des Kopfhørerkabels als Antenne.
...genau die. Masse der Kopfhörerbuchse (was NUR die Antenne ist, korrekt) hab ich an eine FM Stabantenne angeschlossen, passt also. Klaus.
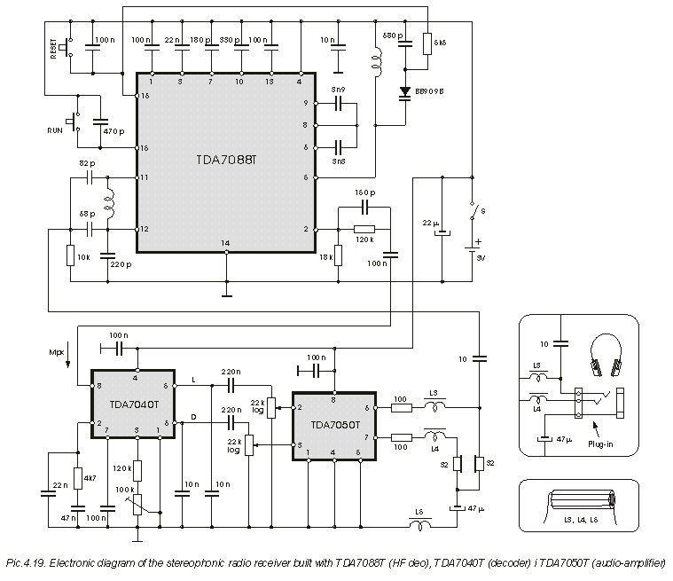
Aha, suchen nach TA7088 brachte mich zu einem NF Verstärker, suchen nach TDA7088 war erfolgreicher :-) Hast Du mal versucht wie hier im Datenblatt http://pdf.datasheetcatalog.com/datasheet/philips/TDA7088.pdf auf Seite 3 die Antenne anzuschliessen. Leider zeigt das Datenblatt kein Beispiel, wie das mit dem Kopfhørerkabel als Antenne funktioniert. Auf dieser Seite http://electronics-diy.com/fm-radio-receiver-using-tda7088.php ist ganz unten ein Beispiel. Es wird nicht die Abschirmung als Antenne verwendet. Hab das Bild nochmal angefügt.
Hm...es wird ja über den 10p(?) C nur von einem der Kopfhörerkabel das FM Signal ausgekoppelt - die Scan Radio Platine ist sicherlich nicht 100% gleich, aber das Prinzip ist genau das selbe. Ich farge mich mehr, wieso das "Stück Kabel" an + den Empfang bereits DEUTLICH verbessert (von fast nix zu glasklar). Das scheint also alles sehr empfindlich bzgl des "Umfeldes" zu sein (Zuleitung Stromversorgung, FM Antenne, Kopfhörerbuchse verlängert...). Edit: Die Schaltung im Scan Radio ist aber grdstzl noch etwas einfacher, habe es gerade geprüft. Klaus.
Klaus R. schrieb: > Ich farge mich mehr, wieso das "Stück Kabel" an + den Empfang bereits > DEUTLICH verbessert Laut dem Schaltplan den ich anhing, liegt "+" wechselstrommässig auf Masse über den 22µF Elko und der Antenneneingang ist über 220pF mit MAsse verbunden. Et voilà :-)
Hallo Sven, habe es aufgegeben - das grundsätzliche Phänomen ließ sich auch mit Umbau der Eingangsseite nicht beheben. Es bleibt spuky, aber diese Radio sind halt billig und funktionieren wohl einfach nur stand alone mit Kopfhörer dran". Die stärkeren Sender empfange ich sauber, aber leider halt nur 3/9. Danke & Gruß, Klaus.
Bitte melde dich an um einen Beitrag zu schreiben. Anmeldung ist kostenlos und dauert nur eine Minute.
Bestehender Account
Schon ein Account bei Google/GoogleMail? Keine Anmeldung erforderlich!
Mit Google-Account einloggen
Mit Google-Account einloggen
Noch kein Account? Hier anmelden.
