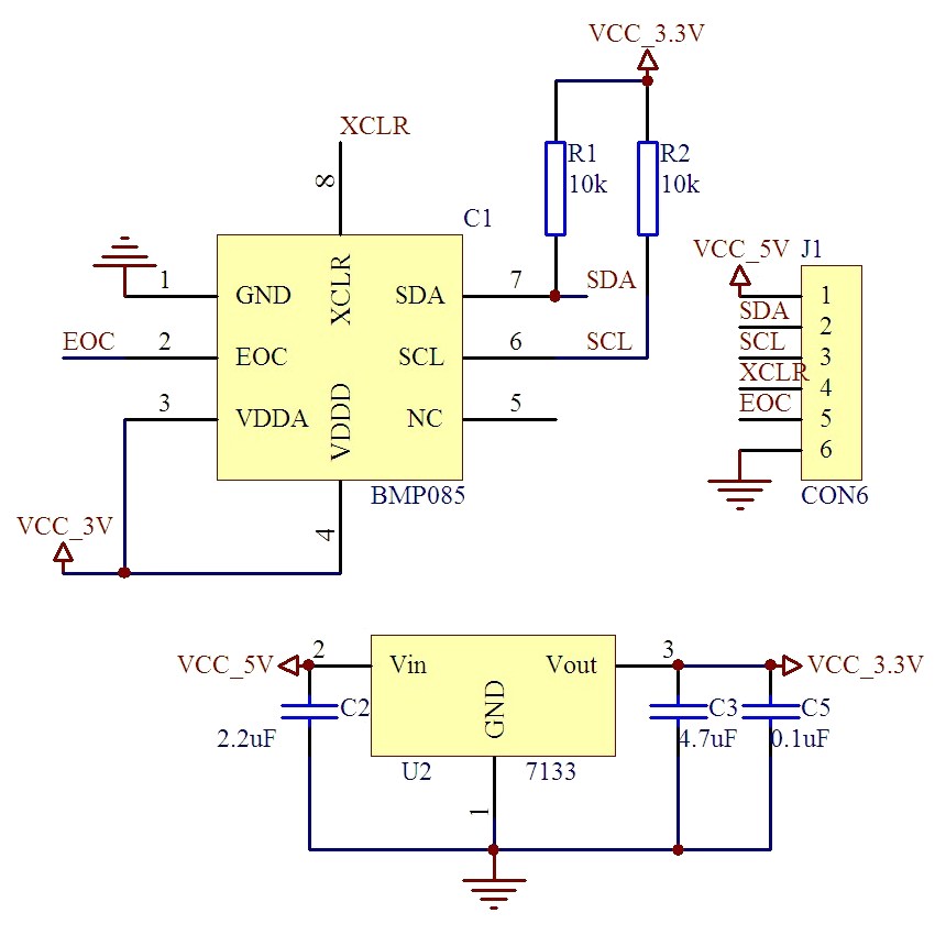
Hallo, wie vertragen sich die 2 Sensoren im Bezug der I2C-VCC? Vielen Dank
Timmo H. schrieb: > Gut Bezüglich dem Ausgleichstrom gibt es keine Probleme, außer der Verlustleistung!?
Welchen Ausgleichsstrom meinst du? SDA und SCL werden ja nicht aktiv getrieben... Grüß Michael
Michael M. schrieb: > Welchen Ausgleichsstrom meinst du? SDA und SCL werden ja nicht aktiv > getrieben... Danke, dachte zwischen den beiden Spannungsquellen ...
Sind beide 3.3V, was soll da für ein Ausgleichsstrom fließen?
Sascha schrieb: > Sind beide 3.3V, was soll da für ein Ausgleichsstrom fließen? Ja, aber ist ja nicht ganz genau 3,3V und außerdem ist Ri wahrscheinlich auch nicht gleich. Ich meine der Ausgleichstrom muss sehr gering sein!?
Du verbindest die beiden 3,3 V Versorgungen ja nicht direkt miteinander. Und der Strom über die beiden Pull-Ups ist sehr gering. Selbst wenn du 3,4 V und 3,2 V hast dann ergibt das 0,2 V /14,7 kR = 13,6 µA. Gruß Michael
Bitte melde dich an um einen Beitrag zu schreiben. Anmeldung ist kostenlos und dauert nur eine Minute.
Bestehender Account
Schon ein Account bei Google/GoogleMail? Keine Anmeldung erforderlich!
Mit Google-Account einloggen
Mit Google-Account einloggen
Noch kein Account? Hier anmelden.

