Hallo alle! Nachdem ich hier irgendwo gelesen haben, man solle ein digitales Poti nehmen, um DCDC-Wandler, die über Feedback-Widerstände eingestellt werden, variabel zu machen, hab ich mir das so schön gedacht ... Nun bin ich gerade an der Stelle und merke: bäh, geht nicht so leicht. Die meisten sind nur für Spannungen bis gering über VCC, meist 5.5V. Bei anderen gibt's keine 3 Ausgänge (Schleifer, Ra, Rb), andere können wieder nicht genug Strom. Ich habe welche gefunden mit +-18V für den analogen Teil, aber ich wühle mich nun schon durch einige Datenblätter und weiss nicht weiter. Hat jemand einen Rat, wie ich die 2 feedback-Widerstände ersetze, um möglichst einfach die Ausgangsspannung anzupassen? Es soll zwischen 1.3 und 12.5V aus dem Wandler rauskommen, ausgesucht habe ich einen LM25088. Mindestens 2 mA sind es bestimmt, die da fließen ... Eventuell gibt's eine noch andere sichere(!) Lösung, über DAC-Spannung? Die Lösung sollte möglichst sauber sein :) Danke für jeglichen Rat und Hilfe! Nik
du kannst doch dein digitales Poti (I2C) auf die Spannung 0-5V lassen aus einer 5V Quelle, diese in einen OPV mit der gewünschten Ausgangsspannung und Ausgangstrom 2mA scheibst du sollte jeder schaffen. Den OPV kannst du sogar aus 5V versorgen mit einem DC/DC SIM1 0512 oder 0524. Im OPV verstärkst du die Spannung vom digitalen Poti 0-5V zu -> nach Wunsch 3-fach 0-15V o.ä.
AD5292 bspw mal geschaut? Da ist eher die Spannung nach unten etwas begrenzt, aber aus Kombi eines solchen mit einem LM317 kann man schon was brauchbares bauen, kommt halt auch auf Kontext an, in dem das ganze genutzt werden soll
Nik A. schrieb: > Die meisten sind nur für Spannungen bis gering über VCC, meist 5.5V. ist doch mehr als genug für den unteren Teiler da die FB Spannung eh nur bei 1,2V bis 1,3V liegt! du brauchst keinen Spannungsteiler, der obere Wert ist ein fester R, den unteren variierst du mit dem I2C Poti um 1,2V.
Joachim B. schrieb: > den unteren variierst du mit dem I2C Poti um 1,2V. Richtigerweise wird da nichts "um" 1,2V variiert, sondern am Poti liegen (solange der Regler funktioniert) immer die 1,2V Referenzspannung an. Lediglich der durch das Poti fließende Strom ändert sich abhängig vom Widerstand...
Danke für Eure Antworten! AD5292 hab ich gesehen, da war ich dann etwas unsicher und schrieb die Frage hier :) Joachim, da hab ich gerade noch ein Problem oder einen Knoten in der Leitung: Bisher habe ich oberhalb und unterhalb eines 20k-Potis noch 1k2-Widerstände. Je nach Endanschlag habe ich am Ausgang des Wandlers eine Spannung zwischen 12.45V und 1.33V. Vout = 1.205*(Rfb2/Rfb1+1) Wenn ich oben (also Rfb2) fix mache und unten den digitalen Poti rein, dann ist die Änderung doch nicht mehr linear, oder? Jedenfalls macht ein Schritt von 40 Ohm schon fast 350 mV aus. Ganz am Anfang hatte ich diese Überlegung schon gehabt aber schnell verworfen, weil ich keine schönen Werte rausbekam.
Lothar M. schrieb: > Richtigerweise wird da nichts "um" 1,2V variiert, sondern am Poti liegen > (solange der Regler funktioniert) immer die 1,2V Referenzspannung an. ich denke du hast mich schon verstanden ;) Die Ausgangsspannung stellt sich ja nach dem Teilerverhältnis so ein das die FB Spannung von 1,2V erreicht wird. Logisch ist es ein Schaltregler der eine Hysterese hat also liegt die FB Spannung durch eigene Toleranzen mit der internen Referenz und der wackeln um diese Hysterese nie genau bei 1,2V aus dem Datenblatt. Ich glaube wir wissen beide wie das funktioniert. Nik A. schrieb: > Es soll zwischen 1.3 und 12.5V aus dem Wandler rauskommen Tatsache bleibt der TO hat kein Problem mit einer oberen Spannungsgrenze eines I2C Potis um 5V wenn er nur die FB Spannung beeinflussen will und das kann genauso gut mit festem oberen R erfolgen zu 12,5V und variabel durch I2C Poti am FB um 1,2V. Er muss ja nur den unteren R als I2C passend verändern und dann ändert sich das Teilerverhältnis und die Ausgangsspannung. Nur muss das I2C Poti am oberen Punkt frei sein von Fremdspannung, dort kommt FB ran, der Mittelabgriff muss auf GND geklemmt werden können, Teiler im I2C Poti ist nicht nötig. http://www.ti.com/lit/ds/slis144a/slis144a.pdf im RHEOSTAT MODE A oder B Seite 3 FB dann an H
als Zusatzinfo noch das: Das ganze wird dann 4 bis 8 mal auf die Platine kommen (ein µC, 4 bzw 8 digiPotis, 4 bzw 8 Wandler) Wenn ich Joachim oben richtig verstanden habe, dann habe ich bei einem 256-Positionen-Poti von 10k etwa 40 Ohm pro Schritt und wenn ich dann noch richtig rechne, ist die Änderung der Ausgangsspannung nicht linear. angefangen bei 0.253V/Schritt bis 0.004V/Schritt am anderen Ende.
Joachim B. schrieb: > Ich glaube wir wissen beide wie das funktioniert. Das ist der Fall. Nik A. schrieb: > und wenn ich dann noch richtig rechne, ist die Änderung der > Ausgangsspannung nicht linear. > angefangen bei 0.253V/Schritt bis 0.004V/Schritt am anderen Ende Ich habe die Werte nicht nachgerechnet, aber richtig: das Verhalten wird nichtlinear sein. > ist die Änderung der Ausgangsspannung nicht linear. Ist das ein Problem? Das Poti wird doch sowieso von einem uC angesteuert, oder? Dann muss einfach dort eine Tabelle rein, die eine passende Skalierung macht. Alternativ kann man sich das auch per Software ausrechnen und so die Unlinearität "begradigen". > angefangen bei 0.253V/Schritt Ist das zu viel?
Nik A. schrieb: > Wenn ich Joachim oben richtig verstanden habe, dann habe ich bei einem > 256-Positionen-Poti von 10k etwa 40 Ohm pro Schritt und wenn ich dann > noch richtig rechne, ist die Änderung der Ausgangsspannung nicht linear. > angefangen bei 0.253V/Schritt bis 0.004V/Schritt am anderen Ende. das rechne mal vor das Poti ist doch linear oder ist dein Poti was du wählst ein log Poti? egal wie du kannst es in deine I2C Steuersoftware kompensieren.
Allenfalls waere interesant was das Ganze soll. Sonst gaebe es auch noch die SMB controller fuer einstellbare Powersupplies. Die decken aber nur einen kleinen Bereich ab. Ueblicherweise um Prozessoren zu speisen und dort die Spannung anzupassen. http://www.linear.com/parametric/vid_voltage_programmers http://www.linear.com/parametric/Digital_Power_System_Management
Joachim: immer noch unter der Voraussetzung, wir reden über die gleichen Voraussetzungen: Vout = 1.205*(Rfb2/Rfb1+1) mal ganz schnell gerechnet (und die min/max-Spannungen sind noch nicht so, wie ich sie möchte) ich mache Rfb2 fix auf 10k, an Vout. dann seriell zum 10k-Poti, welches Rfb1 ist, noch 1k2, um Vmax zu begrenzen, gegen GND. Wenn Poti = 00000: 11.247V 00040: 10.923V 00080: 10.619V 00120: 10.334V 00160: 10.065V 09880: 2.292V 09920: 2.287V 09960: 2.285V 10000: 2.281V Einfach wäre halt, dem Poti einen einfachen Wert zuzuweisen, ohne zu rechnen :) Ausgangsstrom ist aktuell erst mal auf 3A festgelegt, eventuell wird der später höher, was eben nach langem Suchen zum LM25088 führte. Ich möchte auch relativ geringe Spannungssprünge machen, 100mV wären schon zu viel. edit: und jetzt hab ich versucht, auf die 1.35V Vmin zu kommen und schaffe es nicht mit den Werten ...
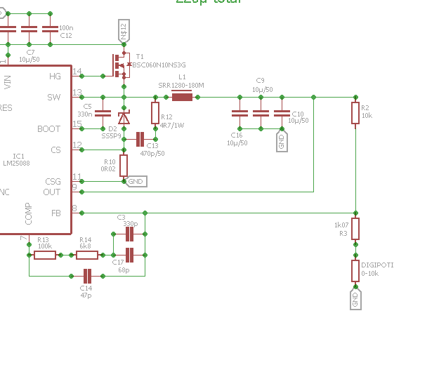
nun ist es an der Zeit ein Schaltbild mit Werten und Bezeichnungen einzustellen was der vorige Text sein sollte, prosa ist hier nicht mehr zielführend.
okay :) nehmen wir mal angehangenen Schaltplanausschnitt als Basis R2 ist Rfb2 R3 und DIGIPOTI sind Rfb1 Ohne R3 wäre es ja Div/0, wenn Poti = 0 (Alternativ hätte ich einen passenden Poti zwischen 2 Widerstände gemacht, solange der die Spannung und den Strom überlebt, dann wäre es aber auch linear.)
nun sollte klar sein warum du nicht auf 1,3V kommst 10000: 2.281V oben 10k unten 11k dein Poti müsste schon hochohmiger sein oder oben niederohmiger, aber nicht den Querstrom aus den Augen verlieren, bei 1k wären das schon 12,5mA bei 12,5V die deine Obergrenze sein sollen, ich weiss grad nicht die Daten die ein digital Poti verkraftet. dein FB braucht FB Input Bias Current 100nA max. früher meinten wir als Querstrom immer 10x größer zu nehmen, aber auch 100x wären nur 10µA das sollte doch jedes digi Poti ab können. 10k oben unten 120k für 1,3V raus 1k Oben 12k unten treibt den Strom bis 12,5mA bei 0 Ohm wenn das digitale Poti mitspielt. Der obere wird die maximalen 144mW locker wegstecken, interssant wirds unten im digi Poti also maximal 12,5mA aber nie mehr als 1,2V und nie mehr als 12,5mA gibt nur 14 mW maximal, sehe da kein Problem. 0 Ohm unten gilt es zu vermeiden, dann verhungert der Regler, also noch einen 100 Ohm R dazu +- EDIT: R2 1k R3 100 Ohm digi Poti 10k
okay :) nur, ich rechne doch trotzdem richtig, oder? Poti = 0 Ohm: Vout = 13.26V Poti = 40 Ohm: Vout = 9.81V (10k/256 Positionen/1. Position) Poti = 80 Ohm: Vout = 7.90V (2. Position) Also, diese Riesensprünge bleiben dann erhalten.
noch ein Update:
Ich kann diese Idee scheinbar gleich in den Wind schießen.
Der Ramp-Widerstand muss bei diesem IC an die Ausgangsspannung angepasst
werden und würde dann wieder einen weiteren Poti benötigen bzw eine über
einen DAC generierte Spannung plus Widerstand.
Noch kurz etwas zum Anwendungsfall:
Mit dem DC/DC-Converter sollen ohmsche Lasten betrieben werden, darunter
können später auch TEC/Peltier sein ("oh ein weiterer Peltier-Thread"
wollte ich abichtlich ersparen)
Wichtig ist, relativ kleine Änderungen (50mV) der Ausgangsspannung zu
erreichen, sowie einen Strom von mindestens 3A.
Das ganze über µC (mit möglichst einfacher Kommunikation)
aktuell sehe ich mich schon mal nach weiteren Lösungen um, die ohne
Ramp-Widerstand und dergleichen auskommen und auch sonst nicht allzu
viele FETs drumherum benötigen, da ich ja 4 bzw 8 dieser Wandler auf dem
Board brauche.
Die einfachen LM2575 (und dergleichen) lassen sich ja auch ohne viel
Aufwand variabel einstellen, können aber den Strom nicht.
Statt eines digitalen Potis könnte man die Feedbackspannung auch über einen OP erzeugen. Einfach die Spannung am Ausgang messen und solange sie unter der gewünschten Spannung ist muss der OP einen FB < 1.205 V vorgeben und wenn die Spannung am Ausgang über der gewünschten Spannung liegt einen FB > 1.205 V vorgeben. Ich hab das bei meinem Labornetzteil gemacht um die Leistung über dem Längstransistor unabhängig von der Ausgangsspannung konstant zu halten (benutze hier einen Subtrahierer).
Michael K. schrieb: > Statt eines digitalen Potis könnte man die Feedbackspannung auch über > einen OP erzeugen. Einfach die Spannung am Ausgang messen und solange > sie unter der gewünschten Spannung ist muss der OP einen FB < 1.205 V > vorgeben und wenn die Spannung am Ausgang über der gewünschten Spannung > liegt einen FB > 1.205 V vorgeben. ja (die Idee hatte ich auch erst, per DAC, per I2C Poti aus Ref) aber damit legst du die Regelung auf extern! Mit dem Feedback aus der Spannung und verändern des Teilers bleibt die Regelung im Wandler.
Joachim B. schrieb: > ja (die Idee hatte ich auch erst, per DAC, per I2C Poti aus Ref) aber > damit legst du die Regelung auf extern! Ja, der OPV stellt dann ein aktives Feedback-Netzwerk dar aber wäre das denn wirklich ein Problem?
> Noch kurz etwas zum Anwendungsfall:
Mit dem DC/DC-Converter sollen ohmsche Lasten betrieben werden, darunter
können später auch TEC/Peltier sein ("oh ein weiterer Peltier-Thread"
wollte ich abichtlich ersparen)
Trotzdem, sag das doch. Denn dann wissen wir, dass Spannungen ab Null
benoetigt werden. Und die macht man zB mit einem selbstgenerierten PWM.
Beeinflussen von DC/DC Controllern ist Quatsch.
Oder D. schrieb: > Trotzdem, sag das doch. Denn dann wissen wir, dass Spannungen ab Null > benoetigt werden. Peltiers haben eine eher diodenförmige Kennlinie, sodas Spannungen ab Null keinen Sinn machen. > Und die macht man zB mit einem selbstgenerierten PWM. Das mögen die überhaupt nicht. Das verschlechtert den ohnehin schlechten Wirkungsgrad. > Beeinflussen von DC/DC Controllern ist Quatsch. Nein, von der Idee her nicht schlecht, aber vielleicht wäre es besser, den Strom zu regeln.
>Harald schrieb ..
Pelitier haben fast eine Widerstandkennlinie. Je nach Anwendung muss man
auch beliebig kleine Temperaturdifferenzen regeln koennen. Und
natuerlich nimmt man nicht den gepulsten Gleichstrom auf das Peltier,
sondern geht ueber ein LC ...
Danke noch mal für all die Antworten! ja, da ist auch noch ein LC-Filter vorgesehen :) mit PSpice sieht es erst mal ganz gut aus, was praktisch dann passiert, muss ich noch sehen. für den TEC-Fall will ich langsam anfahren können und genauso auch wieder zurück. Die I-U-Messung mit einem Labornetzteil war da ganz nützlich. zum aktuellen Stand: Ich habe nun einen MAX15046 am Wickel, allerdings ist das halt ein synchroner Buck-Conv. und braucht halt 2 FETs, dazu habe ich dann einen AD5290 genommen, bin mal gespannt, was das ganze ergibt ;D Beim MAX gibt's das Ramp-Problem nicht, für die Compensation hab ich die Werte etwas angepasst, Messwiderstand gibt's auch nicht. @Oder Doch: Ich will jetzt nicht die ganze TEC-Diskussion wieder heraufbeschwören, aber PWM hab ich mir auch angesehen, genauso H-Brücke für Umschaltung Kühlen/Heizen usw und hab mich einfach mal für einen DC/DC entschieden, weil ich mir dann auch die PWM-Problematik spare. Die Frequenz hier ist auch etwas höher, als -ich- es mit PWM hinbekommen hätte. Über Strom- statt Spannungsquelle habe ich auch schon nachgedacht, vorallem, weil sich die I-U-Kennlinie beim TEC etwas ändert, aber das vernachlässige ich erst mal. (Es gibt ja z.B. einen Umbau der China-150W-LED-Treiber-Dinger, die da einen UC2843A nutzen, auf Stromquelle. Allerdings war mir das ganze etwas zu unsicher und die Idee flog dann auch weg ^^)
okay, mal eine neue Wortmeldung zum Thema ... hab gerade die Leiterplatte im Testbetrieb, nachdem ich ein paar Probleme mit den AD5290 beheben konnte. Die Spannung, die aus der MAX15046-Schaltung kommt, ist schon vor der zusätzlichen Filterspule sauber, ich lass die aber dennoch in der Schaltung. Die FETs werden auch nur leicht warm. Die ganz optimale Lösung über Stromregelung mit Feedback ist es natürlich nicht, aber für meine Zwecke sollte es ausreichen und seit 30 min gibt's keine Probleme :) linear ist es zwar nicht, ich werde vermutlich einfach eine Werte-Tabelle programmieren und dann einfach den entsprechenden Wert abrufen für's Rauf- und Runterfahren.
Bitte melde dich an um einen Beitrag zu schreiben. Anmeldung ist kostenlos und dauert nur eine Minute.
Bestehender Account
Schon ein Account bei Google/GoogleMail? Keine Anmeldung erforderlich!
Mit Google-Account einloggen
Mit Google-Account einloggen
Noch kein Account? Hier anmelden.
