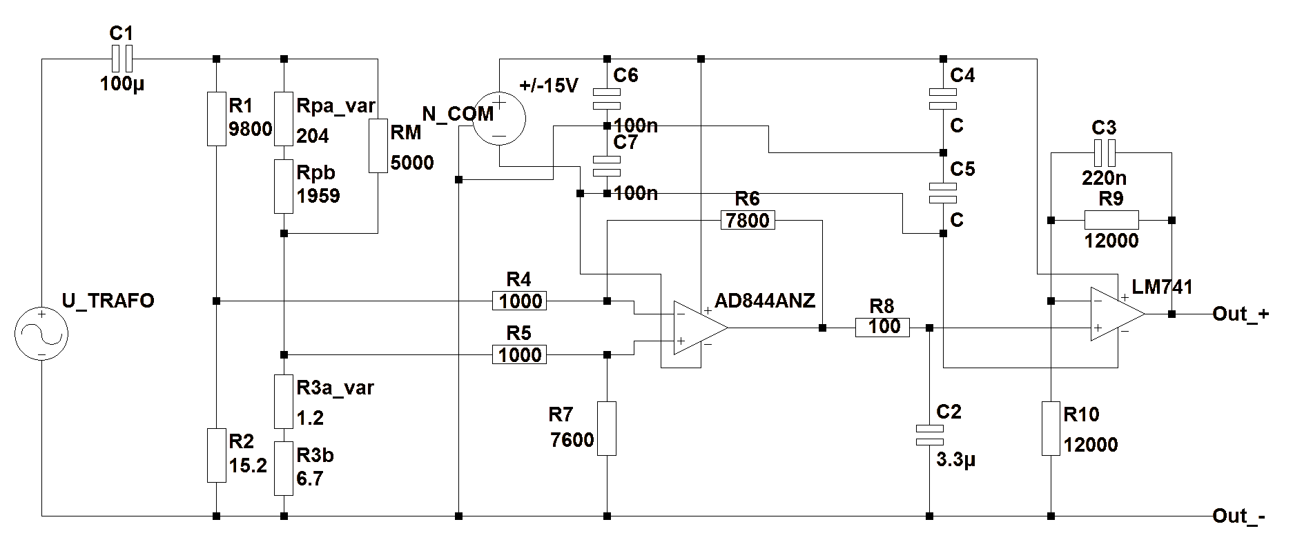
Hallo Forum, Eine Schaltung gibt mir eine Sinusschwingung zurück, die eigentlich ganz sauber aussieht. Bei den Messungen in LabView gibt es aber immer wieder einzelne Ausschläge nach Oben und unten. Ein Versuch, diesem mit Low-Pass-Filter zuvorzukommen, scheiterte jedoch. Beim Signal selber sehe ich keine Änderung, jedoch gibt es bedeutend mehr Ausschläge zu sehen. Habe die Kabel nochmals getestet, es sollte kein Wackelkontakt haben. Hat jemand eine Idee, woher diese Ausschläge kommen können? Und wie ich sie noch auf analoger Seite beseitigen kann? Zu den Bildern: „In“ ist das Eingangssignal in den Tiefpassfilter (Messung zwischen dem roten und dem gelben Punkt), „Out“ das Ausgangssignal vom selben Filter (Messung zwischen dem blauen und dem gelben Punkt). „Labview“ zeigt eine Messung beim Ausgang des Tiefpassfilters in LabView, also dasselbe Signal wie Out einfach mit anderem Messgerät. Der Schaltkreis ist im gleichnamigen Bild gezeigt. Der Trafo liefert 50V AC. In LabView sieht die Messung vor dem Tiefpassfilter ähnlich aus wie die danach. Der einzige Unterschied ist die Anzahl Ausschläge, die kleiner ist. Frohe Grüsse, Sandro
Sandro D. schrieb: > In LabView sieht die Messung vor dem Tiefpassfilter ähnlich aus wie die > danach. Der einzige Unterschied ist die Anzahl Ausschläge, die kleiner > ist. LabVIEW tastet wesentlich langsamer ab als dein Oszi. Wahrscheinlich "verpasst" es die meisten Ausschläge. Zu deiner Schaltung: schön, dass es den LM741 immer noch gibt :-) Mach aus C3 lieber mal etwas in der Größenordnung von 100pF statt der verwendeten 220nF. Wahrscheinlich sollte diese Wahl des Kondensators einen Tiefpass ergeben, aber diese Wirkung hat er nicht wirklich: die Verstärkung sinkt bei höheren Frequenzen grade mal um einen Faktor 2 ab. Klemm die LabVIEW Messkabel mal ganz von der Schaltung ab und stelle den Tastkopf des Oszis auf x10. Sind die Ausschläge dann immer noch da? Falls Sie verschwinden siehst du eine Rückwirkung deines Messsystems auf den OPV Ausgang. Als einfachste Lösung könnte ein 100 Ohm Widerstand zwischen dem Ausgang des OPV und dem LabVIEW-Kabel könnte dein Problem beseitigen. Ich hofffe, der gemeinsame Knoten von C6 und C7 in deiner Schaltung liegt auf Masse, ansonsten nützen die beiden nicht viel zur Stabilisierung der Versorgung. Du könntest auch mal mit dem Oszi die Störungen genauer anschauen(also die Zeitachse entsprechend empfindlicher einstellen). Sehen sie ungefähr so aus wie in meinem Anhang? In meiner Messung waren die Störungen die Folge davon, dass mit LabVIEW mehrere Kanäle aufgezeichnet wurden. Bei jedem Umschalten des MUX an der LabVIEW-Karte wurde dem OPV eine (auf andere Spannung aufgeladene) parasitäre Kapazität auf den Ausgang gebrummt. Der OPV reagierte darauf mit kurzzeitigem Übersteuern und entsprechendem Nachschwingen. Die Störungen laut Oszi treten dann genau mit der Abtastfrequenz von Labview auf. Die Störungen verschwinden dann, wenn du in LabVIEW die Messung anhältst (auch wenn die Kabel noch angeklemmt sind).
Achim S. schrieb: > schön, dass es den LM741 immer noch gibt :-) Ja, neulich sollen sie in der Nähe der ägyptischen Pyramiden welche ausgegraben haben. Ein paar µA702 haben sie auch noch gefunden...
Harald W. schrieb: > Ja, neulich sollen sie in der Nähe der ägyptischen Pyramiden welche > ausgegraben haben. Ein paar µA702 haben sie auch noch gefunden... Ich habe darüber einen Artikel in einer Fachzeitschrift gelesen, wobei mir der Name der Zeitschrift leider entfallen ist. Der erstaunlich späte Fund der OPs hängt damit zusammen, dass sich die OPs deutlich tiefer als die Dinosaurierskelette befanden. Kurz oberhalb der OPs gab es noch einige Schichten aus D2MAC-Decodern, Transrapid-Baugruppen und MSX-Computern.
Tatsächlich haben wir die LM741 bei einer Reise gefunden, bei der wir Versteinerungen gesucht haben, nachdem ein paar Übermütige einen Tag lang gebuddelt haben. ;-) Da sieht man, wie modern das Material in der Ausbildung war ^.^ Was empfiehlt ihr als moderne Alternative? In der Tat, C3 sollte ein Tiefpass ergeben. Offensichtlich habe ich da etwas noch nicht begriffen: Wieso sinkt die Verstärkung nur um einen Faktor 2 ab? Sollte diese nicht mit höherer Frequenz immer stärker absinken? Der Tastkopf ist schon auf x10. Könnte noch auf x100 gehen. Wird bei der nächsten Messung gemacht. Danke für den Hinweis mit den C6 und C7 – war eigentlich so vorgesehen, hat’s aber von der letzten nicht in die diesige Version geschafft. Kabel abklemmen ist das Zauberwort: Von der Schaltung geht ein abgeschirmtes Kabel zur Box von NI. Ohne diese Kabel ist das Signal plötzlich schön. Es macht da allerdings keinen Unterschied, ob die Box an dem Kabel dranhängt oder nicht. Ich vermute, dass die Kabel eine Antenne simulieren oder aber eine zu hohe Last für die Amplis darstellen. Bei der nächsten Messung kommen da noch die 100 Ohm dazu. Jemand anders braucht gerade die Messausrüstung. Im Anhang ein hineingezoomtes Bild mit den Störungen. Und eines mit und gleich danach ohne Kabel zur Box. Sprich ohne Verwendung des Signals ist es ganz gut, sobald man es verwenden will, wird es aber gestört. Schon fast Quantenphysik :-) Sobald die Ausrüstung wieder frei ist, schaue ich mir den Einfluss der Widerstände an. Falls es effektiv an der Last liegt, können eventuell Spannungsfolger dem entgegenwirken.
Sandro D. schrieb: > Sollte diese nicht mit höherer Frequenz immer stärker > absinken? Nö: bei niedrigen Frequenzen arbeitet der OPV als Verstärker mit A=2. Ab 60Hz sinkt zwar die Verstärkung ab, aber ab ~120Hz wirkt der OPV wie ein Spannungsfolger mit A=1. Den selben Effekt hättest du, wenn du C3 kurzschließen würdest. Sandro D. schrieb: > aber eine zu hohe Last für die Amplis > darstellen. genau: eine zu hohe kapazitive Last. 50Ohm oder 100Ohm sollten bei fast jedem OPV ausreichen, um ihn ausreichen von der Kapazität zu entkoppeln. Sandro D. schrieb: > Der Tastkopf ist schon auf x10. Könnte noch auf x100 gehen. x10 reicht. Sandro D. schrieb: > Im Anhang ein hineingezoomtes Bild mit den Störungen. Und eines mit und > gleich danach ohne Kabel zur Box. Und die Störungen sehen wirklich gleich aus, auch wenn nur das Kabel (nicht die Box) am Ausgang hängt? "Normale" Instabilität eines OPVs sieht eher nach einem Sinus aus. Diese Pulse sind mir dafür zu schmal und kommen zu regelmäßig. Bist du sicher, dass du bei den Messungen nicht die Box angeschlossen hattest?
Sandro D. schrieb: > Falls es effektiv an der Last liegt, können eventuell > Spannungsfolger dem entgegenwirken. den Teil deines Beitrags hatte ich überlesen. Für höhere Frequenzen hast du im Endeffekt schon einen Spannungsfolger am Ausgang. Wenn du den Einfluss der kapazitiven Last loswerden willst musst du einen OPV nehmen, der mit den paar 100pF, die die Koaxleitungen zur Box wahrscheinlich darstellen, klarkommt. Die simple Variante, die bei fast jedem OPV klappt, ist der Längswiderstand.
Das ist doch das klassische Schirmbild, wenn ein Verstärker schwingt. Die Frequenzkompensation an beiden OPVs fehlt. Oder aber der Schaltungsaufbau/Layout ist ungünstig (Ausgang koppelt auf Eingang) Und Ja, sowas ändert sich immer mit und ohne Kabel (auch Messkabel) Old-Papa
Stimmt, da habe ich einen Gedankenfehler gemacht. Die Verstärkung wird zwar schwächer, jedoch gibt es gar keine grosse Verstärkung zum Abschwächen. Bei einem kurzen Platzhalterkabel reichen 100 Ohm wunderbar aus. Beim Kabel, das für die Messungen benutzt wird, sind aber ca. 6.8k Ohm nötig, um das Rauschen zu beseitigen. Hat den Nachteil, dass somit ein Spannungsteiler entsteht. Dies, da die Eingänge der Messbox über einen Widerstand mit der Masse verbunden sind, um den Gleichstromanteil zu eliminieren. Dem kann entgegengewirkt werden, wenn der Spannungsfolger einen leichten Verstärkungsfaktor überkommt. Nur wird so die maximale Ausgangsspannung limitiert. Ich frage mich, ob das eigentliche Problem nicht der schwingende Verstärker ist, wie von Old-Papa geschrieben, und sinnvollerweise erst der Verstärker eine Frequenzkompensation verpasst bekommen sollte. Damit müssen weniger Störungen korrigiert werden. Ich lese mich da mal ein. Eventuell erklärt dies auch die langsamen Schwingungen der Messung (Bild im Anhang, eine Messung über 60 Sekunden)? Die Störung sieht gleich aus, ja. Bei der vorherigen Messung war die Box gar nicht im Raum, also auch nicht angehängt.
Sandro D. schrieb: > Beim > Kabel, das für die Messungen benutzt wird, sind aber ca. 6.8k Ohm nötig, > um das Rauschen zu beseitigen. Dann ist was faul in deinem Aufbau. Wenn der OPV trotz 100Ohm Längswiderstand durch die Kabelkapazität immer noch instabil wird, dann ist er grundsätzlich schon an der Grenze der Instabilität. Kannst du mal ein aussagekräftiges Bild des Messaufbaus machen? Wie lang sind die Kabel, wie ist die Schaltung rund um den OPV, hat er wirksame Pufferkondensatoren in seiner Nähe, ... Kann schon mal sein, dass ein bisschen mehr Längswiderstand als 100 Ohm nötig sind, aber 6,8kOhm sind massiv zu viel und das eigentliche Problem muss irgendwo anders stecken. Sandro D. schrieb: > Hat den Nachteil, dass somit ein > Spannungsteiler entsteht. Der Standard-Ausweg besteht darin, die DC-Rückkopplung (über Widerstand) hinter dem Längswiderstand anzuschließen und der Stabilität wegen eine AC-Rückkopplung (über Kondensator) vor dem Längswiderstand zu machen (sieh den ersten Link weiter unten). In einigen OpAmps gibt es auch Schaltungsvorschläge im Datenblatt, und fürs Treiben deines Messkabels würde ich auf jeden Fall einen OPV nutzen, der explizit Aussagen über seine "capacitive load stability" macht. Bei deiner Messkiste sollte auch spezifiziert sein, welche Kapazität die Messkabel mitbringen. ein bisschen Theorie für dich: http://www.analog.com/library/analogDialogue/archives/31-2/appleng.html http://www.analog.com/en/education/education-library/videos/1834672124001.html Sandro D. schrieb: > Eventuell erklärt dies auch die langsamen > Schwingungen der Messung (Bild im Anhang, eine Messung über 60 > Sekunden)? Was meinst du mit langsamen Schwingungen? Die "Welle" im 5s-Takt auf dem Rand der Einhüllenden? Das ist wahrscheinlich eher ein Abtast-Effekt (mal triffst du mit der Abtastung das Signal genau in der Spitze, mal etwas daneben).
Melde mich voraussichtlich am Montag wieder, habe in Kürze einen externen Termin und werde dann erst am Montag wieder bei der Messinstallation sein. Danke für Eure Inputs! Ein schönes Wochenende, Sandro
Achim S. schrieb: > Kannst du mal > ein aussagekräftiges Bild des Messaufbaus machen? Der Aufbau ist in den Bildern dargestellt. Die Schaltung ist diejenige vom Plan von Spice im Bild Aufbau. Aufbau komplett: Die ganze Schaltung. Die bereits festgeschraubten Elemente habe ich in der Box gelassen (Widerstände R3a+b und Rpa+b, C1, den Transformator und die Sicherung). Auf dem Breadboard sind die Bauteile, die vorher auf einem PCB festgelötet waren. Vom Transformator gehen zwei Kabel mit Netzstrom zum AC/DC-Konverter auf dem Breadboard und zwei weitere mit 50V AC auf das Breadboard. Die Verbindungen für R3 und Rp werden über die Kabel rechts gemacht. Das graue Kabel ist dasjenige, das das Signal zur NI-Box leitet. Die Box ist dabei rechts oben im Bild angeschnitten. Breadboard: Das Breadboard. Links oben der OPV mit den Widerständen, darunter der AC/DC-Konverter. Rechts oben verschiedene Widerstände um verschiedene Rm darstellen zu können. Ganz rechts die zwei Serienwiderstände für das Messkabel. Rechts unten der zusätzliche Filter-OPV. OPV: Detail des OPVs. Achim S. schrieb: > Wie lang sind die > Kabel, wie ist die Schaltung rund um den OPV, hat er wirksame > Pufferkondensatoren in seiner Nähe, ... Die meisten Kabel auf dem Breadboard sind ca. 10cm lang. Die Verbindung zur grauen Box 1m. Das Kabel zur NI-Box ca. 4m. Die Schaltung ist um die OPVs gesteckt, was ein paar Kabel mit sich bringt. Achim S. schrieb: > Bei deiner Messkiste sollte > auch spezifiziert sein, welche Kapazität die Messkabel mitbringen. Das Messkabel ist sehr wahrscheinlich "handmade". Laut Multimeter hat es eine Kapazität von 500pF. Achim S. schrieb: > ein bisschen Theorie für dich: Danke! Wenn morgen nicht wieder etwas prioritäres eingeschoben wird, dann werde ich die Rückkopplungen hinzufügen und das Treiben des Messkabels genauer unter die Lupe nehmen. Achim S. schrieb: > Die "Welle" im 5s-Takt auf dem > Rand der Einhüllenden? Genau, mit der langsamen Schwingung ist die 5s-Welle gemeint. Und sie nach einem Erhöhen der Abtastfrequenz erfolgreich beseitigt.
Danke für die Fotos, die geben tatsächlich einen guten Überblick. Sandro D. schrieb: > Laut Multimeter hat es > eine Kapazität von 500pF. Das ist einigermaßen viel, und damit dürften auch andere OPV als der 741 Probleme machen (insbesondere auf einem Breadboard-Aufbau). Wie schon angedeutet: für den endgültigen Aufbau würde ich auf jeden Fall einen OPV nehmen, in dessen Datenblatt explizit Angaben zur Stabilität bei kapazitiver Last gemacht sind. Ein paar generelle Tips für dich: a) halte die Rückkopplung kurz (lange Leiterschleifen haben eine große parasitäre Induktivität) b) versuche so was wie eine "lokale Masse" in einer Kontaktreihe des Breadboards zu machen und stecke möglichst alle Massebezüge des OPV direkt dort rein (nicht über Leitungen). Also sowohl die beiden Pufferkondensatoren C4, C5 als auch den Teiler der Rückkopplung R10. c) Sind deine Pufferkondensatoren Folienkondensatoren? Kann man im Prinzip schon auch machen (gibt nur etwas unflexibles Raster durch die Anschlüsse im Rastermaß 75). Üblich sind Keramikkondensatoren mit 100nF. Die kommen im Rastermaß 2,5 und du kannst die Beinchen so weit auseinanderbiegen, wie du es zur lokalen Masseschiene brauchst.
Bitte melde dich an um einen Beitrag zu schreiben. Anmeldung ist kostenlos und dauert nur eine Minute.
Bestehender Account
Schon ein Account bei Google/GoogleMail? Keine Anmeldung erforderlich!
Mit Google-Account einloggen
Mit Google-Account einloggen
Noch kein Account? Hier anmelden.














