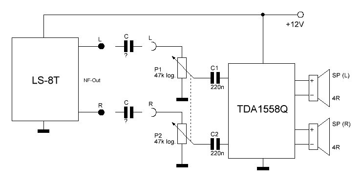
Ich baue mir gerade ein kleines Mediacenter mit einem Raspberry Pi 2 und dem 8"-Touchdisplay von Pollin (LS-8T). Am NF-Ausgang des Displays will ich einen Verstärker mit dem TDA1558Q anschließen (Grundschaltung 2 x 22W aus dem Datenblatt). Meine Frage ist, kann ich das Stereopoti direkt an den NF-Ausgang des Display anschließen oder muss ich die beiden Kondensatoren C? einfügen? Vielen Dank.
Michael R. schrieb: > Meine Frage ist, kann ich das Stereopoti direkt an den NF-Ausgang des > Display anschließen oder muss ich die beiden Kondensatoren C? einfügen? Es ist zweckmäßig, entweder vor, oder nach dem Poti einen Serienkondensator zu verbauen; zwei Kondensa- toren werden aber nicht benötigt.
Bitte melde dich an um einen Beitrag zu schreiben. Anmeldung ist kostenlos und dauert nur eine Minute.
Bestehender Account
Schon ein Account bei Google/GoogleMail? Keine Anmeldung erforderlich!
Mit Google-Account einloggen
Mit Google-Account einloggen
Noch kein Account? Hier anmelden.
