Ich habe ein Schema in LT Spice nachgezeichnet, und wollte dann simulieren. Ich möchte mit einm Flyback-Trafo (1:8, primär 18uH) eine Spannung von ca 180V mit 20mA Strom realisieren. Hierzu habe ich den LT1619 hergenommen. http://cds.linear.com/docs/en/datasheet/1619fa.pdf Auf Seite 16 des Datenblatts ist eine Flyback-Schaltung gezeigt, jedoch mit einem anderen Trafo. Das sollte ja aber keine Rolle spielen. Als Mosfet habe ich ein sehr ähnliches verwendet. Meinen Trafo hab ich wie folgt gerechnet L2 = L1*((N2*N2)*(N1*N1)) Ergibt 1219uH für die Sekundärwindung. Nun... Die Simulation liefert ein technisch unmögliches Ergebniss. und zwar 1600V @ 20mA. Bei 12V 1A Input. Kann mir hier jemand sagen wo das Problem ist? Bild und .asc im Anhang
Die Formel für L2 ist zwar falsch, denn es muss L2 = L1*N2²/N1² heißen. Aber da N1 = 1 ist spielt das keine Rolle. Was mir auffällt, du hast den Kondensator auf der Sekundärseite vergessen. Zum Verstädnis solcher Schaltungen ist die Seite von Schmidt Walther sehr gut. da kann man erstmal etwas spielen um zu verstehen. http://schmidt-walter-schaltnetzteile.de/ viel glück.
Hallo, funktioniert doch. Peer verwies auf den fehlenden Kondensator C5 in der Hardcopy. Das wird es wohl sein. P.S.: Das ist es! mfg klaus
:
Bearbeitet durch User
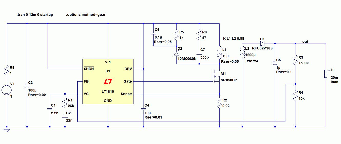
Hallo Johnny, So richtig "schön" wurde der Stromverlauf im eingeschwungenen Zustand mit .options method=gear Hast du wirklich 1 Ohm Serienwiderstand in der Quelle? Der 1Ohm Innenwiderstand der Quelle kostet schon mal 0,3W Verlustleistung. Im Anhang die zwei modifizierte Versionen. Selbst die 12ms zu simulieren kostet schon 10Minuten auf einem 3GHz Rechner. Gruß Helmut PS: Ich empfehle im Layout die Extra-Bauteile vorzusehen. Weglassen kannst du die dann bei der Bestückung immer noch. Der 1 Ohm Gatevorwiderstand ist zunächst mal nur ein Platzhalter.
:
Bearbeitet durch User
Helmut S. schrieb: > Hallo Johnny, > > So richtig "schön" wurde der Stromverlauf im eingeschwungenen Zustand > mit > .options method=gear > > Hast du wirklich 1 Ohm Serienwiderstand in der Quelle? > Der 1Ohm Innenwiderstand der Quelle kostet schon mal 0,3W > Verlustleistung. > > Im Anhang die zwei modifizierte Versionen. > Selbst die 12ms zu simulieren kostet schon 10Minuten auf einem 3GHz > Rechner. > > Gruß > Helmut > > PS: Ich empfehle im Layout die Extra-Bauteile vorzusehen. Weglassen > kannst du die dann bei der Bestückung immer noch. > Der 1 Ohm Gatevorwiderstand ist zunächst mal nur ein Platzhalter. Hallo Vielen Dank für die angepasste Schaltung flyback1a.asc Diese funktioniert wunderbar in der Simulation, jedoch worde der Sense Widerstand auf 0.02 Angepasst, dann fliessen ca 3A am Trafo. Der Trafo hat aber leider nur 1.5A peak. Wenn ich den Widerstand auf 0.04 anlpasse, erreiche ich nur 130V. Bedeuted das, das der Trafo nicht geeeingnet ist?
Bitte melde dich an um einen Beitrag zu schreiben. Anmeldung ist kostenlos und dauert nur eine Minute.
Bestehender Account
Schon ein Account bei Google/GoogleMail? Keine Anmeldung erforderlich!
Mit Google-Account einloggen
Mit Google-Account einloggen
Noch kein Account? Hier anmelden.



