Hallo, im Anhang ein Datenblatt und ein Screenshot (Kann den zweiten nicht löschen, sind identisch) vom Layout. Nutze ich einen zwei Pin 16MHz Quarz habe ich kein Probleme. Versuche ich den XT23 zu nutzen, reagiert mein MCU nicht. Als Kondensatoren habe ich jeweils 22p, was bei einem CL von 10pF passen sollte. Was machen ich falsch?
Atmega16M1 schrieb: > Als Kondensatoren habe ich jeweils 22p, was bei einem CL von 10pF passen > sollte. Und wo sind die? 2 Kilometer entfernt? Dann hast du was falsch gemacht.
Ist das layout des XT32 nicht spiegelverkehrt ? Im Datenblatt scheint die Ansicht von unten auf die Pads dargestellt zu sein. Ausserdem sollten die beiden anderen Pins evtl nicht angeschlossen werden. Im Datenblatt steht Pin #2 and pin #4 are connected through cover, in case connected to GND. Frequency might be drifted. Das könnte evt. bedeuten das verbinden dieser Pins mit Gnd eine Frequenzverschiebung verursacht.
Mitlesa schrieb: > Und wo sind die? > > 2 Kilometer entfernt? Dann hast du was falsch gemacht. Oben sieht man den einen, daneben der andere. 2 Kilometer sollten es nicht sein. Heiko G. schrieb: > Das könnte evt. bedeuten das verbinden dieser Pins mit Gnd eine > Frequenzverschiebung verursacht. Darüber habe ich auch schon nachgedacht :P So richtig schlüssig ist mir das nicht. Aber wie soll sonst das Gehäuse an GND kommen?
Atmega16M1 schrieb: > Oben sieht man den einen, daneben der andere. 2 Kilometer sollten es > nicht sein. Die lange Leitung ist sehr unglücklich gewählt. Noch dazu haben die Kondensatoren vermutlich keinen kurzen Massebezug zum Controller.
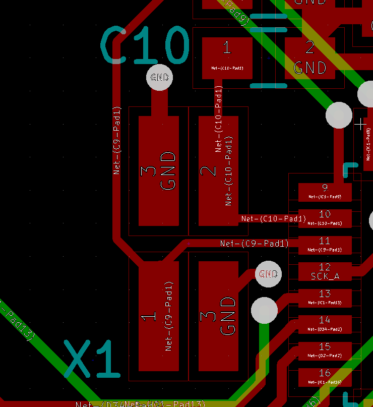
Mitlesa schrieb: > Die lange Leitung ist sehr unglücklich gewählt. Noch dazu haben > die Kondensatoren vermutlich keinen kurzen Massebezug zum Controller. Im Anhang sodass man etwas mehr sieht :) Ist bei dem MCU nicht so einfach. Wenn jemand eine bessere Idee hat, würde ich mich freuen. Allerdings klappt es ja mit einem 2 Pin Quarz wirklich sehr gut. Warum sollte dann der hier nicht genau so gut mitspielen?
Atmega16M1 schrieb: > Im Anhang sodass man etwas mehr sieht :) Ja so schaut es besser aus. Ist sozusagen genehmigt.
Hat jemand eine Idee? Ich habe nun mal die Kondensatoren etwas erhöht, da laut Dateblatt ein max. CL von 12pF möglich ist, daher habe ich mal 30pF verwendet, leider auch ohne Erfolg.
Atmega16M1 schrieb: > Aber wie soll sonst das Gehäuse an GND kommen? Das Gehäuse braucht keine Masse. Zweipolige Quarze funktionieren mit oder ohne Masse am Gehäuse. Die zusätzliche Kapazität fällt im Allgemeinen nicht ins Gewicht.
Atmega16M1 schrieb: > Hat jemand eine Idee? Heiko hat es doch schon vorgeschlagen. Hast du das geprüft? Heiko G. schrieb: > Ist das layout des XT32 nicht spiegelverkehrt ?
Ha Mitlesa schrieb: > Heiko hat es doch schon vorgeschlagen. Hast du das geprüft? > > Heiko G. schrieb: >> Ist das layout des XT32 nicht spiegelverkehrt ? Habe ich geprüft. Im Datenblatt ist die Ansicht von oben auf den Quarz, sodass man die Pins nicht sehen würde. Das passt also...
Atmega16M1 schrieb: > Habe ich geprüft. Im Datenblatt ist die Ansicht von oben auf den Quarz, > sodass man die Pins nicht sehen würde. Ja das wäre auch die übliche Darstellungsweise. Jetzt fällt mir nur noch ein mal mit den Fuse-Einstellungen herumzuspielen ..... .... oder doch mal die Quarz-Pins "verkehrt herum" anschliessen.
Mitlesa schrieb: > Jetzt fällt mir nur noch ein mal mit den Fuse-Einstellungen > herumzuspielen ..... Wenn was mit den Fuse Bits falsch wäre, sollte der andere 16 MHz Quarz doch auch nicht anschwingen. Verkehrt herum anschliesen ist bei der größe nit so einfach, ich werds morgen mal versuchen... :) Melde mich dann nochmal. Sollte bis dahin noch jemand eine weitere Idee haben, würde ich mich freuen
Atmega16M1 schrieb: > Wenn was mit den Fuse Bits falsch wäre, sollte der andere 16 MHz Quarz > doch auch nicht anschwingen. Nicht ganz. Die Quarze können stark unterschiedliche Güten haben sodass die Verstärkung des Controllers nicht mehr für den schwächeren ausreicht.
Habe jetzt mal 10pF getestet, bringt auch nichts. Aktuell habe ich follgende Fuse Bits gesetzt: Extended: 0xF9 High: 0xD1 Low: 0xBF Mitlesa schrieb: > Jetzt fällt mir nur noch ein mal mit den Fuse-Einstellungen > herumzuspielen ..... Was soll man da groß spielen? Ich denke die Anschwingzeit ist am besten so lang wie möglich und ansonsten wüsste ich nix, was man sinnvoll einstellen kann. Kann jemand was empfehlen?
Das Datenblatt zeigt das Pinout von unten! Dein Gehäuse ist spiegelverkehrt. Gruß Holger...
Bist Du sicher, dass Du unter dem Quartz keinen Kurzschluss hast -> Ohmmeter Ansosten mal den oft eingesetzten 1MOhm Widerstand testen. Schließlich: kleinere Quartze schwingen schlechter. Das nächst größere nehmen.
HolgerS schrieb: > Das Datenblatt zeigt das Pinout von unten! > Dein Gehäuse ist spiegelverkehrt. > > Gruß Holger... Das kann man ja einfach testen. Wenn die anderen beiden Anschlüsse mit dem Gehäusedeckel verbunden sind schliessen sie die Oszillatoranschlüsse des Prozessors kurz wenn das layout spiegelverkehrt ist. Heiko
HolgerS schrieb: > Das Datenblatt zeigt das Pinout von unten! So ist es. Und das Gehäuse sollte nicht an GND angeschlossen werden, denn im DB steht in etwas holprigem Englisch:
1 | Note |
2 | Pin #2 and pin #4 are connected through cover, in case |
3 | connected to GND. Frequency might be drifted. |
HolgerS schrieb: > Das Datenblatt zeigt das Pinout von unten! Sicher ? Wenn man sich das Bild oben ansieht, dann ist das Pad unten rechts das einzige das angeschrägt ist. Bei den Dimensions ist hingegen das Pad 2 oben rechts schräg. Also sollte das dann doch das Pinout von oben sein. Gruß JackFrost
Bastian W. schrieb: > dann ist das Pad unten rechts das einzige das angeschrägt ist. Sehr kurios ist es aber auch, das Pad 2 schräg zu machen, wo doch sonst alle Welt den Pin 1 markiert...
Hab jetzt mal diesen Quarz vom China Mann versucht: http://www.aliexpress.com/item/Free-Shipping-Passive-patch-crystals-5032-16-MHZ-16-000-MHZ-four-feet-5-3-2/1918979400.html Hier ist Pin 4 angeschägt :) Naja .. geht aber auch nicht... ich werd se mal verkehrt anlöten... :)
Die gute Nachricht: es verwenden soweit alle namhaften Hersteller das selbe Pinout. Die schlechte Nachricht: das ist genau andersrum wie im Layout. Und die überraschende Nachricht: diese Abschrägungen sind quasi beliebig... :-/
Bitte melde dich an um einen Beitrag zu schreiben. Anmeldung ist kostenlos und dauert nur eine Minute.
Bestehender Account
Schon ein Account bei Google/GoogleMail? Keine Anmeldung erforderlich!
Mit Google-Account einloggen
Mit Google-Account einloggen
Noch kein Account? Hier anmelden.





