Hallo an alle, ich habe eine NE555 Schaltung mit Relais. Bei Druck auf S1 Schaltet das Relais und eine Pumpe (Stromaufnahme beim Pumpen ca. 1,4A) die am Relais angeschlossen ist beginnt zu pumpen. Nach einer bestimmten Zeit (abhängig von Poti und C) hört das ganze wieder auf. Die Schaltung dazu gibts als Screeshot (Zwischenablage01.jpg). Das funktioniert soweit. Aus verschiedenen Gründen (Platz oder kleben des Relais) würde ich das ganze gerne aber ohne Relais sondern mit einem MosFet machen. Im Anhang habe ich mal die erste Schaltung etwas umgebaut. Mein Wissen habe ich mir eigentlich soweit erlesen und nun eben versucht eine funktionierende Schaltung zu erstellen. Kann sich einer der "Cracks" hier das mal ansehen (Zwischenablage02.png) und mir sagen ob die Schaltung so funktioniert? Grüße, vielen Dank im voraus und einen schönen Abend noch. Sepp
Ich denke, dass das funktionieren wird. Allerdings ist die Lösung "unschön", insbesondere die Ansteuerung des npn-Treibers. Einfacher und eleganter wäre es imho, wenn Deine Pumpe in der pos Versorgungsleitung liegt und mit einem n-Kanal PowerMOSFET in der Minusleitung geschaltet wird. Das gate kann dann direkt vom NE555 getrieben werden. Freilaufdiode über der Last nicht vergessen!
Basiswiderstand von T1 ist sehr klein, der wird stark sättigen. Kann natürlich auch gewollt sein. Q1 schaltet langsam ab, gerade bei einer induktiven Last ist die Verlustleistung dann höher als nötig. Aber da du den ja schon etwas überdimensioniert hast, sollte das klappen. Ich sehe das doch richtig, dass die Schaltzyklen von Hand ausgelöst werden und daher recht selten sind?
Achso ich sehe gerade dass das ein n-Channel ist, das klappt so nicht. Der brennt dir ab. Musst du als low-side FET verbauen. Und dann kannst du direkt T1 weg lassen und den 555 mit nem 10 Ohm Widerstand direkt ans Gate hängen.
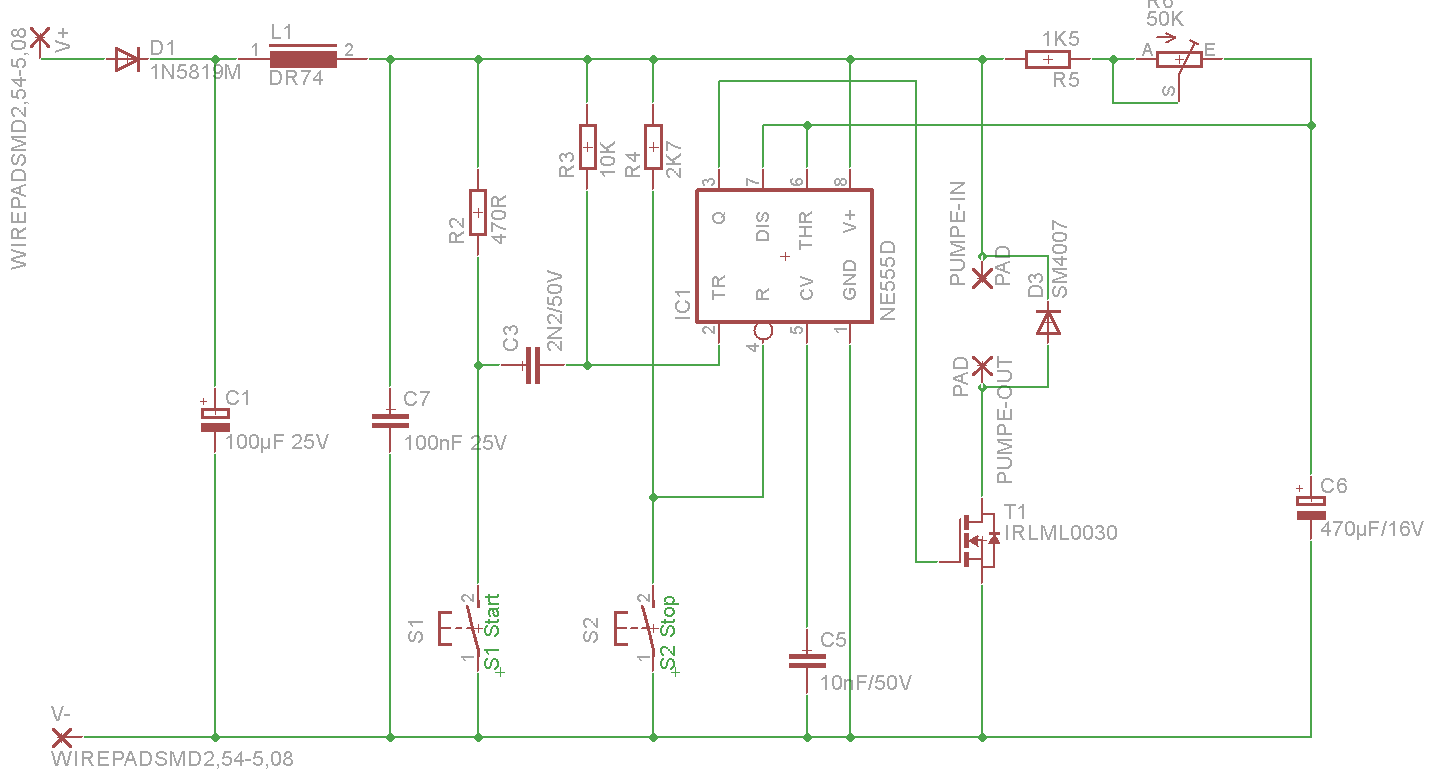
Josef K. schrieb: > ob die Schaltung so funktioniert? Sie funktioniert nicht. L1 in der Stromversorgung ruiniert dir die Betriebsspannung wenn der MOSFET einschaltet. Der Elko ist ja blöderweise DAVOR. Klemme auch den MOSFET an C1 an. Meinst du wirklich IRLML0030 ? Der ist aber ein NMOSFET und du schaltest die Plusleitung. Musst du die Plusleitung schalten ? Oder kann deine Pumpe auch zwischen 12V (an C1) und den MOSFET ? Dann kommt der MOSFET direkt an den NE555
1  | +12V -+-Pumpe-+  | 
2  | | |  | 
3  | +--|<|--+ Freilaufdiode nicht vergessen, 1N5401  | 
4  | |  | 
5  | NE555 Pin3|--|I IRLML0030  | 
6  | |S  | 
7  | Masse  | 
In Bezug auf die anderen Bauteile: Wenn man C7 schon hat, braucht man C8 nicht mehr. Die 470uF sind gross. Nimm lieber 4.7uF (Folie ist eh genauer) und ersetze R5 und R6 gegen 150k und 4M7. Der NE555 verträgt so viel (Figure 11. Output Pulse Duration vs Capacitance). Und C2 und C4 am Taster bewirken keine Entprellung sondern nur einen Verschleiss der Tasterkontakte. Lass sie einfach weg.
Josef K. schrieb: > ich habe eine NE555 Schaltung mit Relais Dann hast Du auch perfekte Netztrennung bei 2poliger Ausführung... Josef K. schrieb: > Aus verschiedenen Gründen (Platz oder kleben des Relais) würde ich das > ganze gerne aber ohne Relais sondern mit einem MosFet machen. Wenn Deine Relais "Kleben bleiben", dann sind die Relais für die Katz und Du hast keine Ahnung von Leistung... Daher würde ich an Deiner Stelle bei einem GEEIGNETEN RELAIS bleiben und nicht mit Mosfet arbeiten - die sind schneller dahin als man glauben möchte ...
Mani W. schrieb: > Wenn Deine Relais "Kleben bleiben", Ist meist der Einschaltstrom zu hoch. Der kann typisch das 6...10fache des Nennstroms betragen.
Motor kann gegen GND geschaltet werden, und Anlaufstrom oder Kurzschluß lassen ihn kalt: http://www.reichelt.de/BTS-462/3/index.html?&ACTION=3&LA=446&ARTICLE=115934&artnr=BTS+462&SEARCH=bts462
Michael B. schrieb: > Josef K. schrieb: >> ob die Schaltung so funktioniert? > > Sie funktioniert nicht. > > L1 in der Stromversorgung ruiniert dir die Betriebsspannung wenn der > MOSFET einschaltet. Der Elko ist ja blöderweise DAVOR. Klemme auch den > MOSFET an C1 an. > > Meinst du wirklich IRLML0030 ? Der ist aber ein NMOSFET und du schaltest > die Plusleitung. Musst du die Plusleitung schalten ? Oder kann deine > Pumpe auch zwischen 12V (an C1) und den MOSFET ? Eher dann so? Oder wie meinst du es an C1 klemmen? Das mit R5 und R6 muss ich mir mal ansehen wegen den Werten da im Grunde die Pumpe zwischen 0,5 sek. und 20 sek. arbeiten soll bzw. diese Werte mit dem Poti in etwa einstellbar sein soll.
Josef K. schrieb: > Eher dann so? Ne. > Oder wie meinst du es an C1 klemmen? Na, an die Verbinung von C1 und Di klemmen, nicht an die Verbindung von R5 und C7. Josef K. schrieb: > zwischen 0,5 sek. und 20 sek. arbeiten soll Das tut sie mit 470uF + 1k5 bis 51k5, oder mit 4u7 und 150k bis 5M15, bloss letzteres trägt weniger dick auf. R2 kann man noch deutlich erhöhen, auch 10k wäre ok.
Du meinst also so? Naja wichtig ist das ich mit dem Poti schon relativ genau einstellen möchte... also 0,5 - 1 Sekunde Schritte. Von daher habe ich ein kleineres genommen um die Schritte genauer einstellen zu können.
Josef K. schrieb: > Naja wichtig ist das ich mit dem Poti schon relativ genau einstellen > möchte... also 0,5 - 1 Sekunde Schritte. Von daher habe ich ein > kleineres genommen um die Schritte genauer einstellen zu können. Das ist doch Humbug. Es ist völlig egal ob der Gesamtwiderstandswert gross oder klein ist, die Winkelauflösung bleibt gleich. Entscheidender ist, daß man 470uF nur als Elko bekommt, 4.7uF aber als Folie und Folie ist deutlich präziser, langzeitstabiler und kleinere Leckströme.
Naja das muss ich mir mal ansehen, ausrechnen und ggf. einfach probieren mit Elko und Poti. Ist ja nicht so das Ding. Schlatungstechnisch hast du das so wie von mir angehängt gemeint oder? So sollte das funktionieren?
Die Frage ist, ob die 1N5819 den Strom der Pumpe verträgt. Mögl. ist es also besser, die Pumpe noch vor der Diode an die Versorgung anzuschliessen. Michael B. schrieb: > Entscheidender ist, daß man 470uF nur als Elko bekommt, 4.7uF aber als > Folie und Folie ist deutlich präziser, langzeitstabiler und kleinere > Leckströme. Wenn du die CMOS Version des NE555, also den 7555, verbaust, ist das alles sehr viel entspannter, denn dieser Chip hat ein besseres Verhalten mit hochohmigen Widerständen und deswegen kann man von vorneherein kleinere Kondensatoren verwenden. Er liefert zwar auch weniger Ausgangsstrom, aber das spielt bei einem MOSFet als Endstufe keine Rolle.
Also eher so wie angehängt dann? Sollte ja dann eigentlich funktionieren? Pumpe arbeitet solange wie halt über Poti eingestellt?
Josef K. schrieb: > Sollte ja dann eigentlich funktionieren? Pumpe arbeitet solange wie halt > über Poti eingestellt? Ich bin nicht so der 555 Spezi, aber das sollte klappen. Die Ansteuerung des MOSFet und die Spannung für die Pumpe sind jetzt jedenfalls ok.Nur C10 sollte m.E. eher ein 100nF sein. Durch den 4M7 Regler ist allerdings die Schaltung recht feuchteempfindlich. Wenn du von ganz hohen Werten für das Zeitglied herunterkommen möchtest, wäre, wie o.a., der 7555 noch einen Alternative.
Bitte melde dich an um einen Beitrag zu schreiben. Anmeldung ist kostenlos und dauert nur eine Minute.
  
  Bestehender Account
  
  
  
  Schon ein Account bei Google/GoogleMail? Keine Anmeldung erforderlich!
Mit Google-Account einloggen
Mit Google-Account einloggen
  Noch kein Account? Hier anmelden.





