Hallo zusammen, es geht um ein Autoradio Grundig Car 200 (Codierung entsperrt). Das Radio lag einige Jahre in der Garage und funktioniert jetzt leider nicht mehr richtig. Jetzt habe ich ein paar Tage Zeit, und will mich mal darum kümmern. Die Codierung des Radios ist aufgehoben. Das Gerät wird an einem Netzteil (12 V) betrieben. Am Antennenstecker ist eine 1 m lange Drahtantenne angelötet. Die Drahtantenne wurde hinter dem Stecker auf die Platine gelötet, ohne dass sich eine Verbesserung ergeben hätte. Nach einer früheren Diskussion hier im Forum schließe ich die Antenne als Ursache aus. Was funktioniert: Kassetten werden in guter Qualität abgespielt, Langwelle und Mittelwelle werden empfangen. Das Problem: Das Radio hat einen sehr schlechten FM-Empfang, d.h. der eingestellte Sender ist sehr leise bzw. kaum hörbar und stark verrauscht. Der UKW Sendemast steht in ca. 8 km Entfernung und sendet mit 40 kW. Im Haus sind keine Stellen bekannt, an denen der Empfang schlecht wäre. Als Prüfmittel steht folgendes zur Verfügung: - Multimeter - Signalgenerator (1 kHz Rechteck) - Oszilloskop Eine allgemeine Beschreibung findet sich hier: http://www.radiomuseum.org/r/grundig_car_200.html Den Schaltplan dazu gibt's hier (danke Rainer): http://codedradio.info/manuals/grundig/r100-car200.pdf Jetzt hoffe ich, dass ihr mir Tips geben könnt, wie der Fehler eingekreist werden kann. Danke schon mal & Grüße Sören
Hat es vor der langen Lagerung noch funktioniert? Manchmal ist irgendwo eine Knopfzelle verbaut, wenn die leer ist funktioniert eventuell der Mikrocontroller nicht mehr richtig. Ich hatte das schon bei einem Viedorecorder und einer Heizungsregelung. Nach sehr langer Lagerung können Elkos Kapazität verloren haben, oder kalte Lötstellen aufgetreten sein. Auch Schalterkontakte und Steckverbinder leiden.
Sören schrieb: > Am Antennenstecker ist eine 1 m lange Drahtantenne angelötet. Falsche Länge. Erdung des Gehäuses könnte weitere Verbesserung bringen.
Vor der Einlagerung wurde das Gerät mit getestet und hat funktioniert. An defekte Elkos oder kalte Lötstellen habe ich auch schon gedacht. Offensichtlich ist keines von beiden (optische Prüfung und Kältespray). Die Antenne hat natürlich die falsche Länge, sollte aber für erste Versuche unkritisch sein. Was ich in der Zwischenzeit herausgefunden habe: In einem kleinen Taschenradio habe ich einen integrierten FM-Empfänger Sony CXA1191 gefunden. Dessen Pins habe ich jetzt mal über einen Kondensator mit 10 nF mit Pins des TDA1574 des defekten Radios verbunden. 1. Wird Pin 17 "FM IF in" des Taschenradios mit Pin 10 "ZF out" des Autoradios verbunden, ist der Sender gut hörbar. 2. Wird Pin 12 "FM RF in" des Taschenradios mit Pin 14 "ZF" des Autoradios verbunden, ist der Sender gut hörbar. 3. Kommt Pin 27 "AF out" des Taschenradios über einen Draht in die Nähe des Autoradios (ohne elektr. Kontakt), ist der Sender hörbar. Wie geht's jetzt weiter? Danke. Sören
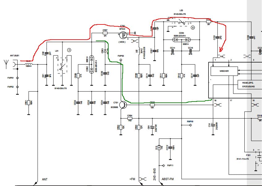
Im Radio ist zwischen Antenne und TDA1574 ein rauscharmer Vorverstärker verbaut (roter Pfad). Zur Suche mit einem kurzen Draht die Bauteile auf diesem Pfad berühren und kontrollieren, ob z.B. nach dem Transistor CT02 BF543 der Empfang funktioniert, davor jedoch nicht. Evtl. ist auch die Verstärkungsregelung defekt oder regelt zurück (grüner Pfad). Den Messpunkt FMP03 nach GND verbinden, dann fließt kein Strom durch die PIN-Diode BA779. Falls die Diode einen Schluss hat, geht das Radio erst, wenn du sie auslötest. Probier mal die paar Möglichkeiten durch, dann kommt der nächste Schritt.
Hallo Bernd, habe das mal probiert: 1. Mit einem kurzen Draht alle Bauteile entlang der roten Linie berührt. Das andere Drahtende war offen. Der Empfang hat an keinem Punkt funktioniert. 2. FMP03 mit GND verbunden. Ebenfalls kein Empfang. Was noch auffiel: Es hört sich fast so an, als ob leise auch ein anderer Sender in einer mir sehr fremden Sprache durchkommt, evtl. ein AM-Signal.
> 1. Wird Pin 17 "FM IF in" des Taschenradios mit Pin 10 "ZF out" des > Autoradios verbunden, ist der Sender gut hörbar. > 2. Wird Pin 12 "FM RF in" des Taschenradios mit Pin 14 "ZF" des > Autoradios verbunden, ist der Sender gut hörbar. > 3. Kommt Pin 27 "AF out" des Taschenradios über einen Draht in die Nähe > des Autoradios (ohne elektr. Kontakt), ist der Sender hörbar. Wird der Sender beim Taschenradio eingestellt und wird dann im Autoradio hörbar? Die ZF kann natürlich in das Autoradio einstreuen. Da der ZF-Verstärker des LA1266 eine hohe Verstärkung hat, reichen ein paar µV. Dies würde auf eine Fehlfunktion des TDA1574 hindeuten. Der Oszillator schwingt nicht, Mixer defekt, keine Betriebsspannung ... Mess mal die Spannungen um den TDA1574 nach und berichte dann wieder!
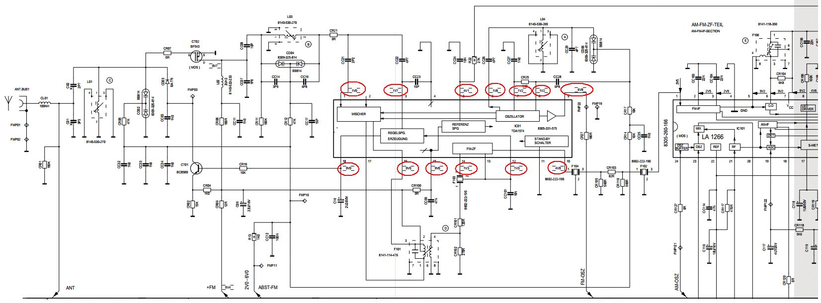
Ja, der Sender wird im Taschenradio eingestellt, der eingestellte Sender beim Autoradio scheint dabei keine Auswirkungen zu haben. Wenn "AF out" des Taschenradios in die Nähe des TDA1574 kommt, insbesondere die Gegend um Pin 14 "ZF", ist der Sender ganz gut zu hören. In der Nähe des Eingangs von LA1266 ist der Sender auch zu hören, allerdings nicht so gut (beides berührungslos: Litze am Taschenradio, das andere Ende offen). Die Spannungen am TDA1574 wurden gemessen und entsprechen im wesentlichen den Werten aus dem Datenblatt. Ein paar Millivolt Abweichung (z.B. 8,85V statt 9V, was wahrscheinlich auf die Betriebsspannung von 12V statt 14V zurück zu führen ist). Bei der Messung wurden DC-Spannung gemessen, ohne Radio-Signal, d.h. das Gerät rauschte.
Moment noch, eine Abweichung gibt es doch: An Pin 9 werden statt 6,8V 7,8V gemessen.
Über den Pin9 wird das Oszillatorsignal vermutlich zur PLL geführt. Die Phase wird mit einer Referenz verglichen und die Abstimmspannung entsprechend nachgeregelt. Die Abstimmspannung kannst du am Messpunkt FMP10 nachprüfen. Dieselbe Spannung sollte sich auch an der Kapazitätsdiode CD06 beim Oszillator nachweisen lassen. Möglicherweise schwingt der Oszillator nicht.
An FMP10 messe ich 2,1V, an der Diode 2,4V. Wie kann ich sehen, ob der Oszillator schwingt? Welche Frequenz hätte der?
> Welche Frequenz hätte der?
Zwischen 100 und 118 MHz. Bei der niedrigen Abstimmspannung müsste die
Frequenz eher zwischen 90 und 100MHz liegen. Du könntest den Grundig auf
90MHz zu stellen und dann 10,7 MHz höher, also auf 100,7MHz, versuchen,
mit dem Taschenradio das Oszillatorsignal zu empfangen.
Sören schrieb: > Das Radio hat einen sehr schlechten FM-Empfang, d.h. der eingestellte > Sender ist sehr leise bzw. kaum hörbar und stark verrauscht. Sören schrieb: > 1. Wird Pin 17 "FM IF in" des Taschenradios mit Pin 10 "ZF out" des > Autoradios verbunden, ist der Sender gut hörbar. > > 2. Wird Pin 12 "FM RF in" des Taschenradios mit Pin 14 "ZF" des > Autoradios verbunden, ist der Sender gut hörbar. Hast Du die Piezofilter (und die Widerstände) schon überprüft? Klopfempfindlichkeit, Kältespray (sehr vorsichtig), testweise partiell überbrücken, ggf. nachlöten? Sören schrieb: > Wie kann ich sehen, ob der Oszillator schwingt? Welche Frequenz hätte > der? Üblicherweise 10,7Mhz über der eingestellten Empfangsfrequenz. Mit einem zweiten Empfänger kannst Du also den Oszillator des ersten Radios "hören", u.U. auch in Form von völliger Stille, die sofort aufhört, wenn der Qszillator ausgeschaltet wird.
So, vielen Dank euch für die Vorschläge. Hier meine Ergebnisse: 1. Der Abgleichschritt #6 wurde geprüft (Seite 3, FM-Oszillator). Ergebnis: Die gemessene Spannung beträgt 2,82 V und scheint damit OK zu sein. 2. Prüfung Oszillator mit Taschenradio Ergebnis: Am Autoradio wird eine Frequenz eingestellt, ca. 10 MHz darüber (ein genaues Ablesen der Frequenz ist beim Taschenradio nicht möglich) ist im Taschenradio Stille zu hören. Wenn die Frequenz am Autoradio geändert wird, muss am Taschenradio entsprechend nachgestellt werden. Wird das Autoradio ausgeschaltet, ist im Taschenradio statt Stille dann Rauschen zu hören. Demnach würde ich meinen, der Oszillator funktioniert. 3. Kältepray keine Änderungen 4. Klopfen Empfang kommt nicht zustande, manchmal ist im Rauschen eine leise Schwingung zu hören. 5. Nachlöten Im Bereich des TDA1574 und seiner Peripherie wurden bedrahtete und SMD-Bauteile nachgelötet, ohne eine Verbesserung zu erzielen.
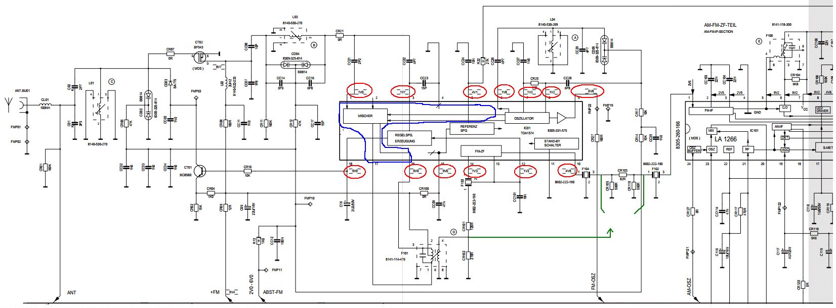
- Filter F101 mit dem Ohmmeter durchklingeln. - Ein Stück Draht an die Verbindung CR101/CR102 löten und das ZF-Signal in das Dämpfungsglied zwischen den Filtern einkoppeln (grün). Falls sich dabei kein Signal einkoppeln läßt, ist sehr wahrscheinlich der TDA1574 defekt, genauer der Mischer-Bereich (blau). Der TDA beinhaltet einen Standby-Schalter (Pin11). Solange dieser auf GND liegt, sollte der komlette Chip aktiv sein. Also evtl. nochmal durchklingeln, ob Pin11 mit GND verbunden ist, ansonsten fällt mir nichts mehr ein. Aber aufpassen, dass es sich um die selbe Variante handelt: http://www.ebay.de/itm/1-pc-diverse-obsolete-ICs-zur-Auswahl-Nr-10-TDA1517-bis-TDA1701-NEW-/331272331619
** Filter F101 Pin 1 - TDA1574, Pin 17: Durchgang Pin 1 - 2: offen Pin 1 - 3: offen Pin 2 - TDA1574, Pin 15: Durchgang Pin 2 - 3: Durchgang Pin 3 - TDA1574, Pin 16: Durchgang Pin 4 - CR101 / CR102: Durchgang Pin 4 - GND: offen Pins 5,7,8 Durchang zu GND Erwartet hätte ich, dass die Pins 1 und 4 Durchang durch die Induktivität hätten, oder? ** Einkopplung ZF-Signal Das Signal wurde wie beschrieben von CR101 / CR102 auf beide Seiten des CR103 gelegt. In beiden Fällen verstummte das Rauschen, und es war Stille zu hören. Eingestellt war ein starker Sender. ** Standby Schalter Sieht OK aus: Pin 11 ist, wie auch auf dem Foto zu sehen, mit Pin 4 und damit GND verbunden. Laut Datenblatt ist bei einer Spannung von 0V zwischen Pin 4 und Pin 11 der Chip aktiv (on). Könnte es demnach sein, dass das Filter defekt ist, das IC aber in Ordnung? Schöne Grüße Sören
Wenn Pin 1 und Pin 2 des Filters F101 verbunden werden, ist der eingestellte Sender zu hören. Nicht besonders gut, aber doch deutlich. Jetzt würde ich gerne mal das Filter tauschen, bin aber ziemlich ratlos, welche Charakteristik das Filter hat und wo man so etwas bekommt.
> Könnte es demnach sein, dass das Filter defekt ist
Ja, die Mittelanzapfung liegt auf +9V und versorgt die Ausgänge des
Chips. Pin1, Pin2 und Pin3 müssen verbunden sein. Dann sind auch Pin16
und Pin17 vom TDA miteinander verbunden. Ist innen ein Draht ab, kommt
der Schwingkreis nicht mehr auf Resonanz. Wenn du dir sicher bist, dass
das Filter Unterbrechung hat, dann versuch es mal auszulöten und mach
ein Foto.
Gruß, Bernd
Hier also ein Foto des ausgelöteten Filters F101. Kann das Gehäuse evtl. entfernt und die Bruchstelle repariert werden?
Jetzt habe ich das Filter tatsächlich mal geöffnet. An Pin 1 ist nichts zu sehen, dafür aber ist das Drähtchen an Pin 1 gebrochen. Anlöten sieht nach einem Ding der Unmöglichkeit aus.
...wie bitte bricht denn sowas? kannst du es nicht verlängern und dann anlöten? oder...? aber vll ist das ja doch standard und jmd hat ersatz für dich - wenns das war, lesenwerte analyse! Klaus.
Gute Frage, was die Ursache des Drahtbruchs ist. Da schon vor dem Auslöten kein Durchgang gemessen werden konnte, schließe ich das Auslöten auch aus. Das ging übrigens sehr gut, ganz ohne Anwendung von Gewalt. Den Defekt an Pin 1 konnte ich noch gar nicht sehen. So würde die Reparatur von Pin 4 noch nicht ganz zum Ziel führen. Ja, jetzt hoffe ich natürlich, dass jemand das Bauteil kennt und mir eine Bezugsquelle nennen kann. Oder vielleicht hat jemand so etwas in seiner Bastelkiste liegen. Schöne Grüße Sören
Hallo Sören Wenn du Glück hast, ist der abgebrochene Draht oben auf der Wicklung. Dann kannst du 1 Windung runternehmen und den jetzt längeren Draht wieder anlöten. 2. Möglichkeit Den Draht ganz vorsichtig abwickeln, die Windungen zählen und dokumentieren. Auf die Wickelrichtung achten. Dann einen ähnlichen Draht nehmen und neu wickeln. Hab ich schon gelegentlich gemacht. 3. Möglichkeit Ein anderes Filter mit ähnlichen Eigenschaften suchen. Etwas außergewöhnlich, die Primärwicklung muss genau symetrisch sein, also Anzapfung in der Mitte. Die Primärinduktivität ist wichtig wegen der Resonanz, das Filter muss sich wieder auf 10,7 MHz abgleichen lassen. Und das Windungsverhältnis primär/sekundär ist wichtig, wegen der Impedanzanpassung. 4. Möglichkeit Du findest ein Auschlachtgerät. Gruß, Bernd
Hallo, das Filter sieht mir sehr nach TOKO aus. Allerdings produzieren die wohl nur noch in SMD =:-( Vielleicht findest Du hier was: http://bec.co.uk/product-category/toko/coils/
Hallo, erst mal vielen Dank für eure geduldige Hilfe, insbesondere an Bernd! Und gelernt habe ich bei der Fehlersuche auch einiges. Habe jetzt mal die 2. Möglichkeit probiert. Dabei sind mehrere Drahtstückchen abgefallen, keine Ahnung wie die zusammenhingen. Ich vermute mal, dass bei der Lagerung in der Garage die Drähtchen korrodiert und schließlich abgebrochen sind. Das Filter heißt wohl ZF-Bandfilter mit 10,7 MHz. Spontan habe ich keinen Lieferanten gefunden. Ein Gerät zum Ausschlachten habe ich auch nicht. Werde evtl. einen neuen Thread starten, und nach so einem Filter fragen. Schöne Grüße Sören
Wickle eine Windung ab und löte neu an. Dann stelle den Kern nach. Oder du zählst die Windungen und machst die Wicklung neu. Das ist kein Hexenwerk.
@ michael >>> 1 Windung runternehmen und den längeren Draht wieder anlöten >>> 2. Möglichkeit Draht ganz vorsichtig abwickeln, die Windungen zählen Dabei sind mehrere Drahtstückchen abgefallen > Wickle eine Windung ab und löte neu an. Dann stelle den Kern nach. > Oder du zählst die Windungen und machst die Wicklung neu. Das war ein Schnellschuss! Erst mal müsste der eingebaute Kondensator ausgemessen und der gleiche Wert wieder verbaut werden. Den Rest kann man sich aus den vorhandenen Impedanzen herleiten. Im Schaltplan steht der Wert leider nicht dabei.
Jetzt habe ich mich doch and das Neuwickeln des Filters gewagt. Beim Zerlegen des Filters hatte ich mir den Wicklungssinn aufgeschrieben und die Zahl der Wicklungen gezählt bzw. geschätzt: 1-2 7 Wicklungen 2-3 7 Wicklungen 4-6 1 Wicklung Die Wicklungen beider Spulen laufen gegensinning. Das ganze wurde dann noch mit dem Durchgangsprüfer getestet, auch ob der Kondensator noch mit den entsprechenden Pins verbunden ist. Das Filter wurde dann einelötet, und siehe da, das Radio läuft. Der Kern wurde etwas eingedreht, der Empfang schien besser zu werden. Und so wurde er schließlich bis zum Anschlag eingedreht, auch wenn ich dann keine Verbesserung mehr feststellen konnte. Die Qualität des Empfangs ist OK. Wahrscheinlich wäre mit einem originalen Filter ein besseres Ergebnis möglich. Ganz herzlichen Dank, die mich bei der Fehlersuche so geduldig unterstützt haben, ganz besonders Bernd. Schöne Grüße Sören
Hallo, Sören schrieb: > Der Kern wurde etwas eingedreht, der Empfang schien besser zu werden. > Und so wurde er schließlich bis zum Anschlag eingedreht, auch wenn ich > dann keine Verbesserung mehr feststellen konnte. zum Abgleich auf diese Art: gerade noch erkennbaren Sender suchen und auf eindeutiges Rauschminimum abgleichen. Wenn daß ganz reingedreht nicht erreicht wird, kleinen Kondensator parallel zum vorhandenen löten (einfach unten an die Leiterplatte) und neu versuchen. Die wirkliche Gesamt-Durchlaßkurve kannst Du so ohnehin nicht einschätzen. Gruß aus Berlin Michael
Hallo Sören > Die Wicklungen beider Spulen laufen gegensinning. > Und so wurde er schließlich bis zum Anschlag eingedreht Um die Primärwicklung so symetrisch wie möglich zu bekommen, werden zwei Drähte parallel genommen und damit die 7 Windungen gewickelt. Nehmen wir mal an, einer der Drähte wäre rot, der andere Blau, dann werden sie wie auf der Skizze verschaltet. Bei einem Netztrafo werden die die Sekundärwicklungen oft in Reihe geschaltet, damit sich die Spannungen addieren. Genau so müssen hier die beiden Wicklungen in Reihe geschaltet werden und der Wickelsinn muss in die selbe Richtung weitergehen. Das komplette Eindrehen des Kerns deutet auf eine zu geringe Induktivität hin. Werden die beiden Spulen richtig rum geschaltet, vervielfacht sich die Induktivität gegenüber einer bifilaren Verschaltung. Das Radio scheint jedoch eine ordentliche Verstärkungsreserve zu haben und du musst selbst abschätzen, ob sich ein erneutes Bewickeln des Filters lohnt. Gruß, Bernd
Sehr interessanter Thread!!!!! Auch ein großes Lob an die "Helferlein"! Eppelein
Bitte melde dich an um einen Beitrag zu schreiben. Anmeldung ist kostenlos und dauert nur eine Minute.
Bestehender Account
Schon ein Account bei Google/GoogleMail? Keine Anmeldung erforderlich!
Mit Google-Account einloggen
Mit Google-Account einloggen
Noch kein Account? Hier anmelden.






