hallo, muss vdd beim STM32 discovery board nicht 3,3 V besitzen? Versorge das Board mit USB und messe mit dem Multimeter nut 2,96 V.
Hallo, muss es nicht, es sind Low Cost Boards wo an vielen Stellen gespart wurde. Schau dir mal den Teil der Spannungsversorgung an (ich meine auf dem ST-Link Blatt) da ist hinter dem 3,3V LDO eine Diode, welche die Spannung begrenzt. Jens
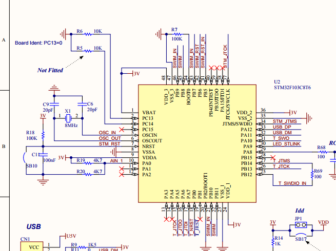
Ich habe mal einen Ausschnitt aus dem Schaltplan angehängt. Dort ist ja zu erkennen, dass VDD_1 und VDD_2 mit 3V verbunden sind. Also passt das. VDD ist doch die Versorgungsspannung??? Also kommen von meinem USB 5 V die herunter geregelt werden, damit ich meinen µC mit 3 V versorgen kann? Und woher weiß ich dann, dass ich an den GPIOS ebenfalls 3 V ausgeben kann?
Schau mal hinter dem 3V Regler. Da ist eine Schutzdiode, falls du versehentlich mal extern 3V einspeist. Diese Diode zieht die geregelten 3V auf die von dir gemessenen 2,xx V runter.
porch schrieb: > Ich habe mal einen Ausschnitt aus dem Schaltplan angehängt. Dort ist ja > zu erkennen, dass VDD_1 und VDD_2 mit 3V verbunden sind. Also passt das. Jep. Die gemessenen 2.96V sind 3V. Innerhalb der Toleranz von Spannungsregler bzw. Meßgerät. > VDD ist doch die Versorgungsspannung??? Also kommen von meinem USB 5 V > die herunter geregelt werden, damit ich meinen µC mit 3 V versorgen > kann? Nicht kann. Auf dem Dicovery-Board sitzt ein 3V Spannungsregler mit dem der µC versorgt wird. Warum du ausgerechnet diesen Teil des Schaltplans oben weggeschnippelt hast, ist mir allerdings ein Rätsel... > Und woher weiß ich dann, dass ich an den GPIOS ebenfalls 3 V ausgeben > kann? Wie soll der µC eine höhere Spannung an einem GPIO ausgeben als die Spannung, mit der er (und damit der GPIO-Ausgangstreiber) versorgt wird?
Axel S. schrieb: > Wie soll der µC eine höhere Spannung an einem GPIO ausgeben als die > Spannung, mit der er (und damit der GPIO-Ausgangstreiber) versorgt wird? Theoretisch Boost-Converter? Oder die Spannung könnte niedriger sein an den GPIO Pins? Also kann man festhalten, der µC gibt an den GPIO-Pins immer seine Eingangsspannung aus? Wenn ich ihn nun mit 4 V versorgen würde (mal angenommen diese Spannung ist erlaubt), dann bekomme ich am Ausgang der GPIOs 4 V ???
Habe nun noch den Schaltungsteil mit dem Spannungsregler angehängt. Dazu hätte ich auch noch ein paar Fragen. 1) Für was steht PWR? 2) Aus welchem Grund versorgt man das Board mit 3 V, wenn der Spannungsregler am Ausgang 3,3V liefert??? Die restlichen 0,3 V fallen dann über der Diode D3 ab? Aber welcher Vorteil ergibt sich daraus?
porch schrieb: > 1) Für was steht PWR? Ich vermute mal Power porch schrieb: > 2) Aus welchem Grund versorgt man das Board mit 3 V, wenn der > Spannungsregler am Ausgang 3,3V liefert??? Die restlichen 0,3 V fallen > dann über der Diode D3 ab? Aber welcher Vorteil ergibt sich daraus? Die Diode entkoppelt 3V vom Regler D1. Stell dir vor, das Discoboard ist nur ein Subsytem eines grösseren System und das hat bereits eine eigene 3V3 Speisung. Diese kannst du dann direkt an die 3V Pins des Discobaords anschliessen. Cheers
porch schrieb: > Also kann man festhalten, der µC gibt an den GPIO-Pins immer seine > Eingangsspannung aus? Wenn ich ihn nun mit 4 V versorgen würde (mal > angenommen diese Spannung ist erlaubt), dann bekomme ich am Ausgang der > GPIOs 4 V ??? Und wie sieht es damit aus? Stimmt meine Vermutung?
Ja, ist so. Naturlich sobald da Strom lauft hat das seine Einfluss auf die Spannung. Die GPIO's haben ihre interne Wiederstand, und damit senkt die Spannung wen die Strom hoch geht. Eingenlich ist die ausgang meistens eine mosfet. Die sind auch noch geschutzt durch ein diode in Sper nach VDD und ein diode in Sperr nach GND. Das gibt noch etwas sicherheit gegen zu hohe externe Spannungen.
porch schrieb: > Und wie sieht es damit aus? Stimmt meine Vermutung? Solche (und viele weitere) Angaben findest Du im Datenblatt zu Deinem Prozessor. Schau da einfach mal rein.
Bitte melde dich an um einen Beitrag zu schreiben. Anmeldung ist kostenlos und dauert nur eine Minute.
Bestehender Account
Schon ein Account bei Google/GoogleMail? Keine Anmeldung erforderlich!
Mit Google-Account einloggen
Mit Google-Account einloggen
Noch kein Account? Hier anmelden.


