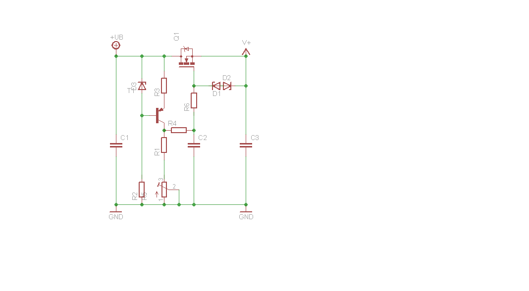
Hallo Gemeinde, ich habe mehrere Spannungsstabilisierungen mit Mosfets im Einsatz(siehe Anhang). Diese funktionieren ganz gut, jedoch nur, wenn die Last im Einschaltmoment schon angeschlossen ist. Wenn ich die Last später zuschalte, raucht mir sporadisch der Mosfet ab, im Kurzschlussfall sowieso. Ich habe dann die volle Eingangsspannung am Ausgang. Ich habe schon versucht, den Strom mit einen Shunt plus NPN Transistor zu begrenzen. Das klappt aber nicht immer, ist wohl zu langsam. Die Zenerdioden am Gate sind im Mosfet integriert, ich habe testweise auch schon externe zusätzlich angeschlossen, ohne Erfolg. Benutzt wird die Schaltung für Spannungen zwischen 150V- 400V. Die Bauteilewerte habe ich bewusst nicht in den Schaltplan gezeichnet, da ich mehrere dieser Stabilisierungen für unterschiedliche Spannungen nutze. Das Problem besteht bei allen. Hat jemand einen Tip für mich wo ich ansetzen soll? Das Ganze soll so simpel wie möglich bleiben. Grüße Thomas
Ja, die Leistung die der Mosfet verbrät ist eher gering, die Ausgangsströme betragen nur einige mA, Mosfets sind alles TO247-Typen da diese Gehäuseform den geringsten Wärmewiderstand hat. In einer Schaltung z.B sitzt ein STW13N60, Spannung über dem Mosfet beträgt 70V bei 100mA. Das macht gerade mal 7W Verlustleistung. Bei den anderen Schaltungen ist die Verlustleistung teilweise noch geringer. Aber schon beim Anklemmen eines noch ungeladenen Kondensators kann der Fet abrauchen, passiert aber nur sporadisch. Bin etwas ratlos, mit permanent angeschlossener Last passiert nix, einige arbeiten schon seit Jahren problemlos.
Ich denke das Problem liegt an überschrittener Ugs, aber.. trotz Schutzdioden?? Die Gate-vorwiderstände sind hochohmig genug, dass die Zenerdioden das auch überleben.
Ohne Last liegen die Dioden am Ausgang in der Luft. Hast du da mal Ugs beim Einschalten gemessen?
Wie groß ist denn die Eingangsspannung? Nicht dass der Mosfet beim Zuschalten der Last mal kurz mehr Uds sieht, als er verträgt. Das würde ja genau dein Problem erklären. Sowohl beim Zuschalten eines Kondensators als auch beim Kurzschluss. Im Regelbetrieb sieht er ja nur die Differenz zwischen Eingangs- und Ausgangsspannung und mag das überleben.
Alle verwendeten Mosfets vertragen 600V, am Eingang liegen maximal 470V im Leerlauf. Auch ist ein Widerstand parallel zum Ausgang vorhanden, habe ich leider nicht im Plan eingezeichnet. Der bildet eine kleine Mindestlast und entläd mir die Kondensatoren beim Abschalten. Ugs beim einschalten habe ich noch nicht gemessen. Wie gesagt funktioniert die Schaltung problemlos, wenn sie mit Last eingeschaltet wird.
>Ich denke das Problem liegt an überschrittener Ugs,
Ist halt auch die empfindlichste Stelle.
Hast Du wegen der hohen Spannung und Einschaltvorgängen eine hohes
dI/dt, dann hast Du selbst an wenigen mm Leitung aufgrund der
Leitungsinduktivität schnell Spannungsspitzen.
Vielleicht ist die Anbindung der Dioden zu schlecht.
Dann hilft ein C ganz ganz kurz angebunden zwischen GS
Das habe ich mir auch schon gedacht, dass die Dioden zu langsam ansprechen. Die Leitungen sind auch eher lang, da ich am testen bin ist das im Moment ein Drahtigel. Werde das mal probieren, und einen kleinen C direkt am Mosfet zwischen GS zu schalten. Wie gesagt, auch eine Strombegrenzung mit Shunt und Transistor der mir das Gate Richtung S zieht hat keine Besserung gebracht, obwohl der Strom mit einer rein ohmschen Last wie gewollt begrenzt wurde.
Es ist eine ganz blöde Idee, eine Schaltung, die offensichtlich ein Dimensionierungsproblem hat, hier absichtlich ohne Dimensionierung zu zeigen. Eine Möglichkeit ist C2. Der hält das Gate fest. Wenn du am Ausgang eine Last anklemmst springt die Ausgangsspannung nach unten und damit steigt die Ugs sprunghaft an, und über den wohl möglicherweise zu niederohmigen R6 werden dann die Gate-Schutzdioden und das Gate zerschossen. Eine andere Möglichkeit ist die Gate-Drain-Kapazität des Mosfet. Wenn an den lastlosen Source-Folger eine Last angeklemmt wird, springt im ersten Moment die Sourcespannung nach unten, die Gate-Drain-Kapazität muss mit diesem Sprung umgeladen werden, der Umladestrom dazu fließt durch die nun ungeschützten Gate-Schutzdioden...
Habe es jetzt nicht simuliert, aber: MMn liegt beim Einschalten der Punkt C2, R4, R6 kurzzeitig auf Massepotenzial, somit sind die Dioden nicht wirksam. Je nach Größe von C2 könnte da ein kleinerer Wert Abhilfe schaffen.
ArnoR schrieb: > Es ist eine ganz blöde Idee, eine Schaltung, die offensichtlich ein > Dimensionierungsproblem hat, hier absichtlich ohne Dimensionierung zu > zeigen. Ich habe die Bauteilewerte nicht genannt, da ich diese Schaltung mehrmals für verschiedene Spannungen nutze, jeweils mit anderen Werten. Das Problem haben jedoch alle Schaltungen. Im aktuellen Beispiel hat der Vorwiderstand des Gate 100Kohm, die Z-Dioden 15V. Am Gate liegen ca. 380V, schlimmstenfalls fliesen durch die Dioden nicht ganz 4mA. Die sollten es also überleben.
Mit 30V Z-Dioden ist ein absolute max. 30V Gate auch ein bischen mutig abgesichert.
Thomas K. schrieb: > Hier nochmal ein Beispiel mit Bauteilewerten... Geht doch. Und nun kann man sehen, dass man die Schaltung bezüglich des Problems auf den Mosfet mit Gateschutzdioden, C3 und R7 reduzieren kann. Alles andere ist wegen R6=100k irrelevant. Hier nochmal mein Hinweis auf die Cgd, siehe oben.
ArnoR schrieb: > Hier nochmal mein Hinweis auf > die Cgd, siehe oben. Ja, das kann ich ja nicht ändern, nur duch die Wahl eines anderen Mosfet vielleicht. Oder gibt's da ne Möglichkeit da einen Schutz (Diode oder wie auch immer) einzufügen? Alle Bauteile haben überlebt, nur der Mosfet wird komplett leitend.
Thomas K. schrieb: > Diese funktionieren ganz gut, jedoch nur, wenn die Last im > Einschaltmoment schon angeschlossen ist. Wenn ich die Last später > zuschalte, raucht mir sporadisch der Mosfet ab, im Kurzschlussfall > sowieso. Ich habe dann die volle Eingangsspannung am Ausgang. > Ich habe schon versucht, den Strom mit einen Shunt plus NPN Transistor > zu begrenzen. Das klappt aber nicht immer, ist wohl zu langsam. > Das Problem besteht bei allen. Hat jemand einen Tip für mich wo ich > ansetzen soll? Das Ganze soll so simpel wie möglich bleiben. Ein einfacher entsprechend dimensionierter Widerstand vor dem Drain? Ich kann mir vorstellen, dass bei Zuschalten der Last dort Kondensatoren geladen werden müssen und die dann entstehenden sehr hohen Ströme das Problem sind. Gruß
Joachim schrieb: > Ein einfacher entsprechend dimensionierter Widerstand vor dem Drain? In einer anderen Schaltung habe ich diesen Widerstand verbaut, zusammen mit 4 Mosfets parallel, jeweils eigener Gate-Vorwiderstand und Widerstände jeweils am Source um die Verlustleistung etwas aufzuteilen(40w, macht 10 pro Mosfet). Ich habe das mal getestet als ich dieses Phänomen entdeckte, das so umzubauen. Ergebnis 4 tote Mosfets. Joachim schrieb: > Ich kann mir vorstellen, dass bei Zuschalten der Last dort Kondensatoren > geladen werden müssen und die dann entstehenden sehr hohen Ströme das > Problem sind. Im testaufbau ist ja vieles mit diesen billig-Krokoklemmen-Kabeln verdrahtet. ich denke, sooo hohe Ströme kommen da garnicht zustande ???
dein FET verträgt eine Avalanche-Energie von 0,3J. Ähnlich groß darf also auch die Energie werden, die beim schnellen Aufladen einer Lastkapazität verheizt wird. Bei 380V bedeutet das, dass die Eingangskapazität deiner Last unter 5µF sein muss (sogar noch weniger, weil der Transistor ja aus 470V und nicht aus 380V läuft.) Ist das der Fall? Thomas K. schrieb: > Im testaufbau ist ja vieles mit diesen billig-Krokoklemmen-Kabeln > verdrahtet. ich denke, sooo hohe Ströme kommen da garnicht zustande ??? Dann dauert das Aufladen zwar etwas länger, die Energie für den FET wird dadruch aber nicht geringer.
Achim S. schrieb: > Bei 380V bedeutet das, dass die Eingangskapazität deiner Last unter 5µF > sein muss (sogar noch weniger, weil der Transistor ja aus 470V und nicht > aus 380V läuft.) Ist das der Fall? Ja, dem ist so. Das Anklemmen eines guten Folien-C mit 3,3µ reicht unter anderem schon aus um den Fet zu grillen. Eine spontan angeklemmte rein ohmsche Last von 1Kohm(fast 400mA) steckt er dagegen problemlos weg.
also: bei einigen µF brennt der FET durch, und du erwartest es auch so. bei 1kOhm macht er keine Probleme. Und wie sieht jetzt die Last aus, die ihn ab und zu zum Durchbrennen bringt, und bei der du das nicht erwartet hättest? Thomas K. schrieb: > Ich habe schon versucht, den Strom mit einen Shunt plus NPN Transistor > zu begrenzen. Das klappt aber nicht immer, ist wohl zu langsam. Ein Widerstand zwischen Source und Ausgang würde bei externen Zenderdioden von Gate zu Ausgang ebenfalls als zuverlässige Strombegrenzung wirken, weil der Spannungsabfall am Widerstand die 15V der Zenerdiode auffrisst. Die Charakteristik der Spannungsquelle wird dadurch natürlich etwas weicher, aber bei 380V sind ja vielleicht ein paar V mehr oder weniger auch nicht zu dramatisch.
Bitte melde dich an um einen Beitrag zu schreiben. Anmeldung ist kostenlos und dauert nur eine Minute.
Bestehender Account
Schon ein Account bei Google/GoogleMail? Keine Anmeldung erforderlich!
Mit Google-Account einloggen
Mit Google-Account einloggen
Noch kein Account? Hier anmelden.

