Forum: Mikrocontroller und Digitale Elektronik FT232RL tut krumm


von Benjamin M. (berkutta)


Angehängte Dateien:

Lesenswert?

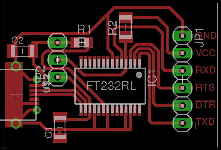
Tuhe mich aktuell mit einem FT232RL schwer. Schaltung siehe Schema, hat 
auch schon funktioniert. Bei den heute bestückten jedoch nicht. Bin ich 
da ggf. auf fake FT232RL reingefallen? Habe VCCIO via Jumper auf 5V 
konfiguiert. Der Kernel beschwert sich beim anschliessen direkt, dass 
etwas nicht stimmt:
1
Apr 14 20:47:07 ws kernel: [ 2275.018013] usb 1-6: new full-speed USB device number 71 using xhci_hcd
2
Apr 14 20:47:07 ws kernel: [ 2275.129890] usb 1-6: device descriptor read/64, error -71
3
Apr 14 20:47:07 ws kernel: [ 2275.345694] usb 1-6: device descriptor read/64, error -71
4
Apr 14 20:47:07 ws kernel: [ 2275.561505] usb 1-6: new full-speed USB device number 72 using xhci_hcd
5
Apr 14 20:47:07 ws kernel: [ 2275.673454] usb 1-6: device descriptor read/64, error -71
6
Apr 14 20:47:08 ws kernel: [ 2275.889258] usb 1-6: device descriptor read/64, error -71
7
Apr 14 20:47:08 ws kernel: [ 2276.105051] usb 1-6: new full-speed USB device number 73 using xhci_hcd
8
Apr 14 20:47:08 ws kernel: [ 2276.105211] usb 1-6: Device not responding to setup address.
9
Apr 14 20:47:08 ws kernel: [ 2276.308979] usb 1-6: Device not responding to setup address.
10
Apr 14 20:47:08 ws kernel: [ 2276.512674] usb 1-6: device not accepting address 73, error -71
11
Apr 14 20:47:08 ws kernel: [ 2276.624571] usb 1-6: new full-speed USB device number 74 using xhci_hcd
12
Apr 14 20:47:08 ws kernel: [ 2276.624707] usb 1-6: Device not responding to setup address.
13
Apr 14 20:47:09 ws kernel: [ 2276.828551] usb 1-6: Device not responding to setup address.
14
Apr 14 20:47:09 ws kernel: [ 2277.032243] usb 1-6: device not accepting address 74, error -71
15
Apr 14 20:47:09 ws kernel: [ 2277.032316] usb usb1-port6: unable to enumerate USB device

Ist der Fehler bekannt? Gibt es dafür eine "Lösung"? Habe ich evtl. in 
meinem Schema etwas krumm gemacht?

Gibt es evtl. eine alternative zum FT232RL? Anforderungen sind USB - 
UART (3.3V Pegel), DTR + RTS Signal, gut von Hand lötbar.

von Karl M. (Gast)


Lesenswert?

Eine erste kleine Anmerkung, bei mir sitzt immer eine Drossel, nebst 
Kondensatoren - CLC - in der +5V Zuleitung.
zwei Anmerkung, FTDI hat eine schönes Testprogramm auch zum einstellen 
der GPIO.

Vielleicht probierst Du dies mal.

von Joe F. (easylife)


Lesenswert?

Sieht nach Kommunikationsproblemen auf dem USB Bus aus.
Wie sieht denn dein PCB Layout aus? Speziell USB Traces?

von Benjamin M. (berkutta)


Angehängte Dateien:

Lesenswert?

USB Traces sind so kurz wie möglich gehalten, Siehe Anhang.

von Joe F. (easylife)


Lesenswert?

Benjamin M. schrieb:
> USB Traces sind so kurz wie möglich gehalten

Kurz ist gut, wichtiger wäre allerdings DP und DM gleich lang und 90 Ohm 
Impedanz, glaube aber dass das in diesem Fall nicht das Problem ist.

100nF direkt an Pin 20 wären gut.
C2 ist sehr weit weg com IC, und dann ist noch R1 dazwischen...

von Benjamin M. (berkutta)


Lesenswert?

Auch mit 100nF an Pin 20 auf GND will er nicht. Vermute stark fake 
FTDI's. Mal schauen was der Händler dazu meint.

Gibt es irgendwelche schönen alternativen zu FT232RL welche man gut 
bekommt und von Hand löten kann?

von Joe F. (easylife)


Lesenswert?

Benjamin M. schrieb:
> Vermute stark fake
> FTDI's.

Der würde sich trotzdem erstmal am Bus anmelden.
Deiner akzeptiert nicht mal eine Adresse.

Ist das IC richtig herum aufgelötet, und R1 bestückt?

von Benjamin M. (berkutta)


Lesenswert?

jap, richtig drauf (habe den genau gleiche print mit ft232rl aus einer 
anderen Quelle welcher läuft). Widerstand ist bestückt mit 0Ohm. 3.3V 
sind auch da, 5V sind auch direkt am IC da.

von Karl M. (Gast)


Lesenswert?

Mache bitte ein hochauflosendes Bild von der bestückten Platine, evtl. 
Lötbrücke ?

von Joe F. (easylife)


Lesenswert?

Nimm mal ein kürzeres USB Kabel und probiere es an einem anderen Port.

von Klaus (Gast)


Lesenswert?

Benjamin M. schrieb:
> Vermute stark fake FTDI's.

Komisch, wenn hier im Forum jemand mit einem Chip nicht klar kommt, ist 
der Chip ein Fake.

Hier ein Statement von Fred Dart, CEO of FTDI:

> Genuine customers are not affected so it doesn’t help by causing a panic.
> We needed to analyse the situation and decide on a plan of action.
> Basically, what we discovered was that 90% of the problem were Arduino
> “bargain” copy/clone related, mainly sold on EBay, Alibaba, Amazon
> Marketplace by anonymous sellers. The rest was cheap “FTDI” USB RS232
> cables sold likewise. I’m sure it occurs to most reasonable folks that
> a bargain bought in the internet version of a flea market may be cheap
> for a reason.

Benjamin M. schrieb:
> Mal schauen was der Händler dazu meint.

Der denkt sich sein Teil zur technischen Kompetenz des Fragenden.

MfG Klaus

von Benjamin M. (berkutta)


Angehängte Dateien:

Lesenswert?

Lötbrücke kann ich ziemlich ausschliessen, habe mittlerweile 3stk 
bestückt mit diesem batch an FTDI's. Alle selber fehler. 2 Platinen mit 
FTDI's von einem anderen Batch/Händler laufen super. Daher auch die 
vermutung mit Fake FTDI's. Habe jedoch absolut keine Ahnung wie sich 
diese verhalten.

von Joe F. (easylife)


Lesenswert?

0.1uF ist ja wohl nicht 4.7uF

Da muss mind. 1uF hin, und min. 100nF Keramik.

von Karl M. (Gast)


Angehängte Dateien:

Lesenswert?

Hallo,

so sind meine FT232RL beschaltet.

http://dokuwiki.ehajo.de/_media/projekte:ft232-schaltung.png

Bis auf die CLC Filterung sind die Schaltpläne wohl gleich.

Die Lötstellen würde ich nicht als solche bezeichnen, gerade an den 
Widerständen.. Die sind höchstwahrscheinlich "kalt".
Hier wurde eine Perle aufgebracht, also zu viel Lötzinn, dass nicht 
verlaufen ist. Mit etwas extern aufgebrachtem Flux geht dass über 
Entlötzlitze auch im nachhinein.

Das Bild ist ein Bild, es ist leider nicht scharf und man kann nicht 
zwischen die Pins schauen.

So würde es mich erfreuen:
Hier ist noch ein Aufnahme von einer DDS Baugruppe DDS400 - AD9951 
(analog device) - mit 2048 Pixel.
Das habe ich mit einer 20,3 MPixel Kammera aufgenommen und 
nachbearbeitet.

von Joe F. (easylife)


Lesenswert?

Karl M. schrieb:
> so sind meine FT232RL beschaltet.

Da ist es aber auch falsch.

Direkt hinter die USB Buchse gehört ein 1uF Kondensator.
Aus 2 Gründen:
1. Damit der Host oder ein Hub erkennen kann, dass ein Gerät eingesteckt 
wurde (wurde mit Einführung von OTG so spezifiziert)
2. Damit beim hostseitigen Abstecken des Gerätes in vollem Betrieb 
auftretende Spannungsspitzen durch die Kabelinduktivität aufgefangen 
werden.

von Michael U. (amiga)


Lesenswert?

Hallo,

nach meiner Erfahrung sind die FT232R eigentlich sehr friedlich.
Auch auf einem DIL-Adapter, auf Steckbrett und Lochraster.

Unter Windows gab es da außer "unbekanntes Gerät" bei vertauschen 
Datenleitungen da keine Probleme mit der Standardbeschaltung aus dem 
Datenblatt.

Problematisch kann das Verhalten in Experimetierschaltungen sein, wenn 
der FT232 als Bus-powered betrieben wird und von der angeschlossenen 
Schaltung ohne USB "rückwärts" versorgt wird.
Kaputt ist allerdings dabei auch noch keiner gegangen.

Gruß aus Berlin
Michael

Bitte melde dich an um einen Beitrag zu schreiben. Anmeldung ist kostenlos und dauert nur eine Minute.
Bestehender Account
Schon ein Account bei Google/GoogleMail? Keine Anmeldung erforderlich!
Mit Google-Account einloggen
Noch kein Account? Hier anmelden.