Hallo zusammen, ich will die Phasenspannungen einer elektrischen Antriebsmaschine (400VAC/200A) messen. Um die galvanische Trennung zu erreichen, benutze ich ISO122 Trennverstärker. Die hohen Strangspannungen bringe ich mit einen Spannungsteiler (R1=22MOhm, R2=200kOhm) auf auswertbare Eingangsspannnungen zwischen +-2V. Nun habe ich die Schaltung im Labor getestet und alles funktionierte einwandfrei, beim Messen im Betrieb sind mir jedoch aus für mich unerklärlichen Gründen die ISOs kaputt gegangen. Kann mir vielleicht jemand von euch sagen was für Eingangsströme der ISO abkann, werde aus dem Datenblatt nicht 100%ig schlau: http://www.ti.com/lit/ds/symlink/iso122.pdf Oder wo der Fehler liegen kann. Bin für jede Hilfe dankbar Gruß Veit PS: Die Sinusspannungen werden mittels PWM-Modulation (Pulsfrequenz=20kHZ) generiert. Am Ausgang des ISO122 ist ein aktiver Filter wie im Datenblatt beschrieben umgesetzt, der die Modulationsrippel (500KHz) des ISOs filtert.
Habe mir Datenblatt und Schaltung kurz angeschaut. Bei dem verwendeten Spannungsteiler mit R1=22MOhm, R2=200kOhm und vor Widerstand im Trennversträker sollen nicht mehr als 20µA am Eingang des Trennversträker landen. Ist für mich kaum vorstellbar das dieser dadurch kaputt ging.... Vielleicht liegt der Fehler an einer anderen stelle.
Was für einen Widerstand hast du für den 22MOhm Widerstand genommen? Wie hoch ist dessen maximale Spannungsfestigkeit? Eventuell gab es einen Durchschlag.
veit schrieb: > Hallo zusammen, > > ich will die Phasenspannungen einer elektrischen Antriebsmaschine > (400VAC/200A) messen. Um die galvanische Trennung zu erreichen, benutze > ich ISO122 Trennverstärker. Die hohen Strangspannungen bringe ich mit > einen Spannungsteiler (R1=22MOhm, R2=200kOhm) auf auswertbare > Eingangsspannnungen zwischen +-2V. > > > PWM-Modulation (Pulsfrequenz=20kHZ) generiert. Am Ausgang des ISO122 ist > ein aktiver Filter wie im Datenblatt beschrieben umgesetzt, der die > Modulationsrippel (500KHz) des ISOs filtert. So. Und jetzt zeigst Du erst einmal die ganze Schaltung, denn wie Du bereits bemerkt hast besteht zwischen dem Versuchsaufbau (Deinem Schaltplanauszug) und der Realtät ein durchaus destruktiver Unterschied. Weiters beschreib einmal Deinen Versuchsaufbau - bist Du da mit 600V (DC) und 20kHz auf den armen 22M-Widerstand losgegangen oder wie war das im Labor genau? Denn so wie mich Dein Aufbau anschaut kann der ISO nur kaputgehen, denn erstens ist der 22M vermutlich nicht für diese Spannung ausgelegt und dann wird die Koppelkapazität selbst mit 1 oder 2pF über dem 22M bei dem dU/dt, die durch die 20kHz da anstehen den ISO killen.... (Rechne Dir das einmal durch was die zB. 50ns Schaltflanke von 0 auf 600V bei 2p Koppelkapazität am R1 anstellen....) mit anderen Worten: nimm 3 Stk 7,5M damit die Isolationsstrecke gewahrt bleibt und schalte 2 Schutzdioden gegen +/- VCC an den Eingang. Oder mache eine Frequenzkompensation von Spannungsteiler in dem Du // zum R1 einen Kondensator lötest. Über die dimensionierung von frequenzkompensierten Spannungsteilern mach Dich bitte selber schlau Grüße MiWi
Man könnte auch einen Tiefpass vor den malträtierten ISO122 bauen, damit er sich bei dem 20kHz-Gezappel nicht so erschrickt. Einfachstenfalls wäre das ein Kondensator zwischen Vin und Gnd1.
Hallo Leute, erstmal vielen Dank für eure hilfreichen Kommentare, hätte euch gerne die "ganze Schaltung" gezeigt, aber da man hier keine pdf hochladen soll sind es jetzt wieder nur png's. Die verbauten 22M Widerstände sind High voltage resistoren (1W, 1KV) und testen im Labor heißt bei mir, dass die Spannungen einaml aus einer 3Phasen Kraftsteckdose (230/400V und 50Hz sinus) gemessen wurden, und ich anschließend mit dem Frequenzgenerator direkt am ISO-Eingang angeschlossen, die Systemantwort getestet habe. Ich werde jetzt nochmal eure Tipps bezüglich Schutzdioden und Eingangsfilter umsetzten und hoffe das es klappt. Im Datenblatt steht jedoch: "The ISO122 amplifier transmits the signal across the isolation barrier by a 500-kHz duty-cycle modulation technique. For input signals having frequencies below 250 kHz, this system works like any linear amplifier." Das würde ja bedeuten das die er die 20kHz am Eingang bestens überträgt. Wenn die TI sample da sind und die Schaltung getestet gebe ich mal einen neuen Bericht ab. Grüße, Veit
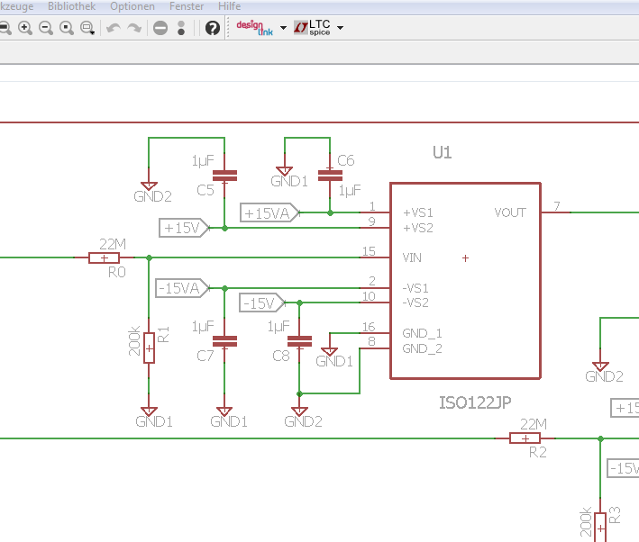
veit schrieb: Und wo ist in den hochgeladenen Bildern der ISO? > > Das würde ja bedeuten das die er die 20kHz am Eingang bestens überträgt. > Wenn die TI sample da sind und die Schaltung getestet gebe ich mal einen > neuen Bericht ab. Hast Du verstanden was ich geschrieben habe? Du solltest nachrechnen was bei dem Signal, daß am linken Ende vom R0 Deines ersten Schaltplans bei 1-2pF Koppelkapazität über R0 auf den R1 eingekoppelt wird. Nachdem nach wie vor unbekannt ist was da daherkommt.... MiWi
> Und wo ist in den hochgeladenen Bildern der ISO? @MiWi: Im ersten angehängten Bild mit dem Titel: "Unbenannt.png" ziemlich in der Mitte. Dort kann man drei mal die Beschriftung ISO122JP an den DIP16 Bauteilenlesen ...
Duesentrieb schrieb: >> Und wo ist in den hochgeladenen Bildern der ISO? > > @MiWi: Im ersten angehängten Bild mit dem Titel: "Unbenannt.png" > ziemlich in der Mitte. Dort kann man drei mal die Beschriftung ISO122JP > an den DIP16 Bauteilenlesen ... Und Du denkst nun wirklich daß ich mir aus dem Layout den Schaltplan zusammenreime und dann auch weiß wo Du diese Spannungen mißt? Sorry, ich mach hier kein Reverse engineering sondern eine kostenlose Hilfestellung zu Deinem vertracktes Problem. Daher liegt es an Dir vernünftige Schaltpläne, die die Gesamtsituation zeigen und nicht nur seltsame Layouts (bei denen ich nach einem ersten Blick eher die Flucht ergreife) zur Verfügung zu stellen. PS - Deine Isolationsstrecken entbehren nicht einer gewissen... Kürze. Denn wozu ein ziemlich teuerer ISO wenn eine der Versorgungen aber so was von knapp an der Leitung zu R0 vorbeigeht... vermutete 600V (=400VAC gleichgerichtet) auf 2mm schon knackig... Wie auch immer - Viel Erfolg... vielleicht schreib ich nochmals wenn brauchbarere Unterlagen vorliegen.... MiWi
Bitte melde dich an um einen Beitrag zu schreiben. Anmeldung ist kostenlos und dauert nur eine Minute.
Bestehender Account
Schon ein Account bei Google/GoogleMail? Keine Anmeldung erforderlich!
Mit Google-Account einloggen
Mit Google-Account einloggen
Noch kein Account? Hier anmelden.


