Hallo zusammen, ich habe in einem alten Autoradio den Kassettenteil ausgebaut und am Verstärker IC einen Bluetooth Audio Empfänger angelötet. Natürlich hinter dem Vorverstärker des Tonkopfes vom Kassettendeck. Klappt auch ohne Verzerrung einwandfrei. Der Bluetoothempfänger ist ein ganz billiges Teil aus China, funktioniert an der heimischen Stereoanlage, mit USB Netzteil betrieben, aber einwandfrei ohne jede Störgeräusche. Auf dem Mainboard des Autoradios habe ich einen 78L05 gefunden (siehe angehängtes GIF) und dort einfach meine 5V abgegriffen für den Bluetooth Empfänger. Problem: Ohne laufenden Motor habe ich schon laute Störgeräusche auf den Lautsprechern. Fehlersuche: - Test ob es am verlöteten Audiokabel liegt > Nein - Test ob es an der 5V Spannungsversorgung liegt > Ja (Betreibe ich den Bluetoothempfänger an einem Akkupack sind keine Störgeräusche vorhanden) - Masse Verbindung von der 3,5 mm Klinkenbuchse des Bluetoothempfängers habe ich komplett abgeklemmt um eine Masseschleife zwischen dem Bluetoothempfänger und dem Autoradio zu vermeiden. > Keine Besserung Weitere Ideen: - Ein RC oder LC Tiefpass? Wenn ja, wo? - neue Spannungsregelung bauen die weniger Störgeräusche erzeugt? Wenn ja, wie, mit welchen Reglern, Bauteilen, ...? - Powerbank zwischenrein bauen die ständig geladen wird und an dieser den Bluetooth Empfänger betreiben? Jemand eine Idee wie ich es am einfachsten/günstigsten Störfrei bekomme?
Als erstes solltest du beim 78L05 an Eingang und Ausgang einen 100n Kondensator anlöten. So nahe wie möglich am IC. Welcher Art sind denn die Störgeräusche, brummen, surren oder sonst was?
vielleicht reicht auch einfach der Strom nicht aus den der 78L05 liefern kann?
Frank L. schrieb: > vielleicht reicht auch einfach der Strom nicht aus den der 78L05 liefern > kann? Genügend Strom liefert der 78L05 schon, sonst würde der Bluetoothempfänger gar nicht funktionieren. Außerdem habe ich gerade mit einem anderen 7805 für 1A (also 5W Ausgangsleistung) und jeweils 100nf Ein- und Ausgangskondensatoren plus 100uf Elko am Ausgang ein kleines Netzteil extra gebastelt und an die Autobatteriespannung geklemmt und dann darüber den Bluetooth Empfänger betrieben > Gleiches Störgeräusch :( Ich müsste nur genau wissen mit welchen Bauteilen ich ein komplett Störgeräuschfreies 5V Netzteil fürs Auto basteln könnte. Oder ist es womöglich doch irgend ein Massefehler? Das Geräusch ist ein Brummen mit überlagertem Fiepen. Hab mal ein Audiofile hochgeladen, vielleicht kennt jemand ja genau die Art des Geräusches http://picosong.com/KaCr
wendelsberg schrieb: > Sebastian S. schrieb: >> am einfachsten... Störfrei > > Neues Autoradio. > > wendelsberg Das ist keine Option, da ich gerne bastle. Außerdem teurer als die bastellösung und dann freue ich mich nicht drüber weil nicht selbst gemacht ;)
Vielleicht ist es ja das Bluetooth Gerät das die Störungen erzeugt und ins Radio einkoppelt. Hört sich irgendwie digital an, nichts was ich von einem alten Radio aus der analogen Kassettenzeit erwarten würde.
Bernd K. schrieb: > Vielleicht ist es ja das Bluetooth Gerät das die Störungen erzeugt und > ins Radio einkoppelt. Hört sich irgendwie digital an, nichts was ich von > einem alten Radio aus der analogen Kassettenzeit erwarten würde. Hm, gut möglich das der bluetoothempfänger ziemlichen murks macht, aber wenn ich ihn einfach an ein USB ladegerät hänge und den Audioausgang an meine stereoanlage anschließe höre ich kein Störgeräusch. Hab auch schon einen LC Tiefpass Filter gebastelt mit 1mH und 100uF, brachte auch keine Besserung Hab dann mal ein Zigarettenanzünder ladegerät von meinem alten medion Navi ausprobiert als spannunsgversorgung. Da war das störgeräusch plötzlich nur noch halb so laut. Aber was macht das anders, oder besser? Keine Ahnung.
Wenn ich das richtig lese, funktioniert das Ganze nur mit einem Akkupack. Welche Spannung hat das? Setz mal eine Diode in die Masseleitung des 7805, so daß da 5,7V rauskommt.
Sebastian S. schrieb: > Bernd K. schrieb: > Hm, gut möglich das der bluetoothempfänger ziemlichen murks macht, aber > wenn ich ihn einfach an ein USB ladegerät hänge und den Audioausgang an > meine stereoanlage anschließe höre ich kein Störgeräusch. Es kann gut sein, dass der Verstärker die elektrische Verbindung von Stromversorgung und Ausgang durch das Radio (der Verstärker des Radios wird ja irgendwie an Masse gekoppelt und nicht potenzialfrei sein) nicht mag, da er dann über Ausgang-> Masse-> Stromversorgung evtl. kurzgeschlosssen wird. Dafür spricht auch, dass es mit einem Akku funktioniert. Um deinen Empfänger potenzialfrei zu versorgen gibt es galvanisch getrennte DC-DC- Wandler Module die auch nicht sooo teuer sind (5-10€) MfG
batman schrieb: > Wenn ich das richtig lese, funktioniert das Ganze nur mit einem > Akkupack. Welche Spannung hat das? Setz mal eine Diode in die > Masseleitung des 7805, so daß da 5,7V rauskommt. Der Bluetooth empfänger funktioniert mit jeder Spannungsversorgung durch einen USB Anschluss, also genau 5V. Der Akkupack war eine Powerbank mit USB Anschluss zum Laden von USB Geräten, also auch 5V und sollte nur zeigen, dass es mit einer vom Bordnetz getrennten Spannungsversorgung funktioniert.
test123 schrieb: > Sebastian S. schrieb: >> Bernd K. schrieb: > >> Hm, gut möglich das der bluetoothempfänger ziemlichen murks macht, aber >> wenn ich ihn einfach an ein USB ladegerät hänge und den Audioausgang an >> meine stereoanlage anschließe höre ich kein Störgeräusch. > > Es kann gut sein, dass der Verstärker die elektrische Verbindung von > Stromversorgung und Ausgang durch das Radio (der Verstärker des Radios > wird ja irgendwie an Masse gekoppelt und nicht potenzialfrei sein) nicht > mag, da er dann über Ausgang-> Masse-> Stromversorgung evtl. > kurzgeschlosssen wird. Dafür spricht auch, dass es mit einem Akku > funktioniert. Um deinen Empfänger potenzialfrei zu versorgen gibt es > galvanisch getrennte DC-DC- Wandler Module die auch nicht sooo teuer > sind (5-10€) > > MfG Ja, das klingt irgendwie gut Test123! Hast du einen konkreten Typ/Beispiel für so einen galvanisch getrennten DC DC koppler?
Also das mit der Powerbank: Kann man so machen, aber ist dann halt scheiße :D Das geht schon damit los, dass die Kapazität natürlich auf Dauer nachlässt und das garnicht mag, dass du gegebenenfalls eine zusätzliche Beschaltung brauchst (damit die Powerbank liefert, damit sie genug liefert (Da gibt es extra einen definierten Widerstand zwischen zwei Pins, damit 1A freigegeben werden oder sowas), etc). Dann bleibt natürlich noch die Frage: Was macht die Powerbank? Hat die wirklich schöne 5V oder Brutzelt die die Akkuspannung drauf? Hat sie vielleicht einen Miserablen Schaltregler drin? Und was machst du wenn die Powerbank leer ist und du Radio hören willst? Wenn du laden und Bluetooth gleichzeitig betreiben wölltest hättest du wieder deine Geräusche. Ich habe mir deine Geräusche jetzt nicht angehört, aber dass du Störungen hast, während der Motor aus ist, ist sehr dubios. Normalerweise kommt es von den Zündspulen und Injektoren, weil die ja als einzige hohe Peaks hochfrequent draufbratzen. Hast du mal den Motor hochdrehen lassen, ob das Surren dann mit der Drehzahl steigt? Abhilfe kann hier eigentlich nur ein Oszi schaffen (Ich habe mir damals für 100€ eins für USB gekauft, ist eigentlich echt hilfreich), denn da siehst du von wo die Störung kommt und wie heftig sie ist. Bei mir lag's damals an der Masse. Hast du mal deren Widerstand gemessen? Und hast du auch schon direkt am BT IC den Ton abgegriffen? Vielleicht verträgt der sich nicht mit dem Kasseteneingang
Scheint mir auch eher am Ankopplungspunkt zu liegen. Vielleicht mal mit einem C dazwischen versuchen. Wenn der Verstärker eine eigene separate Signalmasse hätte, die von KfZ-Masse getrennt ist, müßte er ja trotzdem mit Spannung versorgt werden, die massebezogen ist. Wo kommt die her.
Sebastian S. schrieb: > Hast du einen konkreten Typ/Beispiel für so einen galvanisch getrennten > DC DC koppler? SIM1 1W, https://www.google.de/#q=Sim1+1205&tbm=shop SIM2 2W https://www.google.de/#q=Sim2+1205&tbm=shop mehr Leistung benötigt? kenne dein BT Modul nicht!
batman schrieb: > Scheint mir auch eher am Ankopplungspunkt zu liegen. Vielleicht mal mit > einem C dazwischen versuchen. > > Wenn der Verstärker eine eigene separate Signalmasse hätte, die von > KfZ-Masse getrennt ist, müßte er ja trotzdem mit Spannung versorgt > werden, die massebezogen ist. Wo kommt die her. Also Masse im Autoradio ist alles miteinander verbunden wenn ich das ohmisch durchmesse, also vom gehäuse zur masse des chips wo ich den audioausgang des bluetoothemfpängers drauf gebe, messe ich 0,1 ohm. Und masse Fahrzeug = Masse Autoradio = Masse Bluetooth empfänger = 0,1 - 0,3 ohm.
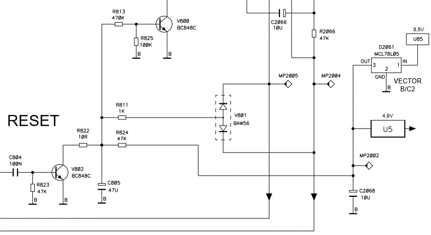
Student schrieb: > Also das mit der Powerbank: Kann man so machen, aber ist dann halt > scheiße :D > Das geht schon damit los, dass die Kapazität natürlich auf Dauer > nachlässt und das garnicht mag, dass du gegebenenfalls eine zusätzliche > Beschaltung brauchst (damit die Powerbank liefert, damit sie genug > liefert (Da gibt es extra einen definierten Widerstand zwischen zwei > Pins, damit 1A freigegeben werden oder sowas), etc). > > Dann bleibt natürlich noch die Frage: Was macht die Powerbank? Hat die > wirklich schöne 5V oder Brutzelt die die Akkuspannung drauf? Hat sie > vielleicht einen Miserablen Schaltregler drin? > > Und was machst du wenn die Powerbank leer ist und du Radio hören willst? > Wenn du laden und Bluetooth gleichzeitig betreiben wölltest hättest du > wieder deine Geräusche. > > Ich habe mir deine Geräusche jetzt nicht angehört, aber dass du > Störungen hast, während der Motor aus ist, ist sehr dubios. > Normalerweise kommt es von den Zündspulen und Injektoren, weil die ja > als einzige hohe Peaks hochfrequent draufbratzen. > > Hast du mal den Motor hochdrehen lassen, ob das Surren dann mit der > Drehzahl steigt? > Abhilfe kann hier eigentlich nur ein Oszi schaffen (Ich habe mir damals > für 100€ eins für USB gekauft, ist eigentlich echt hilfreich), denn da > siehst du von wo die Störung kommt und wie heftig sie ist. > > Bei mir lag's damals an der Masse. Hast du mal deren Widerstand > gemessen? > Und hast du auch schon direkt am BT IC den Ton abgegriffen? Vielleicht > verträgt der sich nicht mit dem Kasseteneingang Das mit der Powerbank wäre auch nicht meine lieblingslösung :( Was genau meinst du mit Widerstand der Masse messen? Ich habe alle möglichen Massepunkte auf dem Mainboard des Autoradios und des Gehäuses und des Bluetoothempfängers durchgemessen. Liegt immer im Bereich von 0,1 - 0,3 ohm. Da die Störung ja nur existiert wenn ich die 5V Spannungsversorgung aus der Autobatterie (78L05 auf dem Autoradiomainboard oder Zigarettenanzünder USB Spannungswandler) abgreife, muss doch dadurch irgendwie eine unsaubere 5V Spannung für die Störungen sorgen, was auch immer im Auto diese Störungen verursacht. Heißt ich müsste mal die 5V die ich abgreife mit einem Oszi messen, aber dann weiß ich nur was ich jetzt schon als störung höre. Wegen der falschen Stelle für die Einspeisung habe ich auch schon überlegt, aber der bluetoothempfänger hat eine 3,5mm Stereo (3-fach) Klinkenbuchse. Da habe ich einfach ein Klinkenkabel rein, anderes ende abgeschnitten und die L, R, Masse leitung mit dem Mainboard des Autoradios verbunden (wie ich hoffe an den richtigen stellen). Ich hab mal ein Bild aus dem Schaltplan des Autoradios und aus dem Datenblatt des ICs, an dem ich das Audiosignal des Bluetooth Empfängers einspeise, angehängt. Eigentlich alles so wie es laut Datenblatt sein soll. Ich werde mir heute mal einen DC/DC Wandler kaufen der galvanisch getrennt ist und damit die 5V potentialfrei von der Fahrzeugversorgung machen. Wenn das dann nicht hinhaut weiß ich auch nicht mehr weiter.
Sebastian S. schrieb: > Da die Störung ja nur existiert wenn ich die 5V Spannungsversorgung aus > der Autobatterie (78L05 auf dem Autoradiomainboard oder > Zigarettenanzünder USB Spannungswandler) abgreife, muss doch dadurch > irgendwie eine unsaubere 5V Spannung für die Störungen sorgen Oder Du hast dann unfreiwillig eine Antenne gebaut die das bluetooth in das Bordnetz und dann irgendwie in den Verstärker einkoppelt. Ich glaube nicht daß die gehörten Störungen ursprünglich aus dem Bordnetz kommen sondern im Bluetooth-Modul selbst erzeugt werden und dann irgendwie ihren Weg in den Verstärker finden. Ganz ähnlich wie die verschlungenen Wege die das GSM-Knattern eines GSM-Telefons findet um in einen Verstärker zu gelangen. Versuch doch mal die 5V vom 7805 im Autoradio (oder die 5V aus dem Zigarettenanzünderadapter) AC-gekoppelt (über einen Kondensator) direkt auf den Verstärkereingang zu geben, ganz ohne das Bluetooth-Modul. Ist dann das charakteristische periodische Pfeifen und Knattern aus post#5 immer noch rauszuhören?
Sebastian S. schrieb: > Da die Störung ja nur existiert wenn ich die 5V Spannungsversorgung aus > der Autobatterie (78L05 auf dem Autoradiomainboard oder > Zigarettenanzünder USB Spannungswandler) abgreife, muss doch dadurch > irgendwie eine unsaubere 5V Spannung für die Störungen sorgen, was auch > immer im Auto diese Störungen verursacht. Heißt ich müsste mal die 5V > die ich abgreife mit einem Oszi messen, aber dann weiß ich nur was ich > jetzt schon als störung höre. > > Ich werde mir heute mal einen DC/DC Wandler kaufen der galvanisch > getrennt ist und damit die 5V potentialfrei von der Fahrzeugversorgung > machen. Wenn das dann nicht hinhaut weiß ich auch nicht mehr weiter. ich weiss noch einen, ausser die Störungen über die Masse von der BT Versorgung zu bekommen, erste Abhilfe galv. getrennter DC/DC Wandler für BT Modul (hattest du den Leistungsbedarf geprüft ob 1W oder 2W reichen?) wäre da noch ein Audiotrenner möglich um auch dort massefrei einzukoppeln hier eine Version Klinke Klinke http://www.amazon.de/Monacor-FGA-35-Massetrennfilter-5mm-Klinke/dp/B003WGQUZ8 die meisten kommen mit Cinch
Schau mal dein Bluetooth-Teil genau an, besonders den Audio-Ausgang. Wenn das ein differentieller Ausgang ist (also zwei Pins pro Kanal, einmal mit Audio-Out-Minus, einmal mit Audio-Out-Plus o.Ä. beschriftet), dann kannst du die nicht einfach mit GND verbinden, sonst schließt du die Hälfte vom Signal kurz. Würde erklären, warum es mit galvanisch getrennter Spannungsversorgung klappt (Zuhause mit eigenem Netzteil, oder am Akku). Lösung: Auftrennen der Masse-Verbindung auf Audio-Seite: http://www.pollin.de/shop/dt/Njk1OTQ3OTk-/Unterhaltungselektronik/Car_HiFi/Zubehoer/Noise_Suppressor_15_A.html oder auf DC-Versorgungs-Seite per DC/DC, z.B. Conrad 156711 - 05
Planlos schrieb: > Lösung: > Auftrennen der Masse-Verbindung auf Audio-Seite: > http://www.pollin.de/shop/dt/Njk1OTQ3OTk-/Unterhaltungselektronik/Car_HiFi/Zubehoer/Noise_Suppressor_15_A.html witzig, was schrieb ich grad? da braucht er ja wieder jede Menge Adapterkabel Cinch zu 3,5mm Klinke OMG Joachim B. schrieb: > hier eine Version Klinke Klinke > http://www.amazon.de/Monacor-FGA-35-Massetrennfilter-5mm-Klinke/dp/B003WGQUZ8 > > die meisten kommen mit Cinch
Planlos schrieb: > Schau mal dein Bluetooth-Teil genau an, besonders den Audio-Ausgang. > > Wenn das ein differentieller Ausgang ist (also zwei Pins pro Kanal, > einmal mit Audio-Out-Minus, einmal mit Audio-Out-Plus o.Ä. beschriftet), > dann kannst du die nicht einfach mit GND verbinden, sonst schließt du > die Hälfte vom Signal kurz Hm, das ist ein 5 euro Bluetooth Empfänger aus China…. Der hat ganz sicher keine differentiellen ausgänge. Hat ja auch nur ein 3,5 mm Klinke als ausgang. Also, 3 pins, links, rechts, Masse. Keine Ahnung was das jetzt für mein Problem bedeutet.
Und die Masse am Ausgang ist direkt Minus der Stromversorgung?
Sebastian S. schrieb: > Außerdem habe ich gerade mit einem anderen 7805 für 1A (also 5W > Ausgangsleistung) und jeweils 100nf Ein- und Ausgangskondensatoren plus > 100uf Elko am Ausgang ein kleines Netzteil extra gebastelt und an die > Autobatteriespannung geklemmt und dann darüber den Bluetooth Empfänger > betrieben > Gleiches Störgeräusch :( > Oder ist es womöglich doch irgend ein Massefehler? Ja, ich tippe auch am ehesten auf Massesschleifen. Durch die gerade im KFZ häufige Masseführungüber die Karosserie passiert das hier häufiger als im Heimbereich.
Teste mal: Bluetooth Empfänger mit Akkupack versorgen, dann Masse des Radios mit Minus des Akkupacks verbinden. Ist eine Masseschleife der Fehler, wird es wieder Störungen geben. Kommen die Störungen nicht, wird der Spannungsregler das Problem sein.
Dominik J. schrieb: > Teste mal: > Bluetooth Empfänger mit Akkupack versorgen, dann Masse des Radios mit > Minus des Akkupacks verbinden. Sehr guter Vorschlag.
batman schrieb: > Und die Masse am Ausgang ist direkt Minus der Stromversorgung? Ja, alle Massepunkte sind über maximal 0,3 ohm verbunden. Der 3,5mm Klinkenstecker hat ja nur eine gemeinsame masse für Links und Rechts, diese ist mit der Spannungsversorgung masse des Bluetooth Empfänger verbunden und diese ist mit der masse des 7805 auf dem Mainboard des Autoradios verbunden und diese ist wiederum mit der Fahrzeugmasse verbunden und ich messe nirgendwo mehr als 0,3 ohm. Ist das jetzt gut oder schlecht? Und wie trägt da eine masseschleife mit rein? Habe keinen extra verstärker im auto oder chinchkabel von hinten nach vorne im auto verlegt wodurch eine masseschleife entstehen könnte. Es findet alles im Autoradio statt. Oder verstehe ich das Prinzip einer masseschleife falsch?
F. F. schrieb: > Dominik J. schrieb: >> Teste mal: >> Bluetooth Empfänger mit Akkupack versorgen, dann Masse des Radios mit >> Minus des Akkupacks verbinden. > > Sehr guter Vorschlag. Muss ich mal testen, ist wirklich ein super Vorschlag. Schaffe ich leider erst am Montag.
Versuch doch erstmal rauszufinden wo die Störungen erzeugt werden. Sind sie bereits auf den 5V auch wenn das Bluetooth-Teil nicht angeschlossen ist?
Kann das sein, daß dieser Empfänger nicht nur empfängt, sondern auch sendet? War BT nicht generell verbindungsorientiertes Protokoll? Das wäre dann natürlich so nah am Verstärker an Masse der beste Störsender.
Habe das problem beseitigt. Es funktioniert jetzt ohne jefe störgeräusche :) Vielen vielen dank an alle für die ganzen Vorschläge! Ohne eure Überlegungen hätte ich glaub ich keine Lust gehabt noch weiter zu probieren. Lösung: Es lag zu 90% an einer schlechten masseverbindung zwischen der Bluetooth Empfänger Masse und der Masse vom Radio Gehäuse. Ich verstehe es zwar nicht, da ich mit dem Messgerät einen Widerstand zwischen diesen Massen von 0,2 ohm gemessen hatte. Habe dann einfach rumprobiert und mit verschiedenen kabelklemmen einfach verschiedene Massepunkte zusätzlich miteinander verbunden und bei der oben genannten Verbindung war das störgeräusch weg. Messtechnisch kann ich da aber immer noch kein unterschied ausmachen. Nachdem das eigentliche störgeräusch weg war viel mir auf, dass der Bluetooth Empfänger zusätzlich noch etwas EM mäßig störte. Ist vorher wegen dem anderen Störgeräusch nicht aufgefallen. Habe dann alle Kabel nach außen geführt und den Bluetooth Empfänger außerhalb des radiogehäuses untergebracht und dann war endgültig Ruhe. :) Wahrscheinlich hätte ein massetrenner auf audioseite oder galvanische Trennung auf Spannungsversorgung seite auch geholfen. Aber die bessere Masse war dann am Ende doch am einfachsten :) Aber so ganz verstehe ich es immer noch nicht, da messtechnisch kein unterschied, also zumindest was ich mit dem ohmmeter messen kann. Ihr wart Klasse, zehn Daumen hoch ;-)
Naja 0,2 Ohm auf ein paar cm Distanz sind schon eine ganze Menge heutzutage. Da guckt man doch besser mal hin, ob das direkt verbunden ist oder mit irgendwas dazwischen. Dann laß die Mucke mal losballern hehe.
> Ich verstehe es zwar nicht ... bei der oben genannten Verbindung war > das störgeräusch weg. Da gibt es eine Erklärung, zusammengefasst auf 17 Seiten. Kürzer und klarer lässt sich das Problem wohl nicht erklären. http://www.analog.com/media/en/training-seminars/tutorials/MT-031.pdf
Bitte melde dich an um einen Beitrag zu schreiben. Anmeldung ist kostenlos und dauert nur eine Minute.
Bestehender Account
Schon ein Account bei Google/GoogleMail? Keine Anmeldung erforderlich!
Mit Google-Account einloggen
Mit Google-Account einloggen
Noch kein Account? Hier anmelden.

