Hallo Leute, vielleicht kann mir jemand von euch helfen. Ich hatte mir vor einigen Jahren diesen Verstärker aufgebaut: http://hobbyelektronik.de/praxis/projekte/2x50watt-kfz-verstaerker/ Über Sinn und Unsinn des TDA1562q kann man sicherlich diskutieren, doch darum geht es nicht. Die Sache ist die: Schließe ich meinen Laptop per LineOut oder aber einen alten mp3-Player an, ist der Sound recht ordentlich. Jedoch nicht, wenn ich ein Smartphone oder einen modernen mp3-Player benutze. Denke das hängt mit dieser EU-Richtlinie zusammen (weniger Ausgangsleistung wegen evtl. Hörschädigung). Das macht bei Kopfhörern bestimmt Sinn, aber an den Boxen nervt es. Wer kann mir also einen kleinen Vorverstärker zum zusammenlöten empfehlen, der sich möglichst auch mit 12V Gleichspannung betreiben lässt? Hierbei geht es nur um das Vorverstärken. Eine Klangreglelung brauche ich nicht. Oder, muss ich nur die Eingangsimpedanz des verlinkten Verstärkers abändern, wenn ja, wie?
Hallo ! Etweder eine einfache Transistorstufe oder TL072 in Standartschaltung für unsymetrische Betriebsspannung, Verstärkung etwa 2 bis 4fach. Schau mal hier: http://sound.westhost.com das findet sich bestimmt was zum anpassen. MfG
Mirko schrieb: > Wer kann mir also einen kleinen Vorverstärker zum zusammenlöten > empfehlen, der sich möglichst auch mit 12V Gleichspannung betreiben > lässt? Der TDA1562Q hat doch differentielle Eingänge, benutzt wird aber nur einer, der andere liegt signalmäßig auf Masse. Wenn du den anderen Eingang mit dem invertierten Eingangssignal ansteuerst, dann bekommst du eine zusätzliche Verstärkung von 6dB und die 4-fache Ausgangsleistung. Dazu kann man eine einfache Phasenumkehrstufe nehmen: ein Transistor mit gleichem Kollektor- und Emitterwiderstand und Basisteiler zur AP-Einstellung. Das Quellsignal an den Eingang und die gegenphasigen Signale dann an Kollektor bzw. Emitter abgreifen. Einfach nur einen Inverter vom Eingang 1 zum Eingang 2 kann man zwar auch machen, hat aber unterschiedliche Laufzeiten und höhere Verzerrungen. Das wir so bei den Kleinleistungs-Billig-Brücken-ICs gemacht.
Mirko schrieb: > der sich möglichst auch mit 12V Gleichspannung betreiben > lässt? Hierbei geht es nur um das Vorverstärken. Eine Klangreglelung > brauche ich nicht. vorschlag. als ic tl072 oder 2* tl071.
Danke für die Tips. Das mit der von Arno vorgeschlagenen Phasenumkehrstufe klingt am wenigsten aufwändig. Werde ich auf jeden Fall mal versuchen, bräuchte allerdings dann nochmal Hilfe bei der Dimensionierung. Google konnte mir nicht wirklich weiterhelfen, da alles was ich dazu finde auf Röhren bezogen ist. Der Schaltplan von Dolf ist auch recht übersichtlich und ein TL072 lässt sich bestimmt irgendwo finden, wäre also auch einen Versuch wert.
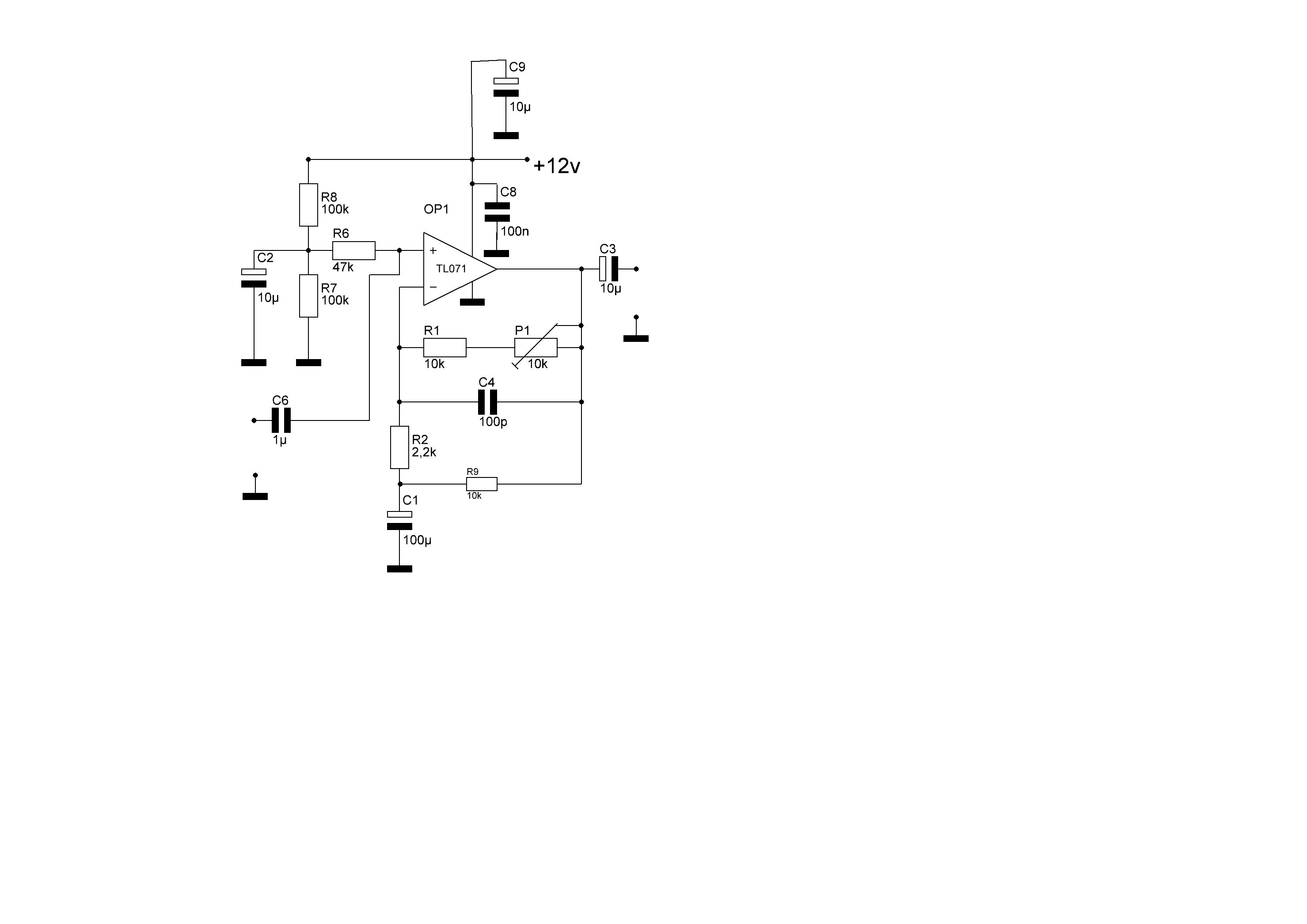
Mirko schrieb: > Das mit der von Arno vorgeschlagenen Phasenumkehrstufe klingt am > wenigsten aufwändig. Werde ich auf jeden Fall mal versuchen, bräuchte > allerdings dann nochmal Hilfe bei der Dimensionierung. Bitte sehr. Die Verstärkungsdifferenz zwischen den Kanälen ist nur etwa 0,02dB, Klirrfaktor bei 1kHz und 2Vpp etwa 0,06%.
Bitte melde dich an um einen Beitrag zu schreiben. Anmeldung ist kostenlos und dauert nur eine Minute.
Bestehender Account
Schon ein Account bei Google/GoogleMail? Keine Anmeldung erforderlich!
Mit Google-Account einloggen
Mit Google-Account einloggen
Noch kein Account? Hier anmelden.

