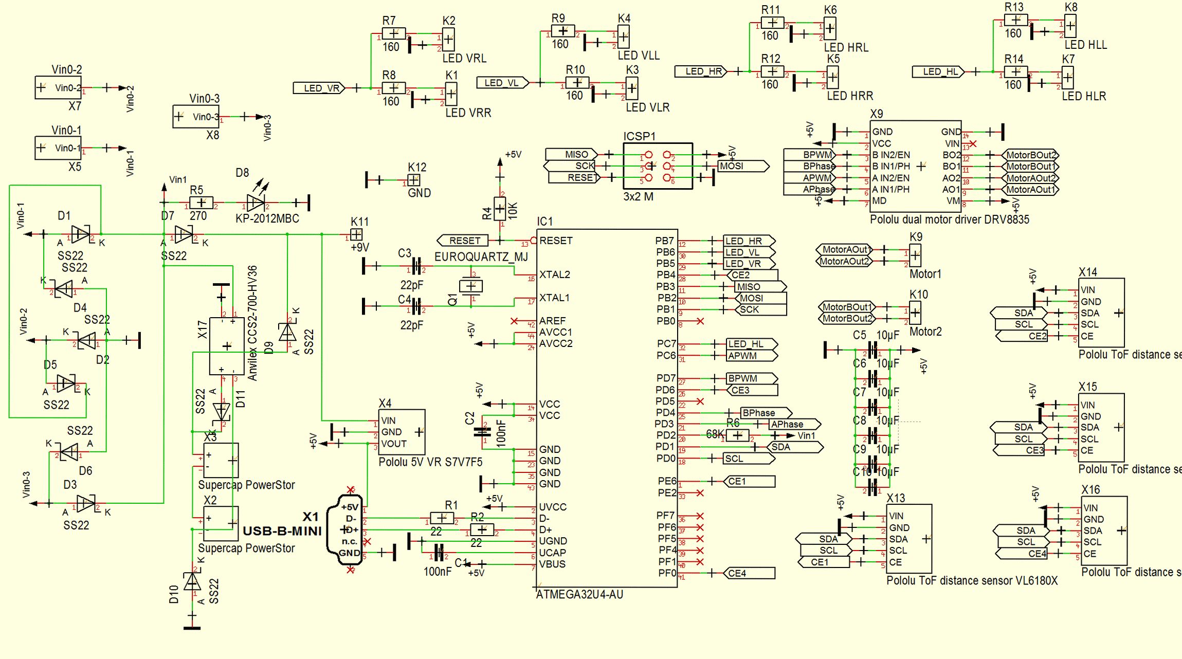
In einem aktuellen Bastel-Projekt hatte ich evtl. eine Überspannung (jedenfalls hat ein verbauter ATMEGA32U4 plötzlich angefangen zu qualmen und der Kunstsoff des Gehäuses ist an einer Stelle geschmolzen. Glücklicherweise funktioniert er noch einwandfrei)! Ich hatte die Schaltung zu Testzwecken über Krokoklemmen und Kontaktpads mit 9V Spannung versorgt. Eine Klemme hatte ich an ein vorhandenes GND-Pad geklemmt und die Andere an ein "+"-Pad gehalten (nicht geklemmt)! Das funktionierte auch bis zu einem bestimmten Zeitpunkt ohne Probleme. Dann kam plötzlich der erwähnte Qualm. Eine Möglichkeit ist, dass ich eines von zwei Bauteilen, die nahe dem "+"-Pad angeordnet sind, mit der Krokoklemme berührt habe, und damit 9V in den 5V Stromkreis des ATMEGA eingekoppelt habe. Da vielleicht aber auch noch andere Gründe in Betracht kommen, wollte ich nun die 5V-Spannung über eine Überspannungsschutzdiode absichern. Um Überspannungssituationen optisch zu erkennen, würde ich gerne eine Leuchtdiode (ohne Vorwiderstand) in Reihe mit der Schutzdiode schalten. Die Sperrspannung müsste sich dann m.E. aus der Addition von zu "schützender" Spannung und Vorwärtsspannung der LED ergeben, also würde ich bei abzusichernden 5V und einer LED mit 3,3V Vf eine Schutzdiode mit z.B. 8,55V wählen, und hätte dann eine max. Sapnnung von 5,25V!? Ich habe auch noch den Schaltplan beigefügt. Die Versorgungsspannung von 9V wird über die Kontakte "Vin0-1", "Vin0-2" und "Vin0-3", in beliebiger "+"/"-"-Kombination an den Kontakten, in die Schaltung eingespeist und dann mittels Schottky-Dioden ("SL22" und nicht wie im Schaltplan angegeben "SS22") auf definierte "+"/"-" Leiterbahnen "überführt"! Die mittels "Anvilex"-Konstantstromquelle ladenden Supercaps dienen der Überbrückung des Ausfalls der Versorgungsspannung. Danke für die Antworten im Voraus!
Ich hab' jetzt wohl den Grund für die Überlastung des ATMEGAs gefunden: Beim Einschalten erzeugt der Pololu Regulator (S7V7F5; 5V) immer eine Ausgangsspannung nahe der Eingangsspannung. Für wie lange kann ich nicht sagen, da ich kein Oszilloskop besitze, aber mein Multimeter (Amprobe Am-510) zeigt nach dem Einschalten der 9V Versorgungsspannung (mit und ohne Last am Regulator) (sehr) kurzzeitig eine Ausgangsspannung von ~8V!
Ich habe jetzt noch einmal mit einem älteren Multimeter gemessen, und dieses zeigt die ~8V nicht an. Evtl. ist die "Trägheit" des Displays des Amprobe Multimeters im Verhältnis zur Samplingrate so hoch, dass auch irrelevant kurze Spannungsspitzen angezeigt werden!?
Der Schaltplan ist grauenhaft. Ist das jetzt moden geworden, solche Suchbilder zu erstellen? Da kann man gleich auf die Zeichnung verzichten und die Verbindungen als Excel Tabelle auflisten.
> würde ich gerne eine Leuchtdiode (ohne Vorwiderstand) in Reihe mit > der Schutzdiode schalten. So einfach geht das nicht. Die Leuchtdiode würde durchbrennen und die Schutzdiode (welche auch immer du meinst) würde ihre Funktion nicht erfüllen. Es ist ja auch ziemlicher Quatsch, Überspannung anzuzeigen. Denn wenn die Spannung engelegt wird, ist das Gerät normalerweise bereits kaputt. Wenn du einen wirklichen Schutz vor Überspannung haben willst, dann nimm eine Zenerdiode und eine Sicherung oder benutze einen Spannungsregler.
Michael D. schrieb: > Ich habe auch noch den Schaltplan beigefügt. Sorry, aber wo lernt man eigendlich solche Suchbilder zu zeichnen? Solange Du die Vermutung hast, abgerutscht zu sein und Dir keine besseren Messgeräte zur Verfügung stehen ist es müßig über mögliche Einschaltspitzen zu philosophieren. Tausch den Prozessor, auf diesen kannst Du Dich nichtmehr verlassen, und wart ab ob der Fehler im normalen Betrieb auch auftritt.
Hihi, das hab ich mir auch gedacht. Sieht aus wie malen nach Zahlen oder eine Auflistung der Pinbelegung, aber nicht wie ein Schaltplan. Ich habs nur aus diplomatischen Gründen nicht geschrieben, aber bin offenbar nicht der einzige, der so darüber denkt. Wenn Du mit dem 5V-Regler Probleme hast, kannst Du den testweise gegen einen einfachen 7805 tauschen? Wieviel Leistung liegt auf den 5V, SMD? Was ich aber nicht verstehe: Wenn das im laufenden Betrieb - also nachdem es bereits funktionierte - gequalmt hat, was hat das dann mit einem Spike beim Einschalten zu tun? 3V3 für den AVR geht bestimmt wegen den LEDs nicht. Hast Du mal die Stromaufnahme des 5V-Teils gemessen, ohne daß Lasten wie die LEDs oder Motoren laufen? Ich vermute irgendwo einen Aufbaufehler wie eine Lötbrücke oder fehlerhaftes Routing. Der Schaltplan hat eigentlich nichts, was (außer den LEDs) eine hohe Treiberleistung besitzt oder den AVR stärker belasten könnte. Vorausgesetzt alle Teile sind okay. Also keine hart auf GND gezogenen Pins, die man fälschlicherweise auf Ausgang +5V programmieren könnte. Eine LED in Serie zu einer Schutzdiode ist übrigens Müll. Damit reduziert man den möglichen Strom durch die Schutzdiode so sehr, daß sie ihre Funktion nicht mehr sicher erfüllen kann.
Es kann ja nicht so schwer sein Ueberspannungen zu vermeiden. Zumindest nach dem 2. Mal verwendet man einen Spannungsregler, sonst sollte man sich etwas Anderes ausdenken, Foerster, Baecker, Maurer, etwas groeberes auf alle Faelle.
Oh D. schrieb: > Es kann ja nicht so schwer sein Ueberspannungen zu vermeiden. > Zumindest > nach dem 2. Mal verwendet man einen Spannungsregler, sonst sollte man > sich etwas Anderes ausdenken, Foerster, Baecker, Maurer, etwas groeberes > auf alle Faelle. Ich verwende doch einen Spannungsregler: POLOLU S7V7F5
Michael D. schrieb: > jedenfalls hat ein verbauter ATMEGA32U4 plötzlich angefangen zu qualmen > und der Kunstsoff des Gehäuses ist an einer Stelle geschmolzen. > Glücklicherweise funktioniert er noch einwandfrei Ganz sicher stimmt hier was nicht. Der Kunststoff, aus dem IC-Gehäuse sind, ist nicht thermoplastisch, der schmilzt nicht, der verkokelt nur. Und das geschieht bei Temperaturen, bei denen der darin befindliche Halbleiter schon sehr lange sehr tot ist.
Stefan U. schrieb: > Da kann man gleich auf die Zeichnung verzichten und die Verbindungen als > Excel Tabelle auflisten. Nenn das Kind doch beim Namen: Eine graphisch unterstützte Netzlist. Und zu allem Überfluss ist das Ding auch noch zugepflastert mit irgendwelchen Pinnummern sowie sinnlosen roten und schwarzen Kreuzen. :-( Wen interessiert das?
Rufus Τ. F. schrieb: > Michael D. schrieb: >> jedenfalls hat ein verbauter ATMEGA32U4 plötzlich angefangen zu qualmen >> und der Kunstsoff des Gehäuses ist an einer Stelle geschmolzen. >> Glücklicherweise funktioniert er noch einwandfrei > > Ganz sicher stimmt hier was nicht. Der Kunststoff, aus dem IC-Gehäuse > sind, ist nicht thermoplastisch, der schmilzt nicht, der verkokelt nur. > Und das geschieht bei Temperaturen, bei denen der darin befindliche > Halbleiter schon sehr lange sehr tot ist. s. Foto!
Michael D. schrieb: > ATMEGA32U4_geschmolzen.jpg Deine Löttechnik ist noch deutlich verbesserungswürdig. Guck dir mal an, was auf neudeutsch landläufig unter "drag soldering" verstanden wird. Was ist da an Pin 25/26 und 30/31 los. Hast du da irgendwelche Litzenreste verbaut?
Was ist das denn für ein eigenartiger Footprint? Da sind einige Pads (auch ein VCC (38) und GND (39)) gar nicht vorhanden...
Stefan U. schrieb: > Der Schaltplan ist grauenhaft. Ist das jetzt moden geworden, solche > Suchbilder zu erstellen? > > Da kann man gleich auf die Zeichnung verzichten und die Verbindungen als > Excel Tabelle auflisten. O.k., man muss schon ein wenig suchen, um die korrespondierenden Signale zu finden, aber bei Projekten mit übersichtlicher Anzahl an Signalen finde ich als Hobbyist es so übersichtlicher, als Leiterbahnen kreuz und quer zu ziehen.
Wolfgang schrieb: > Michael D. schrieb: >> ATMEGA32U4_geschmolzen.jpg > > Deine Löttechnik ist noch deutlich verbesserungswürdig. Guck dir mal an, > was auf neudeutsch landläufig unter "drag soldering" verstanden wird. > > Was ist da an Pin 25/26 und 30/31 los. Hast du da irgendwelche > Litzenreste verbaut? Ich bin halt Anfänger und löte SMD-Bauteile erst zum zweiten mal!
Joe F. schrieb: > Was ist das denn für ein eigenartiger Footprint? > Da sind einige Pads (auch ein VCC (38) und GND (39)) gar nicht > vorhanden... Pin 38 ist nicht Vcc und Pin 39 ist nicht GND!
Michael D. schrieb: > Pin 38 ist nicht Vcc und Pin 39 ist nicht GND! Ja, sorry. Hab im falschen Datenblatt geguckt (ATmega32L statt ATmega32U). Asche auf mein Gehäuse.
Michael D. schrieb: > l Bei "drag soldering" hätte ich Angst Lötbrücken zu erzeugen, deshalb löte ich jeden Pin einzeln mit einer sehr feinen Lötspitze. Am besten funktioniert es, wenn ich es schaffe einen kleinen Löttropfen direkt auf die Lötspitze zu bringen. Dieser Löttropfen lässt sich dann sehr leicht auf ein Pad/Pin "ableiten"! Das Löten mittels erhitzen des Pads und manueller Zugabe von Lötzinn (selbst 0,3mm Draht) ist umständlich! Kennt jemand Lötspitzen, bei denen man einfach einen Löttropfen an die Spitze bringt?
Michael D. schrieb: > Bei "drag soldering" hätte ich Angst Lötbrücken zu erzeugen, Das Zauberwort lautet "Flussmittel".
Daniel H. schrieb: > Michael D. schrieb: >> Bei "drag soldering" hätte ich Angst Lötbrücken zu erzeugen, > > Das Zauberwort lautet "Flussmittel". Ich verwende auch Flussmittel, trotzdem gelingt es mir Lötbrücken (am ATMEGA) zu erzeugen (die ich nur selten wieder los werde)! Irgendwie scheint der Lötstopplack bei kleinem Pitch keinen guten Job zu machen!? Ich habe mir allerdings gerade mal ein Video zum "drag soldering" angeschaut, und es scheint, dass ich keine Lötspitze mit feiner Spitze, sondern eine abgeflachte verwenden sollte!?
Michael D. schrieb: > Ich habe mir allerdings gerade mal ein Video zum "drag soldering" > angeschaut, und es scheint, dass ich keine Lötspitze mit feiner Spitze, > sondern eine abgeflachte verwenden sollte!? Idealerweise nimmt man dafür eine Hohlkehle / Gullwing Lötspitze. Die sind nicht flach, sondern besitzen eine Vertiefung, um Lötzinn aufzunehmen.
Christian L. schrieb: > Michael D. schrieb: >> Ich habe mir allerdings gerade mal ein Video zum "drag soldering" >> angeschaut, und es scheint, dass ich keine Lötspitze mit feiner Spitze, >> sondern eine abgeflachte verwenden sollte!? > > Idealerweise nimmt man dafür eine Hohlkehle / Gullwing Lötspitze. Die > sind nicht flach, sondern besitzen eine Vertiefung, um Lötzinn > aufzunehmen. Danke für den Hinweis!
Christian L. schrieb: > Michael D. schrieb: >> Ich habe mir allerdings gerade mal ein Video zum "drag soldering" >> angeschaut, und es scheint, dass ich keine Lötspitze mit feiner Spitze, >> sondern eine abgeflachte verwenden sollte!? > > Idealerweise nimmt man dafür eine Hohlkehle / Gullwing Lötspitze. Die > sind nicht flach, sondern besitzen eine Vertiefung, um Lötzinn > aufzunehmen. Ich glaub' ich nehm' die (für meine ERSA icon pico)?: http://www.amazon.de/L%C3%B6tspitze-Ersa-i-Tool-PowerWell-Hohlkehle/dp/B00EZ47OWE/ref=sr_1_3?ie=UTF8&qid=1462990927&sr=8-3&keywords=Hohlkehle+l%C3%B6t
Michael D. schrieb: > Christian L. schrieb: >> Michael D. schrieb: >>> Ich habe mir allerdings gerade mal ein Video zum "drag soldering" >>> angeschaut, und es scheint, dass ich keine Lötspitze mit feiner Spitze, >>> sondern eine abgeflachte verwenden sollte!? >> >> Idealerweise nimmt man dafür eine Hohlkehle / Gullwing Lötspitze. Die >> sind nicht flach, sondern besitzen eine Vertiefung, um Lötzinn >> aufzunehmen. > > Ich glaub' ich nehm' die (für meine ERSA icon pico)?: > http://www.amazon.de/L%C3%B6tspitze-Ersa-i-Tool-PowerWell-Hohlkehle/dp/B00EZ47OWE/ref=sr_1_3?ie=UTF8&qid=1462990927&sr=8-3&keywords=Hohlkehle+l%C3%B6t ...oder besser eine mit grösserem Durchmesser?
Was ist mit der Durchkontaktierung in der oberen Pin-Reihe auf dem Foto? Da werden doch auch zwei Pins gebrückt.
Keine Ahnung. Da ich eine Weller habe, kann ich schlecht beurteilen, wie sich die unterschiedlichen ERSA Lötspitzen in der Praxis machen. Vielleicht hat ja jemand die Lötspitze und kann was dazu sagen. Sollte aber auch keinen so großen Unterschied machen.
Kurwa, was machst du? Wenn ich sowas sehe, frage ich mich immer warum die Leute nicht erstmal mit den guten alten DIP Gehäusen und 1206 Hühnerfutter anfangen, bis sie anständige Layouts produzieren und vernünftig Löten können. Damit kann man sich doch anfangs eine Menge Frust sparen. Die Leute in der LP Fertigung haben bestimmt irgendwo ne Pinnwand, wo solche Profi-Layouts wie das hier gesammelt werden ;)
Jan M. schrieb: > Was ist mit der Durchkontaktierung in der oberen Pin-Reihe auf dem Foto? > Da werden doch auch zwei Pins gebrückt. Die Durchkontaktierung hat Lötstopplack drauf! Ausserdem sind die Pins hochohmig!
Ben B. schrieb: > Hast Du mal die Stromaufnahme des 5V-Teils gemessen, ohne daß Lasten wie > die LEDs oder Motoren laufen? Ich vermute irgendwo einen Aufbaufehler > wie eine Lötbrücke oder fehlerhaftes Routing. Der Schaltplan hat > eigentlich nichts, was (außer den LEDs) eine hohe Treiberleistung > besitzt oder den AVR stärker belasten könnte. Vorausgesetzt alle Teile > sind okay. Also keine hart auf GND gezogenen Pins, die man > fälschlicherweise auf Ausgang +5V programmieren könnte. Momentan läuft alles einwandfrei. Ich versorge die Schaltung aber momentan (seit dem Qualm-Vorfall) allerdings nur über USB mit Spannung, da ich auf bestellte Suppressor-Dioden gewartet habe. Heute sind diese (5V)eingetroffen, aber die schließen erst bei ca. 7V kurz, so dass damit nicht viel geholfen ist. Ich werde es jetzt wieder ohne irgendwelchen Schutz mit 9V und Spannungsregler versuchen, in der Hoffnung, dass der Fehler darin begründet liegt, dass ich aus Versehen (mir der Krokoklemme) 9V in den 5V-Stromkreis eingespeist habe!
Michael D. schrieb: > Ich verwende auch Flussmittel, trotzdem gelingt es mir Lötbrücken (am > ATMEGA) zu erzeugen (die ich nur selten wieder los werde)! Notfalls kannst du überschüssiges Zinn mit Entlötlitze aufnehmen.
Michael D. schrieb: > Momentan läuft alles einwandfrei. Das sieht nur so aus. Aus dem IC ist der magische Rauch entwichen ohne den es nicht funktioniert. Der Prozessor ist tot und nur noch nicht umgefallen, bei der nächsten höheren Luftfeuchtigkeit bekommt er den Rest. Du kannst nach dem Löten auch nochmal gute Entlötlitze drüber ziehen, dann sehen die Lötstellen auch besser aus.
Den Controller würde ich mit DEM Einschussloch austauschen. Auch wenn der im Moment noch funktionierend aussieht (alle Achtung, Respekt!), der hat definitiv Schaden genommen und das Gehäuse ist nicht mehr versiegelt.
Bitte melde dich an um einen Beitrag zu schreiben. Anmeldung ist kostenlos und dauert nur eine Minute.
Bestehender Account
Schon ein Account bei Google/GoogleMail? Keine Anmeldung erforderlich!
Mit Google-Account einloggen
Mit Google-Account einloggen
Noch kein Account? Hier anmelden.

