Hallo zusammen ich baue gerade an einer Lichtinstallation für Kunst. Im grunde besteht das System aus etlichen Leuchten Manche Mehrfarbig. Allerdings sollen einige Objekte Taster bekommen mit denen man bestimme Licht Szenen über die gesamte Installation aufrufen kann. Das verhindert das man einfach Dmx verwendet. Nun habe ich etwas herumgebastelt und gelesen und bin mir jetzt nicht ganz sicher welchen Bus ich nehmen sollte. Rs485 wäre super weil günstig und einfach. Auf dem Steckbrett mit 4 Teilnehmern klappt das wunderbar. Aber ich werde um die 50 Busteilnehmer brauchen. Rs485 ist für max 32? Einfach über 2 Transciver verbinden geht nicht weil Bidirektional. Moderne chips sollen mehr können? ist der sn75lbc175 Modern? Und wo würde man die Widerstände 680ohm zu 5v und 120Ohm zwischen den Busleitungen hinbauen?
Lieber Anonym schrieb: > Nun habe ich etwas herumgebastelt und gelesen und bin mir jetzt nicht > ganz sicher welchen Bus ich nehmen sollte. Rs485 wäre super weil günstig > und einfach. Wie lang wird dein Bus? Welche Topologie? Was spricht gegen CAN? > Und wo würde man die Widerstände 680ohm zu 5v und 120Ohm zwischen den > Busleitungen hinbauen? An den Enden.
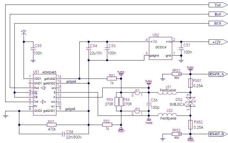
Hallo, > Lieber Anonym schrieb: > Rs485 wäre super weil günstig und einfach. RS485 hat einige Vorteile - einfache Verdrahtung mit einem 2-Draht-BUS - hohe Störfestigkeit (wegen differenzieller Übertragung) - Nutzung von UART für serielle Kommunikation vergleisweise leicht zu programmieren > Auf dem Steckbrett mit 4 Teilnehmern klappt das wunderbar. > Aber ich werde um die 50 Busteilnehmer brauchen. Rs485 ist für max 32? Nein, es gibt Treiber, die viel mehr Nodes haben dürfen, z.B. bis 256. http://www.analog.com/media/en/technical-documentation/data-sheets/ADM4850_4851_4852_4853_4854_4855_4856_4857.pdf http://www.analog.com/en/products/interface-isolation/rs-232-rs-422-rs-485/interface-rs-485-rs-422.html > Einfach über 2 Transciver verbinden geht nicht weil Bidirektional. Dir ist aber schon klar, dass ein einfacher RS485-Bus immer nur in eine Richtung senden kann? Zur Verwaltung eines RS485-Bus sollte ein Master die gesamt Kommunikation steuern. > Moderne chips sollen mehr können? ist der sn75lbc175 Modern? Nö, eher uralt. > Und wo würde man die Widerstände 680ohm zu 5v und 120Ohm zwischen den > Busleitungen hinbauen? Ein paar grundsätzliche Dinge solltest du wissen. 1) RS485 ist normal ein Linien-Bus (also nicht sternförmig!) 2) Die BUS-Terminierung (Impedanzabschluss) findet dann immer man den beiden Enden statt. Bei üblichen 2-Drahtleitungen mit paarig verseilten Adern (Twisted pair) ist die Bus-Impedanz ca. 120 Ohm. Der Abschlusswiderstand sollte dann also auch ca. 120 Ohm sein. Zusätzlich macht es Sinn, den BUS etwas vorzuspannen mit z.B. 680 Ohm von der A-Leitung gegen +Ub und von der B-Leitung gegen Masse. 3) Tue dir einen Gefallen und arbeite nur mit Übertragungsrate, die gerade ausreichend ist. Bei Baudraten deutlich unter 1 MBaud empfehle ich dir bandbreitenbegrenzte Treiber (siehe Links oben). Also treiber für max. 500kBaud oder weniger. Das ist auch EMV-mäßig deutlich harmloser. Dann dürfen Busteilnehmer auch an kurzen Stichleitungen (2...3m) angeschlossen werden. Am besten sind Baudraten, die jedes 0815-Terminalprog. versteht (also bis 115kBaud). Da es um Beleuchtung geht, dürften Reaktionzeiten von paar hundert ms. kein Problem sein. Mit Treibern für 20MBaud und darüber werden die Bus-Signale so "scharf", dass du bei jedem bisschen Fehlterminierung keine ordentliche Kommunikation mehr haben wirst. 4) Wenn die Installation etwas ausgedehnter wird und längere Zeit stabil arbeiten soll, dann empfehle ich dir evtl. galv. getrennte BUS-treiber und einen ordentlichen Überspannungsschutz (Gasableiter gegen Gleichtaktüberspannungen und Suppresordioden gegen Diff.-störungen. Auch das geht so problemlos nur mit bandbreiten begrenzten Treibern). Beispiel siehe Anhang. 5) So viele Teilnehmer an einem Bus kann trotzdem Problem machen. Wenn du einen Master in der Mitte hast, der alles steuert und verwaltet, dann kann dieser auch an mehreren UARt je einen RS485-Bus betreiben und als Hub dienen, und bei Bedarf Signale von einem Zweig zum anderen weiter leiten. Gruß Öletronika
Danke für die Infos schon mal. Also der Bus wird gesamt vielleicht 100-200m Im grunde eine Linie. Allerdings muss ich wohl einige kleine zweige einbauen. Dafür bin ich aber weit weg von MBaud ich dachte eher an 9600 Baud. Die Idee ist der µC schaltet bei betätigen eines Tasters von Hören auf senden. Sendet einige Byte zb Scenennummer Und schaltet wieder auf hören. Die anderen µC bekommen diese Scenennummer und wissen was sie mit ihrem Licht machen sollen. Ausfallsicherheit ist nicht wirklich wichtig. Wenn mal ein Client das Datenpaket nicht mitbekommt und man ggf nochmal den Taster drücken muss ist das nicht schadhaft.
Lieber Anonym schrieb: > Die anderen µC bekommen diese Scenennummer und wissen was sie mit ihrem > Licht machen sollen. Das bedeutet, dass jedes Licht die Szenennummern kennen muss und nur fest vorgegebenen Lichtszenen erzeugt werden können. Wehe, wenn man an den Szenen etwas ändern möchte.
W.A. schrieb: > Wehe, wenn man an > den Szenen etwas ändern möchte. Das hab ich auf dem Steckbrett gerade so gelöst das jeder µC eine Nummer hat und ich ihn damit "persönlich" ansprechen kann um den Inhalt des EEprom neu zu schreiben. Das sollte auch bei 50 im Bus klappen. Man darf nur dabei nicht auf Taster Drücken.
Lieber Anonym schrieb: > Das verhindert das man einfach Dmx verwendet. Lieber Anonym schrieb: > Rs485 wäre super weil günstig > und einfach. Wikipedia: DMX basiert auf RS-485, verwendet wird ein symmetrisches Übertragungsverfahren, die differenziellen Pegel liegen zwischen ±1,5 V und ±5 V und Gleichtaktspannung zwischen -7 V und +12 V müssen toleriert werden. Durch die symmetrische Übertragung besitzt DMX eine hohe Störsicherheit, da sich externe Störungen auf beide Datenleitungen gleichmäßig auswirken und am Empfänger nicht das Pegelniveau, sondern die Pegeldifferenz ausgewertet wird. Warum nicht WLAN oder Bluetooth? ESPxxx und fertig ist die Laube. Ich würde einfach DMX machen und manche Knoten eben auch Senden lassen.
Der 75176 is veraltet, der zieht zuviel Strom, der zieht 30mA oder so. Waehrend ein moderner Chip 0.4mA zieht. Der Mehrpreis ist schon mehrfach kompensiert, wenn man des Aufwand in der Speisung beruecksichtiget. Siehe bei Analog Devices, oder bei Texas Instruments.
Bitte melde dich an um einen Beitrag zu schreiben. Anmeldung ist kostenlos und dauert nur eine Minute.
Bestehender Account
Schon ein Account bei Google/GoogleMail? Keine Anmeldung erforderlich!
Mit Google-Account einloggen
Mit Google-Account einloggen
Noch kein Account? Hier anmelden.
