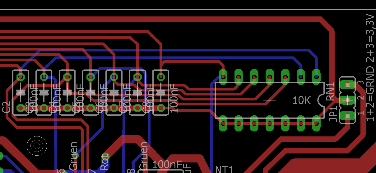
Hallo, mein Name ist Andreas und habe folgendes Problem und erhoffe mir von Euch Hilfe oder Ratschläge wie ich das Problem lösen könnte. Ich habe mir eine Platine herstellen lassen für die GPIO Ports des Raspberry Pi. Es soll hier per Jumper die Polarität der KERKOS und der Pull-Up oder Down gewechselt werden können. Wie auf dem Bild zu erkennen ist wenn JP1 Pin1 und Pin2 gebrückt sind soll hier auf Pull-Down und wenn Pin2 und Pin3 gebrückt sind als Pull-Up fungieren. Da ich hier auch an jeden von mir benötigten Eingang je einen 100nF Kerko anschliesen muss müsste ja hier die Polarität entgegengesetzt zu den Eingängen der Widerstände sein. Nun habe ich mir hier schon eine Platine herstellen lassen und habe erst später gemerkt das ich das so nicht, wie oben geschrieben, gemacht habe sondern das die Kerkos und die Widerstände immer die gleiche Polarität haben, also Kerko auf GRD und die Widerstände als Pull-Down bzw. Kerko auf 3,3V und die Widerstände als Pull-Up. Da hatte ich einen bösen Denkfehler. Nun möchte ich wenn ich die Widerstände als Pull-Down festlege, sprich JP1 Pin1 und Pin2 gebrückt, das dann die Kerkos auf 3,3V gezogen werden und natürlich auch anderst herum, sprich Pin2 und Pin3 gebrückt als Pull-Up die Kerkos auf Masse. Das ganze am besten immer automatisch so wie die Jumperstellung ist. Nun grübel ich schon eine ganze Weile herum wie ich das so simpel wie möglich lösen kann da die Platine ja bereits fertig ist. Also zusätzliche Jumper kommen nicht in Frage da mir das zu gefährlich ist das hier ein Schluss gebaut werden könnte. Auserdem hätte ich keinen Platz dafür neue Löcher auf dem PCB zu Bohren. Hat hierzu jemand eine Idee? Ich bedanke mich schon mal im voraus bei Euch. Gruß Andreas P.S. Ich hoffe ich habe es einigermßen verständlich rüber gebracht. Wenn nicht oder etwas nicht klar sein sollte bitte fragt mich. Danke. P.P.S. Lasst Euch nicht verwirren von dem RN1 dieser ist nur als DIL14 Sockel bei mir auf dem PCB da ich mir nicht sicher war wegen den Pull-Up Widerständen.
Andreas S. schrieb: > Nun möchte ich wenn ich die Widerstände als Pull-Down festlege, sprich > JP1 Pin1 und Pin2 gebrückt, das dann die Kerkos auf 3,3V gezogen werden > und natürlich auch anderst herum, sprich Pin2 und Pin3 gebrückt als > Pull-Up die Kerkos auf Masse. Warum? Für die Funktion ist es vollkommen unerheblich, auf welchem Potential das andere Bein des Kondensators sitzt (ausser ganz kurz beim Einschalten). Da ein Kerko auch keine Polarität besitzt, kannst du es einfach so lassen. PS: der Stromlaufplan wäre hilfreicher als ein Ausschnitt des PCB Layouts... PPS: 100nF sind allerdings ein wenig heftig (100pF..1nF reichen aus gegen ESD, Tasten entprellen macht man anders...)
Danke für Deine schnelle Antwort. Das mit dem Schaltplan würde Dir so nicht viel bringen da ich fast alles auf einer Busleitung liegen habe und man so nicht sieht wo etwas hingeht. Das den Kerkos die Polarität nicht interessiert war mir schon klar aber ich dachte das hier immer eine gegenläufiges Potential anliegen muss damit die Kerkos langsam das Störfeld auch wieder abgeben kann, bin ich hier so falsch? Das mit den 100nF musste ich so wählen da ich hier bei 10nF immernoch Störungen am Eingang des Pi´s hatte. Ich war selbst erstaunt da ich mich 10pF langsam hoch gearbeit hatte. Die Tasten sind bei mir über die bounce-time entprellt. Das war auch damit nicht von mir so gewollt. Also kann ich das so dann anschließen?
Schwer zu sagen. Auch durch das nochmalige Hochladen des gleichen PCB Ausschnittes wird nicht klarer, wie die Pull-Widerstände angeschlossen sind. Andreas S. schrieb: > Das mit dem Schaltplan würde Dir so nicht viel bringen da ich fast alles > auf einer Busleitung liegen habe und man so nicht sieht wo etwas > hingeht. Dann ändere das, und lade es dann hoch. Andreas S. schrieb: > aber > ich dachte das hier immer eine gegenläufiges Potential anliegen muss > damit die Kerkos langsam das Störfeld auch wieder abgeben kann, bin ich > hier so falsch? Du liegst falsch. Der Kondensator lädt und entlädt sich einfach. Das Potential der Gegenseite ist dabei egal (solange es statisch bleibt, und die Potentialdifferenz den Kondensator nicht überfordert...).
Achso, das was aussieht wie ein IC sind die Pulls. OK. Na dann ist doch alles prima. Der Kondensator liegt jeweils parallel zum Pull, und damit ist auch direkt beim Einschalten der entsprechende Pegel am Input, da der Kondensator nicht erst geladen werden muss.
Danke für Deine Antwort. Ja das ist nur ein Platzhalter bzw. verlötet ist hier Dil 14 Sockel wo ich die Widerstände aufstecke. Bevor Du jetzt sagst das hätte man auch direkt verlöten können da stimme ich dir zu nur war ich mir nicht ganz sicher ob mir hier 10K Ohm Widerstände langen oder ich höher muss mit den Pulls. Ich danke Dir auf jedenfall und habe wieder etwas dazu gelernt.
Aber nur mal zum Verständnis wie könnte ich das bewerkstelligen das ich ein gegenläufiges Potential zur Jumperstellung bekomme? Kannst Du mir bitte hier nochmal helfen, danke.
Andreas S. schrieb: > Aber nur mal zum Verständnis wie könnte ich das bewerkstelligen das ich > ein gegenläufiges Potential zur Jumperstellung bekomme? Indem du 2 getrennte Jumper für die Pull-Widerstände und die Kondensatoren verwendest. Aber wie gesagt: es macht überhaupt keinen Sinn es anders zu machen als es jetzt bereits ist. Im Gegenteil: du hättest beim Einschalten zunächst das gegenläufige Signal auf dem Input, bis der Kondensator über den Pull geladen ist.
Bitte melde dich an um einen Beitrag zu schreiben. Anmeldung ist kostenlos und dauert nur eine Minute.
Bestehender Account
Schon ein Account bei Google/GoogleMail? Keine Anmeldung erforderlich!
Mit Google-Account einloggen
Mit Google-Account einloggen
Noch kein Account? Hier anmelden.

