Ich habe eine Schottky-Diode, an der an der Anode 10V und an der Kathode (Sperrseite) nichts angeschlossen ist. Wenn ich nun Sperrseite gegen Masse messe, dann messe ich 9,7V. Wenn ich nun die Sperrseite mit (z.B.) einem Widerstand mit Masse verbinde, dann fallen über die Diode ungefähr 8V anstatt erwartete ~0,3V ab (an der Anode sind weiterhin 10V, gegen Masse gemessen)! Sind die 8V Spannungsabfall in Flussrichtung ein TYPISCHES Zeichen für eine defekte (Schottky-)Diode, oder eher ungewöhnlich? Danke für die Antworten im Voraus!
Du bist sicher, die ist so rum korrekt gepolt? Nicht böse gemeint, nur so als "Hallo Wach"
Jochen F. schrieb: > Nicht böse gemeint, nur > so als "Hallo Wach" Versehentlich den Spannungsabfall am Widerstand gemessen o. ne Zenerdiode erwischt? Wenn nich vermessen, was soll's sonst sein als kaputt?!
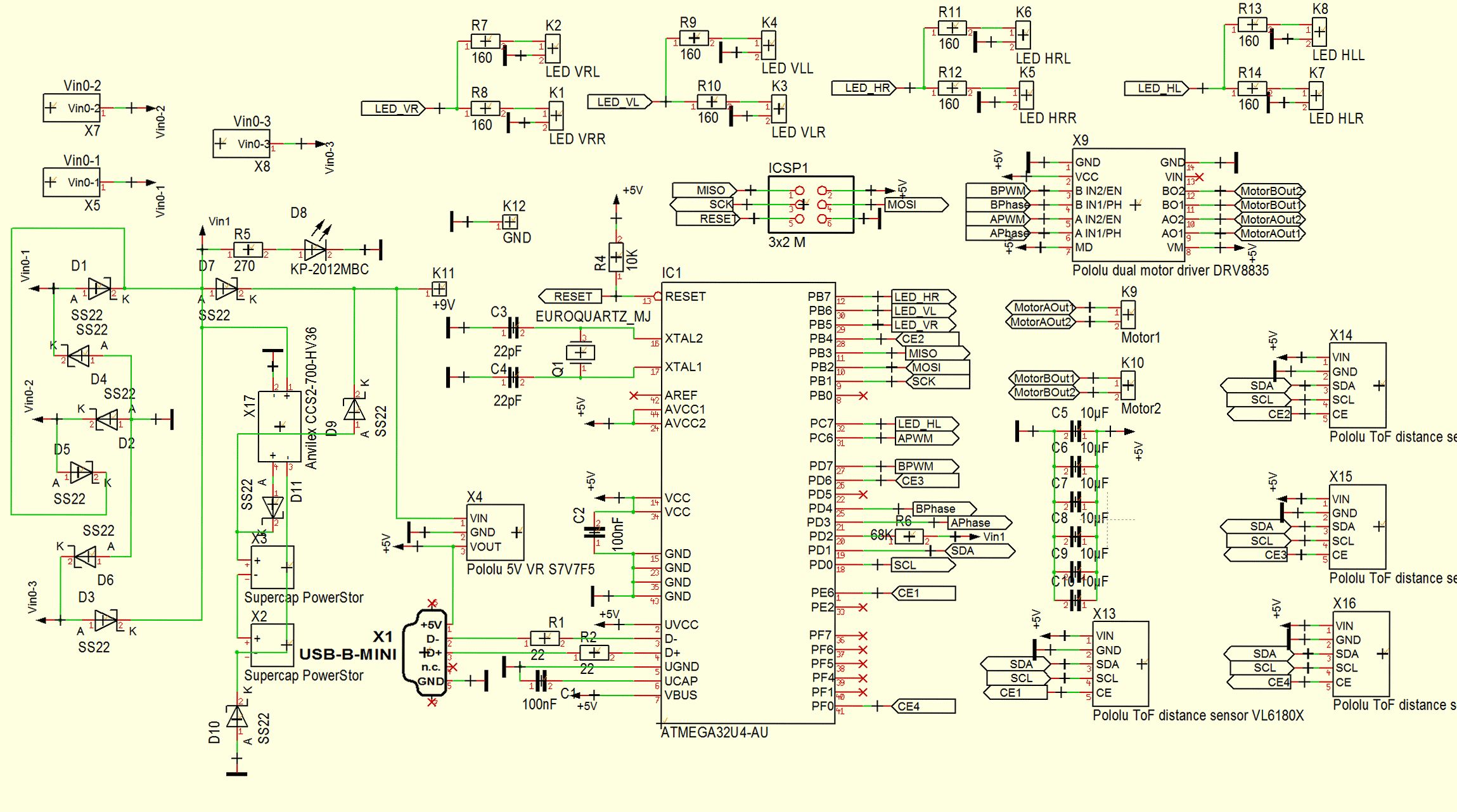
Jochen F. schrieb: > Du bist sicher, die ist so rum korrekt gepolt? Nicht böse gemeint, > nur > so als "Hallo Wach" Anbei einmal die Schaltung in der die Diode verbaut ist. Es handelt sich um Diode "D11" (an "+" der "Anvilex..." Konstantstromquelle). Die Schaltung hat schon funktioniert, aber nachdem sich einige kalte Lötstellen und eine Lötbrücke "gemeldet" haben, und ich einiges daran "herumgelötet" habe, um die Fehler zu beseitigen, und dazu such die Supercaps herausgeschnitten hatte, um besser an die betreffenden Teile heranzukommen, musste ich nach dem Wiedereinlöten der Caps feststellen, dass diese sich nur noch auf 2V aufladen! Beim Durchmessen ist mir dann der Spannungsabfall an D11 aufgefallen!
Michael D. schrieb: > einem Widerstand mit Masse verbinde, dann fallen über die Diode ungefähr Beim Widerstand ist ein Wert von 0 bis unendlich viel Ohm möglich. Dementsprechend unterschiedlich ist das Verhalten. Wär auch nicht verkehrt die Bezeichnung der Diode zu nennen. Vielleicht ist es ja gar keine. Sperrseite? So etwas habe ich noch nie zu einer Beschreibung zu einer Diode gehört. Eindeutig ist die Bezeichnung Kathode und Anode. Sogar ein kleines Schaltbild würde nicht schaden.
grübler schrieb: > Michael D. schrieb: >> einem Widerstand mit Masse verbinde, dann fallen über die Diode ungefähr > > Beim Widerstand ist ein Wert von 0 bis unendlich viel Ohm möglich. > Dementsprechend unterschiedlich ist das Verhalten. Wär auch nicht > verkehrt die Bezeichnung der Diode zu nennen. Vielleicht ist es ja gar > keine. Sperrseite? So etwas habe ich noch nie zu einer Beschreibung zu > einer Diode gehört. Eindeutig ist die Bezeichnung Kathode und Anode. > Sogar ein kleines Schaltbild würde nicht schaden. s. vorherige Antwort!
Die näheren Umstände sehend --> die Diode ist in die ewigen Jagdgründe eingegangen. Ersatz einsetzen und gucken, ob der Fehler noch auftritt.
Jochen F. schrieb: > Die näheren Umstände sehend --> die Diode ist in die ewigen Jagdgründe > eingegangen. Ersatz einsetzen und gucken, ob der Fehler noch auftritt. Das hätte ich auch schon gemacht, wenn ich nicht so schlecht im Teile auslöten wäre! Ich denke aber, dass eine andere Ursache, als ein (plötzlich aufgetretener) Defekt der Diode "D11" für die 2V Ladestrom wohl nicht in Betracht kommt!(?)
Es ist natürlich nur eine Bastelei, aber eine funktionierende Diode könnte man in diesem Fall mal darüberlöten, falls das einfacher geht.
Bitte melde dich an um einen Beitrag zu schreiben. Anmeldung ist kostenlos und dauert nur eine Minute.
Bestehender Account
Schon ein Account bei Google/GoogleMail? Keine Anmeldung erforderlich!
Mit Google-Account einloggen
Mit Google-Account einloggen
Noch kein Account? Hier anmelden.
