Hallo an die Elektroniker hier im Forum, ich suche 2 Schaltungen. Die erste soll, wenn man einen kleinen Microschalter klickt, eine LED für etwa 0,2 sekunden einschalten, dannach soll die LED wieder ausgehen, auch wenn man mit dem Finger auf demn Tippschalter bleibt. Bei erneutem Klick soll sich das ganze wiederholen. Sozusagen nur ein kurzes Aufblitzen der LED. Die zweite Schaltung soll das Gegenteil tun, wenn man den Microschalter klickt, soll die LED für 0,2 sekunden ausgehen und danach wieder an. Die leds sollen mit einem FET geschaltet werden und für den kurzen HIGH oder LOW soll ein BC-Transistor verwendet werden. Keine ICs, uController...so old school halt. Kann mir jemand sowas hier zeigen? Klaus, Bamberg
Nennt sich Monoflop, Fuer var. 2 ein inverter dahinter. Zeigen werde ich es hier nicht, dafuer bist du und google zustaendig.
Flip B. schrieb: > Zeigen werde ich > es hier nicht Feigling!:-) Hab das Monoflop grad gegoogled, das geht aber mit 2 Transistoren, wo soll ich den FET (gate-drain-source) und die led hintun?
Flip B. schrieb: > Fuer var. 2 ein inverter dahinter. dann sind das noch mehr transistoren? es dürfen nur 2 pro schaltung verwendet werden
Klaus schrieb: > Hab das Monoflop grad gegoogled, das geht aber mit 2 Transistoren, Nimm lieber ein nicht nachtriggerbares in einem IC. > wo soll ich den FET (gate-drain-source) und die led hintun? Dahinter. Weil jetzt aber keiner wieß, was "der Fet" und "die LED" ist, kann dir keiner arg viel mehr weiterhelfen... Klaus schrieb: > dann sind das noch mehr transistoren? es dürfen nur 2 pro schaltung > verwendet werden Das ist neu. Was verheimlichst du sonst noch? Oder andersrum: es ist vollkommen stupide, dir irgendwelche Lösungen vorzuschlagen, wenn du hinterher immer wieder Einschränkungen machst. BTW: ist das eine Hausaufgabe? Wenn ja: fang an und lass sehen, was du selber hinbekommst. Dann diskutieren wir drüber...
Der FET ist ein Neg-Channel und die LED ist egal, rot , grün, blau, hauptsache die blitzt nur kurz auf und in der zweiten schaltung soll sie nur kurz ausgehn.
Klaus schrieb: > dann sind das noch mehr transistoren? es dürfen nur 2 pro schaltung > verwendet werden So ein Monoflop hat doch zwei Ausgänge, dann verwende da doch gleich den invertierten. Ein FET ist auch ein Transistor, zählt der mit bei den maximal 2? Warum sind denn eigentlich mehrere verboten? Hausaufgabe?
Jürgen D. schrieb: > Warum sind denn eigentlich mehrere verboten? Hausaufgabe? Weil der Lehrer Schaltung und Wissen auch nur aus https://de.wikipedia.org/wiki/Monostabile_Kippstufe#Diskretes_Monoflop kennt und saublöde dastehen würde, wenn da einer mit ner Schaltung kommt mit der er nicht anfangen kann.
Teo D. schrieb: > kennt und saublöde dastehen würde, wenn da einer mit ner Schaltung kommt > mit der er nicht anfangen kann. 100 punkte an Teo:-) Ja es sollen nur 2 transistoren drin sein, ein FET und ein bipolar-BC. Boooh ich geh mal löten, vieleicht klappt das ja doch.
Hallo Klaus, ich habe eine Weile über Deine interessante Aufgabenstellung nachgegrübelt und würde gerne zwei Lösungen mit Dir teilen. Marcus, Buttenheim
Mal wieder einer der sich seine Hausaufgaben machen lässt und nicht mal danke sagt. Dazu braucht man in beiden Fällen nur einen Kondensator, eine Led und einen oder zwei Widerstände. Plus den Schalter als Schliesser Schliesslich war nirgends gefordert, dass sie in der Zeit in der sie an ist immer exakt gleichbleibend hell sein muss.
Keine ICs, uController...so old school halt Warum dann nicht im Bereich analoge Elektronik gepostet? DerName dieses Forums beschreibt doch schon worum es geht -.-
Sorry, seit dem Gewitter spinnt mein Internet. Die korrekte Schaltung für Variante 2 ist natürlich die im Anhang dieses Posts.
Ich hatte im Eingangspost nur "old school" gelesen. Meine ersten Vorschläge waren wohl zu "stone age-y". Deswegen möchte ich hier noch zwei pädagogisch wertvolle Schaltungen mit BC-Transistor und Neg-channel MOSFET zur Diskussion stellen. Klaus: bevor Du viel lötest - es gibt da noch das Programm LTspice. Mit dem könntest Du Schaltungen simulieren. Der Einarbeitungsaufwand lohnt sich aber vielleicht nur, wenn Du tiefer in das Thema "Elektronik" einsteigen möchtest.
Marcus H. schrieb: > wenn Du tiefer in das Thema "Elektronik" > einsteigen möchtest. Muss er ja nicht - er hat ja mindestens einen Dummen für seine Hausaufgaben gefunden.
Route 6. schrieb: > Muss er ja nicht - er hat ja mindestens einen Dummen für seine > Hausaufgaben gefunden Interessant wird es dann wenn der Lehrer sagt:" Klaus, geh mal an die Tafel und erkläre uns deine tolle Schaltungen."
Jürgen D. schrieb: > Interessant wird es dann wenn der Lehrer sagt:" Klaus, geh mal an die > Tafel und erkläre uns deine tolle Schaltungen." ...dann bleibt Klaus sitzen und zeigt seinem Lehrer einen Zettel mit 2 Links, einer verweist auf dieses Forum, der andere auf Google...:-) Dann bekommt Klaus eine 1 - weil er sich zu helfen wusste :-)
Klaus schrieb: > Keine ICs, uController...so old school halt. > Kann mir jemand sowas hier zeigen? Ich hätte Dir schon vor 20 Jahren zu einem 555er Timer geraten. http://www.elektronik-kompendium.de/sites/bau/0206115.htm mfg klaus
Klaus R. schrieb: > Ich hätte Dir schon vor 20 Jahren zu einem 555er Timer geraten. Und seit dem nix dazugelernt?
Naja, war ein Angebot zum Lernen. Speziell der Hinweis auf LTspice. Meine Hoffnung war, dass es zu Rückfragen zum Schaltungskonzept kommt. LED_Funzler_Variante_2_advanced.gif -> Z.B. Was macht Q3? Wieviel Strom fließt in den einzelnen rechten Pin von Q4? Wäre schade, wenn sich Klaus darüber erst Gedanken macht, wenn der Lehrer diese Fragen stellt. Aber zumindest erfüllen die Schaltungen die Vorgaben (inkl. Anzahl und Typ verwendeter Halbleiter) und lassen die LEDs entsprechend Blitzen. Also genau das, was der Kunde gefordert hat...
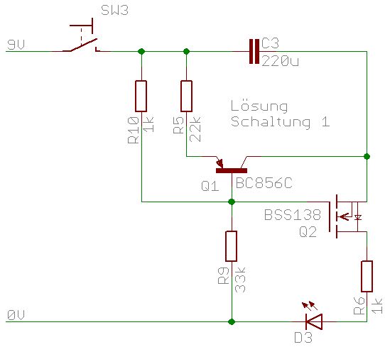
Der Andere schrieb: > Siehst du Marcus, er hat sich nicht mal bedankt. > Du bist zu gutmütig. Immer so voreilig, negativ usw....tsss! Also ich habe die Tage Testschaltungen gebaut und habe meine 2 Probleme optimal gelößt. Beide Schaltungen gehen mit nur je einem N-CH FET, man braucht keine zweiten Transistor dafür. Bedanken möchte ich mich natürlich bei dem Einzigen (Marcus) der es gewagt hat mir zu helfen, der Rest hat mir nicht viel genützt! Dafür sind ja Foren da, ich kanns verstehen wenn die Jungs liegber WhatsUp, Twitter und FB machen...in manchen Foren wird man fast zerlegt - "was erlauben Klaus Strunz" hier solche Fragen zu stellen! > Marcus > Meine Hoffnung war, dass es zu Rückfragen zum Schaltungskonzept kommt. Hallo Marcus, ein wirklich herzliches dankeschön für deine 4 Schaltungsvorschläge! Die ersten 2 Funktionieren, die dritte zwar auch, aber da der Elko mit LED, Vorwiderstand und FET in Serie liegen, wird eigentlich der gesamte Rest nicht mehr benötigt, man könnte dann auch gleich den FET überbrücken und hätte die Schaltung 1 vor sich. Ich habe Schaltung 4 von dir nicht mehr getestet, da ich mein Brain v1.0 selber gestartet habe (bevor ich noch mehr Ärger hier lese). Ich konnte beide Schaltungen mit je einem FET bauen...dabei kann an Stelle der LED auch eine Hohe Last fließen - Elektromotor von einem Akkuschrauber. Fazit: Das Posten hier hat gereicht um mich selber mit dem Thema auseinander zu setzen. Da ich selber 2 eigene Schaltungen entworfen habe würde diese Aussage schon mal nicht zutreffen sein: > Route 66 > Muss er ja nicht - er hat ja mindestens einen Dummen für seine > Hausaufgaben gefunden. Dieses Forum war ein Versuch wert, mehr aber auch nicht. Lediglich durch die Anregung von Marcus hat mir tatsächlich den Weg gezeigt.
Teo D. schrieb: > Klaus R. schrieb: >> Ich hätte Dir schon vor 20 Jahren zu einem 555er Timer geraten. > > Und seit dem nix dazugelernt? He Leute, nix gegen den 555er. Immer noch ein nettes Teilchen für viele Aufgaben. Aber das war halt ne "Thema verfehlt, setzen 6" Nummer. @TO Hoffentlich kannst Du Ihm auch seine Wunschlösung präsentieren https://de.wikipedia.org/wiki/Monostabile_Kippstufe#Diskretes_Monoflop Nich das da noch der Hamster vom Rad fällt ;)
Klaus schrieb: >> Meine Hoffnung war, dass es zu Rückfragen zum Schaltungskonzept kommt. > Hallo Marcus, ein wirklich herzliches dankeschön für deine 4 > Schaltungsvorschläge! Das meinst Du jetzt aber nicht ernst, oder? Schon die ersten beiden Schaltungen waren Satire, die letzten sind Sarkasmus pur gewesen. Ich bin erschüttert, dass das hier entweder keiner gemerkt hat, bzw. hoffe, dass ein paar Kollegen grinsen mussten. Was war meine Motivation? Ich hatte das Gefühl, dass jemand Hausaufgaben vorgekaut haben wollte, ohne auch nur ein bisserl das Thema angeschaut zu haben. Die Schaltungen tun zwar, mehr schlecht als recht, das was gefordert wurde, sind aber aus technischer Sicht Krampf. Die nachträglich reingemalten Halbleiter werden nicht effizient bzw. gar nicht genutzt. Meine Güte - der MOSFET ist so reingemalt, dass die Body-Diode leitet. > Die ersten 2 Funktionieren, die dritte zwar auch, aber da der Elko mit > LED, Vorwiderstand und FET in Serie liegen, wird eigentlich der gesamte > Rest nicht mehr benötigt, man könnte dann auch gleich den FET > überbrücken und hätte die Schaltung 1 vor sich. ENDLICH! Hier war der Lerneffekt. > Fazit: Das Posten hier hat gereicht um mich selber mit dem Thema > auseinander zu setzen. MISSION ACCOMPLISHED. Mein Ziel als Ausbilder bzw. Trainer. > Dieses Forum war ein Versuch wert, mehr aber auch nicht. Die Philosophien hier gehen auseinander. Der von mir wahrgenommene Minimalkonsens ist üblicherweise: Bei ausreichender Problembeschreibung Hilfe zur Selbsthilfe. Das Forum ist eine super Sache, die Threads entwickeln aber gerne eine gewisse Eigendynamik. > Lediglich durch die Anregung von Marcus hat mir tatsächlich den Weg > gezeigt. Wenn auch nur indirekt. Besorg Dir trotzdem mal ein LTspice. Und wenn's Wetter schön ist, sehn wir uns hier in Buttenheim mal auf dem Keller... Magst Du uns Deine Lösungen zeigen?
Bitte melde dich an um einen Beitrag zu schreiben. Anmeldung ist kostenlos und dauert nur eine Minute.
Bestehender Account
Schon ein Account bei Google/GoogleMail? Keine Anmeldung erforderlich!
Mit Google-Account einloggen
Mit Google-Account einloggen
Noch kein Account? Hier anmelden.




