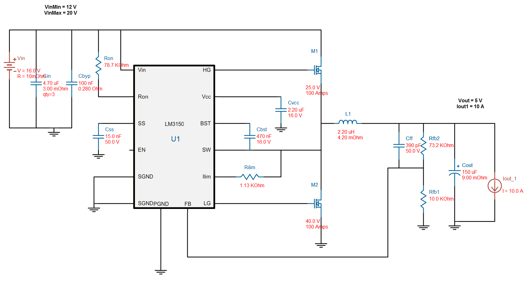
Hi Zusammen Habe einen Converter mit dem LM3150 gemacht mit Hilfe vom Webench. Die Spannung ist zwar 5.25V, habe da aber etwas an den Rfb's rumgespielt. Bis 100mA passiert nichts auffälliges. Um mal etwas mehr Saft zu messen, hab ich eine Glühbirne (12V/20W) hingehalten, da fängt die Schaltung kurz an zu quietschen (wegen dem hohen Anfangsstrom vermute ich) aber danach liefert er mir eine Ausgangsspannung mit 6.3V bei 1.1A Ausgangsstrom. Das kam mir komisch vor, weswegen ich es noch mit einem stärkeren Motor versuchen wollte. Sobald ich diesen anhänge, bricht die Spannung zusammen auf ca. 1.4V mit einem Ausgangsstrom von 3.5A. Ich hab leider nur ein Multimeter zum messen, weswegen ich die genauen Werte nicht schön messen kann. Aber trotzdem: Ich weiss, dass meine Versuchsobjekte jetzt hier nicht die besten sind, aber der Controller müsste doch etwas genauer arbeiten oder? Im Anhang Webench Report, Schaltplan und Layer Top/Bottom Wäre dankbar um jede Hilfe.
Die 3 MLCC als Eingangsstützkondensatoren sehen mir reichlich mickrig aus. Pack da mal 1-2 LowESR-Polymer-Elkos hin.
Die kamen mir auch reichlich klein vor, ist aber laut Webench so. Aber kann nicht schaden die mal auszuwechseln, sonst noch was auffälliges?
Sven Puga schrieb: > noch was auffälliges? Der Strompfad um den Regler herum sieht seltsam aus. Gibt es für den Baustein Layout Recommendations im Datenblatt oder in einer Appnote? Wenn ja: wie sieht dieser.Layoutvorschlag aus?
Ich sehe gerade, dass das Layout des EVAL-Boards ziemlich ähnlich ungünstig aussieht. Aber trenn doch mal die Masse des RFB1 auf und lege dessen Masseanschluss direkt an den SGND-Pin des Reglers...
Mich wundern die Durchkontaktierungen von 4 verschiedenen Netzen. Wo gehen die hin, wie sehen die anderen Layer aus?
@Lothar: Tatsächlich, im Datenblat ist ein Beispiel für die Anordnung der MOSFETs, Kondensatoren und Controller gezeigt. Da habe ich mich etwas mehr an den Webench gehalten. (Siehe Anhang) Werde ich ausprobieren mit RFB1 direkt auf SGND, danke. @voltwide: Gibt nur Top und Bottom. Ich habe um jeden Kondensator und MOSFET Durchkontaktierungen, um Strom und Wärme etwas besser zu verteilen. Nicht gut?
Zeig doch bitte mal den anderen layer.
Sind ja schon ganz oben dabei... Bild 3, rot ist Top Bild 4, blau ist Bottom
In der Tat, hatte ich übersehen. Es ist eigentlich unüblich, die PowerFlächen der Oberseite mehr oder weniger 1:1 auf die Unterseite zu spiegeln - das hat im besten Fall den Effekt einer doppelt so dicken Leiterbahn auf der Oberseite. Für möglichst induktionsarme Abblockung ist eine durchgängige GND-plane auf der Unterseite besser: Abblockkondensatoren werden durch naheliegende vias "geerdet".
@Lothar: Hab Rfb1 getrennt und mit einer Litze direkt zu SGND verbunden, Ausgangsspannung ist jetzt deutlich besser, was die Überspannung mit der Glühbirne betrifft (nur noch 5.6V anstelle von 6.3V). Zusätzlich habe ich noch von Rfb2 eine Litze zum äussersten Kondensator (ganz links) verbunden, dabei wurde die Spannung nochmals etwas genauer (5.5V). Sollte meiner Meinung aber trozdem nicht so eine grosse Abweichung haben. Beim Test mit dem Motor zeigen sich jedoch immer noch keine Unterschiede. Spannung fällt nach wie vor immer noch stark zusammen (1.6V). @voltwide: Habe momentan keine Low-ESR auf Lager, konnte dies deswegen noch nicht testen. Wegen der GND-plane, mach ich normalerweise auch, aber hier hab ich mich für die besseren Leiteigenschaften entschieden. War anscheinend nicht so intelligent... Zusätzlich habe ich mal noch mit Rilim gespielt. Habe den aktuellen Wert von 1k2 durch 1k8 und 1k0 ersetzt, macht aber überhaupt keinen Unterschied. Ich werde den Regler mal einem Kollegen mitgeben, welcher im Geschäft geeignete Messinstrumente hat. Vielleicht zeigt sich da etwas genaueres.
Hi Zusammen Ich habe den Converter nun ausgemessen. Bis 400mA läuft er ganz stabil, ab dann geschieht aber etwas, das ich mir nicht erklären kann. Es entstehen Ausbrüche, die über 7V hinaus schiessen. Danach fällt die Spannung wieder und bleibt für längere Zeit wieder stabil. Je höher der Ausgangsstrom, desto länger und häufiger werden diese "Ausbrüche". Weiss jmd, was da falsch läuft? lg Sven
Sven Puga schrieb: > Hi Zusammen > > Ich habe den Converter nun ausgemessen. Bis 400mA läuft er ganz stabil, > ab dann geschieht aber etwas, das ich mir nicht erklären kann. Es > entstehen Ausbrüche, die über 7V hinaus schiessen. Danach fällt die > Spannung wieder und bleibt für längere Zeit wieder stabil. Je höher der > Ausgangsstrom, desto länger und häufiger werden diese "Ausbrüche". Weiss > jmd, was da falsch läuft? > > lg Sven Du koppelst vermutlich mit Deinen floatenden Cu-flächen irgendwo ziemlich böse ein. Brücke einmal die Fläche, die sich zw. Spuleneingang und Ausgang befindet auf den Spulenausgang. Auch wenn da kein sauberes DC drauf ist - besser als das, was am heißen Spulenende ist ist es allemal. die 390pf erscheinen mir auch ein bischen viel. 100pf ok... aber 390? PS: normalerweise zeichnet man bei einem IC-Pattern ein wo Pin 1 ist. Und auch im Schematic sind die Pinnummern relativ wichtig. So ist es ein gemurkse und Rätselraten über 2 Lagen was welcher Pin macht und wo Pin 1 ist MiWi
Hi MiWi Welche soll ich genau brücken? Könntest du mir evtl schnell ein Bild senden, was du genau meinst? Da bin ich jetzt nicht ganz gestiegen ^^ Die 390pF wurden mir vom Webench vorgegeben, kann ich aber gerne einmal auswechseln. Mir fällt auch grad ein, ich hätte am besten noch parallel dazu Vfb am IC messen sollen. Werde ich demnächst auch machen... Das mit Pin1 anschreiben ist ein guter Tipp, kann ich nachvollziehen Danke. lg Sven
Sven Puga schrieb: > Hi MiWi > > Welche soll ich genau brücken? Könntest du mir evtl schnell ein Bild > senden, was du genau meinst? Da bin ich jetzt nicht ganz gestiegen ^^ > Die 390pF wurden mir vom Webench vorgegeben, kann ich aber gerne einmal > auswechseln. Mir fällt auch grad ein, ich hätte am besten noch parallel > dazu Vfb am IC messen sollen. Werde ich demnächst auch machen... > Das mit Pin1 anschreiben ist ein guter Tipp, kann ich nachvollziehen > Danke. > > lg Sven Ist es echt so schwer die floatenden Flächen zu erkennen und den Unterschied zw. heißem und ruhigem Ende der Spule zu verstehen? schau Dir das Layout an, wo sind die Leitungen die herumwackeln und wo sind die, die einen statischen DC-Pegel haben? Und wo sind im Cu flächen, an beide Leitungen anstoßen und wie könnte man daher diese Flächen beruhigen? Bissi verstehen mußt Du schon was Du da tust. Ich nehme mit jetzt - und auch später - keine Zeit fürs Bildeditieren. MiWi
Bitte melde dich an um einen Beitrag zu schreiben. Anmeldung ist kostenlos und dauert nur eine Minute.
Bestehender Account
Schon ein Account bei Google/GoogleMail? Keine Anmeldung erforderlich!
Mit Google-Account einloggen
Mit Google-Account einloggen
Noch kein Account? Hier anmelden.










