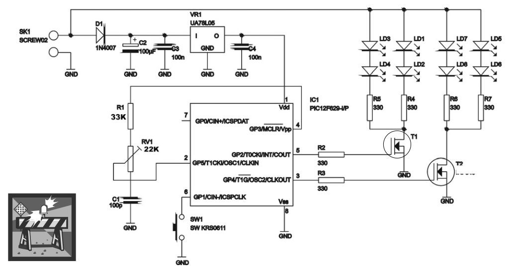
Hallo zusammen, ich weiß das Thema wurde schon mehrfach angeschnitten, aber irgendwie habe ich nichts gefunden was richtig passt. Leider bin ich auch schon ziemlich lange raus aus dem Thema und mir fehlen die Erfahrungswerte. Zudem brennt das ganze terminlich, so dass ich keine Zeit zum experimentieren habe. Folgendes Problem: Ich habe einen 2-Kanal LED-Flasher (MK180 von Vellemann. Der IC treibt pro Kanal jeweils einen pnp MOSFET (BUK9535-55) als Lowside-Switch. Für meine Anwendung müsste ich die Schaltung als Higside-Switch modifizieren, da die Last (mehrere PowerLED mit ca. 2,7 A Stromaufnahme)über ein geschaltetes Plus betrieben werden sollen. In anderen Beiträgen wurde ja bereits erwähnt dass 12V mit 5V von einen Microkontroler zu schalten sehr aufwendig ist. Ich suche daher die einfachste Möglichkeit die Schaltung umzurüsten. Was wäre die bessere Variante - auf normale Leistungstransistoren umzubauen oder auf FETs mit Halbleiterbrücke? Was an Bauelementen wäre sinnvoll? VG Dirk Vielen dank schon mal ps.. die Schaltung wird im Spannungsbereich von 1,5 - 14,5 V betrieben
Dirk T. schrieb: > ps.. die Schaltung wird im Spannungsbereich von 1,5 - 14,5 V betrieben ernsthaft?
Einfache Grundschaltungen findest du in diesem Buch: http://stefanfrings.de/mikrocontroller_buch/index.html
ths schrieb: > Vermutlich wäre ein p Mosfet die einfachste Lösung. Ich würde einen BTS432 nehmen (Da ist der Pegelshifter schon drin). Gruß Anja
Ja, passt gut. Es gibt natürlich auch komplett fertige HighSideSwitches, wenn man sowas einsetzen möchte..
Bitte melde dich an um einen Beitrag zu schreiben. Anmeldung ist kostenlos und dauert nur eine Minute.
Bestehender Account
Schon ein Account bei Google/GoogleMail? Keine Anmeldung erforderlich!
Mit Google-Account einloggen
Mit Google-Account einloggen
Noch kein Account? Hier anmelden.
