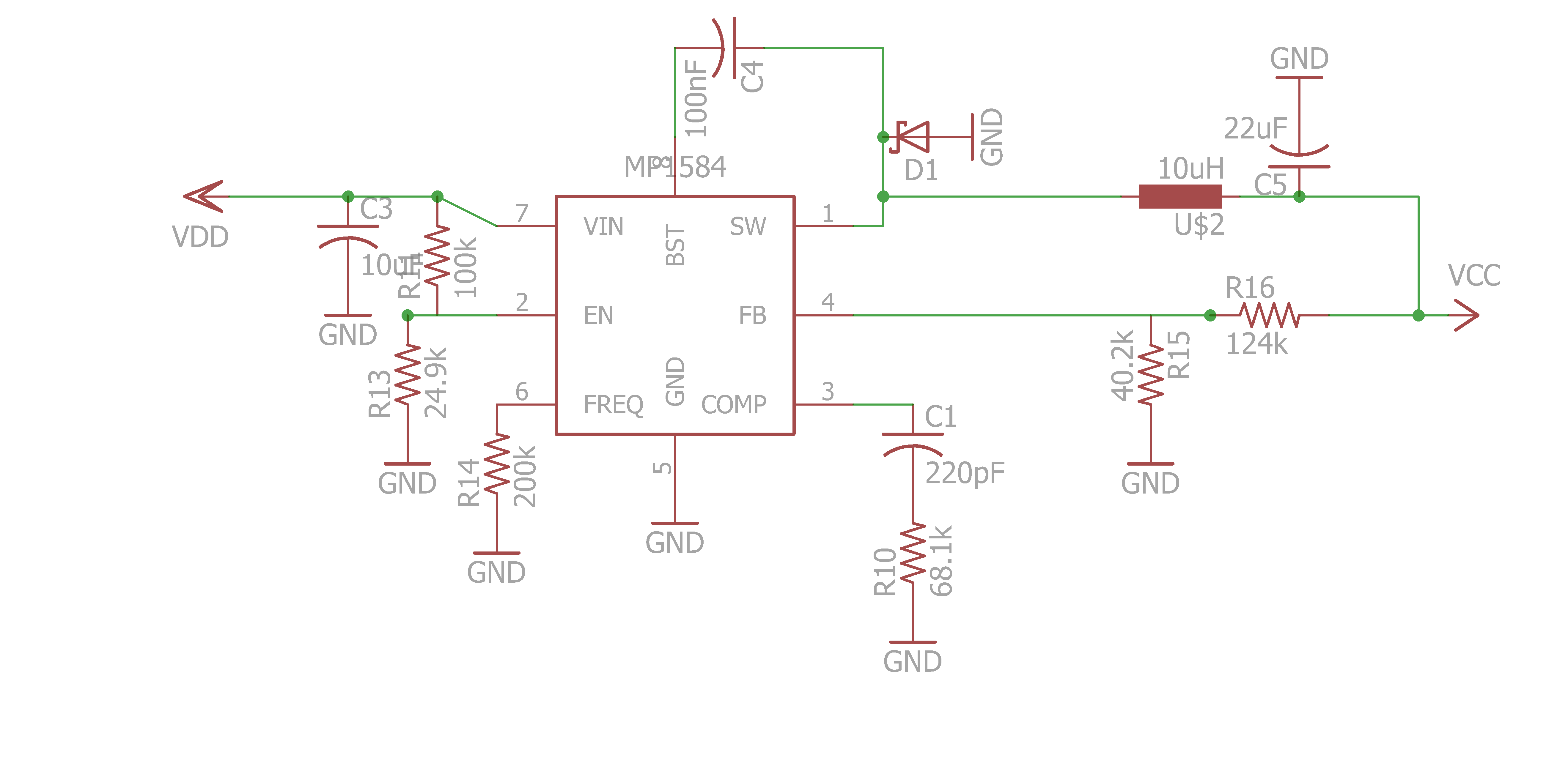
Moin, Zur Stromversorgung eines ESP 8266 habe ich auf meinem Board einen MP1584 integriert und mich dabei an das PCB Layout aus dem Datenblatt gehalten (http://www.monolithicpower.com/portals/0/documents/products/documents/datasheet/mp1584_r1.0.pdf). Leider treten starke Spannungsschwankungen von 3,8 - ca. 2V auf, bei erwarteten 3,3V. Den Widerstand R13 habe ich entfernt, da sonst der EN Pin als LOW gewertet und der Chip nicht eingeschaltet wird (Spannung ist bei <0,5V). Hat jemand eine Idee wie ich das Problem beheben kann oder findet einen Fehler in meinem Layout? Vielen Dank im Voraus
Das Layout ist eher suboptimal weil die Bauteile zwar sinnvoll in Gruppen aber demnoch ungünstig platziert wurden. Man erkennt lange Überkreuz verlegte Leitungen. Kurze Leitungen und vor allem kurze Stromschleifen des Pumplaststromkreis (Spule) sollte man anstreben. Lothar Miller wird da sicher noch eine Expertise zu abgeben. Auf seiner Webseite hat Lothar eine recht gute allgemein gültige Beschreibung die leicht mit Google zu finden ist. Ob das Layout auf die beschriebene Instabiltät zurück zuführen ist kann ich nicht sagen, weil auch die Stromquelle und -senke dabei eine Rolle spielen können.
Wie Inkognito schon schrieb, ist das Layout schlecht gemacht. Was mir dabei sofort aufgefallen ist, ist der Feedback-Zweig, der erst mal um die halbe LP geroutet ist. Dann stellt sich die Frage, an welchen Punkten Du die Spannungsmessung durchgeführt hast. Evtl. kommt an der Buchsenleiste ja noch was vernünftiges raus, während am ESP doch ein Rippel zu bemerken ist?!? C5 liegt ja völlig daneben - genauso wie der gesamte Strompfad für die Ausgangsspannung bis zum Feedback-Zweig. Nach der Induktivität sollte unmittelbar der C kommen. Anschliessend sofort der Feedback-Zweig und erst DANACH darf sich die Ausgangsleitung aufteilen (Du hast das genau umgekehrt gemacht). Dann ist natürlich auch der ESR vom Eingangs- und Ausgangskondensator relevant (hier kann man nicht irgend einen C aus der Bastelkiste nehmen). Und schließlich sollte immer nochmal ein kleiner 100nF oder 10nF parallel zu den Eingangs- und Ausgangskondensatoren liegen. Ansonsten wäre ein komlett überarbeitetes Layout hier sehr sinnvoll.
Malte D. schrieb: > Zur Stromversorgung eines ESP 8266 habe ich auf meinem Board einen > MP1584 integriert und mich dabei an das PCB Layout aus dem Datenblatt > gehalten Das eigentliche Schaltreglerlayout passt eigentlich, aber für deine Anschlüsse hast du die komplett falschen Punkte gewählt. Nicht umsonst ist im Beispiellayout extra Vo und Vin deutlich hingeschrieben. > findet einen Fehler in meinem Layout? Du hättest die gesamte Schaltreglerecke aber auch um 180° drehen können, dann wären Ein- und Ausgang nicht "hinten oben", sondern "mitten drin". Und dann müsstest du deine Ausgangsspanung nicht irgendwo an der Spule abholen, sondern dort, worauf sie geregelt wird: am Ausgangskondensator. Oder kurz&knapp: der Eingang eines Schaltreglers ist der Eingangskondensator. Der Ausgang ist der Ausgangskondensator. Zwischen denen geht es hecktisch zu... > Evtl. kommt an der Buchsenleiste ja noch was vernünftiges raus Hier kommt dazu, dass der Feedbackpfad exklusiv für den Regler sein sollte. Wenn an der Stiftleiste an 3.3 mal was angeschlossen ist, dann kann das den ganzen Regler ausser Tritt bringen...
Lothar M. schrieb: > Oder kurz&knapp: > der Eingang eines Schaltreglers ist der Eingangskondensator. Der Ausgang > ist der Ausgangskondensator. Zwischen denen geht es hecktisch zu... Wobei man nicht unerwähnt lassen sollte, dass in der Herstellerapplikation zwei Massen gezeichnet sind. Im Schaltbild des TO ist diese Besonderheit verloren gegangen. Eine Masse für die Eingangs- und Ausgangskondensatoren und die Gleichrichterdiode, die dann an Pin 5 mit der anderen Masse verbunden ist. Im Hersteller-Layout ist mittels vieler Vias diese Masseverbindung, über die Lötseite kurzwegig realisiert. Beim TO durchschneidet eine vertikalen Leitung diesen kurzen Weg, so das dieser Massestrom einen Umweg durch einen Engpass nehmen muss (Siehe drittes Bild). Also ein bemerkenswerter Unterschied zur Hersteller-App. Vermutlich liegt es daran.
Hi, unabhängig vom (schlechten) Layout die Frage: Wie groß ist UE, ist diese auch stabil? Welche Spule wurde verwendet? (Hinweise im Datenblatt, nicht irgendeine Spule verwenden, z.B. dann bei Würth samplen) Im Datenblatt sind einige aufgeführt. Eingangs-C mal vergrößern, je nach Stromentnahme (100µ-220µ) Viele Grüße
Jernd schrieb: > Eingangs-C mal vergrößern, je nach Stromentnahme (100µ-220µ) Wer weiß, was der TO da überhaupt verbaut hat. Gegenüber der App sind die Footprints doch schon recht mickig und eine Polung ist da auch nicht zu sehen. Kondensator ist eben nicht gleich Kondensator nur weil die Werte stimmen. Ich hab da Zweifel, dass man 220µ in ein 0605(?)-Gehäuse rein bekommt.
Vielen Dank für das Feedback. > der Eingang eines Schaltreglers ist der Eingangskondensator. Der Ausgang > ist der Ausgangskondensator. Ich werde demnächst mal probieren, wie sich die Schaltung verhält, wenn ich die Spannung am Ausgangskondensator abgreife. Der Eingangskondensator sollte ja eigentlich richtig beschaltet sein. > Und schließlich sollte > immer nochmal ein kleiner 100nF oder 10nF parallel zu den Eingangs- und > Ausgangskondensatoren liegen. Die Kondensatoren werde ich zum Testen auch mal dazu löten und auch die Unterbrechung in der unteren Massefläche mit einem Draht überbrücken. > Ich hab da Zweifel, dass man 220µ in ein > 0605(?)-Gehäuse rein bekommt. Das sind 0805-Gehäuse und bei den Werten habe ich mich an das Datenblatt gehalten, also hat der größte Kondensator 22µF. Ich versuche auch eine passende Spule zu sampeln und einzubauen. > Eingangs-C mal vergrößern, je nach Stromentnahme (100µ-220µ) Bis jetzt wird der Schaltung noch kein Strom entnommen, da ich den ESP nicht sofort zerstören wollte. Aber auch (oder gerade) ohne Last sollte doch trotzdem die richtige Spannung ohne Schwankungen anliegen, oder? Falls es unter Last zu Spannungseinbrüchen kommt, werde ich diesen Hinweis aber berücksichtigen
Bitte melde dich an um einen Beitrag zu schreiben. Anmeldung ist kostenlos und dauert nur eine Minute.
Bestehender Account
Schon ein Account bei Google/GoogleMail? Keine Anmeldung erforderlich!
Mit Google-Account einloggen
Mit Google-Account einloggen
Noch kein Account? Hier anmelden.




