Hi, ich bin grad am Schaltplan erstellen, und finde keine Appnote wie ich den USB Anschluss realisiere. Hat da jemand eine Idee?!
nicht"Gast" schrieb: > Ja, steht im Datenblatt. Kapitel 21 Im Datenblatt?! Ohh... hab ich garnicht gesehen :-D Danke!!!
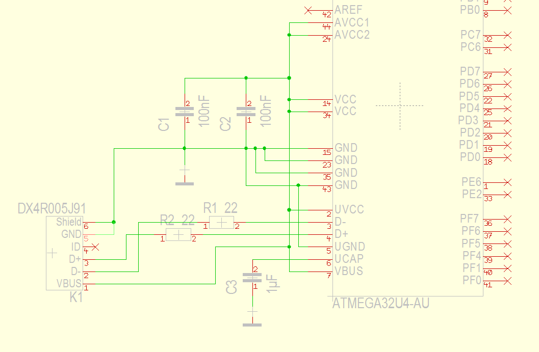
Das heißt, das würde reichen?! o.O Okaay... hätte da nun mit mehr Aufwand gerechnet.
ja das reicht, aber eigentlich sollten noch clamping dioden an die datenleitungen - nur bekommt man die so schlecht zu kaufen :/
Draco schrieb: > Das heißt, das würde reichen?! o.O Okaay... hätte da nun mit mehr > Aufwand gerechnet. Vielleicht noch ein Filter an die USB Spannung und dann noch die Angesprochenen Dioden. Gibt es oft auch als Netzwerk aus mehreren Dioden, welche direkt auch über die USB Datenleitungen und GND und VBUS geführt werden.
Bitte melde dich an um einen Beitrag zu schreiben. Anmeldung ist kostenlos und dauert nur eine Minute.
Bestehender Account
Schon ein Account bei Google/GoogleMail? Keine Anmeldung erforderlich!
Mit Google-Account einloggen
Mit Google-Account einloggen
Noch kein Account? Hier anmelden.
