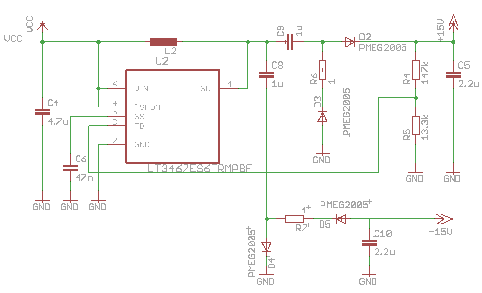
Ich möchte den LT3467 einsetzen um aus 5V die Spannungen +15 und -15 für die Versorgung zweier Differential Amplifier einsetzen. Datenblatt: http://cds.linear.com/docs/en/datasheet/3467afe.pdf Als Schaltung habe ich den Schaltungsvorschlag von Linear übernommen. Im Datenblatt hat es auch eine Vorschlag für das Layout auf dem Print. Jedoch nur für eine Variante mit einer einzelnen Ausgangsspannung, nicht für dual. Ich habe nun selbst einmal versucht, bin aber nicht sicher ob das so am besten ist. Vieleicht kann mir ja jemand einen Tipp oder Hinweis geben wenn etwas nicht passt. Mein Layout, Schema sowie das von Linear im Anhang
Na mir wär das beim bestücken nachher ja alles ein bissl eng... Und ich würd vielleicht die Massefläche unter der Spule aussparen
Horst schrieb: > Und ich würd vielleicht die Massefläche unter der Spule aussparen Ok, danke! Werd ich tun.
Bitte melde dich an um einen Beitrag zu schreiben. Anmeldung ist kostenlos und dauert nur eine Minute.
Bestehender Account
Schon ein Account bei Google/GoogleMail? Keine Anmeldung erforderlich!
Mit Google-Account einloggen
Mit Google-Account einloggen
Noch kein Account? Hier anmelden.



