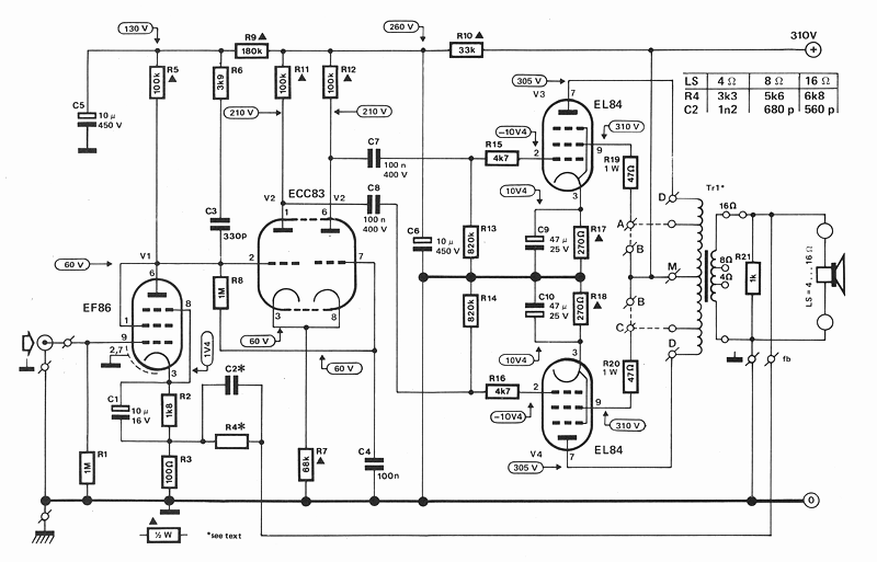
Habe einen EL84-PP Amp nach einer alten Elektorschaltung http://www.r-type.org/articles/art-008.htm (basiert auf der Mullard 5-10 Schaltung http://www.r-type.org/articles/art-003e.htm ) aufgebaut. <s. Schaltbild.png> Die Schaltung wurde leicht modifiziert (Katodenelko der EF86 C1 entfernt , Katodenwiderstände R17/18 auf 440 geändert, Katodenelkos C9/10 auf 220uF geändert, AÜ Raa 6k). Der Aufbau ist auf Platine. Ein Kanal ist ok aber der andere Kanal hat leider einen hartnäckigen 100Hz Brumm und hierzu hätte gern ein paar Ideen zur Fehlerlokalisation. <s. brumm.png, beide_kanele.png> Gleichspannungsmäßig sind beide Kanäle unauffällig und in etwa identisch mit den Angaben im Plan. Brumm auf Ub+ 20mVpp. Was alles schon ohne Erfolg ausprobiert wurde: - Röhrentausch rechts links - Gleichstromheizung (Labornetzteil) - Gegenkopplung abgeklemmt Brumm ist dann immer noch vorhanden nur lauter. <spectrum_ok.png, spectrum_schlecht.png>
Hans schrieb: > - Gegenkopplung abgeklemmt Brumm ist dann immer noch vorhanden nur > lauter. > <spectrum_ok.png, spectrum_schlecht.png> Schließ mal das Gitter der EF86 kurz direkt gegen das kalte Ende ihres 100R-Kathodenwiderstandes. Wenn dann das Brummen verschwindet, spricht für einen Fehler in der Masse-Verdrahtung - ein beliebter Fehler, der sich im Schaltplan nicht abbildet.
Hans schrieb: > Was alles schon ohne Erfolg ausprobiert wurde: > - Röhrentausch rechts links > - Gleichstromheizung (Labornetzteil) > - Gegenkopplung abgeklemmt Brumm ist dann immer noch vorhanden nur > lauter. Hast Du mal die Eingänge kurzgeschlossen, um zu sehen, ob das Brummen über das Signal reinkommt? Erhöhe auch mal C5 und/oder C6 probeweise, um die Siebung zu verbessern. mfG Paul
voltwide schrieb: > Hans schrieb: >> - Gegenkopplung abgeklemmt Brumm ist dann immer noch vorhanden nur >> lauter. >> <spectrum_ok.png, spectrum_schlecht.png> > > Schließ mal das Gitter der EF86 kurz direkt gegen das kalte Ende ihres > 100R-Kathodenwiderstandes. Wenn dann das Brummen verschwindet, spricht > für einen Fehler in der Masse-Verdrahtung - ein beliebter Fehler, der > sich im Schaltplan nicht abbildet. Volti, you've got it! Hast deine Glaskugel wohl gut geputzt. Habe eine weitere Masseleitung an R3 gelegt und nun ist Ruhe. Herzlichen Dank!
Ja, ich hab hier so eine alte Glaskugelsammlung, da hatte ich wohl gerade die richtige erwischt.
Bitte melde dich an um einen Beitrag zu schreiben. Anmeldung ist kostenlos und dauert nur eine Minute.
Bestehender Account
Schon ein Account bei Google/GoogleMail? Keine Anmeldung erforderlich!
Mit Google-Account einloggen
Mit Google-Account einloggen
Noch kein Account? Hier anmelden.




