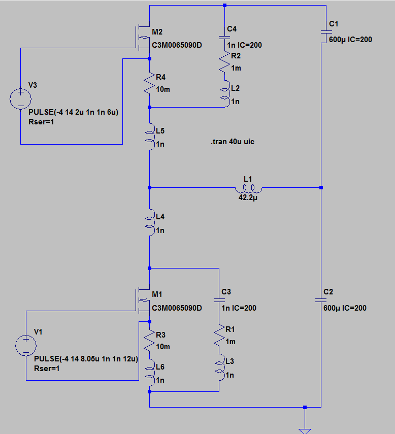
Hallo, ich hab mir nen Testaufbau für 2 MOSFETS in H Konfiguration gemacht, für z.B. einen Tiefsetzsteller. Der untere Schalter schaltet bei null Volt ein ZVS. Und zur Ausschaltentlastung wollte ich mal ein Kondensator parallelschalten. Im netz hab ich dann folgende Berechnung gefunden für RCD Netzwerke. Also C = Isw * tfi / 2*Uds um den Effekt besser zu sehen habe ich mal eine größere Kapazität genommen als eigentlich nötig, ich weiß beim einschalten verursacht diese zusätzliche verluste aber beim ausschalten sollte sie den schalter noch mehr entlasten. (ist ja nur ein versuch) http://aboutme.samexent.com/classes/spring09/ee5741/Snubbers.pdf seite 11 Jetzt hab ich das Problem dass beim Ausschalten die Spannung und der Strom stark Schwingen und die Verluste nach dem Schalten kurzeitig bis zum einschwingen viel größer sind als zum Schalten. Jemand eine idee wo ich was falsch mache ? liegt es an der parasitären Kondensatorinduktivität? Ich finde dazu iwie auch keine vergleichsfälle ... Gatespannung +15 / -4 V Rg ext ist 2,7 ohm Die geschaltete Induktivität hat 43uH U=400V I=20A Schaltungsanordnung im Bild Schalter: Cree C3M0065090J SiC MOSFET Danke schonmal für jeden Denkanstoß
Kurzschluss schrieb: > Jetzt hab ich das Problem dass beim Ausschalten die Spannung und der > Strom stark Schwingen Je mehr Schwingkreise du einbaust, um so mehr wird was schwingen. Kannst du deine Mosfet tatsächlich mit 1ns Flankensteilheit einschalten (also deutlich mehr als 1GHz)? Mir scheint dieser Wert absurd hoch für einen "Tiefsetzsteller"...
:
Bearbeitet durch Moderator
Hi nein natürlich nicht mit 1ns, die werte aus dem ltspice modell sind auf dem screenshot noch etwas zu hoch sry. Habe in real eine tfall beim einschalten der bodydiode des unteren schalters von ca. ~5ns 360 auf 40 V beim harten einschalten td 4,55ns und tfall 7,9 (Induktivität parallel zum oberen schalter. wie beim doppelpulstest üblich. beim ausschalten aus dem bild ist td= 12,8 ns und trise 31,75 ns
Bitte melde dich an um einen Beitrag zu schreiben. Anmeldung ist kostenlos und dauert nur eine Minute.
Bestehender Account
Schon ein Account bei Google/GoogleMail? Keine Anmeldung erforderlich!
Mit Google-Account einloggen
Mit Google-Account einloggen
Noch kein Account? Hier anmelden.

