Hallo, ich habe einen Atmega 32 und wollte eine h brücke zur motoransteuerung bauen. allerdings schaffe ich es gar nicht mit meinen 2 bc547 (npn) und 2x 2n3906 pnp der avr ist direkt an die basen angeschlossen. vorlage: http://www.robotroom.com/BipolarHBridge/BipolarHBridgeSchematic.gif mein schaltbild kommt noch. irgendwie funktioniert das ganze nicht wegen den verschiedenen potentialen der batterie und des AVRs. ich komme damit nur durcheinander. hat jemand irgendeine schaltung dafür? macht man das mit nur 4 transistoren oder brauch man dafür mehr ? ich weiß dass man eine fertige hbrücke kaufen kann. aber ich muss das wenigstens verstehen!! vielen dank :D
schnarschi schrieb: > irgendwie funktioniert das ganze nicht Tja, das scheinbar einfachste Schaltbild was du im Netz so findest ist doch meistens einfach bloss die falsche Lösumg. schnarschi schrieb: > aber ich muss das wenigstens verstehen!! Tja, dann fang mal an zu verszrhen, warum diese Schaltung Murks ist. schnarschi schrieb: > der avr ist direkt an die basen angeschlossen Meinst du nicht, dass die schön buntberingten Bauteile in deiner Vorlage einen gewissen Sinn hatten ? schnarschi schrieb: > wegen den verschiedenen potentialen der batterie und des AVRs. Man wird wenigstens Masse der beiden Spannungsquellen miteinander verbinden müssen. Und dein Schaltplan funktioniert nur mit 1 Spannungsquelle für AVR und Motor, also 5V. Masse einschalten:
1 | Motor |
2 | | |
3 | 0V/5V --220R--|< NPN |
4 | |E |
5 | GND |
Plus einschalten
1 | +5V |
2 | |E |
3 | 0V/5V --220R--|< PNP |
4 | | |
5 | Motor |
Maximal zu schaltender Strom BC547 ist 100mA. Dein Motor darf also beim Anlaufen = Blockieren nur 100mA an 5V ziehen, also einen Innenwiderstand nicht unter 50 Ohm haben. Kann man ja einfach messen.
schnarschi schrieb: > da bild von mir sieht echt schlecht aus. aber ich bin müde. Schlecht? Zustand wäre eher ein passender Begriff... Könnte von LaLinea stammen...
schnarschi schrieb: > ich habe einen Atmega 32 und wollte eine h brücke zur motoransteuerung > bauen. Hallo schnarschi, ich wollte vor ein paar Jahren fuer eine Motorpoti-Steuerung das Gleiche ueber MOSFETs machen. Letztendlich habe ich mir dann doch einen L293 bestellt.
MaWin schrieb: > Meinst du nicht, dass die schön buntberingten Bauteile in deiner Vorlage > einen gewissen Sinn hatten ? In der Vorlage steht leider nichts zu den Spannungen: Wenn der PNP direkt am Controller hängt, darf die Versorgungsspannung der Brücke nicht höher als dessen High-Pegel sein.
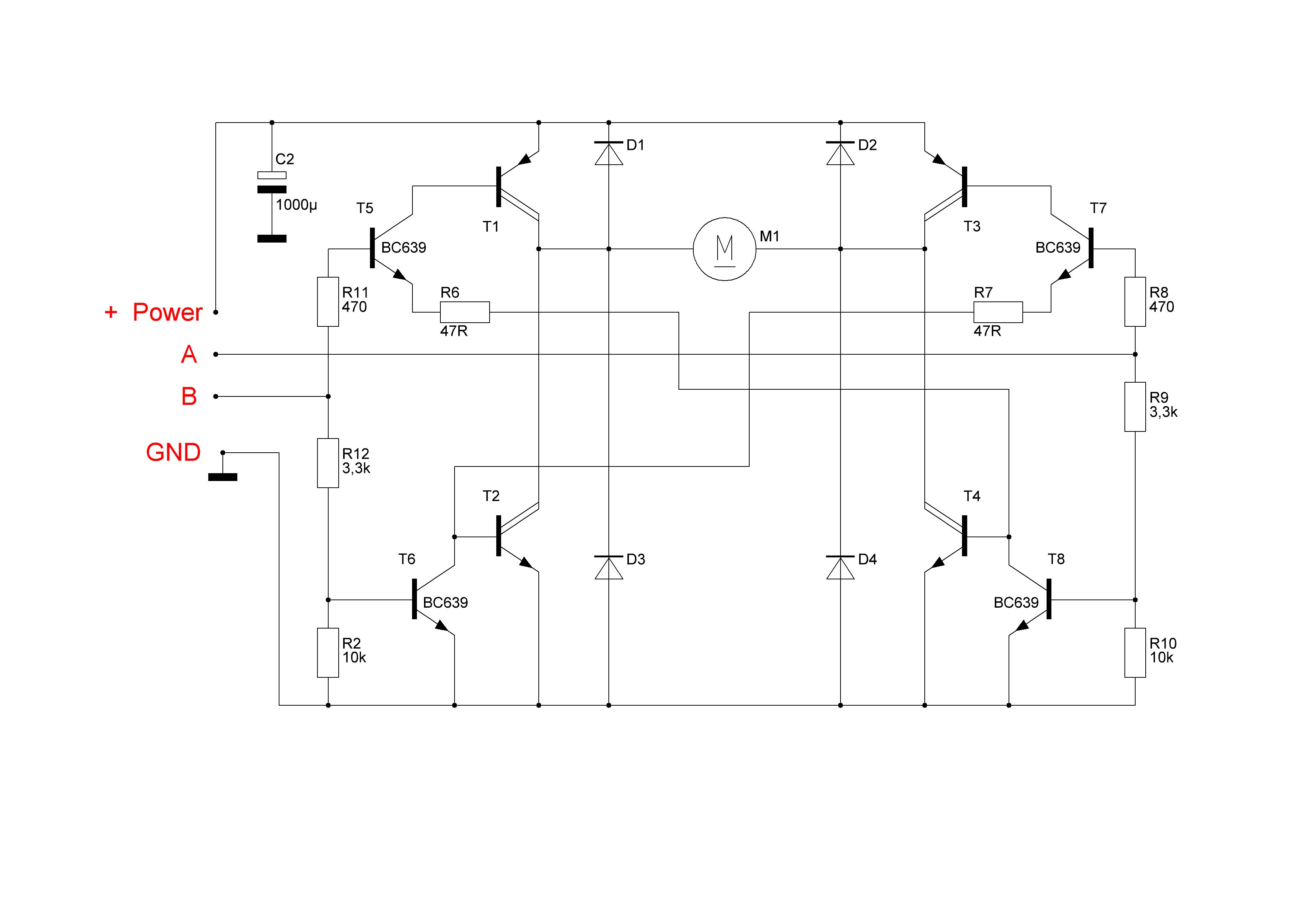
schnarschi schrieb: > hat jemand irgendeine schaltung dafür? ja ist komplett diskret aufgebaut und hat schon die verriegelung mit dabei. stammt aus dem modellbau bereich. die darlington transen sind nach dem motor anlaufstrom auszuwählen. die spannungsfestigkeit sollte auch dazu passen. die 20% regel einhalten! die endtransen sind ausreichend zu kühlen!
ich schrieb: > die endtransen sind ausreichend zu kühlen Was sind "endtransen"? Sind die bunt angezogen und geschminkt? ;-)
Mani W. schrieb: > Könnte von LaLinea stammen... Oh ja! Das ist genial: https://www.youtube.com/watch?v=k8gvO4_T4mE MfG Paul
Huh schrieb: > Was sind "endtransen"? Sind die bunt angezogen und geschminkt? ;-) hier kommen die in silber und grün daher... etliche tragen auch trauer. und ab und zu wird weiß geschminkt...
Bitte melde dich an um einen Beitrag zu schreiben. Anmeldung ist kostenlos und dauert nur eine Minute.
Bestehender Account
Schon ein Account bei Google/GoogleMail? Keine Anmeldung erforderlich!
Mit Google-Account einloggen
Mit Google-Account einloggen
Noch kein Account? Hier anmelden.

