Guten Tag, ich habe ein Induktionsheadset auf der Arbeit, wenn ich telefonieren muss. Allerdings kommt es gelegentlich vor, dass ich beim Aufsetzen des Headsets zu langsam bin und der Komfort ist auch nicht so prall. Deshalb würde ich gern was eigenes bauen, das - einen ankommenden Anruf erkennt - dann die Induktionsspulen in den Hörgeräten aktiviert - und dann ohne Verkabelung Signale überträgt Dazu brauche ich eine Art 'Power'-Induktionsschleife. Wie wird sowas üblicherweise aufgebaut? Verstärker mit Draht am Ausgang und Begrenzungswiderstand? Fette Spule? Dankeschön
Das ist nicht so einfach. Wenn das Magnetfeld des Senders zu stark ist. können die Hörgeräte keine Daten mehr senden. Dieses geschieht durch Last-Modulation des Sende-Feldes. Wieso aufsetzen? Ist der Sender nicht ein kleines Kästle in IPod Größe zum umhängen? Die gibt es auch mit Bluetooth und Akku.
Hi, ich hatte so etwas mal mit einem Bluetooth Modul gemacht. Wie Du allerdings dabei die Hörgeräte automatisch umschalten willst, ist mir nicht so ganz klar. Als Induktionsschleife habe ich ein 4-adriges Mauskabel verwendet (dünne Adern) und die Adern in Reihe geschaltet. Gruß Andreas
Kanaan schrieb: > brauche ich eine Art 'Power'-Induktionsschleife Ich habe so etwas mal vor 20 Jahren für die Hörgeräte meiner Mutter installiert, da die für sie erforderliche Lautstärke des Fernsehers das ganze Haus gestört hatte. Dazu habe ich ein Flachbandkabel unter dem Teppich verlegt und als Spule verdrahtet. Länge und Drahtstärke habe ich so gewählt, dass ich die Spule dirkt an den Lautsprecherausgang anschließen konnte (4 oder 16 Ohm). Das hat problemlos funktioniert. Der Empfang war auch noch in der Etage darunter an der Haustür voll intakt. Für die heutigen Hörgeräte gibt es fertige Audio-Koppler mit Funk oder Bluetooth.
Hermann schrieb: > Dazu habe ich ein Flachbandkabel unter dem Teppich verlegt und als Spule > verdrahtet. Länge und Drahtstärke habe ich so gewählt, dass ich die > Spule dirkt an den Lautsprecherausgang anschließen konnte (4 oder 16 > Ohm). Wieviele Windungen hatte denn das Kabel und welche Ausgangsleistung hast Dein Verstärker ca. benötigt? > Für die heutigen Hörgeräte gibt es fertige Audio-Koppler mit Funk > oder Bluetooth. Solche Geräte sind m.E. stark überteuert.
Zum Telefonieren habe ich eine einfachere Lösung verwendet. Einfach ein Mini-Verstärker mit passenden Buchsen, der direkt zwischen das Kabel zum Hörer gesteckt wird. Das Mikrofon ist einfach durchgeschleift (siehe Anhang). Das ist wesentlich praktischer, da nirgens etwas umgeschaltet werden muss. Das geht leider nur bei Telefonen mit einem Kabel zum Hörer oder bei einem Headset. Bei den Schnurlosen muss man einfach ein Exemplar mit einstellbarer Lautstärke nehmen. Ich habe z.B. das Gigaset S850HX. Das ist wesentlich lauter als meine alten Gigasets und man kann es über Bluetooth zum Hörgerät koppeln.
Andreas B. schrieb: > Hi, > ich hatte so etwas mal mit einem Bluetooth Modul gemacht. > Wie Du allerdings dabei die Hörgeräte automatisch umschalten willst, ist > mir nicht so ganz klar. > Als Induktionsschleife habe ich ein 4-adriges Mauskabel verwendet (dünne > Adern) und die Adern in Reihe geschaltet. > Gruß > Andreas Die Hörgeräte müssen eigentlich selber nichts senden. Für das Umschalten gibt es eine Fernbedienung, entweder ich versuche mit lauschen am Oszi die Befehle zu kopieren oder ich schlachte eine der zwei Fernbedienungen aus. Ich weiß übrigens, dass es sowas auch fertig gibt, sowas habe ich ja. Aber bis ich eingesteckt habe, umgehängt habe, etc... Deshalb will ich nix umhängen und einstecken, sondern ein stationäres System.
Harald W. schrieb: > Wieviele Windungen hatte denn das Kabel und welche Ausgangsleistung > hast Dein Verstärker ca. benötigt? Das ist zu lange her... Ich habe einfach den Lautsprecher im Fernseher angesehen (4, 8 oder 16 Ohm). Dann ein relativ dickes Flachbandkabel besorgt und mit Länge und Windungszahl auf den Ohmwert angepasst. (Man kann auch zB bei zu dünnem Kabel je 2 Adern parallel und dann in Reihe schalten) Das hat spontan gepasst und man kann normal die Lautstärke am Fernseher und Hörgerät einstellen. Der Draht lag durch das komplette Wohnzimmer, d.h. sie konnte sich normal im Raum bewegen. Und wie schon gesagt, sie konnte im gesamten Haus hören. Harald W. schrieb: > Solche Geräte sind m.E. stark überteuert. Nee, die sind genau dafür angepasst. Es gibt den Bluetooth Sender, der in Line-out der Audioquelle gesteckt wird und den umgehängten Empfänger, der Bluetooth in Analog-Funk für das Hörgerät umsetzt. Ich habe das iCom von Phonac. Das benutze ich als Freisprecheinrichtung für das Handy (praktisch im Auto und beim Skifahren mit Helm) und für das Gigaset 850HX und für Audio am PC. Den Bluetooth-Sender brauche ich dafür nicht. Die Neuentwicklungen der Hörgeräte haben Bluetooth eingebaut (seit es LowPower-Bluetooth gibt). Dann braucht man den Koppler nicht mehr - ich weiß aber nicht, wo dann das Micro zum Sprechen sitzt. Man muss dann wohl in das Handy spechen. Das ist dann nur eine halbe Freisprecheinrichtung.
Hermann schrieb: > Das ist zu lange her... Ich habe einfach den Lautsprecher im Fernseher > angesehen (4, 8 oder 16 Ohm). Dann ein relativ dickes Flachbandkabel > besorgt und mit Länge und Windungszahl auf den Ohmwert angepasst. (Man > kann auch zB bei zu dünnem Kabel je 2 Adern parallel und dann in Reihe > schalten) "Zu dünn" kann das Kabel garnicht sein. Im Endeffekt kommt es für die Spule im Hörgerät darauf an, das das Produkt aus Strom und Windungen den passenden Wert hat. Je mehr Windungen, desto weniger Strom braucht man. Falls der Gesamtwiderstand für den Verstärker zu gering ist, braucht man zur Ergänzung einen Wider- stand, um den Verstärker nicht zu überlasten. >> Solche Geräte sind m.E. stark überteuert. > > Nee, die sind genau dafür angepasst. Es gibt den Bluetooth Sender, der > in Line-out der Audioquelle gesteckt wird und den umgehängten Empfänger, > der Bluetooth in Analog-Funk für das Hörgerät umsetzt. > Ich habe das iCom von Phonac. Das benutze ich als Freisprecheinrichtung > für das Handy (praktisch im Auto und beim Skifahren mit Helm) und für > das Gigaset 850HX und für Audio am PC. Den Bluetooth-Sender brauche ich > dafür nicht. > Die Neuentwicklungen der Hörgeräte haben Bluetooth eingebaut (seit es > LowPower-Bluetooth gibt). ...aber nur die teureren Geräte. Die billigen haben nur die Induktionsspule. Und die Zusatzgeräte aus dem Hörgeräteladen kosten meist deutlich über 100EUR. Da ist eine Induktionsschleife im Wohnzimmer deutlich billiger.
Ich tippe mal, dass das Problem in der Erkennung des Telefonanrufes liegt. Wenn aber das Ruftonsignal auch mit dem Headsetausgang des Telefons ausgegeben wird sollte doch dem Anschluß einer externen Spule daran nichts entgegenstehen. Ggf müsste man eben den Audioausgang des Telefons noch ein wenig verstärken. Wie das dann mit dem Mikrofon läuft weis ich nicht. Vermutlich übers Telefon. Ich hab jedenfalls Geräte mit ein zwischengeschalteten Telefonclip und will diese Kombination der "Freisprecheinrichtung" bei der Arbeit nicht mehr missen! Ichbin
Kanaan schrieb: > > Ich weiß übrigens, dass es sowas auch fertig gibt, sowas habe ich ja. > Aber bis ich eingesteckt habe, umgehängt habe, etc... > Deshalb will ich nix umhängen und einstecken, sondern ein stationäres > System. Bei dieser Lösung mußt Du nichts umstecken, sondern hängst Dir dieses Teil um den Hals. Nix Kabel. Der Eingang geht ja über Bluetooth. Hast Du Dir den Schaltplan überhaupt mal angeschaut? HG am besten auf Micro und Telefonspule parallel stellen. Das kannst Du Dir von Deinem HG Akustiker so programmieren lassen. Die Größe des Gerätes ist je nach Batteriegröße von Streichholz- bis Zigarettenschachtel. (bei mir ersteres). Das Ding kann man eingeschaltet lassen. Der Ruhestrom ist relativ gering Stationär geht natürlich auch. Davon hattest Du aber nichts erwähnt. Ich bin von einem Smartphone mit Bluetooth ausgegangen. Stationär brauchst Du etwas 50W Leistung (je nach Raumgröße). Daran hängt man dann ein 4-8 poliges Kabel (diemal nicht zu dünn) und schaltet die Adern in Reihe. Man muß dabei darauf achten, daß der Verstärker dabei eine Impedanz hat, die unter dem Widerstand der Induktionsschleife liegt. Gruß Andreas
Harald W. schrieb: > ...aber nur die teureren Geräte. Die billigen haben nur die > Induktionsspule. Und die Zusatzgeräte aus dem Hörgeräteladen > kosten meist deutlich über 100EUR. Da ist eine Induktionsschleife > im Wohnzimmer deutlich billiger. Bestimmt nicht. Ein niederohmiger Verstärker >50W gibts nicht für'n Appel und nen Ei. Die Bluetoothlösung, die ich oben gezeigt habe kostet in vergleichbarer Funktion beim Akustiker >300€. Selbermachen <30€. Gruß Andreas
Harald W. schrieb: > "Zu dünn" kann das Kabel garnicht sein. Im Endeffekt kommt es > für die Spule im Hörgerät darauf an, das das Produkt aus Strom > und Windungen den passenden Wert hat. Je mehr Windungen, desto > weniger Strom braucht man. Falls der Gesamtwiderstand für den > Verstärker zu gering ist, braucht man zur Ergänzung einen Wider- > stand, um den Verstärker nicht zu überlasten. Diese Idee kannst Du vergessen. Du muß eine bestimmte magnetische Feldstärke erreichen. Die erreichst Du nun mal aus dem Produkt von Strom und Windungszahl. Ohmsche Verluste bringen Dir dabei wenig. Also dicker Draht und viele Windungen. Gruß Andreas
Andreas B. schrieb: > Feldstärke erreichen. Die erreichst Du nun mal aus dem Produkt von Strom > und Windungszahl Richtig! Ich habe den alten Draht noch gefunden. Er hatte 8 Adern mit 0,5mm Drahtdurchmesser. Ich habe da 2 Enden mit ca. 8m. Das ergibt 0,0894Ohm/m*8*8m=5,7 Ohm. Wahrscheinlich waren die Enden auch zusammen, denn nach meiner Erinnerung hatte ich den ganzen Raum ausgelegt. Dann waren es ca. 11 Ohm. Der alter Fernseher hatte bestimmt nicht über 5 Watt und den musste man nicht voll aufdrehen.
Ich würde dann in die Richtung einer selbstgewickelten Schleife mit 70 Metern 0,3-mm-Kupferlackdraht gehen und einen 100W-Verstärker dranhängen. So viel kosten die ja nicht mehr als Mono-Modul.
Kanaan schrieb: > Schleife mit 70 Metern 0,3-mm-Kupferlackdraht gehen und einen 100W-Verstärker Verstehe ich nicht. 70m? Hat der Raum 17.5*17,5m²? Wieviel Windungen? Eine? Bei einer Windung hast du 0,248*70=17,4 Ohm. Bei 100W sind das 2,4A und der Draht glüht weg. Das ist alles nicht nachzuvollziehen, da musst du dich schon mal genauer äußern. Was hast du überhaupt für ein Telefon? Schnurlos oder mit Strippe? Halte ich für total überdimensioniert. Jedenfalls habe ich das ganze Haus mit ca. 3W beschallt.
Hermann schrieb: > Kanaan schrieb: >> Schleife mit 70 Metern 0,3-mm-Kupferlackdraht gehen und einen 100W-Verstärker > > Verstehe ich nicht. 70m? Hat der Raum 17.5*17,5m²? Wieviel Windungen? > Eine? Wenn Du einen Raum mit 3x4m hast, sind das 5 Windungen. Passt also. Hermann schrieb: > Halte ich für total überdimensioniert. Jedenfalls habe ich das ganze > Haus mit ca. 3W beschallt. Nie und nimmer. Wenn Du den Verstärker nicht ständig in Begrenzung fahren willst, eine gute Feldverteilung haben willst und Du auch eine guten Störabstand haben möchtest (Netzbrumm) brauchtst Du mehr Leistung. 8x0.5mm² kommt hin. Das nehme ich ich normalerweise auch für einen Raum. Gruß Andreas
Gedacht hätte ich 100 Windungen innerhalb eines Pults o.ä. Die 100W sind ja ein Sinussignal, deshalb wird die reale Dauerleistung bei vielleicht der Hälfte liegen, verteilt auf relativ große Fläche zum Abstrahlen. Der Lackdraht ist mit 90 Ohm pro km spezifiziert, bei 70m komme ich da auf ca. 6 Ohm. Da hat der Verstärker schon nur noch ca. 75 Watt.
Kanaan schrieb: > Der Lackdraht ist mit 90 Ohm pro km spezifiziert Da stimmt etwas nicht. In meinem Tabellenbuch steht für 0,3mm 0,248 Ohm/m. Deine 90 Ohm gelten für 0,5mm. Die Werte sind für Rspez=0,0175 Ohm*mm²/m. Bei Wiki ist 0,0169 bis 0,0175 angegeben.
Kanaan schrieb: > Gedacht hätte ich 100 Windungen innerhalb eines Pults o.ä. > Die 100W sind ja ein Sinussignal, deshalb wird die reale Dauerleistung > bei vielleicht der Hälfte liegen, verteilt auf relativ große Fläche zum > Abstrahlen. Das macht nicht viel Sinn. Erstens hast Du bei einer kleienn Fläche das Problem, daß das Feld nicht homogen wird. Mach also lieber den ganzen Raum, aber min. 10m². Außerdem solltest Du die Schleife an den Verstärker anpassen. Falls du einen Verstärker mit 4Ohm hast, passen 0.5²mm mit 120m ganz gut. Ich würde mir aber einen Verstärker suchen, der 2Ohm treiben kann. Dann kommst Du mit der Hälfte aus. Hermann schrieb: > Da stimmt etwas nicht. Stimmt. Gruß Andreas
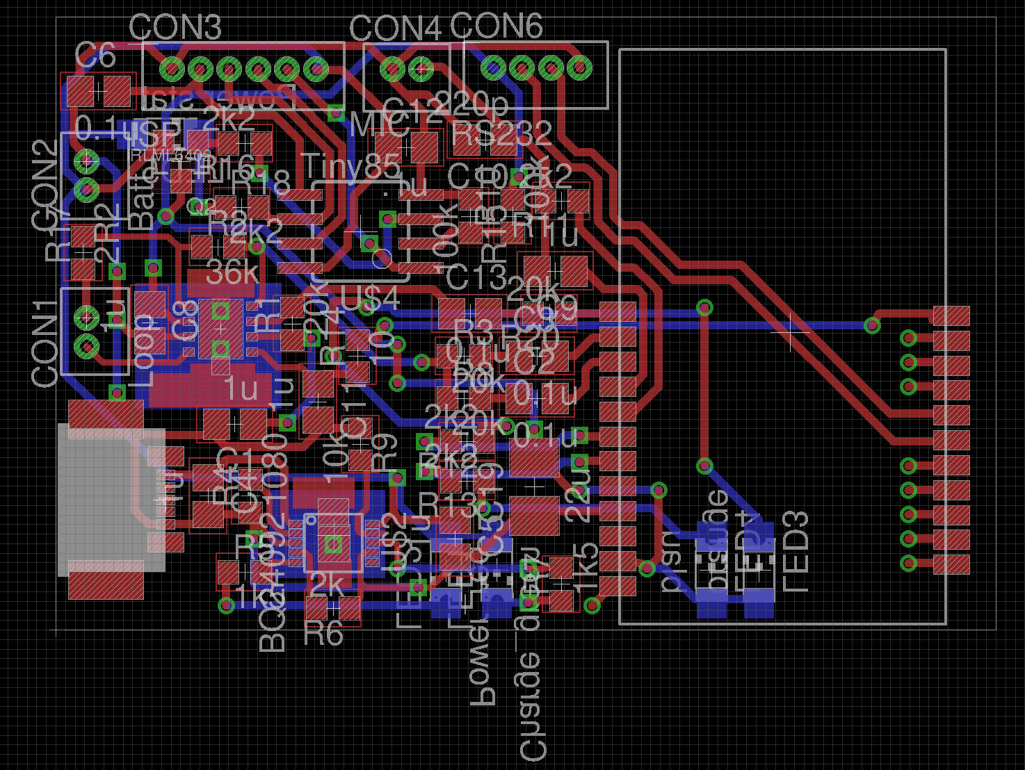
Hallo! Ich bitte um Entschuldigung, dass ich diesen alten Thread aufwecke, jedoch interessiere ich mich derzeit auch fuer den Bau einer Induktionsschleife mit Bluetootheingang und wuerde mir daher sehr gern die von Andreas B. im dritten Beitrag angehaengten Schaltungsdetails anschauen. Leider besitze ich die dazu notwendige Software nicht. Koennte jemand, der im Besitz dieser Software ist, die Dateien in ein PDF oder ein Bild verwandeln? Das waere sehr nett!
Das wurde in Eagle 6.6 erstellt. Hier die pics. Allerdings muß ich sagen, daß ich wieder auf Kabel umgestiegen bin. Der Klang war einfach bescheiden. Evt. sollte man ein besseres Bluetooth Modul verwenden.
Herzlichen Dank, Andreas! Dass diese Bluetoothmodule mitunter einen ziemlich bescheidenen Signal/Rauschabstand am Analogausgang haben, hatte ich auch schon befuerchtet, nachdem ich mal auf Youtube hoerte, wie ein vom postapokalyptischen Erfinder mit einem solchen Modul umgeruestetes Radio klang: https://www.youtube.com/watch?v=01F1gkNesAU Da werde ich wohl erstmal mehrere Module ausprobieren muessen oder ev. eine guenstige Bluetoothbox schlachten. Verwendest Du diese Systeme selbst? Ist die Uebertragungsqualitaet ueber eine induktive Kopplung hin zum Hoergeraet ansonsten gut? Ich moechte eine solche Schleife fuer meine Mutter bauen, besitze selbst aber keine Hoergeraete, so dass ich mir keinerlei Vorstellung darueber machen kann, wie es fuer einen Hoergeraetetraeger z.B. im Vergleich zu einer direkten Anbindung ueber Bluetooth LE Audio klingt.
B-Wellensurfer schrieb: > Ist die Uebertragungsqualitaet ueber > eine induktive Kopplung hin zum Hoergeraet ansonsten gut? Die ist hevorragend. Ja, das ist fuer mich selbst. Du solltest aber klaeren, ob das HG Deiner Mutter auch eine Induktionsspule hat. Das ist heute nicht mehr selbstverstaendlich
Nochmals vielen Dank! Andreas B. schrieb: > Das ist heute nicht mehr selbstverstaendlich Was ich sehr schade finde. Ich wusste bis gestern auch gar nicht, wie weit verbreitet Induktionsschleifen in oeffentlichen Gebaeuden sind und das es noch immer der de-facto Standard ist. Ich kam nur zufaellig darauf, weil meine Mutter mir erzaehlte, dass sie beim Besuch eines Vortrages in einer Kirche mit ihrem Hoergeraet kein einziges Wort verstehen konnte. Wie ich nun las, https://de.wikipedia.org/wiki/Induktive_H%C3%B6ranlage wird die T-Spule - sofern vorhanden - haeufig vom Hoergeraeteakustiker deaktiviert, um bei weniger technikaffinen Personen Verwirrungen durch Fehlbedienung zu vermeiden. Mit diesem pauschalen Vorgehen wird ein Grossteil der aelteren Hoergeraetetraeger erheblich in ihrer Lebensqualitaet eingeschraenkt.
B-Wellensurfer schrieb: > "Hörgeräte mit Induktionsspule" >> Das ist heute nicht mehr selbstverstaendlich > Was ich sehr schade finde. > Ich wusste bis gestern auch gar nicht, wie weit verbreitet > Induktionsschleifen in oeffentlichen Gebaeuden sind und das es noch > immer der de-facto Standard ist. Das ist heute leider auch nicht mehr selbstverständlich. Es gibt heutzutage immer weniger öffentche Veranstaltungen, die Induktions- schleifen verwenden.
Ich weiss ja nicht wie der aktuelle Status in D ist, aber frueher war das i.A. so, dass diese ganzen Induktionsanlagen in oeffentlichen Gebaeuden nie funktioniert hatten. Als Schwerhoeriger Vortraege oder Theater besuchen: Vergiss es. Das ist einfach so.
Harald W. schrieb: > Es gibt > heutzutage immer weniger öffentche Veranstaltungen, die Induktions- > schleifen verwenden. Das ist bedrueckend und der Wikipediaartikel dann wohl erheblich zu optimistisch. Weisst Du, ob heutzutage alternative Verfahren in Deutschland verwendet werden? Im Artikel steht, dass es eine Bundesbaurichtlinie sei, oeffentliche Gebaeude, welche ueber eine Lautsprecheranlage verfuegen, auch mit einer Hoeranlage zu versehen. Wird dann da ein Infrarot- oder Funkverfahren verwendet? Das koennte man ja entsprechend z.B. auf Induktionsspule oder Bluetooth LE umsetzen. Andreas B. schrieb: > Als Schwerhoeriger Vortraege oder Theater besuchen: Vergiss es. Das ist > einfach so. Das ist extrem aergerlich, insbesondere, wenn die Mikrofontechnik bereits vorhanden ist (wie auch bei dem Vortrag, den meine Mutter besuchte). Lediglich adaequat verteilen muesste man das Signal noch.
Bitte melde dich an um einen Beitrag zu schreiben. Anmeldung ist kostenlos und dauert nur eine Minute.
Bestehender Account
Schon ein Account bei Google/GoogleMail? Keine Anmeldung erforderlich!
Mit Google-Account einloggen
Mit Google-Account einloggen
Noch kein Account? Hier anmelden.


