hallo zusammen, kann mir bitte jemand was für Aufgaben haben der Widerstand, die Diode und der Transistor. Danke
manio schrieb: > wäre zum biespiel kein vorwiderstand da was wird dann passieren ? Wenn der fehlt, fließt kein Strom. Es muss schon eine Verbindung zwischen dem Ausgang der MCU und dem Eingang des Transistor vorhanden sein.
Sender Eriwan meint: Man könnte. Frage ist ob Rauch entsteht oder nicht. http://www.elektronik-kompendium.de/sites/slt/index.htm#5
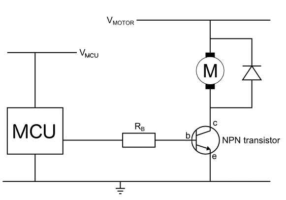
manio schrieb: > kann mir bitte jemand was für Aufgaben haben der Widerstand, die Diode > und der Transistor. Ich will Dich mal nicht so quälen wie die anderen ;-) Widerstand: Er stellt den Basistrom ein, der in den Transistor fließt. Transistor: Er verstärkt den Basistrom, damit über den Kollektor und damit durch den Motor genügend Strom fließt, um die benötigte Kraft zu liefern. Diode: Freilaufdiode, sie lässt beim Abschalten des Transistors den Strom des Motors weiterfließen. Dadurch wird verhindert, dass auf Grund der Induktivität des Motors eine hohe Spannung entsteht, die den Transistor zerstört.
Dietrich L. schrieb: > Ich will Dich mal nicht so quälen wie die anderen ;-) Machst du meine Hausaufgaben auch? (Wäre aber völlig unnötig, da ich seit über 10 Jahren keine Lehranstalt mehr besuche.)
STK500-Besitzer schrieb: > Machst du meine Hausaufgaben auch? Wenn Du nett fragst ;-) Christopher C. schrieb: > Glaubst du, du hilfst ihm, wenn du ihm die Hausaufgaben machst? Ich weiß es nicht, aber mir war gerade mal danach...
Bitte melde dich an um einen Beitrag zu schreiben. Anmeldung ist kostenlos und dauert nur eine Minute.
Bestehender Account
Schon ein Account bei Google/GoogleMail? Keine Anmeldung erforderlich!
Mit Google-Account einloggen
Mit Google-Account einloggen
Noch kein Account? Hier anmelden.
