Hallo Da die Eprom Löschgeräte sehr Preisintensiv sind habe ich mich entschlossen die Schaltung aus der PDF vom Conrad Eprom Löschgerät zu bauen. Nun meine Frage die Spule die vom BD241 angesteuert wird und zur UVC röhre geht welche Windungsdaten hat diese? Könnte ich auch diese UVC röhre mit einen CCFL Inverter betreiben?
bei Ebay nach "Neu High-Speed 110V Bis 240V UV Light EPROM Chip Data Löschgerät Schaltuhr" suchen. 12,79€. Reicht aus und funktioniert.
Habe ich schon auf Ebay gekauft aber Lieferzeit erst im Januar sehr sehr lange . Ich meinte mit Preisintensiv in Deutschland .
Hi
>die Schaltung aus der PDF vom Conrad Eprom Löschgerät zu bauen.
Besorge die die Innerei aus einer passenden Energiesparlampe und fertig.
MfG Spess
oder einen Geldscheinprüfer oder Nagelackhärter. Danach würde ich auf EEProm umsteigen wenn möglich. Oder die Eproms gleich durch EEProm ersetzen. Dann brauchst Du nichts mehr mit der Lampe löschen.
Stephan H. schrieb: > oder einen Geldscheinprüfer oder Nagelackhärter. Wenn man keine Ahnung hat, einfach mal die Fresse halten.... EPROMs benötigen UV-C-Licht der Wellenlänge 254nm. Guido K. schrieb: > Da die Eprom Löschgeräte sehr Preisintensiv sind ?!? Da niemand sie mehr braucht, werden massenhaft davon weggeschmissen. Der Conrad-Müll verwendet einen Spannugswandler mit Trafo wie er in 6V batteriebetriebenen billigen 4W Geldscheinprüferlampen drin ist die nur 1 Watt an die Lampe liefern - nur halt mit der richtigen Lampe https://www.leuchtmittelmarkt.com/Osram-Puritec-HNS-4W-G5-Entkeimung-OFR?gclid=COGBjfbJvtACFe0K0wodSYoKQg Die vorgeschlagene Elektronik einer Energiesparlampe mit 4-5W wäre besser (trotz leicht unterschiedlicher Lampendaten). Es geht aber auch eine 230V Drossel und Starter für 4W Leuchtstoffröhren, womit man wieder beim Geldscheinprüfer oder Nagellackhärter wäre, nur halt mit anderer Lampe. Guido K. schrieb: > die Schaltung aus der PDF Ist weitgehend unsinnig, weil bloss ein aufwändiger Timer. Es gibt einfachere mechanische Timer (z.B. in Gesichtsbräunern) und letztlich tut es gar einer ohne Timer, man kann ja warten. Es soll ja offenbar nur für die Übergangszeit bis Januar sein.
Michael B. schrieb: > Stephan H. schrieb: >> oder einen Geldscheinprüfer oder Nagelackhärter. > Wenn man keine Ahnung hat, einfach mal die Fresse halten.... > EPROMs benötigen UV-C-Licht der Wellenlänge 254nm. Stimmt genau, das photochemisch wirksame (lange) UV löscht keine EPROMS. Dummerweise lassen sich die Hersteller der UV-C-Röhren ihr Spezialglas teuer bezahlen - das sind ja die komplett durchsichtigen Röhren. @Guido: Entkeimungsstrahler ist der Suchbegriff, sowas gibt es sogar fertig in Bauform einer Energiesparlampe. Ich habe mir vor Jahrzehnten eine 8W-Röhre besorgt und ganz simpel mit Zeitschaltuhr und Vorschaltgerät betrieben. Falls Du in die PLZ-Region 3 kommst, wäre noch etwas über, aber keinen Bock auf Versand.
...eine alte "Höhensonne" verwendet eine Quecksilberdampflampe mit den Heizstrahlern als Vorwiderstand. Sind im Elektroschrott oft zu finden. Die Heizstrahler mit Blech abschirmen, die Strahlung der Lampe löscht EPROMs in weniger als 10 Minuten, je nach Leistung. Gruß - Werner
Da: http://www.ebay.de/sch/i.html?_from=R40&_sacat=0&_nkw=uvc+lampe&_sop=2 billigste Lampe kaufen, alte Leuchtstofflampe schlachten, Vorschaltgerät abmontieren, Vorschaltgerät an Lampe ranlöten, 220V Kabel an Vorschaltgerät löten, alles in Keksdose packen, EPROM auf Lampe legen, Deckel zumachen, Stecker reinstecken, 20min warten, Stecker rausziehen, Deckel aufmachen, EPROM rausnehmen.
Werner H. schrieb: > ...eine alte "Höhensonne" verwendet eine Quecksilberdampflampe mit den > Heizstrahlern als Vorwiderstand. Sind im Elektroschrott oft zu finden. Ja, ABER: Der hohe Strom in Hochdruck-UV-Brennern aus Quartzglas heizt die dermassen auf daß ein hoher Druck entsteht und der hohe Druck des Gases reduziert die UV-C Leistung zu Gunsten längerwelliger UV-Anteile. Genau das will man beim EPROM-Löschen nicht. Man kann die UV Brenner mit erheblich geringerem Strom betreiben und bekommt ca. genau so viel UV-C, aber viel weniger Abwärme.
1 | _____________ |
2 | o--Sich--/ \--- |
3 | ( ) |
4 | 230V~ +--\_____________/--+ |
5 | 200k | |
6 | o-9k1-+-------------------+ |
7 | 5W |
Ca. 1.2 Watt (bei 5 Watt Leistungsaufnahme) reichen für genug UV Licht um EPROMs in 15 Minuten zu löschen (nach 5 Minuten scheinbar alle Bits gelöscht, verdreifachung zur Sicherheit). Trotz Blitz ist im gammeligen Löschgerät das UV-Licht zu sehen.
Michael B. schrieb: > Trotz Blitz ist im gammeligen Löschgerät das UV-Licht zu sehen. Nein, was man da sieht ist natürlich kein UV.
Hier eine Kaltkathoden-Röhre. http://www.backlight4you.com/Restposten/Kaltkathodenlampen:::50_51.html In Verbindung mit einem billigen CCFL-Inverter, wie dieser für den Betrieb von "Case-Modding"-CCFL's verwendet wird und welcher zudem mit 12V betriben wird, eine interessante Lösung. Ein bisschen mechanische Arbeit, und man hat ein brauchbares Gerätchen. Allerdigs reicht es nur zur Löschung eines einzelnen EPROM's. LG Stefan
@laberkopp: Die Brenner in Höhensonnen sind Niederdrucklampen! Sie senden das gesamte Hg-Spektrum aus, ohne Linienverbreiterung. Die prominenteste Linie ist bei 254 nm. Alle Linien kann man zur Wellenlängenkalibration von Spektrometern verwenden. Der Brenner bei den teureren Spektrallampen ist derselbe. Die Leistung liegt bei etwa 50 W. Strombegrenzung auf 1A über Vorwiderstand oder Drossel. Lebensdauer ewig lang. Hochdrucklampen (Kurzbogenlampen, 50 W bis einige kW) haben einen verdickten Quarzglaskörper und benötigen ein passendes Vorschaltgerät mit Hochspannungszündung. Der Arbeitsdruck liegt bei 100 bar, deshalb die Verdickung. Nur diese Lampen senden ein Kontinuum aus, mit überlagerten Linien. Und nur diese Lampen können gegen Ende der Lebensdauer platzen, das hört man dann deutlich... Ähnlich Xenonlampen im Beamer. Gruß - Werner
edgar S. schrieb: >Hat schon mal jemand Versuche mit UV-Leds gemacht? Mit den bei 365, 385 oder 405 nm emittierenden LED's wird da nichts zu machen sein, da diese nicht genügend energiereiche Photonen emittieren. Es gibt mittlerweile auch echte UV-LED's auf Basis von AlN, welche bei <260nm emittieren, diese sind allerdings sündhaft teuer... (Siehe: http://www.roithner-laser.com/pricelist.pdf) LG Stefan
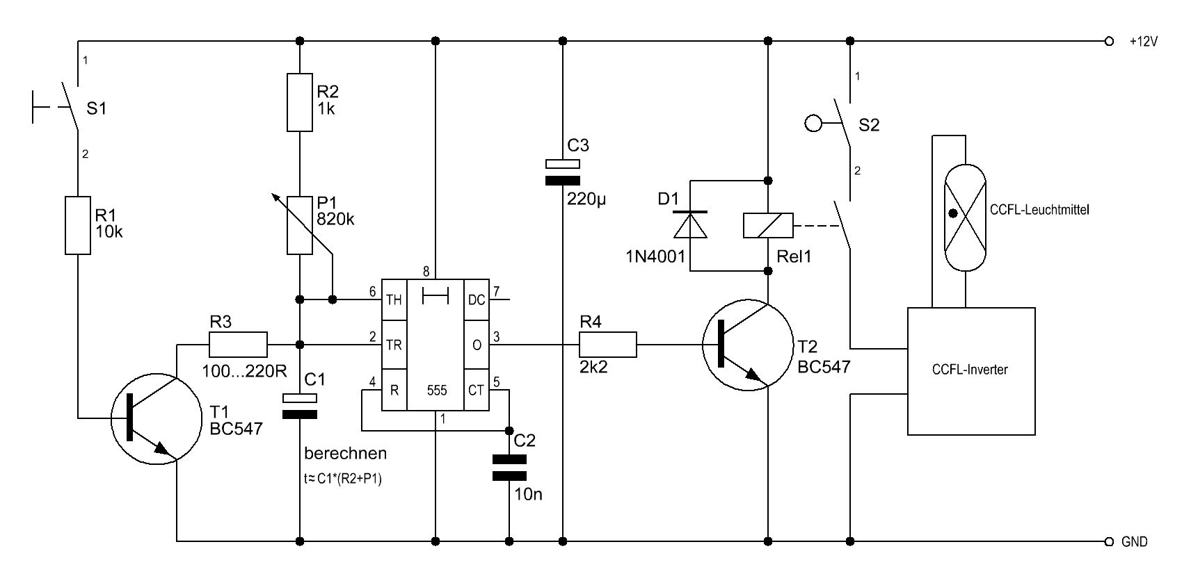
Also, hier noch mal zu meinem Vorschlag: CCFL-Inverter: http://www.pollin.de/shop/dt/NDI3ODc4OTk-/Lichttechnik_Leuchtmittel/Zubehoer_Lichttechnik/Vorschaltgeraete/CCFL_Inverter_COTEK_124801CG_12_V_2_2_kV.html CCFL-Leuchtmittel UV: http://www.backlight4you.com/Restposten/Kaltkathodenlampen/Kaltkathodenlampe-Klarglas-60mm-x-3-6mm-L-x-O-UV-C::965.html (Ist m. M. n. ausreichend) Dazu dann noch etwas mechanisches Geraffel, ein 12V- Steckernetzteil und berührungssicherer Aufbau. (Achtung, Isolation der Zuleitung zur Lampe) Hab aber jetzt nicht irgendwelche Versandkosten berücksichtigt... LG Stefan
Hab mir gerade 10 stück für 3€ in der buchte gekauft, sind aber noch nicht da.
edgar S. schrieb: > Hab mir gerade 10 stück für 3€ in der buchte gekauft, sind aber > noch nicht da. Hast Du eine Ebay-Art.-Nr. für mich? LG Stefan
Hi, schon nach 2 Minuten UV-Belichtung ist das gezeigte Eprom gelöscht. Bin mit dem oben gezeigten UV-Eraser bislang sehr zufrieden. Frage ist nur, wie lange die Röhre wohl hält. Natürlich wird das Gerät hier nicht industriemässig ständig gebraucht. Das Löschgerät wird an einem 12V-Netzteil mit LM7812-Stabi betrieben. Finde den Mikroschalter an der Schiebeklappe auch gut. Damit läuft das Gerät erst, wenn kein Licht großflächig austreten kann, somit keine Bindehautentzündungsgefahr. ciao gustav (P.S.: Viel interessanter ist wohl das Proggen mit Selbstbau-Eprom-Brenner.)
Karl B. (gustav) schrieb: >Finde den Mikroschalter an der Schiebeklappe auch gut. Damit läuft das >Gerät erst, wenn kein Licht großflächig austreten kann, somit keine >Bindehautentzündungsgefahr. Ja, ein absolutes Muss, ist beim Eigenbau besser nicht zu vergessen! Ich hab schon ein paar Mal das zweifelhafte "Vergnügen" mit einer durch UV-Licht hervorgerufenen Bindehautentzündung gehabt... LG Stefan
Vielleicht könnte man es in etwa grob wie im angehängten Bild realisieren. LG Stefan
Stefan schrieb: > (Achtung, Isolation der Zuleitung zur Lampe) Welche Isolation ist eigentlich UV-sicher? Die meisten Kunststoffe zerbröseln doch unter UV-Bestrahlung.
Harald W. schrieb: > Stefan schrieb: > >> (Achtung, Isolation der Zuleitung zur Lampe) > > Welche Isolation ist eigentlich UV-sicher? Die meisten Kunststoffe > zerbröseln doch unter UV-Bestrahlung. Glasseide.
Harald W. schrieb: > Welche Isolation ist eigentlich UV-sicher? Die meisten Kunststoffe > zerbröseln doch unter UV-Bestrahlung. Hi, das im Bild oben gezeigte Gerät hat keine Fassungen für die UV-Lampe. Diese ist direkt mit Klammern an der Platine angelötet (Austausch wohl schwierig). Ebenso ist im direkten Strahlungsbereich der Röhre keine offene Verdrahtung zu sehen. Die UV-beständigen Kabel heißen wohl NYY oder NYA. Oder SiHF‑J. Also, bei der Verdrahtung im Gehäuse würde ich normale Schaltlitze nehmen und die in Silikonschlauch einziehen. ciao gustav
Harald W. schrieb: > Stefan schrieb: > >> (Achtung, Isolation der Zuleitung zur Lampe) > > Welche Isolation ist eigentlich UV-sicher? Die meisten Kunststoffe > zerbröseln doch unter UV-Bestrahlung. Teflon oder Silikon sollten sich eignen. Ich gehe mal davon aus, das Leitungs-Material, welches für CCFL-basierende LCD-Hintergrundbeleuchtungen verwendet wurde, könnte geeignet sein. Man sollte die Zuleitungen zudem so platzieren, dass diese möglichst wenig der UV-Strahlung ausgesetzt sind. Wenn man sich aus Alu einen kleinen Reflektor biegt, dann hat man die Möglichkeit, die Zuleitung dadurch einigermaßen abzuschatten. Wichtig bei den CCFL-Invertern ist, dass am "heißen Ende" eine gute Isolation vorhanden ist. Ich habe schon mal die Erfahrung gemacht, dass mir meine Schreibtischplatte angekokelt ist, als die nackte Platine während des Betriebs auf diesem gelegen hat. Ein sicherer mechanischer Aufbau ist unabdingbar. Nochmal als Erläuterung zum grob gefassten Schaltplan, der Schalter "S2" in Reihe zum Relaisschließer, soll die Sicherheitsmaßnahme bezüglich der Problematik erfüllen , welche Karl B. (gustav) erwähnte. Eine UV-induzierte Bindehautentzündung ist kein Spaß! LG Stefan
Stefan schrieb: > Vielleicht könnte man es in etwa grob wie im angehängten Bild > realisieren. Den NE555 Timer hatte er schon oben. Da 12V Relais nur so 45mA benötigen, kann es der NE555 direkt schalten, eine Freilaufdiode braucht man bei dem push pull Ausgang auch nicht. Da der Taster den Elko entladen soll, kann man auch den Taster direkt an den Elko legen. Fallen schon mal 6 Bauteile als überflüssig weg. Aber WENN man schon einen Elektronik baut um eine Lichtmenge zu steuern, dann sollte man nicht den unsinnigen Umweg über die Zeit nehmen, denn in derselben Zeit kann je nach Umgebungstemperatur, Lampentemperatur (vorher benutzt=wärmer), Alterung eine unterschiedliche Lichtmenge netstehen, sondern man sollte die Lichtmenge messen, integrieren, auf den Schwellwert vergleichen und bei gewünschter Lichtmenge abschalten. Eine Photodiode in Sperrichtung an Stelle des Potis, und statt dem NE555 ein Komparator dessen Vergleichsspannung man per Poti einstellt wäre also eine passendere Schaltung und auch nicht aufwändiger. Die Photodiode wird aber (aus Kostengründen) wohl nicht bevorzugt UV-empfindlich sein.
Vielleicht könnte man den Reflektor in Etwa wie im Beispiel-Bild aus Alu herstellen. @Michael Bertrandt (laberkopp) Die Schaltung war ja nur ein Vorschlag. Ist ja nicht zwingend, dass das so aufgebaut werden soll. LG Stefan
...welch ein Zeitverschwendung, wochenlanger Konstruktionsaufwand um EPROMs zu löschen! Bei schwachen Lichtquellen dauert das und der Erfolg oder auch doch nicht muß anschließend noch softwaremäßig überprüft werden. Wie bereits gesagt, genügt ein provisorischer Aufbau mit einer Höhensonne, um in 5-10 Minuten ein Dutzend EPROMs gleichzeitig zu leeren. Die Lampe hat 50 W! Da braucht es keinen elektronischen Timer, die Sonne hat einen mechanischen. Und leerer als leer geht nicht. Wenn man alle vorhandenen EPROMs löscht, hat man genügend Reserve für Fehlprogrammierungen. Gruß - Werner
Werner H. schrieb: > Die Lampe hat 50 W! Da braucht es keinen elektronischen Timer, die Sonne > hat einen mechanischen. Und leerer als leer geht nicht. > Wenn man alle vorhandenen EPROMs löscht, hat man genügend Reserve für > Fehlprogrammierungen. Bei zu starker UV-Einwirkung wird der EPROM aber leider beschädigt. Mindestens aber führt dies zu einer drastischen Reduzierung der Lösch-/Wiederbeschreibzyklen. Aber wochenlanger "Konstruktionsaufwand"? Also ich bräuchte höchstens einen Tag,dann habe ich das gröbste zusammengeschmissen. Es soll ja keine Wissenschaft werden und auch nicht Laborqualität mit auf's "µ" eingeengten Toleranzbereichen... Wie schon anders gesagt, jeder so wie er mag... LG Stefan
@Werner: Ich denke doch das die alten Höhensonnen HQL Lampen sind, das sind Hochdrucklampen und 50W ziehen da nicht, eher 250W.. Der Brenneraufbau mit Zündstrecke ist identisch zu dem in HQL Straßenlampen. Zum Epromlöschen würde ich Sowas nehmen: Ebay 272354848583 oder ggf. die U-förmige Variante mit 9 Watt und die mit einer 8Watt Leuchtstofflampendrossel betreiben. Bei den 4 Watt Teilen ist mir keine 230V Drossel bekannt.. 6Watt gabs wohl noch als nichtelektronisches Vorschaltgerät, aber wie schon oben angedeutet tut es die Elektronik einer passenden Energiesparlampe auch. ..Ich habe aber ausreichend Epromlöscher, so ein Ding in der Aluschachtel wie oben abgebildet mit 4 Watt Röhre von Philips und ein Ding von Robotron mit 6 Watt U-Röhre..das nehme ich meistens.. kein Hassel mit irgendwelchen Netzteilen, nur einschalten... (Robotron K0421). Gruß, Holm
https://www.amazon.de/Philips-Kompaktlampe-PL-S-Watt-Teichkl%C3%A4rer/dp/B00172Y0H4/ref=sr_1_6/255-6687987-3036003?s=pet-supplies&ie=UTF8&qid=1480010796&sr=1-6&keywords=uv+lampe+aquarium https://www.amazon.de/Osram-UVC-Lampe-PURITEC-HNS/dp/B003AFXTJ6/ref=pd_cp_199_3?_encoding=UTF8&psc=1&refRID=D8G2JXS87WNZJ4EGFP85 - kann man mit der Vorschaltdrossel einer älteren Schreibtischlampe betreiben, ganz ohne Elektronikfirlefanz.
Holm T. schrieb: > Bei den 4 Watt Teilen ist mir keine 230V Drossel bekannt.. Hmm.. > ..Ich habe aber ausreichend Epromlöscher, so ein Ding in der > Aluschachtel wie oben abgebildet mit 4 Watt Röhre von Philips Schau da doch mal rein....
Nach der HQL-Lampe habe ich mir vor 25 Jahren bei Reichelt eine 4W UV-Lampe gegönnt. http://www.reichelt.de/Programmer-Entwicklungstools/UV-LAMPE/3/index.html?ACTION=3&LA=446&ARTICLE=22189&GROUPID=2969&artnr=UV-LAMPE&SEARCH=uv-lampe Dazu eine billige 7DM Leuchte aus dem Baumarkt. Da drin ist nur ein Widerstand und ???. Also keine Drossel. Eine Blechschachtel findet sich. Ich verstehe den ganzen Aufriss dazu nicht. Klar, heute würde ich mir das Chinateil bestellen.
Hi, das im Bild gezeigte Gerät ist ein: Conrad Bestell-Nr.: 982261 - 62 Teile-Nr.: 982261 | EAN: 4016138982268 Die Ersatzröhre des anderen Lieferanten (4W) passt auch. Achtung: Da man mit Digitalkameras z. B. auch die Funktion einer Fernbedienung prüfen kann, diese also auch auf nicht sichtbares Licht reagieren, könnte jemand auf die Idee kommen, damit die Funktion einer Eraser-Röhre zu testen. Wird die Digitalkamera-Optik ungeschützt dem Licht der UV-Lampe ausgesetzt, geht unter Umständen der Optik-Chip in der Kamera kaputt. Wieso mir das auffiel, ist, dass das "magische" Auge eines Röhrenradios auch wohl noch Anteile nicht sichbaren Lichtes ausstrahlt. Alle Aufnahmen waren hinterher überbelichtet, obwohl man nicht das Gefühl hatte, dass das Schirmbild übermäßig hell wäre. Das ist nicht nur bei mir so gewesen. Siehe auch folgendes Video: https://www.youtube.com/watch?v=tkwV8ySHHTU ciao gustav
Karl B. schrieb: > Wird die Digitalkamera-Optik ungeschützt dem Licht der UV-Lampe > ausgesetzt, geht unter Umständen der Optik-Chip in der Kamera kaputt. Nö. Seit den Zeiten der CCD Chips kannst du die Optik auch ohne Bedenken in die Sonne drehen, das juckt die Dinger nicht, es sei denn, du heizt den Sensor so sehr auf, das er thermisch stirbt.
Matthias S. schrieb: > Nö. Seit den Zeiten der CCD Chips kannst du die Optik auch ohne Bedenken..... Hi, da bin ich ja beruhigt. Die Sache mit den "magischen" Augen muss ich aber mal weiter untersuchen. Evtl. den Anodenstrom reduzieren und schauen, was die Röhre dann macht. .... (Bei den zu reaktivierenden EM11-ern sollte ja umgekehrt bei nachlassender Leuchtkraft per Spannungsverdoppler die Anodenspannung erhöht werden. Ein Zusammenhang zwischen Leuchtkraft und Anodenspannung wäre somit gegeben.) ciao gustav
Karl B. schrieb: > Achtung: > Da man mit Digitalkameras z. B. auch die Funktion einer Fernbedienung > prüfen kann, diese also auch auf nicht sichtbares Licht reagieren, > könnte jemand auf die Idee kommen, damit die Funktion einer Eraser-Röhre > zu testen. "nicht sichtbares Licht"... Kameras ohne Infrarot-Filter "sehen" infrarot-Licht, aber das ist was völlig anderes, als UV. Das wird nämlich schon von normaler Glas-Optik absorbiert und erreicht den Sensor gar nicht.
Michael B. schrieb: > Holm T. schrieb: >> Bei den 4 Watt Teilen ist mir keine 230V Drossel bekannt.. > > Hmm.. > >> ..Ich habe aber ausreichend Epromlöscher, so ein Ding in der >> Aluschachtel wie oben abgebildet mit 4 Watt Röhre von Philips > > Schau da doch mal rein.... Ich weiß was da drin ist, ein kleiner Transverter der mit 12V arbeitet. und nu? Was glaubst Du warum ich was von der 230V 4W Drossel schrieb? Gruß, Holm
michael_ schrieb: > Nach der HQL-Lampe habe ich mir vor 25 Jahren bei Reichelt eine 4W > UV-Lampe gegönnt. > http://www.reichelt.de/Programmer-Entwicklungstools/UV-LAMPE/3/index.html?ACTION=3&LA=446&ARTICLE=22189&GROUPID=2969&artnr=UV-LAMPE&SEARCH=uv-lampe > > Dazu eine billige 7DM Leuchte aus dem Baumarkt. > Da drin ist nur ein Widerstand und ???. Also keine Drossel. > > Eine Blechschachtel findet sich. > Ich verstehe den ganzen Aufriss dazu nicht. > Klar, heute würde ich mir das Chinateil bestellen. Ja Drosseln (Blindwiderstand) setzen weniger Leistung in Wärme um als ein gewöhnlicher Widerstand. du hast simpel noch billiger und noch schlechter gekauft :-) Zweck meiner Betrachtungen über die Einsetzbarkeit von Leuchtstoffröhrendrossel war es den Aufwand zu minimieren ("verstehe den ganzen Aufriss dazu nicht") aber ein Widerstand wäre mir dann zu billig. Gruß, Holm
Michael B. schrieb: > Die vorgeschlagene Elektronik einer Energiesparlampe mit 4-5W wäre > besser (trotz leicht unterschiedlicher Lampendaten). Es geht aber auch > eine 230V Drossel und Starter für 4W Leuchtstoffröhren, Grundsätzlich muss man Netzgerät/Drossel nicht nach der Leistung, sondern nach dem Strom bemessen. Das ist ähnlich wie bei LEDs. Der Nennstrom der Lampen sollte im Datenblatt stehen; bei Drosseln ist er meist aufgedruckt. Betreibt man Leuchstofflampen mit einem zu hohem Strom, wird die Lebensdauer stark verkürzt. Das die Leis- tung aus Strom und Spannung besteht, erkennt man auch an den T5- Lampen: Da werden die Lampen mit 4, 6 und 8W mit der gleichen Drossel, also mit dem gleichen Strom betrieben.
Holm T. schrieb: > Ich weiß was da drin ist, ein kleiner Transverter der mit 12V arbeitet. > und nu? Was glaubst Du warum ich was von der 230V 4W Drossel schrieb? > Bei den 4 Watt Teilen ist mir keine 230V Drossel bekannt.. Es gibt sie sehr wohl (kommerzielles Eprom Löschgerät SE50 im Bild). Harald W. schrieb: > Da werden die Lampen mit 4, 6 und 8W mit der gleichen > Drossel, also mit dem gleichen Strom betrieben. So ist es.
Die 4W Röhren kann man auch mit dem Blindstrom eines Kondensators betreiben :-)
Zonk schrieb: > Die 4W Röhren kann man auch mit dem Blindstrom eines Kondensators > betreiben :-) und die röhre wie zünden? die drossel begrenzt den strom und stellt in verbindung mit dem starter den zündimpuls bereit. das funktioniert auch mit einem kondensator statt der drossel?
Zonk schrieb: > Die 4W Röhren kann man auch mit dem Blindstrom eines Kondensators > betreiben :-) Hm. Den Betriebsstrom mit dessen Blindwiderstand zu begrenzen, wäre vielleicht ja möglich. Aber irgendwie zweifle ich an den Signalformen. Mit KVG hat der Strom nahezu Sinusform, die Spannung ist eher rechteckig (naja - nicht ganz). Leistungsmäßig entsteht dadurch ein 100-Hertz-Puls - mit "Nullinienkontakt... und das Plasma entionisiert (ab einigen kHz würde das unproblematisch). Nach dem Nulldurchgang muß die Entladung also kurz "aufgefrischt" werden... induktiv betrieben baut sich deshalb (Lampe hochohmig(er)) zuerst mal die für die Wieder-Zündung nötige Wieder-zünd-(Spannungs-)Spitze auf (IMHO ca. 2 x U (brenn)). Wie wäre das nun mit Kondensator (wie gesagt - an 50 Hz Netzspannung, mit o.g. Problematik)? Kann mir da grade nix sinnvolles vorstellen. Lasse mich aber gern belehren. -------------------------------------------------------- Zwei Drosseln für (x)W [halt auf ca. den doppelten Betriebsstrom ausgelegt] in Serie schalten funktioniert nicht? Wer will, könnte die 2. in den N, und mitsamt passendem (Parallel-) Kondensator noch davor an die Zuleitung hat man sogar noch etwas, das einem Netzfilter ähnelt... Doch ist man b. d. Leistungen IMHO weit entfernt von "Pflichten" für Kompensation, also wäre das nur "aus Liebe".
dolf schrieb: > und die röhre wie zünden? > die drossel begrenzt den strom und stellt in verbindung mit dem starter > den zündimpuls bereit. > das funktioniert auch mit einem kondensator statt der drossel? Hatte ich gar nicht gesehen - sorry, schon vor 2 Uhr begonnen, zu schreiben, konnte aber nicht senden. Netz war stundenlang so schlecht, daß ich die Verbindung vor den Sendeversuchen immer wieder durch Anwahl neuer Seiten in neuen Tabs (und - wenn überhaupt erfolgreich - deren Aufbaugeschwindigkeit) testete - (...man will ja sein Geschreibsel nicht "im Äther verlieren" ... aber bei langer Sendepause ändert u./o. ergänzt man auch gerne, gerne auch vielfach... deshalb "Alles-in-den-Zwischenspeicher" recht sinnlos...) und diese Seite mal zu aktualisieren vorm tatsächl. Senden war mir dann gar nicht mehr eingefallen... ------------------------------------------------ Also ... nein !!! Auch der ("Haupt-", "Erste", etc.) Zündvorgang funktioniert hier nicht "auf althergebrachte Weise". Das aber könnte man ja - vielleicht mit Mühe - noch irgendwie lösen. An einer (halbwegs einfachen) Lösung für zahlreiche AC-Nulldurchgänge + Vorschalt-Kondensator zweifle ich im Moment ernsthaft.
Zonk schrieb: > Die 4W Röhren kann man auch mit dem Blindstrom eines Kondensators > betreiben :-) Ich hatte weiter oben über eine gekaufte 4W Leuchte ohne Drossel geschrieben. Da habe ich mal die alte Skizze rausgekramt. Es ist aber mehr als der genannte Widerstand ... Allen Zweiflern zum trotz. "Und sie leuchtet doch!"
dolf schrieb: >> Die 4W Röhren kann man auch mit dem Blindstrom eines Kondensators >> betreiben :-) > > und die röhre wie zünden? Bei solch kurzen Röhren reicht die Netzspannung zur Zündung.
michael_ schrieb: > Allen Zweiflern zum trotz. > "Und sie leuchtet doch!" Hi, bevor "echte" Energiesparlampen auf den Markt kamen, gab es 'mal sogenannte "Lampitronics" zu kaufen. Es waren im Prinzip kleine Leuchtstofflampen. Diese wiesen ein Gehäuse mit Europa-Stecker auf und konnten so - direkt in die Steckdose gesteckt- Licht spenden. Sie hatten aber kein Vorschaltgerät im herkömmlichen Sinne. Der Schaltungsclou liegt neben der Dimensionierung auch im Widerstandsdrahtwickel. Allerdings zündeten die Röhren nicht immer. Hatte sie deswegen auch auseinandergebaut, und staunte nicht schlecht. ciao gustav
Guido K. schrieb: > Habe ich schon auf Ebay gekauft aber Lieferzeit erst im Januar sehr sehr > lange . In Zeiten, wo EPROMS eher historischen Wert haben und dank Flash, EEPROM und FRAM seit Jahren fast vollständig vom Markt verschwunden sind, kann es doch auf die paar Tage nicht ankommen.
Karl B. schrieb: > bevor "echte" Energiesparlampen auf den Markt kamen, gab es 'mal > sogenannte "Lampitronics" zu kaufen. Es waren im Prinzip kleine > Leuchtstofflampen. Diese wiesen ein Gehäuse mit Europa-Stecker auf und > konnten so - direkt in die Steckdose gesteckt- Licht spenden. Sie hatten > aber kein Vorschaltgerät im herkömmlichen Sinne. Die Schaltung ist aber anders, keine Diode.
1 | +--68k---+-------240k--------+ |
2 | | | _____________ | |
3 | o--+--510n--+--/ \--+ |
4 | ( 1W ) |
5 | 230V +--\_____________/--+ |
6 | | | |
7 | +-------240k--------+ |
8 | | |
9 | o----100R-----------------------+ |
Karl B. schrieb: > Der Schaltungsclou liegt neben der Dimensionierung auch im > Widerstandsdrahtwickel. Allerdings zündeten die Röhren nicht immer. > Hatte sie deswegen auch auseinandergebaut, und staunte nicht schlecht. Ich habe eine Werkstattlampe (z.B. für Kfz.-Reparaturen) mit 13 W Röhre drin. Dort ist die Zuleitung der "100 Ohm Widerstand". Die restliche Schaltung ist die Gleiche. MfG Paul
dolf schrieb: > Zonk schrieb: >> Die 4W Röhren kann man auch mit dem Blindstrom eines Kondensators >> betreiben :-) > > und die röhre wie zünden? > die drossel begrenzt den strom und stellt in verbindung mit dem starter > den zündimpuls bereit. > das funktioniert auch mit einem kondensator statt der drossel? Das funktioniert, weil bei den 4W Röhren die Zündspannung gering genug ist. Guck mal in eine 8W Werkstatthandlampe, da ist nur ein ohmscher Widerstand, in Form des Zuleitungskabels (das du nicht kürzen darfst) Selbst größere Röhren lassen sich per Blindstrom über einen Spannungsverdoppler betreiben. Und wenn das immer noch nicht reicht, für die langen Röhren gab es auch ne Schaltung, wo zum Zünden eine Spannungsvervierfachung genutzt wurde und der Betriebsstrom vom Verdopplter kam. Da gabs mal was vor über 30 Jahren im "Practic" Heft. So ließen sich noch Röhren mit durchgebrannten Heizfäden weiterverwenden ;-)
Karl B. schrieb: > Der Schaltungsclou liegt neben der Dimensionierung auch im > Widerstandsdrahtwickel. Eigentlich gleich wie in meiner Skizze. Nur die 2 X 68Ohm wurden durch billigeren Draht ersetzt. Und die Entstörung fehlt.
MaWin schrieb: > Die Schaltung ist aber anders, keine Diode. Eigentlich schon! Am oberen Anschluß sieht man noch das Symbol für eine Diode. Ein Sparfuchs hat dort eine Drahtbrücke eingesetzt.
Bitte melde dich an um einen Beitrag zu schreiben. Anmeldung ist kostenlos und dauert nur eine Minute.
Bestehender Account
Schon ein Account bei Google/GoogleMail? Keine Anmeldung erforderlich!
Mit Google-Account einloggen
Mit Google-Account einloggen
Noch kein Account? Hier anmelden.








