Hallo erstmal! Ich weiß das es bereits einige Beiträge für eine Einschaltverzögerung gibt, ich habe mir alle durchgelesen und mir hat es nicht geholfen. Zunächst möchte ich mein Projekt kurz vorstellen: Mein Auto hat einen Zweigeteiltes Rücklicht und ich möchte den äußeren Teil des Blinkers zeitverzögert (110ms) ansteuern damit ein dynamischer Blinkeffekt erzeugt wird. Ich möchte noch kurz ergänzen, dass es sich um ein Showcar handelt. Eingangsspannung: 16V Signal (wenn Blinker eingeschaltet sind) Ich habe die folgende Schaltung wie auf dem Schaltplan aufgebaut und diese funktioniert teilweise (wenn der Rückwärtsgang eingelegt ist) blinkt leider auch das Rückfahrlicht. Ich denke das Problem ist, dass ich mit meiner Schaltung Minus schalte und das Rückfahrlicht auf dem gleichen Minus Pol hängt. Hat jemand eine Idee wie ich Plus schalten kann? Hab schon einige Sachen ausprobiert. Mit freundlichen Grüßen Thomas
Thomas P. schrieb: > es sich um ein Showcar handelt. Na ja, wenn der Motor immer aus ist, kann man einen NE555 (16V absolute maximum rating) an eine Thomas P. schrieb: > Eingangsspannung: 16V Signal 16V Spannung anlegen. In Betrieb geht er sicher sofort kaputt. Thomas P. schrieb: > wenn der Rückwärtsgang eingelegt ist) > blinkt leider auch das Rückfahrlicht Macht doch beim Showcar nichts, fährt doch eh nicht. (Herr wirf Hirn, kann man bei Autobastelern nicht mal erwarten, daß sie die richtige Leitung trennen?)
Thomas P. schrieb: > Hat jemand eine Idee wie ich Plus schalten kann? Die zwei inneren Leuchten und das Rückfahrlicht werden normal (wie bisher) eingeschaltet, die 2 äusseren Lichter über eine monostabile Kippstufe verzögert eingeschaltet.
Es wird schon damit gefahren, aber nicht auf der Straße :) Die Blinker gehen außerdem auch wenn die Zündung aus ist. Stimmt nicht oder ? Betriebsspannung von 4,5V bis 16V Mit freundlichen Grüßen Thomas
Marc V. schrieb: > Thomas P. schrieb: >> Hat jemand eine Idee wie ich Plus schalten kann? > > Die zwei inneren Leuchten und das Rückfahrlicht werden normal > (wie bisher) eingeschaltet, die 2 äusseren Lichter über eine > monostabile Kippstufe verzögert eingeschaltet. Warum kann ich nicht die Schaltung nehmen was ich oben gepostet habe? Es funktioniert ja - nur wenn man Rückwärts fährt nicht. Die zwei inneren Blinker bleiben so angesteuert nur das Rücklicht hat die gleiche Masse wie die äußeren Blinker (ist im Scheinwerfer so verkabelt das kann ich nicht ändern) -> somit muss ich Plus schalten Aber wie mache ich das am besten?
Thomas P. schrieb: > Aber wie mache ich das am besten? In deiner Schaltung ist ein Relaiskontakt. Dem ist es ziemlich egal ob er Plus oder Minus schaltet.
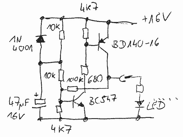
Das gehört nicht mehr zu meiner Schaltung (hab das Relais anders gefärbt) Anstelle des Relais sind 7 LED mit RV und auf der gleichen Masse hängt der Rückfahrscheinwerfer. Mit freundlichen Grüßen Thomas
Thomas P. schrieb: > Anstelle des Relais sind 7 LED mit RV und auf der gleichen Masse > hängt der Rückfahrscheinwerfer. Manoman. Dein Rückfahrscheinwerfer hat vorher auch geblinkt ? Nein ? Was hat der den jetzt gemeinsam mit Blinklicht, was er vorher nicht hatte ?
Thomas P. schrieb: > Das gehört nicht mehr zu meiner Schaltung (hab das Relais anders > gefärbt) Dann weisst du jetzt ja wie du das machen kannst, daß es funktioniert. Oder ist diese Lösung zu trivial?
Ne vorher hatte der nicht geblinkt. Mit der Schaltung wird der äußere Blinker immer um 110ms später eingeschaltet als der innere Blinker. Der Rückfahrscheinwerfer hat die selbe Masse wie der äußere Blinker - da ich immer Masse Schalte blinkt der jetzt mit. Der Pin 3 des NE555 ist ja ein Gegentaktausgang, ist es also möglich das dort die + 16V ausgegeben werden?
Der Andere schrieb: > Thomas P. schrieb: >> Das gehört nicht mehr zu meiner Schaltung (hab das Relais anders >> gefärbt) > > Dann weisst du jetzt ja wie du das machen kannst, daß es funktioniert. > Oder ist diese Lösung zu trivial? Ich weiß leider nicht wie ich das mache. Mit freundlichen Grüßen Thomas
Thomas P. schrieb: > Der Pin 3 des NE555 ist ja ein Gegentaktausgang, > ist es also möglich das dort die + 16V ausgegeben werden? NE555 geht bis 15V, max. ist 18V. Woher du aber deine 16V kriegst, ist mir unklar - da muss schon etwas an deinem Auto kaputt sein. Ausgang kann bis 200mA schalten.
Marc V. schrieb: > da muss schon etwas an deinem Auto kaputt sein. Ja, entweder der Akku, oder das Messgerät.
Thomas P. schrieb: >> Dann weisst du jetzt ja wie du das machen kannst, daß es funktioniert. >> Oder ist diese Lösung zu trivial? > > Ich weiß leider nicht wie ich das mache Baue ein Relais ein, so wie es in deinem Schaltplan gezeichnet ist.
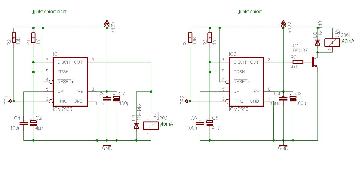
Moin, Also ich taet's mal mit so einer Schaltung probieren. Wahrscheinlich stimmen die Werte noch nicht 100%, aber vielleicht geht's in die Richtung. Und ist wahrscheinlich robuster als ein 555 bei 16V. Gruss WK
Dergute W. schrieb: > Moin, > > Also ich taet's mal mit so einer Schaltung probieren. Wahrscheinlich > stimmen die Werte noch nicht 100%, aber vielleicht geht's in die > Richtung. Und ist wahrscheinlich robuster als ein 555 bei 16V. > > Gruss > WK Danke für deine Schaltung - werde ich testen :)
Funktioniert so eine Schaltung mit einem NE555 auch? Ich habe gelesen das der Pin 3 beim NE555 ein Gegentaktausgang ist, das heißt doch das dieser Schaltungabhängig 0V oder Ub. annehmen kann oder?
Marc V. schrieb: > Weil das keine normale Spannung für ein PKW ist. Weil das keine normale Spannung für einEN PKW ist.
Moin, So, hab meine Schaltung mal aufgebaut; laeuft. Der Hysteresewiderstand hat 220k statt der in meinem Schaltbild eingezeichneten 100k. Auf dem Bild kann man den Aufbau in unverwackelt sehen, im Film 2x Einschalten des Zaubers. Obacht: Die Schaltung, um die's hier geht, ist nur der linke Teil des Aufbaus. Alles was rechts von dem 1.2KOhm Widerstand ist, ist noch die dusselige Schaltung ausm Cobra 11 Thread. Jetzt muss ich nur noch 4 Raedchen mit Alufelgen an das Elaboard bauen, und'n Rennauspuff, dann kann ich bei jeder Disse vorfahren und die willigen Dorfschoenheiten rennen mir die Bude ob der fantastischen Lichteffekte ein. ;-D Achja: Einen Riesenfehler hat die Schaltung: Sie verwendet keinen 555. Auch nicht auf dem Kopf stehend oder im Inversbetrieb. Bled glaffa. Gruss WK
Moin, Thomas schrieb: > Dankeschön :) > Warum keinen Ne555 verwenden? Naja - du hast hier minimum schon 3 Threads zu dem Thema laufen. Und so wie's ausschaut, geht bisher ja nirgends was mit 'nem 555. Ausser blinkende Rueckfahrscheinwerfer. Die du nicht haben willst. Liegts da nicht nahe, dann einfach mal keinen 555 zu nehmen? Das ist so ein aehnlicher Denkprozess, wie wenn man merkt: Nach 10 Bier wird mir immer so schwindelig - also trink' ich einfach mal keine 10 Bier mehr... Gruss WK
Dergute W. schrieb: > Nach 10 Bier wird mir > immer so schwindelig - also trink' ich einfach mal keine 10 Bier mehr... Ja, neun reichen auch...
Bitte melde dich an um einen Beitrag zu schreiben. Anmeldung ist kostenlos und dauert nur eine Minute.
Bestehender Account
Schon ein Account bei Google/GoogleMail? Keine Anmeldung erforderlich!
Mit Google-Account einloggen
Mit Google-Account einloggen
Noch kein Account? Hier anmelden.



