Hallo, möchte diese Schaltung die auch hier im Forum schon einmal
beschrieben wurde nocheinmal aufgreifen da diese für mich noch nicht
ganz geklärt ist:
ich möchte damit folgendes erreichen:
Tastendruck: Relais 1 zieht an
Relais 4 fallt ab und zieht ca. 3sek später wieder an und
hält
Tastendruck: Relais 2 zieht an
Relais 4 fallt ab und zieht ca. 3sek später wieder an und
hält
Tastendruck: Relais 3 zieht an
Relais 4 fallt ab und zieht ca. 3sek später wieder an und
hält
.
.
.
.
Ich möchte das ganze um ein weiteres Relai (4) erweitern um eine
zeitverzögerung zu erreichen.
In einem anderen thread habe ich den schmitt-trigger zur Verzögerung
schon sehr erfolgreich aufgebaut - wüsste aber jetzt nicht wie ich das
nun kombinieren soll bzw. ob das überhaupt geht!?
ich wäre auch für eine gänzlich andere lösung aufgeschlossen solange der
schaltungsaufwand/Stromverbrauch gering bleibt. Als basis-Spannung für
alles habe ich jedenfalls 11-18V zur verfügung.
vielleicht hat jemand einen tipp für mich :D
martin schrieb: DAS MUSS NOCH ERGÄNZT WERDEN damit keine Missverständnisse entstehen!! > Tastendruck: Relais 1 zieht an, 2 und 3 fällt ab > Relais 4 fallt ab und zieht ca. 3sek später wieder an und > hält > > Tastendruck: Relais 2 zieht an, 1 und 3 fällt ab > Relais 4 fallt ab und zieht ca. 3sek später wieder an und > hält > > Tastendruck: Relais 3 zieht an, 1 und 2 fällt ab > Relais 4 fallt ab und zieht ca. 3sek später wieder an und
martin schrieb: > In einem anderen thread habe ich den schmitt-trigger zur Verzögerung > schon sehr erfolgreich aufgebaut - wüsste aber jetzt nicht wie ich das > nun kombinieren soll bzw. ob das überhaupt geht!? Lass das mit dem Schmitt-Trigger und guck ins Datenblatt vom CD4017. Der hat noch mehr Ausgänge, als in dem (verkrüppelten) Schaltsymbol gezeigt ;-)
danke schonmal, heisst also das ich die ausgänge auch untereinander kombinieren kann und somit durch weitere bauteile eine Verzögerung für Relais 4 erreiche? wenn ja wäre das erste Problem schon gelöst wobei aber ein anderes entsteht: was passiert bei anlegen der betriebsspannung wenn anschließend der taster nicht gedrückt wird? Relai 4 muss auf jedenfall bei anlegen der Spannung nach ca 3 sec. anziehen!!
Deine Problembeschreibung ist unvollständig. Deine Schaltung enthält keinen Vorschlag für Dein 3 Sekunden Relais. An jeden IC-Ausgang eine Diode und dann irgendwas mit einem 555. Oder ein Vielfach-ODER gefolgt von einem 555. Muss aber nicht sein.
Sebastian S. schrieb: > Deine Schaltung enthält keinen Vorschlag für Dein 3 Sekunden Relais. Stimmt, dazu ist mir noch nichts eingefallen. Mir geht's darum ob ich diese zugrundeliegende schaltung überhaupt verwenden kann. Nachtrag.. Nach reichlicher überlegung ist mir eingefallen das ich einen 4pol.taster zur getrennten ansteuerung eines ne555 nehmen könnte. :D Werde diese bauteile mal bestellen und was kurzerhand basteln!
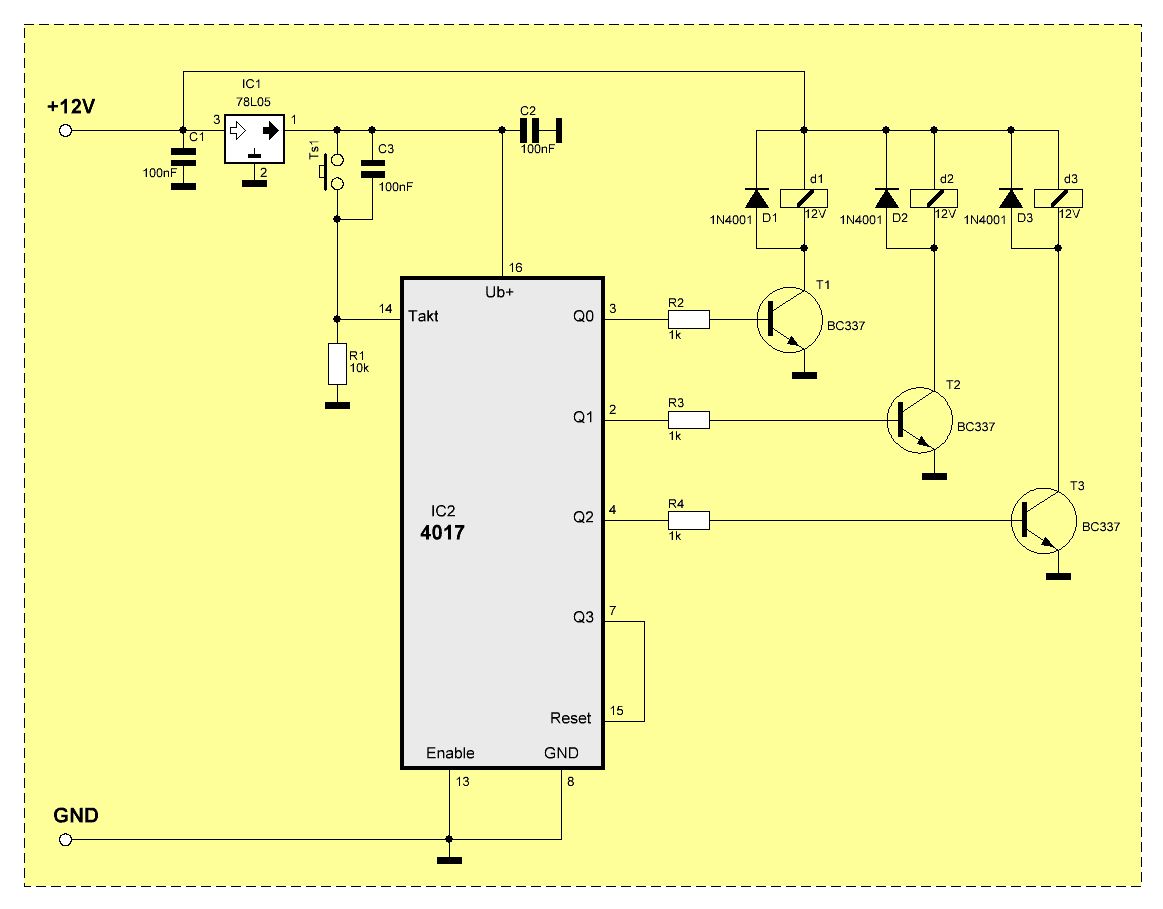
aslo.. habe die Schaltung wie im original-thread am steckbrett aufgebaut und den reset-eingang jedoch mit 3,3nf und 4,7k als Tiefpass ergänzt. geht total zuverlässig immer bei der gleichen Stellung an! 4,7k deshalb da beim Tastendruck manchmal nicht genügend impuls durchkommt und das led/relai stehen bleibt. Weiters habe ich anstatt 100nf beim taster nur 3,3nf genommen da der cd4017 beim schnellen betätigen des Tasters fast "zufällig" die 3 kanäle durchschaltet!! soweit so gut, als nächstes kommt noch der ne555 irgendwo drann! anbei noch das bild
Ziel erreicht! :D habe nun folgende Schaltung jeweils an den 3 ausgängen vom cd4017 nach den Transistoren gehängt: http://www.hamburg-highend.de/Einschaltverz.oe.gerung.htm ich habe zwar alles 3 mal aufgebaut, geht aber zuverlässig und einwandfrei. anstatt des potis habe ich 33k fix R verwendet, das sind ca. 3 sek Verzögerung und die 3 ausgänge der ne555 habe ich über Standard Dioden mit einer led und vorwiderstand gegen gnd verbunden. parallel zu den leds kommen noch signal-Relais mit schutz-Dioden um die eigentliche Funktion zu erhalten! den elko von 220uf habe ich ganz weggelassen, wüsste jetzt nicht für was der gut sein soll... mit dem elko schalten die leds jedenfalls nur unscharf um. das ganze teil verbraucht zu meiner zufriedenheit auch nur 60mA!! - mit den signal-Relais sinds vl 100mA. bei Zeiten hänge ich noch einen Schaltplan für die Nachwelt an!
Bitte melde dich an um einen Beitrag zu schreiben. Anmeldung ist kostenlos und dauert nur eine Minute.
Bestehender Account
Schon ein Account bei Google/GoogleMail? Keine Anmeldung erforderlich!
Mit Google-Account einloggen
Mit Google-Account einloggen
Noch kein Account? Hier anmelden.


