Hallo liebe Community, ich habe ein kleines Problem mit einem Step-Up Wandler basierend auf dem LM3488. Der Wandler soll die Eingangsspannung von 24 V auf 30 V nach oben wandeln. Der maximal entnehmbare Strom wären dabei 6 A. In einer früheren Version hat das soweit alles gut funktioniert. Die Leiterbahnen waren großzügig und ohne Lagenwechsel ausgelegt und am Ausgang lagen über den kompletten Strombereich 29,8 V an. In der nächsten Version habe ich weitere VIAs vorgesehen, um die Kühlung der Diode verbessern zu können. Weiterhin habe ich die Kupferflächen nach der Induktivität vergrößert. Über VIAs wird die obere Kuperlage an die untere angebunden. Gedacht war dies jedoch nur für die Kühlung der Diode. Nun habe ich eine Platine der neuen Version in Betrieb genommen und festgestellt, dass im Leerlauf nur noch 29 V zur Verfügung stehen. Ich habe auch festgestellt, dass die Spannung schon bei einem kleineren Strom runtergeregelt wird, als bei der vorherigen Version, somit ist die Spannung nicht über den kompletten Strombereich stabil. Die Frage ist nun, warum? Liegt es an den zusätzlichen VIAs? Haben die den Widerstand der Leiterbahn erhöht, sodass nun mehr Spannung über den Leiterbahnen abfällt? Habt ihr vllt eine Idee? Vielen Dank
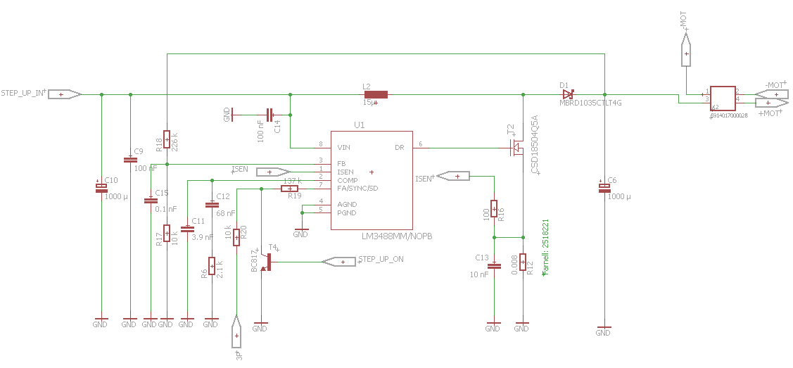
Hi, die 3 Vias links unter dem CSD sind an eine Diode angeschlossen, laut Schaltplan ist dort nur der Mosfet, Diode, Spule dran. Also irgendwas ist da falsch. Grüße C
Besucher123 schrieb: > Hi, > > die 3 Vias links unter dem CSD sind an eine Diode angeschlossen, laut > Schaltplan ist dort nur der Mosfet, Diode, Spule dran. Also irgendwas > ist da falsch. > > Grüße C Vielen Dank für deine Antwort :) die VIAs führen zu einem Snubber-Glied zur Entstörung des Transistors.
Besucher123 schrieb: > Hi, > > die 3 Vias links unter dem CSD sind an eine Diode angeschlossen, laut > Schaltplan ist dort nur der Mosfet, Diode, Spule dran. Also irgendwas > ist da falsch. > > Grüße C Das Snubber-Glied ist auch noch nicht bestückt.
Sheriff Silver schrieb: > . Weiterhin habe ich die Kupferflächen nach der Induktivität vergrößert. Und die dann aber weiterhin über 4 dünne Thermals angeschlossen... > . Weiterhin habe ich die Kupferflächen nach der Induktivität vergrößert. Wenn du den Switch Node, der wie blöd hin und her zappelt, vergrößerst, dann können dort auch mehr Störungen aus- und in die Regelschleife einkoppeln. > Gedacht war dies jedoch nur für die Kühlung der Diode Und auch die Diode ist zum Schutz gegen Abkühlung mit Thermals angeschlossen. > dass die Spannung schon bei einem kleineren Strom runtergeregelt wird, Schließ mal den current sense Anschluss direkt am Controller kurz, so dass der wirkungslos ist.
Auf den ersten Blick sieht man, dass im neuen Layout weitere Bauteile hinzugekommen sind ... Da das Layout mit Sicherheit per Eagle gezeichnet wurde, der Schaltplan aber mit Sicherheit nicht, wäre es sinnvoll, den echten Schaltplan auch zu posten. Den alten und den neuen.
Mampf F. schrieb: > Auf den ersten Blick sieht man, dass im neuen Layout weitere Bauteile > hinzugekommen sind ... > > Da das Layout mit Sicherheit per Eagle gezeichnet wurde, der Schaltplan > aber mit Sicherheit nicht, wäre es sinnvoll, den echten Schaltplan > auch zu posten. Den alten und den neuen. Anbei die beiden Schaltpläne zum Step-Up Wandler. Die Schaltung für den Mikrocontroller ist unrelevant. Die Unterschiede zwischen der neuen und der alten Version sind lediglich die Snubber-Glieder. Ich gebe zu, dass das Snubber-Glied über der Diode unnötig ist. Lothar M. schrieb: > Und die dann aber weiterhin über 4 dünne Thermals angeschlossen... Ich versteh die Aussage nicht ganz. Was meinst du da mit? Lothar M. schrieb: > Wenn du den Switch Node, der wie blöd hin und her zappelt, vergrößerst, > dann können dort auch mehr Störungen aus- und in die Regelschleife > einkoppeln. Meinst du mit Switch Node den Ausgang des LM3488 für den Transistor? Den hab ich nicht vergrößert. Der ist wie bei der alten Version lediglich eine Leiterbahn. Lothar M. schrieb: > Und auch die Diode ist zum Schutz gegen Abkühlung mit Thermals > angeschlossen. Die Aussage versteh ich ebenfalls nicht ganz. Das Kurzschließen des Current Sense Eingangs werde ich heute mal probieren. Das soll bewirken, dass er nicht mehr auf den Strom regelt, richtig? Viele Dank für eure Antworten :)
Sheriff Silver schrieb: > Das Kurzschließen des Current Sense Eingangs werde ich heute mal > probieren. Das soll bewirken, dass er nicht mehr auf den Strom regelt, > richtig? Das bewirkt, dass er nicht mehr auf die Strombegrenzung reagiert. Allerdings solltest du dir den Anschluss dieses Widerstands nochmal genau anschauen. Denn derzeit misst du nicht nur den Spannungsabfall über dem Widerstand mit 8 mOhm, sondern gleichzeitig zusätzlich den Spannungsabfall über viel, viel Kupfer. Ich finde irgendwie gar keinen Weg vom GND-Anschluss des R12 zum AGND Pin 4 des Controllers. Und wie auch immer diese Punkte miteinander verbunden sind: der AGND Pin als "zweite Messklemme" für den Strom misst sicher nicht das, was am Widerstand ist, sondern irgendwas anderes... Dieser Hinweis auf den AGND als "zweite Messklemme" gilt übrigens auch für die Spannungsmessung über den FB-Pin. Normalerweise sage ich: sieh dir das Musterlayout im Datenblatt an. Aber dort musste anscheinend unbedingt ein einseitiges Layout von einem Praktikanten gemacht werden. Die Bastelei gifpelt in der Bemerkung links, man solle die Sense-Leitung unterbrechen, um einen Stromfluss zu ermöglichen. Da gefällt mir dein Layout bei gedrehtem C6 wesentlich besser. Was im Beispiellayout allerdings dank viel, viel Platz gelungen ist: die Trennung zwischen Leistung und Signalverarbeitung/Ansteuerung. Sheriff Silver schrieb: > Lothar M. schrieb: >> Und die dann aber weiterhin über 4 dünne Thermals angeschlossen... > Ich versteh die Aussage nicht ganz. Was meinst du da mit? > >> Und auch die Diode ist zum Schutz gegen Abkühlung mit Thermals >> angeschlossen. > Die Aussage versteh ich ebenfalls nicht ganz. Die stromführenden und deshalb zu kühlenden Bauteile (Kondensatoren, Diode, Transistor, Spule, Messwiderstand) eines Schaltreglers sollten flächig ins Kupfer eingebunden werden (siehe erstes Bild), und zwar: 1. weil dann kurze Strompade möglich sind 2. weil dann die Wärme über das Kupfer abgeführt werden kann Für knackig kurze Strompfade hättest du den C6 um 180° drehen müssen. So wie es jetzt ist, hast du einen extrem ungünstigen Entladestromkreis, der um die halbe Platine führt (gelb: Ladestromkreis / grün: Freilaufstromkreis, Entladestromkreis). Und diese unkontrollierte Massefluterei auf der Unterseite ist tendenziell auch kontraproduktiv, weil dadurch irgendwelche Störungen auf der Masse überhall hin verteilt werden. Und alles Mögliche auf den empfindlichen Knotenpunkten eingefangen werden kann...
Hallo, mal ein triviale Frage in den Raum geworfen: Ist es evtl. möglich, dass Du im 1. Design 1% Widerstände im FB-Kreis eingesetzt hast, und im 2. Design aus irgendwelchen Gründen einen 5%er für den TOP-Feedback erwischt hast? Das würde z.B. die niedrigere Leerlaufspannung erklären. Und das gleiche gilt dann auch für die eingesetzten Elkos. Haben die immer noch den gleichen ESR - oder sind im 2.Design andere Hersteller eingesetzt worden? Gruß TK
TK schrieb: > Hallo, > mal ein triviale Frage in den Raum geworfen: > Ist es evtl. möglich, dass Du im 1. Design 1% Widerstände im FB-Kreis > eingesetzt hast, und im 2. Design aus irgendwelchen Gründen einen 5%er > für den TOP-Feedback erwischt hast? > Das würde z.B. die niedrigere Leerlaufspannung erklären. > Und das gleiche gilt dann auch für die eingesetzten Elkos. > Haben die immer noch den gleichen ESR - oder sind im 2.Design andere > Hersteller eingesetzt worden? Bauteile haben sich nicht geändert, den Gedanken hatte ich aber auch schon. Lothar M. schrieb: > Das bewirkt, dass er nicht mehr auf die Strombegrenzung reagiert. > Allerdings solltest du dir den Anschluss dieses Widerstands nochmal > genau anschauen. Denn derzeit misst du nicht nur den Spannungsabfall > über dem Widerstand mit 8 mOhm, sondern gleichzeitig zusätzlich den > Spannungsabfall über viel, viel Kupfer. Ich finde irgendwie gar keinen > Weg vom GND-Anschluss des R12 zum AGND Pin 4 des Controllers. Und wie > auch immer diese Punkte miteinander verbunden sind: der AGND Pin als > "zweite Messklemme" für den Strom misst sicher nicht das, was am > Widerstand ist, sondern irgendwas anderes... > > Dieser Hinweis auf den AGND als "zweite Messklemme" gilt übrigens auch > für die Spannungsmessung über den FB-Pin. > > Normalerweise sage ich: sieh dir das Musterlayout im Datenblatt an. Aber > dort musste anscheinend unbedingt ein einseitiges Layout von einem > Praktikanten gemacht werden. Die Bastelei gifpelt in der Bemerkung > links, man solle die Sense-Leitung unterbrechen, um einen Stromfluss zu > ermöglichen. Da gefällt mir dein Layout bei gedrehtem C6 wesentlich > besser. Ich danke Dir für deine ausführliche Antwort. Die grüne Stromschleife ist mir auch schon aufgefallen. Deine weiteren Hinweise werde ich auch beherzigen und testen. Also kann man sagen, dass es nicht an den VIAs im Strompfad liegt. Die können also bleiben? Weiterhin sollten die Bauteile flächig in das Kupfer eingegliedert werden. Kann man das bei Eagle irgendwie local bestimmen oder muss ich das im Bauteil direkt einstellen? Ein zweilage Kühlung, so wie es jetzt hier ist, ist dennoch okay oder würde das flächige Einlassen auch schon viel bringen? Man kann also sagen, dass es wohl am ungünstigen Layout liegt?
Sheriff Silver schrieb: > Kann man das bei Eagle irgendwie local bestimmen Man kann es für das jeweilige Polygon angeben. Wie gesagt: Stichwort "Thermals"
Lothar M. schrieb: > Man kann es für das jeweilige Polygon angeben. Wie gesagt: Stichwort > "Thermals" Super, vielen Dank. Kann man sagen, dass es nicht an den VIAs im Strompfad liegt. Die können also bleiben? Ein zweilage Kühlung, so wie es jetzt hier ist, ist dennoch okay oder würde das flächige Einlassen auch schon viel bringen? Man kann also sagen, dass es wohl am ungünstigen Layout liegt?
Sheriff Silver schrieb: > würde das flächige Einlassen auch schon viel bringen? Nicht umsonst heißen die Dinger "Thermals". Sie sind dafür gedacht, dass die Hitze beim Löten nicht vom Pad wegkommt und nur das Zinn auf dem Pad erwärmt wird. > Kann man sagen, dass es nicht an den VIAs im Strompfad liegt. Die Vias sind hier nicht problematisch. Sie bringen derzeit aber auch nicht arg viel, weil die Wärme ja dank Thermals lieber im Pad bleibt. Und zu allem Überfluss die Vias auch noch Thermals haben... > Man kann also sagen, dass es wohl am ungünstigen Layout liegt? Vermutlich liegt es daran, dass die Masse, die der Schaltregler sieht, nichts (oder bestenfalls nur über weite Umwege) mit der Masse am Ausgang zu tun hat.
Lothar M. schrieb: > Vermutlich liegt es daran, dass die Masse, die der Schaltregler sieht, > nichts (oder bestenfalls nur über weite Umwege) mit der Masse am Ausgang > zu tun hat. Kurzschließen des Isens Eingangs hat nichts geholfen. Könnte es helfen den Transistor mit einem Snubber auszustatten, um so die Störungen auf der Masse zu beseitigen? Snubber für Transistor und Diode (Snubber für Diode ist in diesem Fall nicht sinnvoll, richtig?) sind auf der Platine vorgesehen.
Sheriff Silver schrieb: > Könnte es helfen den Transistor mit einem Snubber auszustatten, um so > die Störungen auf der Masse zu beseitigen? Ich würde erst mal versuchen, die beiden Massen "oben" und "unten" nahe beim Controller auf möglichst kurzem Weg zu verbinden. Da geht es um mm, also würde ich zwischen C6 und dem Mosfet ein Loch bohren und dort die Masse verbinden. Denn wie gesagt: ich finde im geposteten Layout irgendwie keine Verbindung. Woher soll also der Controller "unten" wissen, welche Spannung da "oben" gerade gilt? Den Snubber brauchst du eigenltich nur zum Schutz des Mosfets, wenn beim Abschalten die Spannung zu hoch wird. Aber das musst du zwischen D und S messen. Am besten einem kurzen Federkontakt als "Masseklemme": http://www.datatec.de/PMK-891-400-004-Tastkopf-Zubehoer.htm
Lothar M. schrieb: > Ich würde erst mal versuchen, die beiden Massen "oben" und "unten" nahe > beim Controller auf möglichst kurzem Weg zu verbinden. Da geht es um mm, > also würde ich zwischen C6 und dem Mosfet ein Loch bohren und dort die > Masse verbinden. > Denn wie gesagt: ich finde im geposteten Layout irgendwie keine > Verbindung. Woher soll also der Controller "unten" wissen, welche > Spannung da "oben" gerade gilt? > > Den Snubber brauchst du eigenltich nur zum Schutz des Mosfets, wenn beim > Abschalten die Spannung zu hoch wird. Aber das musst du zwischen D und S > messen. Am besten einem kurzen Federkontakt als "Masseklemme": > http://www.datatec.de/PMK-891-400-004-Tastkopf-Zubehoer.htm Danke Dir für den Hinweis. Ich werd das mal probieren. Zusätzlich würde ich mich die Tage an ein Überarbeitung des Layouts wagen. Ich würde mich freuen, wenn du das bitte ebenfalls kritisch beäugen könntest :) Danke :)
Bitte melde dich an um einen Beitrag zu schreiben. Anmeldung ist kostenlos und dauert nur eine Minute.
Bestehender Account
Schon ein Account bei Google/GoogleMail? Keine Anmeldung erforderlich!
Mit Google-Account einloggen
Mit Google-Account einloggen
Noch kein Account? Hier anmelden.









