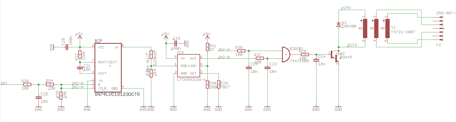
Hallo zusammen, ich bin neu auf dem Gebiet der Elektronik und versuche mich gerade durch die angehängte Schaltung zu kämpfen. Diese stelle eine Zündschaltung für einen Thyristor dar. An IN2 erfolgt ein Zündbefehl durch eine SPS in Höhe von 24V, welcher wohl durch die folgende Schaltung aufgearbeitet wird. Den ersten Teil der Schaltung, also den SN74LVC1G123 habe ich mir schon versucht zu erklären: Der Baustein SN74LVC1G123 stellt einen monostabilen Multivibrator mit Schmitt-Trigger Eingängen dar. Hier wird Pin 1 (Anicht) auf GND gezogen. Gemäß Datenblatt (Kennlinie bei 5V) ergibt sich ein Ausgangsimpuls von etwa 50µs. Am Eingang IN2 wird ein Zündsignal angelegt (24V SPS-Signal).Über einen Spannungsteiler wird diese Spannung auf eine Spannung von etwa 6 V an B und CLRnicht gebracht. Die Verschaltung der Eingänge 1, 2 und 3 ergibt in dieser Form positive Pulse am Eingang. Diese Pulse werden dann über einen Spannungsteiler an den Baustein LTC6992CS6-1 geführt. Dieser sieht dann die Pulse mit einer Eingangsspannung in Höhe von etwa 0,44V. Passt das bis hier her erstmal? Am folgenden Baustein hänge ich gerade weiß aber, dass er ein PWM-Signal aus einem analogen Signal erzeugt. Verstanden habe ich bislang noch nicht warum man das braucht und wie das funktioniert. Den Teil danach verstehe ich dann wieder ;) Könntet ihr mir hier bitte ein wenig auf die Sprünge helfen? Vielen Dank und viele Grüße, PetR
PetR schrieb: > Am folgenden Baustein hänge ich gerade weiß aber, dass er ein PWM-Signal > aus einem analogen Signal erzeugt. Verstanden habe ich bislang noch > nicht warum man das braucht und wie das funktioniert. Wo ist denn hier ein PWM-Signal? Und welchen Baustein meinst Du genau? Es gibt doch Bezeichnungen. mfg klaus
Oh, sorry, ich meinte mit dem folgenden Bausteine den LTC6992CS6-1. Dieser gibt wohl ein am Eingang "MOD" anliegendes Signal in Form eines PWM-Signals am Ausgang "OUT" aus.
Klaus R. schrieb: > Wo ist denn hier ein PWM-Signal? Bist du ahnungsloser als der Fragende ? > Und welchen Baustein meinst Du genau? Den hat er doch genannt. > Es gibt doch Bezeichnungen. Dort stand doch LTC6992. Du solltest die Fragen schon lesen, auf die du reagieren willst. Der LTC6992CS6-1 erzeigt während der 50us also Impulse mit ca. 40% duty cycle, die durch den 741G00 verstärkt an den Transistor gegeben werden und dann über den Trafo an die Gates von Thyristoren. Es kommen also mehrere Zündimpulse an. DIVBIT ist 3, Frequenz wird 211kHz betragen, es kommen pro 50us als ca. 10 Impulse zum Thyristor an. Da Trafos keine Gleichspannung transformieren braucht man Impulse, allerdings halte ich die Schaltung für überteieben, und gleichspannungsfrei ist der Trafo auch nicht angesteuert, das würde ich für wichtiger halten.
PetR schrieb: > Über einen Spannungsteiler wird diese Spannung auf eine Spannung von > etwa 6 V an B und CLRnicht gebracht. Ich komme da bei 24V Eingangspegel auf 4,9V... > Gemäß Datenblatt (Kennlinie bei 5V) ergibt sich ein Ausgangsimpuls von > etwa 50µs. Ein langes Eingangssignal wird in einen Puls von ca. tw = K*R*C = 0,45*220*10000 ns = ca. 1ms umgewandelt. Bei einem kürzeren Eingangssignal wird über den CLR# Eingang der Ausgang des Monoflops sofort zurückgesetzt. > Diese Pulse werden dann über einen Spannungsteiler an den Baustein > LTC6992CS6-1 geführt. Dieser sieht dann die Pulse mit einer > Eingangsspannung in Höhe von etwa 0,44V. Mal angenommen, der unleserliche Widerstand hätte 81k, dann komme ich auf Pulse mit 0,144 V. Hätte er 31k, dann ergäbe sich eine Spannung von 0,36 V. Der LTC6992 ist auf eine Masterfrequenz von 634 kHz eingestellt. Zusammen mit der Beschaltung am DIV Eingang (=/64) ergibt sich eine Ausgangsfrequenz von ca. 10 kHz. Bei einer Spannung kleiner 0,1 V am MOD-Eingang werden am Ausgang keine Pulse ausgegeben. Bei 0,144 V würden Pulse mit einem TV von dann Pulse mit ca. 5% TV ausgegeben, bei 0,36V entsprechend etwa 25% BTW: die beiden 0,1% Widerstände sind nur sinnvoll, wenn die 5V auf mindestes 0,1% genau sind. Ein normaler 7805 liegt da locker eine Zehnerpotenz drüber. BTW2: auch der Rset mit 78,8 kOhm ist unnörig genau, weil der LTC699s sowieso einen intialen Fehler von +-0,8% hat. Michael B. schrieb: > DIVBIT ist 3, Frequenz wird 211kHz betragen, es kommen pro 50us als ca. > 10 Impulse zum Thyristor an. "DIVCODE = 3" bedeutet "Teiler = 64"
Herzlichen Dank euch beiden :) Ich werde eure Anmerkungen gleich nochmal ganz langsam und genau durchgehen, glaube aber das Prinzip der Schaltung jetzt verstanden zu haben :) Vielen lieben Dank.
Michael B. schrieb: > und > gleichspannungsfrei ist der Trafo auch nicht angesteuert, das würde ich > für wichtiger halten. Bipolare Halbbrücke, Auskoppel-C. Würde ich auch meinen. StromTuner
Michael B. schrieb: > und gleichspannungsfrei ist der Trafo auch nicht angesteuert, das würde > ich für wichtiger halten. Wie eigentlich bei jedem Sperrwandler. Also muss das TV einfach so gehalten werden, dass der Kern nicht sättigt...
Bitte melde dich an um einen Beitrag zu schreiben. Anmeldung ist kostenlos und dauert nur eine Minute.
Bestehender Account
Schon ein Account bei Google/GoogleMail? Keine Anmeldung erforderlich!
Mit Google-Account einloggen
Mit Google-Account einloggen
Noch kein Account? Hier anmelden.
