Hallo liebe Community Ich möchte mich kurz vorstellen. Mein Name ist Patrik Seiler, ich bin Mitglied im Verein BLS-Electronics. Wir sind ein Verein junger Ingenieure, welche gemeinsam technische Projekte verwirklichen. Es geht dabei hauptsächlich darum, den eigenen Wissenshorizont zu erweitern und neues zu lernen. Ich bin und war bereits seit langem ein aktiver, stiller, Leser dieser Community und habe mich heute registriert, um euch zu fragen, ob jemand Interesse an einem unserer Projekte hätte. Ein Mitglied unseres Vereins, hat vor einiger Zeit damit begonnen, ein LED-Treiber Board für den anschluss von bis zu vier LEDs mit bis zu 50W zu entwickeln. Dieses Projekt ist inzwischen Fertig geworden und es ist noch einiges an Material übrig. Die Frage ist nun, ob sich hier im Forum ein paar Leute finden, welche auch gerne ein solches Board hätten. Im Anhang findet Ihr ein kurzes, einfaches, Factsheet. Ja, es sieht sehr professionell aus. Nein wir sind keine Firma! Wir machen dass was wir tun halt einfach gerne, professionell. Die Funktionen etwas genauer: Die Stromregelung wird von einem TPS92512HV gemacht. Dieser ist für einen Maximalstrom von 2.5A ausgelegt. Die vier TI-Regler, begrenzen dabei die LED Ströme auf ein eingestelltes Maximum. Dieses Maximum wird von einem Mikrocontroller mittels PWM definiert. Zur Helligkeitssteuerung lässt sich die Stromregelung zusätzlich noch mittels PWM modulieren. Dies geschieht ebenfalls mittels dem selben Mikrocontroller. Dabei kann jede LED einzeln in der Helligkeit gesteuert werden. Lediglich der maximalstrom ist für alle Kanäle identisch. Helligkeitsstufen sind 800 vorhanden. Stromstufen 200. Für die Steuerung haben wir ein WiFi (ja, esp8266) Modul mit an Board. Dieses verbindet sich mit dem lokalen Accesspoint und stellt eine Webseite zur Verfügung. Der Server läuft also auf dem ESP. Alternativ lässt sich die Hellikeit mittels eines Potentiometer regeln. Dazu befindet sich ein Analogeingang auf dem Board. Eingangsbereich: 0..3.3V Es ist vorgesehen dass man auch noch ein nRF2401 Modul auflöten kann. Dies wurde bisher aber nicht getestet. Strom pro Kanal bis 2A (Theoretisch 2.5A). Dies ergibt bei der maximalen Ausgangsspannung von knapp 50V theoretisch 100W pro Kanal. Wir haben das Board allerdings nie bei dieser Leistung getestet. Eingangsspannung: Absolute Maximum: 60V, Typical: 50V Der TPS begrenzt hier, der kann nur bis 60V. StepDown kann bis 80V, die Kondensatoren sind 100V MLCC Wir würden den aktuellen Firmwarestand von ESP und Mikrocontroller offenlegen, damit auch andere daran weiterentwickeln könnten. Wir verfügen über eine eigene Bestückungsanlage, daher können wir die Board fertig Bestückt anbieten. Dabei kann man Wahlweise auch nur einen Kanal bestückt haben. Nun sind wir gespannt, ob es hier ein Interesse an den Boards gibt. Danke und Gruss Patrik
Liest sich interessant, aber so etwas ähnliches gibt es längst vom Chinamann für knapp 10 € (inkl. Versand aus DL) zur Ansteuerung von RGB-Leds. Hier z.B. 4 Kanäle (RGB + weiß) 5-28V mit je 4A belastbar und Steuerung per iOS oder Android App im heimischen WiFi-System, bzw. per Internet. Funktioniert prima, habe davon z.Zt. sechs Stück im Einsatz. Gruß Frank
Frank N. S. schrieb: > aber so etwas ähnliches gibt es längst vom Chinamann für knapp 10 € > (inkl. Versand aus DL) zur Ansteuerung von RGB-Leds. > > Hier z.B. 4 Kanäle (RGB + weiß) 5-28V mit je 4A belastbar und Steuerung > per iOS oder Android App im heimischen WiFi-System, bzw. per Internet. Hallo Frank Freut mich, dass du etwas zu meinem Beitrag geschrieben hast. Nun, ich habe zuerst auch gedacht, sowas ist ja easy, schnell beim Aliexpress reingeschaut. Aber es gibt da ein paar Unterschiede. Die gängigen Controller, wie jener den du gezeigt hast, haben lediglich einen bzw. vier Mosfets drin, welche einfach die angelegte Spannung mittels PWM modulieren. Damit die angeschlossene LED nicht zerstört wird, setzt dies voraus, dass diese bereits eine Strombegrenzung in Form eines Widerstandes hat. Alle mir bekannten LED-Stripes haben jeweils mehrere Widerstände direkt auf dem "Tape". Deshalb funktioniert diese Steuerung einwandfrei für Stripes. Zum anderen hat dein gezeigtes Modell lediglich eine Asgangsspannung bis 28V. 50W LED's z.B. haben jedoch typisch etwa 32V (siehe angehängte Tabelle). Klar. diese Grenze wird durch den Mosfet bestimmt und liesse sich schnell anpassen, aber dann hat man wieder das Problem der Strombegrenzung. Das Hauptproblem liegt in der Strombegrenzung. Die LED möchte Konstantstrom. Der Regler auf unserem Board ist ein StepDown welcher Stromgeregelt ist. Heisst, er passt die Spannung so an, dass sich der gewünschte Strom einstellt. Es gibt ein paar solcher Regler auch von Aliexpress aber oft nicht bis zu 2.5A und ich habe bisher noch keinen gefunden beim Chinesen, welcher mit bis zu 50V Eingangsspannung zurechtkommt. 50V ist wichtig, da es doch eher mehr 48V Netzteile als 36V gibt. Ich stimme dir zu, dass es für Stripes und andere kleinere LED's welche mit vorwiderstand ausgerüstet werden können, keinen Sinn macht, unser Board zu kaufen. Ab 10W Leistung wäre jedoch ein Vorwiderstand eher Energieverschwendung. Deshalb lohnt sich der Ansatz mit dem Stepdown. Ich freue mich auf jegliche Art von Kommentaren. #Edit: Bild vergessen.
Hab ich das nur übersehen oder wie hoch ist der Preis?
Sebastian A. schrieb: > Hab ich das nur übersehen oder wie hoch ist der Preis? Nein, der wurde noch nicht mitgeteilt. Wir wollten zuerst wissen, ob überhaupt Interesse besteht. Wir haben noch ein paar Teile übrig, ein paar müssten wir noch bestellen wie z.B. das ESP8266 Modul. Dieses haben wir nur für zwei Prototypen bestellt gehabt. Es hängt ein bisschen von der Anzahl der Interessenten ab, wie hoch der Preis wird. Zudem ob jemand nur ein Kanal bestückt haben möchte oder alle 4 etc. Aber eine grobe Hausnummer kann ich mal nennen. 1CH ist etwa um 35-40€ Ein Kanal zusätzlich kostet ca. 5-7€ (Hängt sehr von der Menge ab) Wir können auch Teilbestückungen anbieten. Z.B. nur Vogelfutter Das teuerste sind die TI Regler weil in kleinen Stückzahlen. Dann 100V MLCC Dann die grünen Steckverbinder. ESP Modul und halt der Kleinkram. Wir legen wie bereits erwähnt, die Firmware offen, so das jeder selbst weiterentwickeln kann. Wir werden den Code vermutlich unter GPL Lizenzieren. Wir möchten dass die neuen Anpassungen wieder allen zugute kommen.
Interesse wäre da. Habt ihr die Möglichkeit, das Teil mal in eine Messkamer (EMV) zu legen? Wenn ich evtl. ein paar installieren würde und die stören wie Sau, wäre das blöd. Bin Amateurfunker...
Klaus R. schrieb: > Interesse wäre da. Habt ihr die Möglichkeit, das Teil mal in eine > Messkamer (EMV) zu legen? Wenn ich evtl. ein paar installieren würde und > die stören wie Sau, wäre das blöd. Bin Amateurfunker... Hallo Klaus Ja, wir können die Dinger in eine Messkammer legen. Sag uns doch was du gerne gemessen haben möchtest. Also wie lang sind deine Leitungen und was für eine Last hast du? Natürlich hängt das Störverhalten auch stark vom verwendeten Netzteil ab. Wir würden Abstrahlung Luft nach EN55022 testen klasse B.
Fast vergessen.... Wir haben auch noch ein STL Modell für ein Gehäuse.
Patrik S. schrieb: > Ja, wir können die Dinger in eine Messkammer legen. > Sag uns doch was du gerne gemessen haben möchtest. Mich hätte natürlich der KW Bereich interessiert. Ich musste schon diverse LED Lampen und auch einen Monitor wechseln, da diese im KW Bereich zu stark gestört haben. > Also wie lang sind deine Leitungen und was für eine Last hast du? Daran habe ich nicht gedacht, das könnte ein Problem werden. Ich hätte die gerne für außen, habe jetzt mal nach 50W LED Strahler IP67 geschaut, und die meisten, die man findet sind für 230V. Da ich die Dimm-Funktion gar nicht so sehr bräuchte (mir würde an/aus reichen), wären evtl. simple WLAN/Funk Schalter einfacher. > Natürlich hängt das Störverhalten auch stark vom verwendeten Netzteil > ab. Da hast du natürlich recht, und auch die Anschlusslängen der einzelnen LED Strahler, die bei mir sicher etwas länger wären (10-20m). Evtl. dann für mich nicht das richtige Konzept. Eher doch WLAN-Schalter, die direkt 230V an/aus schalten.
Klaus R. schrieb: > Evtl. dann > für mich nicht das richtige Konzept. Eher doch WLAN-Schalter, die direkt > 230V an/aus schalten. Hallo Klaus Kann ich verstehen, kein Problem. Das Interesse scheint ohne hin auch allgemein nicht wirklich vorhanden zu sein.
Versuch's doch mal bei Ledstyles.de - das ist ein reines LED Forum, möglicherweise ist da mehr Interesse vorhanden
Liest sich äußerst interessant. Kommt das Board mit gemeinsamer Anode klar? Wenn ja hätte ich gerne eins. ist auf dem Connector eine Schnittstelle nach aussen geführt mit der ich mit deutlich kurzen Latenzen als über Wlan an die Steuerung komme?
Gerald B. schrieb: > Versuch's doch mal bei Ledstyles.de - das ist ein reines LED > Forum, > möglicherweise ist da mehr Interesse vorhanden Danke für den Hinweis. Ist eine gute Idee. Benedikt S. schrieb: > Kommt das Board mit gemeinsamer Anode klar? Ich denke nicht. Im Anhang findest du das Schema des Schaltreglers. Benedikt S. schrieb: > Wenn ja hätte ich gerne eins. Daher vermutlich eher nicht. Fragt sich, was du den anschliessen möchtest. Kleinverbraucher könntest du ja Parallel zueinander schalten mit je z.b. einem 1-Ohm Widerstand in Serie, damit sich die unterschiedlichen Durchflussspannungen ausgleichen können. Benedikt S. schrieb: > ist auf dem Connector eine Schnittstelle nach aussen geführt mit der ich > mit deutlich kurzen Latenzen als über Wlan an die Steuerung komme? Ja, du hast einerseits den UART des ESP-Moduls und zum anderen den I2C. Der ESP kommuniziert über I2C mit dem Mikrocontroller, welcher die PWM generiert. Zudem kannst du ja auch noch analoge Spannungen anlegen am Mikrocontroller. Die Latenz ist beeindrucken kurz. Wir nutzen Websockets für die Kommunikation. Es fühlt sich sehr nach Echtzeit an beim anpassen der Helligkeit.
Interessanten Artikel bei eBay ansehen http://www.ebay.com/itm/380599436493 geht um so etwas Ich würde gerne die Kanal Leistungen per WLAN/I2c einstellen und dann mit einem io einen Puls triggern, das sollte aber machbar sein. Ich kann leider keinen Schaltplan finden. P.s. wir Bord sieht so aus als ob ihr selbst schon Common Anode benutzt und Low side schaltet. Kann es aber leider nicht genau erkennen.
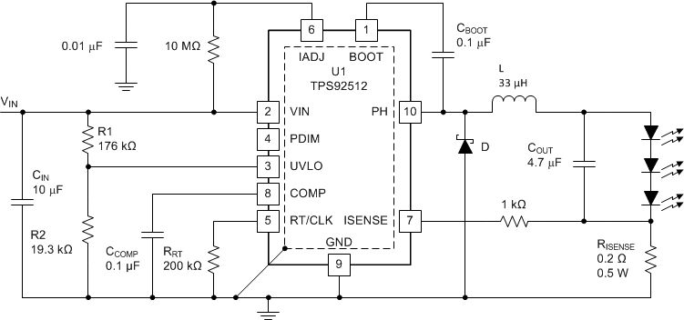
Benedikt S. schrieb: > Ich kann leider keinen Schaltplan finden. Entschuldige. Habe vergessen den anzuhängen. Nun ist er dran. Nein, wir haben wirklich keine gemeinsame Anode. Aber... Deine LED kann ohne weiteres aufgeteilt werden. Siehe Bild im Anhang. Benedikt S. schrieb: > Ich würde gerne die Kanal Leistungen per WLAN/I2c einstellen und dann > mit einem io einen Puls triggern, das sollte aber machbar sein. Das sollte problemlos machbar sein. Wir haben hier noch ein kurzes Demo-Video erstellt: https://www.youtube.com/watch?v=sFgHzZB_3Mg
Gehe ich richtig in der Annahme, dass der Preis der Hauptgrund für das zögerliche Interesse ist? Dann kloppen wir die boards nämlich jetzt dann in die Tonne ^^.
Liegt unter der WiFi Antenne auch Kupfer, oder sieht das nur so aus?
Wie gesagt ich hätte gerne eins. Also zumindest nicht alle in die Tonne kloppen.
Pete K. schrieb: > Liegt unter der WiFi Antenne auch Kupfer, oder sieht das nur so > aus? Nein natürlich nicht! Unter der Antenne befindet sich kein Kufper. Benedikt S. schrieb: > Wie gesagt ich hätte gerne eins. > > Also zumindest nicht alle in die Tonne kloppen. Hallo Benedikt. Wir haben dir ein Mail gesendet am Sonntag. Leider bisher noch keine Antwort erhalten. Gruss Patrik
Hallo, ich versteh leider noch nicht ganz, was (bestückt, unbestückt, nur Platine) für wieviel (ok steht oben teils) verkauft wird und was alles wie wann und wo offengelegt wird? Firmware für ESP und Mikrocontroller steht oben aber wurde seither nicht mehr erwähnt. Werden die Platinenlayouts auch veröffentlicht? Sind ggf. auch Platinen ohne was zu bekommen? Fragen über fragen ;) /edit: Wie groß sind denn die Platinen?
Sebastian A. schrieb: > Hallo, > > ich versteh leider noch nicht ganz, was (bestückt, unbestückt, nur > Platine) für wieviel (ok steht oben teils) verkauft wird und was alles > wie wann und wo offengelegt wird? > Firmware für ESP und Mikrocontroller steht oben aber wurde seither nicht > mehr erwähnt. Werden die Platinenlayouts auch veröffentlicht? > Sind ggf. auch Platinen ohne was zu bekommen? > > Fragen über fragen ;) > > /edit: Wie groß sind denn die Platinen? Hallo Sebastian. Kein Problem, immer Fragen wenn etwas unklar ist. Gibt es unbestückte Leiterplatten -> JA! Was kostet diese -> 5 EUR Gibt es Teilbestückte Leiterplatten -> JA! Was kosten diese? Board mit ESP8266 Modul (das ist die option WiFi) ohne NRF24L01 mit 1 Kanal LED Treiber: 39.00 EUR mit 2 Kanal LED Treiber: 45.30 EUR mit 3 Kanal LED Treiber: 51.60 EUR mit 4 Kanal LED Treiber: 58.00 EUR Wird das Layout freigegeben? -> Bisher nicht, nein. Wird der Source Code freigegeben? -> JA! Wo denn nun? https://git.blselectronics.ch Ich habe keinen zugriff!!! Ja, startssl Zertifikate werden in FF und Safari als "revoked" angezeigt. Warum? Weil Mozilla und Safari dem Aussteller nicht mehr vertraut. Weshalb verwenden wir dieses Zertifikat? Wir habens zu spät bemerkt und die zertifikate haben Jahrelang funktioniert und dem Aussteller wurde auch vertraut. Lösung? Startssl arbeitet daran. Workaround? Root CA importieren oder InternetExplorer verwenden. Wir gross ist die Leiterplatte? Steht hier im PDF -> http://blselectronics.ch/wp-content/uploads/2017/02/Envilight_DRV450.pdf oder auch im ersten Beitrag Oder hier: 100x80mm Gruss Patrik
Mw E. schrieb: > Nimm letsencrypt :) Danke, werden wir dieses Wochenende implementieren. So, bezüglich den Boards. Wir konnten ein Board absenden. Leider haben wir auf etwas mehr gehofft. Nun hätten wir noch ein Board mit einem Kanal, ohne WiFi direkt versandbereit. Hat da jemand interesse? Wie funktionierts? Ganz einfach! Einfach Poti und LED anschliessen, Speisung dran, Fertig! Dimmen von 0-2A mittels Potentiometer. Was vielleicht nicht alle wissen, unser Board dimmt im Potentiometer bzw. Analog Input modus, Analog. Das bedeutet das Licht hat keinen Frequenzanteil. Es ist ein konstanter DC Lichtstrom ohne Flackern. Dies ist besonders Angenehm für das Unterbewusstsein. Also was wir noch haben ist ein Board mit nur einem Kanal. Ohne WiFi ohne Schnickschnack. Kosten: 29EUR. Interesse? Sourcen liegen hier: https://git.blselectronics.ch Ab morgen geht https auch wieder mit Firefox.
Moin, benötige zwar kein Board, aber ich finde es ne coole Idee. Was haltet ihr davon, auf dem Board ArtNet zu implementieren? Dann könnte man die LEDs direkt aus mehreren Systeme ansteuern (gibt genug Apps, wers braucht....), aber vorallem kann man sie dann direkt mit PC Software und vorallem mit IOBroker (oder anderen Automatisierungsprogrammen) ansteuern, die ART Net unterstützen und mit ensprechenden Sensoren (Dimmer, Schalter, Bewegung) verknüpfen.
Mhh, ein paar Tage zu spät. Habe mir gerade etwas vergleichbares für meine Aquariumbeleuchtung gebaut. Nicht ganz so viel Power 700mA @ max30V, aber das reicht für mich. Preislich liege ich im vergleichbaren Bereich, aber optisch liegt ihr weit vorne! Viel Erfolg damit!
Paul M. schrieb: > Moin, > benötige zwar kein Board, aber ich finde es ne coole Idee. > > Was haltet ihr davon, auf dem Board ArtNet zu implementieren? > > Dann könnte man die LEDs direkt aus mehreren Systeme ansteuern (gibt > genug Apps, wers braucht....), aber vorallem kann man sie dann direkt > mit PC Software und vorallem mit IOBroker (oder anderen > Automatisierungsprogrammen) ansteuern, die ART Net unterstützen und mit > ensprechenden Sensoren (Dimmer, Schalter, Bewegung) verknüpfen. Paul M. schrieb: > Was haltet ihr davon, auf dem Board ArtNet zu implementieren? sehr, wirklich sehr sehr guter Input! Aber uns fehlt da ein bisschen der Zugang zu den Leuten die dass dann schlussendlich auch einsetzen würden. Kolja L. schrieb: > Habe mir gerade etwas vergleichbares für meine Aquariumbeleuchtung > gebaut. Cool! Kolja L. schrieb: > Nicht ganz so viel Power 700mA @ max30V, > aber das reicht für mich. > > Preislich liege ich im vergleichbaren Bereich, > aber optisch liegt ihr weit vorne! Macht ja nichts. Ist ja kein Wettbewerb. Zeig doch mal ein paar Fotos oder Schemas von deiner Lösung. Ist immer spannend andere Entwicklungen zu sehen. Kolja L. schrieb: > Viel Erfolg damit! Danke
Bitte melde dich an um einen Beitrag zu schreiben. Anmeldung ist kostenlos und dauert nur eine Minute.
Bestehender Account
Schon ein Account bei Google/GoogleMail? Keine Anmeldung erforderlich!
Mit Google-Account einloggen
Mit Google-Account einloggen
Noch kein Account? Hier anmelden.






