Hallo ich habe eine Schaltung für die brauche ich eine 1 Millivolt-Spannungsquelle, die nicht geerdet ist. Sie darf nicht auf ein Potential festgelegt sein, weil die Spannungsquelle zwischen dem - Eingang und dem Ausgang eines Operationsverstärkers liegt, der unterschiedliche Pegel während seiner Regelung annimmt. Ich kann die Spannung auch nicht auf 1.25 Volt erhöhen und eine einfache Spannungsreferenz (z.B. LT1634-1.25) zu nehmen, weil dann im Ausgangszweig die Parameterwerte gesprengt würden. Eine Referenz mit Spannungsteiler könnte ich ja problemlos 1 mV erzeugen nur wäre dann auf einer Seite das Potential festgelegt. Man müßte irgendwie die Referenz potentialfrei bekommen mit einem weiteren OPV, nur ich komme grade nicht drauf wie. Bzw. eine Möglichkeit wäre das ganze auf eine Stromquelle zu transferieren. Dann bräuchte ich eine Potentialfreie Konstantstromquelle für z.B. 1 Mikroampere. Da weiß ich aber auch keine Schaltung gerade die das potentialfrei macht. Zur Verdeutlichung ein Schaltplan, die Spannungsquelle V3 soll realisiert werden. Ich wäre dankbar für Ideen und Anregungen oder auch Links.
Frank schrieb: > Eine Referenz mit Spannungsteiler könnte ich ja problemlos 1 mV erzeugen > nur wäre dann auf einer Seite das Potential festgelegt. Dann nimmt man eben eine Batterie zur Versorgung.
Wieso potentialfrei? Eine Spannungsquelle mit Bezug auf -IN tut es doch.
Wenn es denn unbedingt sein muss - Stromquelle 1uA, Widerstand 1kOhm
ths schrieb: > Wieso potentialfrei? Eine Spannungsquelle mit Bezug auf -IN tut es > doch. Ja und wie soll die dann aussehen? 1 mV ist ja bekanntlich nicht so einfach zu haben. Es geht ja gerade darum diese Spannungsquelle zu realisieren. Das ich sie brauche ist mir ja bekannt. voltwide schrieb: > Wenn es denn unbedingt sein muss - Stromquelle 1uA, Widerstand 1kOhm z.B. nur wie sieht dann die potentialfreie Stromquelle dafür aus? > Dann nimmt man eben eine Batterie zur Versorgung. Die ja bekanntlich kein mV ergibt.
Dir ist schon klar, das gewöhnliche OP-Amps (auch deiner) einen Eingangs-Offset von einigen Millivolt haben? Deine 1mV Referenz würde nur Sinn machen, wenn du einen OP-Amp mit exakt gleichen Eingängen hast.
Gut eine potentialfreie Spannungsquelle, diese dann auf eine Referenz und den Referenzwert teilen und Ausgang mit Spannungsfolger stabilisieren. Diesen ganzen potentialfreien Schaltungsteil dann aufsetzen. Ist natürlich eine Möglichkeit. Allerdings ist eine zusätzliche potentialfreie Spannungsquelle natürlich recht unangenehm, egal ob Batterie oder zusätzlicher Transformator. Ich will das ja eigentlich genau ersetzen wie gesagt. Läßt sich das nicht mit einer OPV-Schaltung aus existierenden Spannungen realisieren? Zumindest die Stromquellenvariante müßte so aus vorhandenen Spannungen gehen denke ich.
Frank schrieb: > Hallo ich habe eine Schaltung für die brauche ich eine 1 > Millivolt-Spannungsquelle, die nicht geerdet ist. Sie darf nicht auf ein > Potential festgelegt sein, weil die Spannungsquelle zwischen dem - > Eingang und dem Ausgang eines Operationsverstärkers liegt Sowas gibt es nicht. Und es braucht auch keiner (genau deswegen gibt es das auch nicht). Darf man erfahren, warum du glaubst, du bräuchtest so etwas?
Wenn ich das richtig sehe, möchtest du doch, dass am Ausgang des Op-Amps 1mV mehr ausgegeben wird, als am (-)-Eingang. Du könntest mit einem zusätzlichen Op-Amp dieses mV auch einfach hinterher addieren (siehe Anhang).
Stefan U. schrieb: > Dir ist schon klar, das gewöhnliche OP-Amps (auch deiner) einen > Eingangs-Offset von einigen Millivolt haben? Das spielt keine Rolle, denn der Offsset ist ja recht konstant und kann mit der Spannungsquelle V3 auch gleich abgeglichen werden: V3=-Voffset+1mV. > Deine 1mV Referenz würde nur Sinn machen, wenn du einen OP-Amp mit exakt > gleichen Eingängen hast. s.o.
Joe F. schrieb: > Wenn ich das richtig sehe, möchtest du doch, dass am Ausgang des > Op-Amps 1mV mehr ausgegeben wird, als am (-)-Eingang. 1 mV mehr als am V+ Eingang, aber mit V-=V+ wäre das gleichbedeutend. > Du könntest mit einem zusätzlichen Op-Amp dieses mV auch einfach > hinterher addieren (siehe Anhang). Das mit dem Addierer ist eine sehr gute Idee. Das werde ich gleich ausprobieren sieht aber sehr vielversprechend aus (gibt ja so wie Du es gemacht hast schon genau das richtige aus).
Axel S. schrieb: > Frank schrieb: >> Hallo ich habe eine Schaltung für die brauche ich eine 1 >> Millivolt-Spannungsquelle, die nicht geerdet ist. Sie darf nicht auf ein >> Potential festgelegt sein, weil die Spannungsquelle zwischen dem - >> Eingang und dem Ausgang eines Operationsverstärkers liegt > Sowas gibt es nicht. Da sollte man immer vorsichtig sein mit solchen absoluten Aussagen, Joe F. hat im nächsten Beitrag eine gefunden. > Und es braucht auch keiner Na ich bin schon mal einer > (genau deswegen gibt es das auch nicht). Nehmen wir mal an wir wären alle noch Steinzeitmenschen, dann bräuchten wir eine Menge nicht. Wir wissen aber das es ganz vieles mehr gibt, was man eigentlich doch ganz gut gebrauchen kann. > Darf man erfahren, warum du glaubst, du bräuchtest so etwas? Weil ich gern mit Elektronik bastle? Ja müssen tue ich nicht, aber wollen und dann brauche ich das. Ich meine wir sind hier ja in einem Bastlerforum, oder nicht?
Frank schrieb: > Da sollte man immer vorsichtig sein mit solchen absoluten Aussagen, Joe > F. hat im nächsten Beitrag eine gefunden. Naja, die Aussage ist ja nicht so ganz falsch... Die Spannungs (+ Stromquelle) in meinem Vorschlag ist ja auch auf GND bezogen (Widerstandsteiler R7, R8). Diese Lösung ist allerdings absolut praxisuntauglich, denn die dazu nötigen Widerstandstoleranzen (5M / 2.008K) sind unrealistisch. Die Frage war eher, ist das was du suchst eigentlich "nur" eine Schaltung, die zu einem Eingangssignal 1mV addiert. Das scheint ja so zu sein, und jetzt kann man weiter darüber nachdenken, wie man das praxistauglich umsetzen könnte. Wie ist denn das Eingangssignal beschaffen? Ist es ein DC Signal, oder AC (das würde es wesentlich einfacher machen...)? Wenn AC, was ist die niedrigste Frequenz, mit der du arbeiten möchtest? Und dann kommt auch bei mir irgendwie die Frage auf: wozu braucht man das überhaupt? 1mV ist verdammt wenig, und evtl. gibt es ja eine ganz andere Lösung für das offenbar existierende, übergeordnete Problem...
Axel S. schrieb: > Sowas gibt es nicht. Und es braucht auch keiner (genau deswegen > gibt es das auch nicht). Nur weil man etwas nicht kennt, heißt das noch lange nicht, dass es das nicht gibt. Im Keithley 617 und 619 Elektrometer wird genau das gemacht, was der TO sucht. Nur sind die Spannungen 10V, 1V, und 0,1V bzw. immer 1V und gehen dann auf einen Referenzwiderstand anstatt direkt auf den Eingang. So wird in diesen Geräten die Stromquelle zur Widerstandsmessung realisiert.
Ja, 0.1V bekommt man ja mit Hausmitteln noch gut hin. 1mV ist halt nicht mehr ganz so trivial. Deswegen die Frage nach dem Sinn und Zweck des ganzen. Manchmal hat man ja den Fall, dass ein Signal hoch verstärkt werden soll, und dann stört schon der kleinste Offset am Eingang. Irgendwie klingt das ganze nach so einem Fall... Und dafür gäbe es u.U. bessere Lösungen.
Frank schrieb: > Axel S. schrieb: >> Frank schrieb: >>> Hallo ich habe eine Schaltung für die brauche ich eine 1 >>> Millivolt-Spannungsquelle, die nicht geerdet ist. Sie darf nicht auf ein >>> Potential festgelegt sein, weil die Spannungsquelle zwischen dem - >>> Eingang und dem Ausgang eines Operationsverstärkers liegt >> Sowas gibt es nicht. > Da sollte man immer vorsichtig sein mit solchen absoluten Aussagen, Joe > F. hat im nächsten Beitrag eine gefunden. Nein, hat er nicht. >> Und es braucht auch keiner > Na ich bin schon mal einer Nein. Weil du keine floatende 1mV Referenz brauchst. Du hättest gern eine. Das ist was ganz anderes. >> Darf man erfahren, warum du glaubst, du bräuchtest so etwas? > Weil ich gern mit Elektronik bastle? Wußte ich es doch. Du hast dir also, um Ziel A zu erreichen, eine Schaltung B ausgedacht. Und in dieser Schaltung kommt nun eine floatende 1mV Referenzspannungsquelle vor. Die du nicht finden kannst. Was Joe F. nun gemacht hat: er hat sich eine Lösung für ein (von ihm postuliertes) Problem A ausgedacht, die ohne eine solche floatende Referenz auskommt. Und - oh Wunder - die gleiche Lösung scheint nun auch für dich zu passen. Du hast dich auf der Suche nach dem Ziel in eine Sackgasse manövriert. Joe hat die Sackgasse gezielt vermieden, indem er einen anderen Weg genommen hat. Wenn du clever gewesen wärst, dann hättest du nicht gefragt, wie du wieder aus der Sackgasse rauskommst, sondern du hättest gefragt ob es einen anderen Weg zu Ziel gibt. Und eben deswegen habe ich dich danach gefragt, was denn eigentlich dein Ziel ist. Es ist vollkommen egal, in welcher Sackgasse du gerade festsitzt, so lange man nur erkennt, daß es eine Sackgasse ist. Und bei einer floatenden 1mV Referenz war das sonnenklar.
Ich schmeisse mal die REF200 in den Faden plus 10 Ohm. Je eine 100µA Quelle an die obere und unter Versorgungsspannung und den 10 Ohm dazwischen. 1mV Floating :)
Stefan U. schrieb: > Dir ist schon klar, das gewöhnliche OP-Amps (auch deiner) einen > Eingangs-Offset von einigen Millivolt haben? Warum postet du Beiträge, wenn du sogar zu faul warst, das Datenblatt von diesem OpAmp zu lesen ? Der hat immer unter 1mV, Frank will ihn also auf eine Seite zwingen. Normalerweise nimmt man dafür OpAmps mit Offsetkalibrierungseingängen, aber als Rail-To-Rail OpAmp wüsste ich spontan auch keinen (was nichts heissen muss, ich hab nie danach gesucht). Joe F. schrieb: > Wie ist denn das Eingangssignal beschaffen? Ist es ein DC Signal Bei einem 500Mhz OpAmp wohl eher nicht. Axel S. schrieb: > Und bei einer floatenden 1mV Referenz war das sonnenklar. Na ja, alles eine Frage, wie genau dieses 1mV sein muss, bei Eigangsspannungen zwischen +2.5V und -2.5V. Sagen wir auf 0.1% genau. Wenn 5V 0.1%, sind 100% halt 5kV (die auf besser als 5V genau sein müssten).
1 | +--0R1---+ |
2 | | | |
3 | +--|-\ | |
4 | | | >--+-- |
5 | in ---(--|+/ |
6 | | |
7 | 2MOhm |
8 | | |
9 | -5kV |
und schon hat er seine -1mV. Allerdings müsste man noch auf die Kapazität des Eingangs achten, glücklicherweise hat der LTC6268 mit 0.47pF eine besonders niedrige.
laberkopp schrieb: >Warum postet du Beiträge, wenn du sogar zu faul warst, das Datenblatt >von diesem OpAmp zu lesen ? >Der hat immer unter 1mV, Frank will ihn also auf eine Seite zwingen. Hast du selber das Datenblatt gelesen? Ich sehe da +-4,5mV.
Die Idee mit der 5kV Spannungsquelle ist dafür aber echt genial.
Ralf schrieb: > Hast du selber das Datenblatt gelesen? Ich sehe da +-4,5mV. Bei 125 GradC und 4V. Normal +/-1mV. Auch die ganzen Diagramme liegen komfortabel unter 1mV. Nur wenn es heiss wird oder viel Strom aus dem Ausgang gezogen wird, werden die überschritten.
+-1mV sind nur bei genau 25°C garantiert. Bei jeder anderen zulässigen Temperatur sind +-4,5mV möglich.
Du kannst einen voll differentiellen Verstärker mit G=1 nehmen und dessen -Ausgang auf den Ausgang deiner aktuellen Schaltung legen.
Joe F. schrieb: > Frank schrieb: >> Da sollte man immer vorsichtig sein mit solchen absoluten Aussagen, Joe >> F. hat im nächsten Beitrag eine gefunden. > > Naja, die Aussage ist ja nicht so ganz falsch... > Die Spannungs (+ Stromquelle) in meinem Vorschlag ist ja auch auf GND > bezogen (Widerstandsteiler R7, R8). Nein die Qualität Deiner Schaltung hast Du selbst nicht erkannt. Vout = Vin+1mV => 1 mV Spannungsquelle schwimmend. Ich hänge Deine gesamte Schaltung in meine Schaltung an die Stelle der Spannungsquelle. Ich brauch keinen Addierer. Ich finde Deinen Lösungsansatz für die 1 mV Spannungsquelle mittels Addierer eben genial. > Diese Lösung ist allerdings absolut praxisuntauglich, denn die dazu > nötigen Widerstandstoleranzen (5M / 2.008K) sind unrealistisch. Was unrealistisch ist muß man sehen, aber an diese Widerstände gibt es doch keine Anforderungen, habe ja noch gar nichts bzgl. Genauigkeit gefordert. Mit 5% Widerständen würde es auch sauber funktionieren, mit 1% Toleranz wäre es richtig genau und es gibt ja bekanntlich auch noch genauere Widerstände. Im Zweifelsfall kann man immer auch abgleichen. > Die Frage war eher, ist das was du suchst eigentlich "nur" eine > Schaltung, die zu einem Eingangssignal 1mV addiert. > Das scheint ja so zu sein, und jetzt kann man weiter darüber nachdenken, > wie man das praxistauglich umsetzen könnte. Nein ich brauche wie ich sagte eine Spannungsquelle, bzw. ich brauche eine Realisierung der 1 mV Spannungsquelle in der von mir angegebenen Schaltung. In dem Zweig V- zu Vout des OPV gibt es nichts weiter, es gibt auch kein Eingangssignal. > Wie ist denn das Eingangssignal beschaffen? Ist es ein DC Signal, oder > AC (das würde es wesentlich einfacher machen...)? Wenn AC, was ist die > niedrigste Frequenz, mit der du arbeiten möchtest? Also wenn man das Schwimmen der Schaltung als Eingangssignal verstehen möchte dann liegt an Vout ein DC-Signal unbekannter Größe (aber nicht außerhalb der Betriebsspannung an. Vielleicht habe mich da mit dem potentialfrei unglücklich ausgedrückt, den ich meine nicht galvanisch getrennt sondern schwimmend. > Und dann kommt auch bei mir irgendwie die Frage auf: wozu braucht man > das überhaupt? > 1mV ist verdammt wenig, und evtl. gibt es ja eine ganz > andere Lösung für das offenbar existierende, übergeordnete Problem... Mag sein, ist aber nicht meine Frage. Henrik schrieb: > Ich schmeisse mal die REF200 in den Faden plus 10 Ohm. > > Je eine 100µA Quelle an die obere und unter Versorgungsspannung und den > 10 Ohm dazwischen. 1mV Floating :) Ja so eine LT30xx Stromquelle die REF dürfte schwierig noch zu bekommen sein, das könnte man machen, allerdings ist das nicht schwimmend. Eine Seite des 10 Ohm Widerstandes zwingst Du ja auf ein Potential. Weder V- noch Vout des OPV darf auf ein Potential gezwungen werden. Man könnte den Strom der Stromquelle über einen Optokoppler laufen lassen, das wird zwar etwas ungenau, aber würde gehen. Und dann einen Widerstand parallel in den V- Vout Kreis.
Frank schrieb: > In dem Zweig V- zu Vout des OPV gibt es nichts weiter, es > gibt auch kein Eingangssignal. Was soll das für eine Schaltung sein? Was soll die machen?
Frank schrieb: > Vielleicht habe mich da mit dem > potentialfrei unglücklich ausgedrückt, den ich meine nicht galvanisch > getrennt sondern schwimmend. Ja, das erscheint mir absolut so ...
Michael B. schrieb: > Na ja, alles eine Frage, wie genau dieses 1mV sein muss, bei > Eigangsspannungen zwischen +2.5V und -2.5V. Sagen wir auf 0.1% genau. Also +/-5% reicht mir vorläufig. +/-1% wären wünschenswert und eine höhere Genauigkeit wäre irrelevant. Im Notfall könnte ich auch mit weniger als +/-10% leben, ggf. mit der Option abzugleichen. Sprich die Genauigkeitsanforderung ist nicht sehr hoch. Macht Euch auch wegen dem OPV keinen Kopf. der hat 200yV typisch, die kann man aber auch genau mit diesen 1 mV abgleichen wie bereits erwähnt. Der Ausgang ist ohne Belastung, eine Erwärmung gibt es nicht. Ich will das bei mir in geschlossenen Räumen benutzen also Temperaturgeschichten sind vernachlässigbar (18-28°C). kk schrieb: > Du kannst einen voll differentiellen Verstärker mit G=1 nehmen und > dessen -Ausgang auf den Ausgang deiner aktuellen Schaltung legen. Erstmal Danke für den Vorschlag. Das Funktionsprinzip ist mir noch nicht ganz klar? Oder meinst Du den Eingang des OPV (V-) als Eingang für den differentiellen Verstärker? Wäre nett, wenn Du das ein wenig ausführen könntest.
Frank schrieb: > Wäre nett, wenn Du das ein wenig ausführen könntest. Wäre nett wenn du auf Rückfragen reagieren würdest :-)
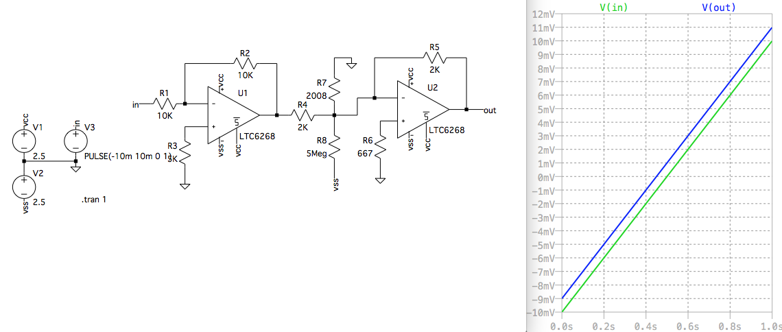
Also hier mal die Schaltung nach Vorschlag von Joe F. In der Simulation bekomme ich allerdings abweichende Werte, ich habe in der Simulation Vout = Vin + 27 mV (statt +1 mV). Der Addierer schaut mir auch nicht ganz richtig aus, ich versuche das mal umzubauen.
Frank schrieb: > Also hier mal die Schaltung nach Vorschlag von Joe F. ??? > Der Addierer schaut mir auch nicht ganz richtig aus, ich versuche das > mal umzubauen. ??????? Was willst du mit der Zusammenschaltung von 2 Op-Amp Ausgängen bezwecken? Noch dazu, wenn (+)-IN von U1 offen ist? Achso, jetzt verstehe ich, du denkst meine Schaltung wäre sozusagen eine floatende 1mV Batterie. Das ist sie nicht. Mein Addierer war als Ersatz für deine Schaltung gedacht. Wenn du es unbedingt als Spannungsquelle nehmen willst, musst du die Schaltung natürlich anders herum einbauen, und die 1mV vom Eingang abziehen (die 5M nach VCC statt VSS). Ich würde wirklich mal vorschlagen, du stellst mal die Schaltung vor, in der diese -1mV benötigt werden. Bisher sieht man hier immer einen Op-Amp, bei dem nur (-)-IN beschaltet ist. Im Übrigen sind die Lösungen mit den Stromquellen auch sehr elegant.
Jens schrieb: > Mit dem Poti auf 1mV abgleichen. Sehr schön, mit nem 421 Ohm Widerstand komme ich in der Simulation auf 0,994 mV. Also weit genauer als gefordert und bei 1% Widerstandstoleranz liegt man auch so +/- 2% genau. Welche Bedeutung hat eigentlich der 100 Ohm Widerstand R2? Ich habe ihn mal weggelassen, geht dann fast besser (0,996 mV). Super. Das ist die Stromquellenvariante mit einer JFET-Stromquelle die Vout als sich aus Vout selber speist. Sehr sehr clever muß ich schon sagen. Ja der JFET Strom ist nicht absolut bekannt und so muß man für jedes Bauteil abgleichen, aber ich habe ja ausdrücklich gesagt, das ist okay. Da kann man den OPV-Offset gleich mitabgleichen. Den Kondensator C1 habe ich auch mal rausgenommen, der verzögert die Regelung, und scheint in der Simulation zumindest für die Stabilität nicht notwendig zu sein. Jetzt verstehe ich auch R2 denke ich, der soll die Freuqnz harabsetzen, damit C1 kleiner sein kann, oder? Okay ein Filterglied optional, werde das mal aufbauen, laut ltspice-Simulation ist es auch ohne stabil. Hattest Du Probleme mit Schwingen?
Du kriegst ab jetzt eh keine Antworten mehr, bis du mal mehr über deine eigentliche Schaltung / dein eigentliches Problem erzählst. Ich bin mir zu 100% sicher: dein Problem lässt sich einfacher lösen. Außer deine Grundidee ist deine floatende potentialfreie Spannungsquelle ohne weiteren Schaltungsbezug...
> Achso, jetzt verstehe ich, du denkst meine Schaltung wäre sozusagen eine > floatende 1mV Batterie. > Das ist sie nicht. Das ist sie schon, und zwar ganz exakt. Ich sage ja Du hast noch nicht realisiert, was Du da eigentlich geschaffen hast. Eventuell liegt es nur an der Art der Zusammenschaltung. Vielleicht sollte man auf beide Ausgänge noch einen Widerstand geben bevor man die Ausgänge zusammenschaltet. > Mein Addierer war als Ersatz für deine Schaltung gedacht. Ist es aber nicht. Ich habe ja kein Eingangssignal. Aber Du hast eine Lösung für das eigentliche Problem gefunden. > Wenn du es unbedingt als Spannungsquelle nehmen willst, musst du die > Schaltung natürlich anders herum einbauen, und die 1mV vom Eingang > abziehen (die 5M nach VCC statt VSS). Das funktioniert nicht. Umgedreht schwingt sie und mit Vcc statt VSS schwingt sie nicht, erzeugt aber auch kein dV = 1 mV (sondern dV = 0). Ich meine ob man jetzt 1 mV anlegt oder -1 mV und das "Bauteil" umdreht ist doch recht gleich. Natürlich kann man in einer Variante Verschaltungsprobleme lösen. Ja aber nur VCC auf VSS schalten funktioniert jedenfalls noch nicht. > Im Übrigen sind die Lösungen mit den Stromquellen auch sehr elegant. Ja sind sie, trotzdem gefällt mir das mit dem Addierer. Und wenn noch jemand eine andere tolle Idee hat ist das auch super. Ich werde alle ausprobieren, die zumindest in der Simu funktionieren. >Bisher sieht man hier immer einen Op-Amp, bei dem nur (-)-IN beschaltet >ist. Ja der hilft beim Verständnis, warum die Spannungsquelle schwimmend sein muß. Weil sie eben genau da auch ist. Den kann man sich auch wegdenken, braucht man nicht unbedingt, dann hat man eine allgemeine Lösung. Aber eine spezielle Lösung für die Lage im Rückkopplungszweig ist für mich ausreichend. Das unterscheidet auch die Lösung von Jens (speziell) und Deiner (allgemein). Deshalb ist Deine mit dem Addierer auch sehr wertvoll da allgemein anwendbar, die von Jens ist auch toll, weil er die speziellen Gegebenheiten (Rückkopplungszweig) genial ausnutzt. Man kann auch sicher noch eine allgemeine Lösung für die Stromquellenvariante finden.
Frank schrieb: > Das ist sie schon, und zwar ganz exakt. Ich sage ja Du hast noch nicht > realisiert, was Du da eigentlich geschaffen hast. Das ganze ist mir jetzt einfach zu bescheuert mit dir. Ich habe ja diesen Addierer dimensioniert, und du baust ihn falsch herum ein und denkst dass ein Eingang ein Ausgang ist und betrachtest eine Op-Amp Schaltung als "Bauteil". Ist doch irgendwie klar, wer das Ding hier nicht kapiert hat. Stop schrieb: > Du kriegst ab jetzt eh keine Antworten mehr, bis du mal mehr über deine > eigentliche Schaltung / dein eigentliches Problem erzählst. Jupp, ganz deiner Meinung. Anbei vorläufig letztmalig zum Verständnis: Der Addierer hat einen Eingang und einen Ausgang. Die musst du richtig herum an deinen Op-Amp anschliessen. Allerdings ist diese Aktion total sinnfrei, denn wie du vielleicht selbst erkennt, macht diese Schaltung dann genau das gleiche, wie die ursprüngliche (sie addiert 1mV), nur eben mit einem Op-Amp mehr.
Frank schrieb: >>Bisher sieht man hier immer einen Op-Amp, bei dem nur (-)-IN beschaltet >>ist. > Ja der hilft beim Verständnis, warum die Spannungsquelle schwimmend sein > muß. Weil sie eben genau da auch ist. Den kann man sich auch wegdenken, > braucht man nicht unbedingt, dann hat man eine allgemeine Lösung. Irgendwie klingt das für mich nach "postfaktischem Zeitalter" und "alternative Wahrheit". Warum nur?
Joe F. schrieb: > Frank schrieb: >> Das ist sie schon, und zwar ganz exakt. Ich sage ja Du hast noch nicht >> realisiert, was Du da eigentlich geschaffen hast. > Allerdings ist diese Aktion total sinnfrei, denn wie du vielleicht > selbst erkennt, macht diese Schaltung dann genau das gleiche, wie die > ursprüngliche (sie addiert 1mV), nur eben mit einem Op-Amp mehr. Du hast keine Regelung geschaffen, sondern eine Spannungsquelle. Ohne den zusätzlichen OPV wird auch nichts geregelt. Du übersiehst da etwas. Vout ist bei Dir Vin + 1 mV nicht weil Dein OPV das regelt, sondern weil die Eingangsspannungsquelle sich ändert. Lass Dich deshalb also nicht täuschen (nur weil Du Vout = Vin + 1mV erhälst. Das macht eine Batterie auch, aber die Batterie regelt nichts). Vielleicht hilft das Dir ja: Deine Schaltung allein kann ja genau nicht irgendeine Drittgröße korrigieren/regeln, weil sie ja auf Vout = Vin + 1 mV gezwungen ist. Mein OPV ist das nicht, der kann beliebig regeln auf den rückgekoppelten Sollwert. > Anbei vorläufig letztmalig zum Verständnis: > Der Addierer hat einen Eingang und einen Ausgang. Die musst du richtig > herum an deinen Op-Amp anschliessen. Ich habe sie anders herum angeschlossen und bekomme dann ein Schwingen. Die Ausgangsspannung schwingt dann unkontrolliert (= Muster wie Rauschen) zwischen den Versorgungsspannungen (Ich habe eine genauere Simulation als Du eingestellt, deshalb schwingt es bei Dir ggf. nicht). Allerdings habe ich nun einen Filter eingebaut, 1 uF zwischen Deinem Vin und Vout, das stabilisiert dann Deine Spannungsquelle ausreichend und sie schwingt dann nicht mehr. Und voila wir erhalten 1.00038 mV. Sehr schön. Mal sehen wegen den Widerständen: Kritisch sind ja R20 R16: Also bei 1% Abweichung maximal ungünstig komme ich auf 10.9% Abweichung bei der Ausgangsspannung Deiner Spannungsquelle, das wäre gerade noch ausreichend. Aber hier sollte man tatsächlich über 0,1% Widerstände nachdenken. Gut daß Du darauf hingewiesen hast. Anbei die vollständige Schaltung dazu. Super, jetzt haben wir schon zwei funktionierende Lösungen und eine ist auch noch allgemeiner als gefordert. Ich werde beide auch mal real aufbauen, ggf. muß ich noch was bestellen. Aber ich bin immer noch offen für eine weitere Lösung. Immerhin sind alle Lösungen bisher allgemein in dem Sinne, daß sie für beliebige "Kleinspannungen" eingesetzt werden können (mit der Anpassung von lediglich einem Widerstand). Wenn also mal jemand eine 30 mV oder 0,2 mV Spannungsreferenz braucht die auch noch schwimmend verwendet werden können liegen hier Lösungen bereit. Vielleicht versuch ich mich mal an der Stromquellenvariante mit Spannungsreferenz und OPV als Stromquelle statt JFET. Mit dem Trick von Jens geht das ev. auch ohne Optokoppler.
Frank schrieb: > Super, jetzt haben wir schon zwei funktionierende Lösungen Ich freue mich ganz dolle mit dir. Danke auch, dass du mir meine Schaltung "erklärt" hast. Ich wusste gar nicht, dass der OP-Amp in meinem Fall nicht regelt, sondern eigentlich eine Batterie ist. Aber jetzt bin ich klüger. OMG. Begeistert bin ich auch von der Lösung, einen 500MHz FET-Op-Amp mit einem 1uF in der Gegenkopplung vom Schwingen abzuhalten. Das kommt in mein Notizbuch.
Joe F. schrieb: > Frank schrieb: >> Super, jetzt haben wir schon zwei funktionierende Lösungen > Ich freue mich ganz dolle mit dir. > Danke auch, dass du mir meine Schaltung "erklärt" hast. Ich wusste gar > nicht, dass der OP-Amp in meinem Fall nicht regelt, sondern eigentlich > eine Batterie ist. Ich habe immer gesagt Du hast eine Spannungsquelle entwickelt und nie etwas anderes. Der Vergleich mit der Batterie war, um diesen Umstand zu verdeutlichen, denn diese ist auch eine Spannungsquelle und somit mit Deiner Schaltung austauschbar. Vielleicht solltest Du darüber wirklich mal in Ruhe nachdenken, es ist wirklich nicht einfach zu verstehen. > Begeistert bin ich auch von der Lösung, einen 500MHz FET-Op-Amp mit > einem 1uF in der Gegenkopplung vom Schwingen abzuhalten. Das kommt in > mein Notizbuch. Ja Du scheinst zu vergessen, daß wir ja nur 1 mV am Kondensator anliegen haben, da muß man sich keine Sorgen machen wegen der Stromtreibefähigkeit des OPV. Habe auch keine Informationen im Datenblatt dazu gefunden, außer daß er allgemein viel Ausgangsstrom liefern kann. Ggf. kann man auch einen Vorwiderstand zur Strombegrenzung oder eine kleinere Kapazität einsetzen. Habe gerade nochmal eine Simulation gemacht, also man könnte auf einen Kondensator mit geringem Parallelwiderstand achten. Der stört ansonsten die Regelung minimal. Aber das ist so gering (im Nanovoltbereich), daß es zu den anderen Störgrößen wie z.B. Widerstandstoleranzen auch keine Rolle spielt. Vorwiderstand zur Strombegrenzung beeinträchtigt die Schaltung hingegen stark (1% zusätzlicher Fehler), sollte man also lassen. 100 nF sind zu wenig, da wird er zwar nach einer gewissen Zeit wieder stabil, aber das gefällt mir gar nicht, wenn das schon in der Simulation so ist. Bei 220 nF schwingt er nicht, aber ich würde sicherheitshalber mehr nehmen. 1 uF ist ein guter Wert, wenn man sich um die Stromtreibefähigkeit sorgt kann man auch 470 nF nehmen. So für 1 uF habe ich den Strom gemessen (Simulation). Für 16 ns fließen in der Spitze 5,7 Milliampere, für 5 Mikrosekunden 700 uA. Das ist definitiv unter dem (DC-)Limit vom LTC6268 und praktisch auch jedem anderen OPV. Bei einem Volt sähe es sicher anders aus, aber bei 1 mV ist das kein Problem.
Frank schrieb: > Vielleicht solltest Du darüber wirklich > mal in Ruhe nachdenken, es ist wirklich nicht einfach zu verstehen. Das Ding ist, du hast von Op-Amps offensichtlich überhaupt nicht die geringste Ahnung, legst aber einen unfassbar überheblichen und belehrenden Ton an den Tag. Dabei ist fast alles was du behauptest großer Unsinn. Mir fehlen da die Worte.
Einfach ignorieren, den Typ. Manchmal könnte man fast glauben, das Trumpeltier wäre jetzt hier im Forum unterwegs ...
Frank schrieb: > Hallo ich habe eine Schaltung für die brauche ich eine 1 > Millivolt-Spannungsquelle, die nicht geerdet ist. In meinen vielen, vielen Jahren ist mir so etwas noch nicht untergekommen! Wer braucht außer einem TO so einen Schwachsinn? Was soll man mit 0,001 Volt als Referenz anfangen wollen, wozu soll das dienen? Ich habe jetzt keinen Löffel und auch keinen Bock, den Thread durchzulesen, aber bei dem Titel? Wenn ich falsch liege, weil ich schon zu alt für diese Technik bin, möge man es mir mitteilen...
So, jetzt habe ich mich vom Arsch bis zum Maul durchgehackt, also von hinten nach vorne, aber lesen möchte ich den Thread wirklich nicht, der TO ist ein theoretisch Durchgeknallter (Unschuldsvermutung gilt) mit irgendwelchen Thesen - 1 mV Spannungsreferenz... Usw...
>> Begeistert bin ich auch von der Lösung, einen 500MHz FET-Op-Amp mit >> einem 1uF in der Gegenkopplung vom Schwingen abzuhalten. > Ja Du scheinst zu vergessen, daß wir ja nur 1 mV am Kondensator anliegen > haben, da muß man sich keine Sorgen machen wegen der > Stromtreibefähigkeit des OPV. Darum geht es doch gar nicht! Bei 500Mhz hat der 1µF Kondensator einen Widerstandwert von 0,0003 Ohm. Verglichen mit dem Eingangswiderstand des OP-Amps ist das ziemlicher Unsinn. Dazu kommt, dass Kondensatoren eine gewisse parasitäre Induktivität haben. Je mehr µF umso mehr Induktivität. Und ich bin ziemlich sicher, dass der Widerstand der Induktivität bei 500Mhz mindestens 1.000 mal größer ist, als der kapazitive Widerstand. Was wiederum bedeutet, dass dein Kondensator überwiegend induktiv wirkt, statt kapazitiv. Und damit unterdrückt er keine Schwingung, sondern fördert sie. Diese Schaltung ist fachlich völliger Unfug! (Sowas traue ich mich als Hobby Bastler nur selten zu behaupten.)
Stefan U. schrieb: > Diese Schaltung ist fachlich völliger Unfug! > (Sowas traue ich mich als Hobby Bastler nur selten zu behaupten.) Womit Du absolut recht hast, und als Entwickler fragt man sich...
Bitte melde dich an um einen Beitrag zu schreiben. Anmeldung ist kostenlos und dauert nur eine Minute.
Bestehender Account
Schon ein Account bei Google/GoogleMail? Keine Anmeldung erforderlich!
Mit Google-Account einloggen
Mit Google-Account einloggen
Noch kein Account? Hier anmelden.





