Guten Morgen werte Bastler und Elektroniker, mich plagt wieder meine Motoransteuerung. Eine kurze Problembeschreibung: In einem Handfunkgerät soll der Empfang durch einen kleinen Vibrationsmotor signalisiert werden. Das "RX-Signal" (von der Empfangs-LED), welches ich auf der Platine abgreifen und als Schaltsignal verwenden möchte hat bei Empfang 3,7V und im idle 2,0V (beides DC). Wie kann ich dieses "Schaltsignal" auswerten (bzw. in die Motoransteuerung umsetzen), ohne es dabei zu belasten? Auf eure Tipps und Expertisen freue ich mich :) (Vor allem welche Transistoren Ihr verwenden würdet) mfG Andreas
Andreas schrieb: > ohne es dabei zu belasten? Einen Komparator und danach einen beliebigen Transistor oder Mosfet
Andreas schrieb: > Auf eure Tipps und Expertisen freue ich mich :) (Vor allem welche > Transistoren Ihr verwenden würdet) Was gerade da ist. Die Frage nach Transistortypen stellen eigentlich nur 2 Arten von Elektronikern: - blutige Anfänger - Vollprofis die sehr schwierige Probleme unter Berücksichtigung wirtschaftlicher Faktoren lösen müssen Letztere stellen die Frage in der Regel nicht hier im Forum. Zu deinem "Problem": > Wie kann ich dieses "Schaltsignal" auswerten (bzw. in die > Motoransteuerung umsetzen), ohne es dabei zu belasten? Das ist physikalisch unmöglich. Aber du kannst die Belastung so gering machen, dass Sie nicht stört. Mal ausprobiert, welchen Widerstand du dranhängen kannst, ohne dass was aufhört zu funktionieren? Komparator oder OPV funktioniert natürlich, ist aber imho Overkill sofern man da ein paar uA aus dem Signal rausbekommt.
Servus, Zwei Diode in Reihe: 2x0,7V+UBE dann leitet der Transistor bei 2 Volt nicht mehr. Bei 3,7V errechnest du dir ein Basiswiderstand, damit 1-2mA fließen (so 1k). Als Transistor kann man fast jeden nehmen, welcher in der Bastlerkiste rumliegt.
aSma>> schrieb: > Zwei Diode in Reihe: 2x0,7V+UBE dann leitet der Transistor bei 2 Volt > nicht mehr. und bei 2,1V (0,7V pro Diodenstrecke) leiten sie dann voll? Leider halten sich reale Dioden nicht an diese ideale Kennlinie und haben bei einer Durchlasspannung von 0,66V schon einen signifikanten Strom! Damit schaltet der Transistor auch schon etwas durch und der Motor wird teilweise bestromt. Zumal nicht klar ist wie genau diese 2V sind, z.B. wie stark sie schwanken zwischen Akku vollgeladen und Akku fast leer.
Der Andere schrieb: > aSma>> schrieb: >> Zwei Diode in Reihe: 2x0,7V+UBE dann leitet der Transistor bei 2 Volt >> nicht mehr. > > und bei 2,1V (0,7V pro Diodenstrecke) leiten sie dann voll? > Leider halten sich reale Dioden nicht an diese ideale Kennlinie und > haben bei einer Durchlasspannung von 0,66V schon einen signifikanten > Strom! Damit schaltet der Transistor auch schon etwas durch und der > Motor wird teilweise bestromt. Das kann man mit nem Widerstand von Basis nach Emitter lösen. Rein vom Prinzip her ist der Vorschlag gut. Ob jetzt 3,7V und 2V in Stein gemeißelt sind und wie belastbar die sind, müsste man erstmal wissen. Da gibts einfach nicht genug Informationen zu als dass man ne Transistorschaltung dimensionieren könnte. Es würde mich jetzt auch nicht wundern wenn unter Belastung die 2V zu wenigen mV werden würden.
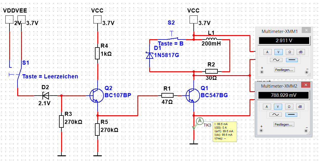
Vielen Dank für alle Antworten, die Diodenschaltung hat mich letztlich zum Einsatz einer Z-Diode inspiriert. Die daraus resultierende Schaltung möchte ich euch nicht vorenthalten. Eine Antwort möchte ich noch besonders würdigen: Lieber Thor, für deine unzutreffende, ungefragte und unnötige Analyse meiner Fähigkeiten möchte ich mich besonders bedanken. Ich werde sie in mein zukünftiges Tun einfließen lassen und sie zur Maxime meines Handelns erheben. mfG Andreas
Nimm ein Mosfet, dann kannst du ein paar Teile sparen und kannst dir dafür ein Eis kaufen.
Da die Teile rumliegen, kauf ich mir das Eis einfach trotzdem. PS: MOS-FET werden sich nie durchsetzen...
Andreas schrieb: > PS: MOS-FET werden sich nie durchsetzen... Was für ein Experte! Bei dir vielleicht nicht aber beim Rest der Welt schon.
Andreas schrieb: > Oh, ich merk schon... Eine sehr ernste Gemeinschaft hier. Das war nur eine rheinische Frohnatur. Diese Leute können keine Ironie selbständig erkennen. Gäbe es beim Karneval kein "Tätähhh-Tätähhh-Tätähhh", wüssten sie auch nicht, wann sie lachen sollen.
Andreas schrieb: > Da die Teile rumliegen, kauf ich mir das Eis einfach trotzdem. > > PS: MOS-FET werden sich nie durchsetzen... Mosfet ist vielleicht nicht wirklich sinnvoll, aber ein BC337 anstelle des 547 schon. Die 800mA Ic max gegenüber 100mA können auch bei einem so kleinen Motörchen nicht schaden.
Thomas E. schrieb: > Andreas schrieb: >> Oh, ich merk schon... Eine sehr ernste Gemeinschaft hier. > > Das war nur eine rheinische Frohnatur. Diese Leute können keine Ironie > selbständig erkennen. > Gäbe es beim Karneval kein "Tätähhh-Tätähhh-Tätähhh", wüssten sie auch > nicht, wann sie lachen sollen. Die Rundum-Beleidigung würde ich sein lassen. Man weiss nie, wer sich angesprochen fühlt.
VOA schrieb: > Mosfet ist vielleicht nicht wirklich sinnvoll, aber ein BC337 anstelle > des 547 schon. Die 800mA Ic max gegenüber 100mA können auch bei einem so > kleinen Motörchen nicht schaden. Werde ich so einbauen, sollte mir der 547 abrauchen. Noch funktioniert es tadellos. Danke für den Tipp :)
Ahso, die rote LED regelt die Leerlaufspannung auf ihre Flußspannung, jetzt ist der Groschen gefallen. Ok, geht. :)
Bitte melde dich an um einen Beitrag zu schreiben. Anmeldung ist kostenlos und dauert nur eine Minute.
Bestehender Account
Schon ein Account bei Google/GoogleMail? Keine Anmeldung erforderlich!
Mit Google-Account einloggen
Mit Google-Account einloggen
Noch kein Account? Hier anmelden.

