Hallo, ich bin im Moment dabei, mir eine kompakte Lichtorgel zu bauen (Habe da, wo ich sie einbauen möchte, nicht viel Platz). Nun habe ich nicht sonderlich viel Erfahrung im Schaltungsdesign und habe mich von der vielzitierten Taschenlichtorgel (http://www.b-kainka.de/bastel85.htm) inspirieren lassen. Nun entspricht die Schaltung nicht ganz meinen Wünschen, deswegen habe ich mich direkt das erste mal mit KiCad beschäftigt (Jedoch nur Schaltplan, ich baue das auf einer Lochrasterplatine auf) und es ein wenig angepasst. Die Schaltung befindet sich im Anhang, die 70mA bei den LED-Teilen sind jedoch eine Falschangabe, in der vorherigen Version flossen die durch 4 LEDs parallel (Was man anscheinend nicht machen sollte, wegen Fertigungsschwankungen). Die Schaltung habe ich grob einmal aufgebaut - Funktioniert hat es prinzipiell, es war mir nur zu unempfindlich und ich habe das Gefühl, dass einige Sachen verbesserungswürdig sind. Grob meine Änderungen: 1) Ich will bei Bedarf mein Handy dran anschließen können (Und noch selber dabei die Musik hören können). Die Buchsen haben mechanisch die Option dazu, das Mikro abzuklemmen. Passt das mit dem Signal, was dann an der Verstärkerschaltung ankommt, sowohl bei Mikro als auch bei AUX? Wenn ich es richtig verstehe, heb ich mit dem Spannungsteiler das Signal ja in den positiven Bereich an, oder? 2) Anstelle 9V nutze ich ein 2S-Li-Ion Akkupack (Mit Schutzschaltung). Somit sollte ich mich zwischen 6V und 8,4V bewegen. OpAmp-Datenblatt erlaubt die Speisespannung. Sonst was größeres zu beachten? 3) Um die Helligkeit bei der schwankenden Spannung stabiler zu haben (Ist das überhaupt ein Problem?), nutze ich eine Konstantstromquelle nach http://www.hobby-bastelecke.de/grundschaltungen/konstantstromquelle2.htm Ist das so in Ordnung, wie ich sie eingebaut habe? Prinzipiell sollten damit ~21mA für die LEDs fließen. Liegt in den Spezifikationen, sollte also okay sein. Nun hätte ich auch noch einige Fragen dazu: 1) Wofür sind die Dioden in Sperrrichtung, die im AGC-Teil und der Frequenzweiche zu finden sind? Einfach nur als Schutz/Freilaufdiode? 2) Wo passe ich es an, dass die Schaltung sensibler/unsensibler wird? Um ehrlich zu sein, weiß ich nicht, an welcher Stelle sich das gut beeinflussen lässt. 3) Gibt es Möglichkeiten, die Schaltung ein bisschen kompakter zu bekommen? Wie gesagt - wenig Platz, daher ist jede Verkleinerung hilfreich. Mir würden meistens auch Stichwörter oder grobe Erklärungen reichen - Ich bin in der Lage zu googlen, nur fehlt mir oft ein Stichwort dafür (Englisch ist auch kein Problem). Ich wäre für jeden Verbesserungsvorschlag oder Tipp sowohl für die Schaltung, als auch für die allgemeine Vorgehensweise bei solchen Projekten dankbar. Hoffentlich ist der Beitrag halbwegs verständlich und ich liege nicht zu sehr daneben mit der Schaltung. Gruß Richard
1) Man könnte sagen: Mic ist leiser als Handy. Man könnte also Mic mit U1A vetstärken und dann erst in die Eingangsbuchse stecken, und dys Handy direkt in R11 einspeisen (und ein R11' für den linken Kanal dort). 2) Man könnte bei 2 Akkus die halbe Spannung nutzen und bräuchte keine virtuelle Masse mehr, viele Kondensatoren entfallen. 3) Die ganze LED Schaltung find ich doof. Die KSQ bewirkt ein an/aus Verhalten und kein lineares aufdimmen je nach Lautstärke. Und Q2 und Q3 legen die Schaltschwelle recht hoch. Ich würde auf die LEDs direkt das gefilterte Audiosignal draufmodulieren.
1 | Hi/Lo-Sig ----|+\ +--|>|--+ |
2 | | >--+ LEDs | |
3 | +--|-/ +--|<|--+ |
4 | | | |
5 | GND --C-R--+----------------+ |
1) damit der Kondensator umgeladen werden kann. 2) R14. Aber ich finde die Reaktion der Schaltung eh schlecht, eher Geblinker. 3) echtes split power supply statt virtueller Masse. AGC mit LDR und Glühlampe. LED Treiber wie gezeichnet. J2 weglassen.
Eventuell noch eine Ergänzung: Es soll nach Möglichkeit auch bei großer Lautstärke (Disco und vergleichbare Veranstaltungen) funktionieren - Daher die Idee, nach einer Lichtorgen mit AGC zu schauen, damit diese sich hoffentlich automatisch anpasst. Die Lösungen mit Potis sind alle irgendwie zu klobig und grob gewesen. Ich würde auch vermuten, dass eine extrem saubere Verstärkung für eine solche Lichtorgel nicht notwendig ist. Liege ich richtig mit dieser Annahme?
Erstmal: Vielen Dank für die schnelle und bereits recht hilfreiche Antwort. MaWin schrieb: > 1) Man könnte sagen: Mic ist leiser als Handy. Man könnte also Mic mit > U1A vetstärken und dann erst in die Eingangsbuchse stecken, und dys > Handy direkt in R11 einspeisen (und ein R11' für den linken Kanal dort). Danke, das ist schonmal eine gute Idee - ist auch leicht umzusetzen. > 2) Man könnte bei 2 Akkus die halbe Spannung nutzen und bräuchte keine > virtuelle Masse mehr, viele Kondensatoren entfallen. Ich werde mal versuchen, nach ein wenig Schlaf daraus schlau zu werden. Kannst du mir eventuell noch sagen > 3) Die ganze LED Schaltung find ich doof. Die KSQ bewirkt ein an/aus > Verhalten und kein lineares aufdimmen je nach Lautstärke. Und Q2 und Q3 > legen die Schaltschwelle recht hoch. Ah. Guter Hinweis - Mit einem Vorwiderstand würde ich dann ja die maximale Helligkeit festlegen, und da der Transistor ja den Strom verstärkt, bekomm ich den gewünschten Effekt - LED ist ja Stromgesteuert. Ist mir gar nicht aufgefallen, dass ich das mit der KSQ kaputt mache. > 1) damit der Kondensator umgeladen werden kann. Okay, ist es bei den RC-Gliedern auch notwendig? Meistens habe ich das bei den ganzen theoretischen Betrachtungen so verstanden, dass es beim RC-Glied nicht notwendig ist? Beim AGC würde ich da erstmal nicht weiter nachfragen und es so hinnehmen. > 2) R14. Aber ich finde die Reaktion der Schaltung eh schlecht, eher > Geblinker. Danke. Wo ich jetzt drüber nachdenke ist das sinnvoll: Schließlich öffnet der Transistor dann ja anders, wenn der Strom daran anders ist (Der durch R14 beeinflusst wird) -> Regelung vom AGC verändert sich. > 3) echtes split power supply statt virtueller Masse. AGC mit LDR und > Glühlampe. LED Treiber wie gezeichnet. J2 weglassen. Meinst du mit Split Power Supply eine Versorgung mit +3.7V und -3.7V, mit einem Nullpotential zwischen den Batterien? Ich fürchte, mir fehlt in dem Punkt noch ein wenig Hintergrundinfo, ich werde mich damit aber heute dann mal beschäftigen. Ist LDR+Glühlampe wirklich kleiner? Hatte den Eindruck, dass es größer ist. J2 ist "notwendig" - Da ich, wenn ich es mit dem Handy betreibe, auch noch selber Musik hören können möchte, ohne extra noch mehr Kabel nutzen zu müssen. Tut mir leid, wenn es sehr Laienhaft wirkt - das sind meine ersten Gehversuche mit etwas komplexerem als "LED zum Blinken bringen". Gruß Richard
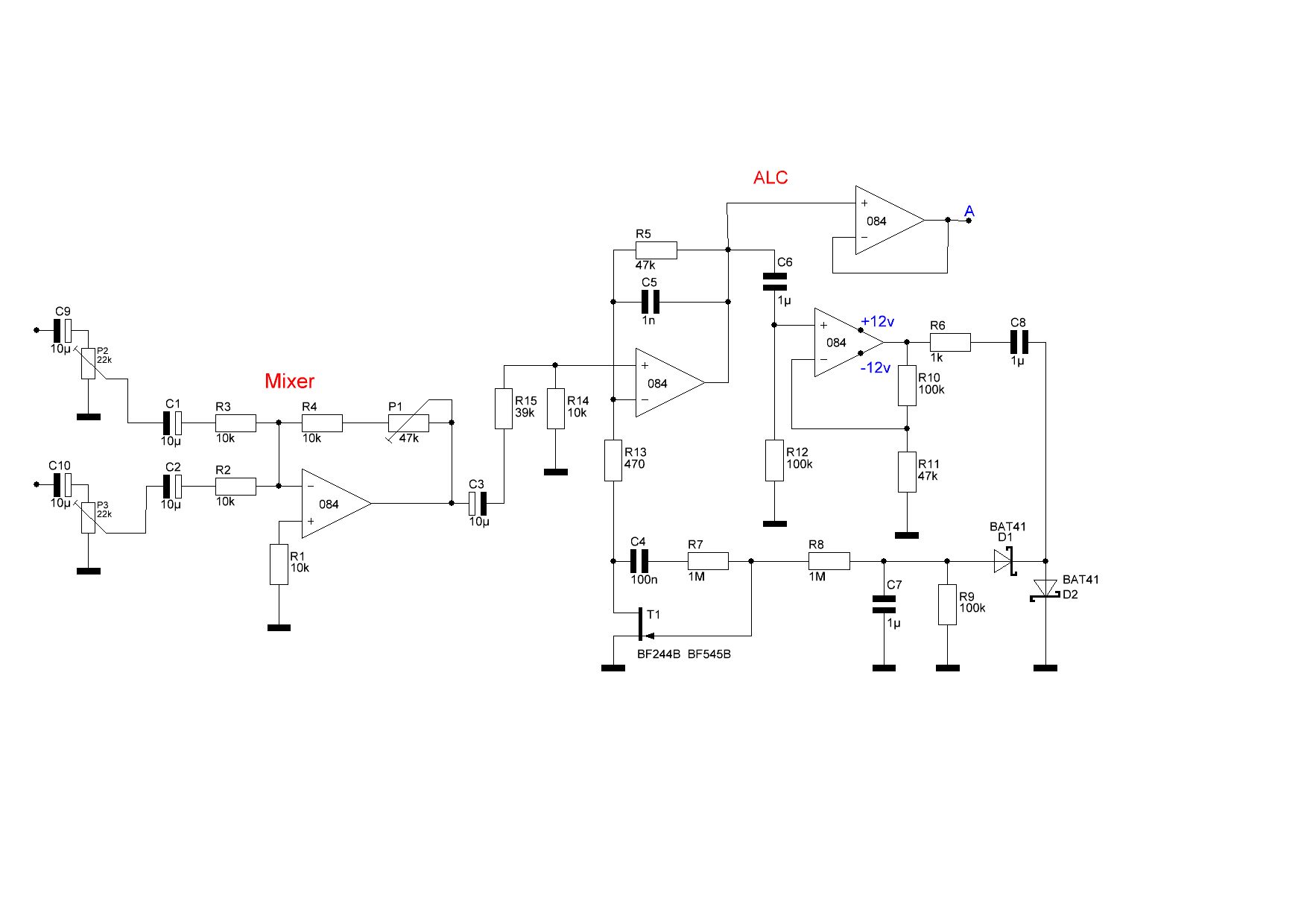
Richard S. schrieb: > es war mir nur zu unempfindlich und ich habe das Gefühl, > dass einige Sachen verbesserungswürdig sind. der alc z.b. hier ne schaltung mit aktivem mischer und nachfolgendem alc. der jfet war eigentlich ein bf245b. der kann durch bf244b oder der smd version des bf245b dem bf545b ersetzt werden. die schaltung benötigt ne +- spannung. die verstärkung des mischers ist mit p1 in grenzen einstellbar. als opamp wurde der tl084 verwendet. einen sehr guten alc kann man mit dem ne572 aufbauen. mfg
Ich fürchte, die von dir (dolf) gepostete Schaltung für mich nicht in Frage kommt. SMD traue ich mir derzeit nicht zu, weswegen es größentechnisch wohl kritisch werden würde. Zudem klingt es vom Aufwand her nach einer Schaltung, die eher für tatsächliche Audio-Verstärkung genutzt werden könnte - Brauch ich aber gar nicht. Letztenendes sollen ja nur die LEDs auf die Musik abgepasst leuchten - ein bisschen Fehler oder Rauschen kann dabei ja nicht soo kritisch sein. Ich habe mir mal die Punkte von MaWin vorgenommen und die Schaltung ein wenig angepasst. Zunächst habe ich R14 mit einem Poti (bis 20kOhm sind als Wert angedacht) ersetzt, dass ich an dem Punkt nachträglich Spielraum habe. Dann habe ich die erste Verstärkerstufe ans Mikro gezogen, um das Handysignal nicht zu sehr zu verstärken. Zuletzt hab ich die LEDs ohne KSQ, mit Vorwiderstand auf ~50mA gezogen. Habe neue LEDs rausgesucht (Vorrat leider aufgebraucht), die erlauben bis 60mA. Der Punkt ist jedoch das kleinere Problem. Jedoch musste ich zwei Stränge daraus machen, da ich ja 6-8.4V habe -> Bei 4 LEDs in Reihe sind 6V zu wenig. Der veränderte Plan ist wieder angehangen. Gruß Richard
Richard S. schrieb: > Letztenendes sollen ja nur die LEDs auf die Musik abgepasst leuchten - > ein bisschen Fehler oder Rauschen kann dabei ja nicht soo kritisch sein. das dachte ich zuerst auch. meine lo besteht aus dem kompressor dann das passende aktive filter (12db) danach ein schmittrigger mit einsellbarer hysterese und die leistungsstufe mit eigenbau ssr (foto triac + triac). als lampen kommen farbige reflektorlampen r80 230v/60w zum einsatz. (sind in der bucht in etlichen farben problemlos zu bekommen) kleiner tip... such mal nach lo12 von elv. da steht n schaltplan u.s.w. als pdf im netz. da zu noch n kompressor und gut isses. mfg
Moin, Richard S. schrieb: > Der veränderte Plan ist wieder angehangen. Was mir da sofort ins Auge faellt: * C2 ist doof. Damit ist an Pin3 U1A kein definiertes Potential mehr. Abhilfe: Entweder C2 durch Kurzschluss ersetzen oder noch per Spannungsteiler an Pin3 definierte Gleichspannung einspeisen. * Die BE-Strecke von Q2 und Q3 wirkt als Diode. Deshalb wird sich bei deiner Schaltung der C10 bzw. C9 soweit aufladen, bis die Transistoren nie mehr leiten. Abhilfe: So wie bei Kainka auch - Dioden antiparallel zur BE-Strecke schalten. Gruss WK
dolf, ich glaube, ich fahre jetzt im Moment besser damit, wenn ich grundsätzlich bei meiner bisherigen Schaltung bleibe - Ich werde es aber im Hinterkopf behalten, wenn ich damit unzufrieden sein sollte. Es ist das erste Elektronik-Projekt von mir in dieser Größenordnung und ich habe mich für die meisten Sachen extra eingearbeitet. Bitte nicht Persönlich nehmen - wenn meine Lösung unzufriedenstellend ist, werde ich mich damit auseinandersetzen :) Dergute Weka, zu C2 verstehe ich das Problem. In der Originalschaltung findet sich da ja auch ein Spannungsteiler. Mit Q2 und Q3 - Danke, jetzt habe ich zum einen den Kommentar von MaWin dazu verstanden, zum Anderen konnte ich das tatsächlich bei meinem ersten Aufbau schon beobachten. Der korrigierte Plan ist im Anhang. Nebenbei, ist mein Verhalten so eigentlich okay, dass ich immer den aktuellen Plan mit reinposte? Letztenendes hoffe ich, dass jemand mit einem ähnlichen Anliegen später mit den Plänen besser versteht, was gemeint ist. Gruß Richard
In den "SIG_AUDIO"-Pfad sollte noch ein Kondensator, falls die an der Klinkenbuchse angeschlossene Signalquelle ein anderes Gleichspannungspotential liefert, als deine halbe Batteriespannung. Vom Mirofonvorverstärker passt es ja.
Richard S. schrieb: > Nebenbei, ist mein Verhalten so eigentlich okay, dass ich immer den > aktuellen Plan mit reinposte? Ja, das ist gut so. Wenn das Jeder so machen würde, wären etliche Threads deutlich übersichtlicher und viele Unklarheiten und Missverständnisse fielen weg.
R. M. schrieb: > In den "SIG_AUDIO"-Pfad sollte noch ein Kondensator, Danke, das ist auch noch sinnvoll. Ist es dabei ein Problem, dass das Mikrofon dann auch noch einmal durch den Kondensator geht? Ich nutze ja den mechanischen Wechsel von der Klinke. Zudem: Wie groß dimensionieren? 0.1μF KerKo?
mach in "SIG_HIGH" und "SIG_LOW" noch einen 22K in Reihe und parallel zur Basis vom LED-Transistor Q2, Q3 einen 1/2/10µF ( probieren). Die Basis könnte man etwas vorspannen, kurz bevor die LEDs anfangen würden zu leuchten. (1MEG Basis-Kollektor) in den Emitter einen Widerstand, an dem bei Nennstrom ein halbes Volt abfällt. Senkt die Verstärkung und lässt das RC-Glied besser zur Geltung kommen. Mit der ALC ist mittlerweile klar? Habe nicht alles gelesen, jedoch den Eindruck gewonnen, das deren Funktion nicht auf den ersten Blick verständlich war. StromTuner PS. Ich liebe diese Art der Zeichnungsgestaltung. Sieht aus, wie LEGO. (Aber geht hier noch, ist aber nicht nötig)
Richard S. schrieb: > Zudem: Wie groß dimensionieren? 0.1μF KerKo? Reicht aus, mit der Last durch die beiden 100k-Widerstände ist die untere Grenzfrequenz immer noch tief genug. Richard S. schrieb: > Ist es dabei ein Problem, dass das > Mikrofon dann auch noch einmal durch den Kondensator geht? Kein Problem.
C6 ist mit 22nF in Kombi mit 10K zu klein ( f_u ca 700Hz ) um faktor 10-20 vergrößern... 220nF-470nF-1µF StromTuner
Bitte melde dich an um einen Beitrag zu schreiben. Anmeldung ist kostenlos und dauert nur eine Minute.
Bestehender Account
Schon ein Account bei Google/GoogleMail? Keine Anmeldung erforderlich!
Mit Google-Account einloggen
Mit Google-Account einloggen
Noch kein Account? Hier anmelden.



