Hallo Forum, kennt jemand diese Stiftleisten?: https://www.reichelt.de/Stiftleisten/SL-2X10W-1-27/3/index.html?ACTION=3&LA=446&ARTICLE=51748&GROUPID=7434&artnr=SL+2X10W+1%2C27&SEARCH=SL%2B2X10W%2B1%252C27 Das dazugehörige Datenblatt sieht leider ganz anders aus: http://cdn-reichelt.de/documents/datenblatt/C140/SL_2X10W_127.pdf Der Footprint in KiCad sieht aber so aus, wie im Artikel-Link und nicht im PDF ... Weiß jemand, was richtig ist? :) VG Mampf
Die Bildchen sind meist nur ähnlich. Reichelt scheint aber mom etwas Probleme zu haben? Beitrag "Was ist bei Reichelt los?" Ob das wirklich, dass richtige Dabla ist?
Hi, Ich habe genau die Steckerleiste für 'nen Versuchsaufbau gekauft und dazu eine Laborkarten RM1,27 von ROTH mit 4-eckigen, verzinnten, durchkontaktierten Pads. Das Rastermaß passt und die Leiste sieht aus wie das Bild auf Reichelt. Leider habe ich die Leiste gerade nicht hier für ein Foto :/ Dazu kommt, dass die Steckerleiste sehr schlecht in vorher verzinnte Vias :/ Gruß, Micha
Micha W. schrieb: > Das Rastermaß passt und die Leiste sieht aus > wie das Bild auf Reichelt. Okay super, die Infos reichen mir :) Vielen Dank!
> Das dazugehörige Datenblatt sieht leider ganz anders aus:
Was gefällt Dir daran denn nicht? Die Sollbruchstellen im Plastik?
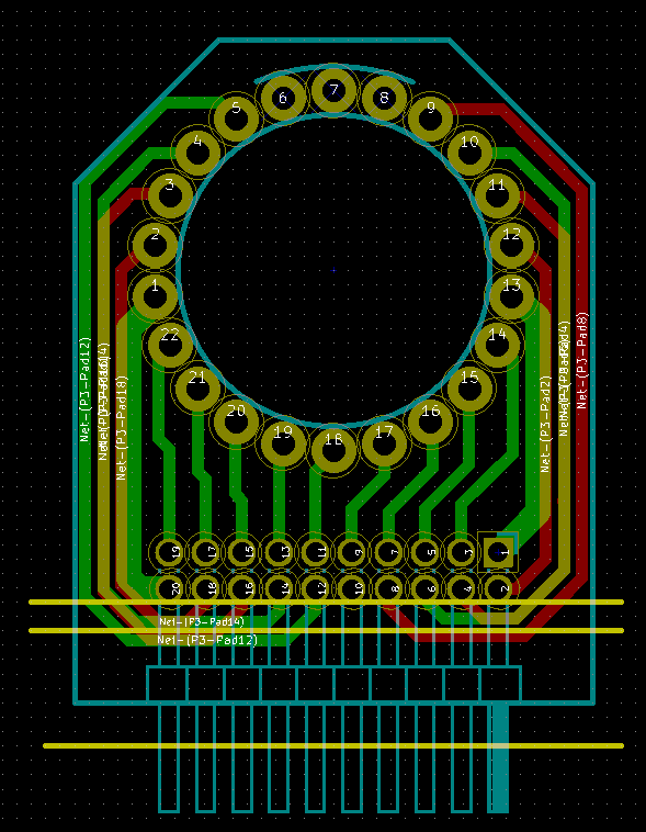
Das Maß C ist im Datenblatt mit gerade mal 1.5mm deutlich kleiner, als es das Bild erahnen lässt. Und das "über-alles-Maß", also die Summe der Maße A, C und dem Rastermaß zuzüglich der Stiftstärke (4mm, 1.5mm, 1.27mm und 0.4mm = 6.97mm) ist auch kleiner, als das Bild vermuten lässt.
g457 schrieb: > Was gefällt Dir daran denn nicht? Abstand C passt nicht zum Bild ... Im Datenblatt gerade mal 1,5mm ... Auf dem Foto sind es deutlich mehr und bei meinem KiCad Foodprint auch (ca. 4mm statt 1,5mm) :) Ich hab einen Screenshot angehängt, wo die Maße aus dem Datenblatt mit gelben Linien dargestellt werden :)
Bitte melde dich an um einen Beitrag zu schreiben. Anmeldung ist kostenlos und dauert nur eine Minute.
Bestehender Account
Schon ein Account bei Google/GoogleMail? Keine Anmeldung erforderlich!
Mit Google-Account einloggen
Mit Google-Account einloggen
Noch kein Account? Hier anmelden.
