Hallo zusammen, ich habe an der Uni ein Problem mit einer in Hardware aufgebauten Schaltung. Den Schaltplan habe ich beigefügt. Die Schaltung erzeugt aus 5V zwei Referenzspannungen mithilfe einer 2.5 Referenzdiode und zwei OP484. Die Referenzspannungen sind 2.5V und 5V. Nun habe ich zwei Probleme: 1. Problem ist, dass im ausgeschaltetem Zustand der Widerstand R2 nicht 10kOhm beträgt, sondern 6.8k (vielleicht weil der OP484 da noch nicht hochohmig ist, da Betriebsspannung nicht drauf ist). Es ist aber ein 10kOhm sicher drinnen. 2. Problem: Die Ausgangsspannungen sind sind zu klein. Betrachtet man zudem den Spannungsabfall über R2 --> 257mV, ergibt sich da ja ein Strom von 25,7µA, was ja für die zwei OP484 in Summe zu hoch ist. Diese haben laut Spec jeweils einen Bias-Strom von 80 - 450nA. http://www.analog.com/media/en/technical-documentation/data-sheets/OP184_284_484.pdf Woran kann das liegen? Den OP484 kann ich noch nicht tauschen. Würde gerne aber auch so die Fehlerursache herausfinden. Schöne Grüße Curium
Re: Falsches Verhalten einer Schaltung zur Erzeugung von Referenzspannungen, InCircuit-R-Messung fal
Curium schrieb: > Problem ist, dass im ausgeschaltetem Zustand der Widerstand R2 nicht > 10kOhm beträgt, sondern 6.8k (vielleicht weil der OP484 da noch nicht > hochohmig ist, da Betriebsspannung nicht drauf ist). Korrekt. Du misst einefach irgendeine Parallelschaltung von irgendwelchen Bauteileilen zusammen mit Schutzdioden und wasweißichnochalles... > Es ist aber ein 10kOhm sicher drinnen. Dann ist das nicht das Problem. Was passiert, wenn du diesen 10k Widerstand durch eine Brücke ersetzt? > Woran kann das liegen? Zeig mal ein brauchbares Bild von deinem Aufbau...
Re: Falsches Verhalten einer Schaltung zur Erzeugung von Referenzspannungen, InCircuit-R-Messung fal
Der nachgemessene Widerstand sollte unkritisch sein, sofern er nicht um Größenordnungen zu groß ist (z.B. 100 M statt 10 K). Auch dann kann er nicht erklären, warum der 2,5 V Spannungsfolger nicht so wie gedacht funktioniert. Entweder der Obere der beiden OPs is defekt, oder die Schaltung schwingt aus irgendeinem Grund (z.B. extrem schlechtes Layout / Breadboard), Fehler im Aufbau. An sich sieht die Schaltung gut aus. Die beiden nicht genutzten OPs des OPA484 könnte ggf. auch Schwingen und so Störungen einkoppeln.
Re: Falsches Verhalten einer Schaltung zur Erzeugung von Referenzspannungen, InCircuit-R-Messung fal
Danke für die Antworten. Das Problem ist, dass an der Leiterkarte nicht zu viel gelötet werden darf, da diese eventuell für ein studentisches Raumfahrtprojekt benutzt wird und der Betreuer zurzeit auch nicht da ist. >> Es ist aber ein 10kOhm sicher drinnen. > Dann ist das nicht das Problem. > Was passiert, wenn du diesen 10k Widerstand durch eine Brücke ersetzt? > Zeig mal ein brauchbares Bild von deinem Aufbau... Ich werde das mal morgen versuchen und berichten. Was kann ich denn da erwarten, wenn ich den Widerstand überbrücke? Auswirkung auf die Verstärkung hat der ja nicht. Ich habe aber noch diese Info: - Isoliert man die beiden Eingangspins der OP484 von der Schaltung, also floating, dann wird im ausgeschalteten Zustand auch der richtige Widerstand von 10k gemessen. Somit kann man zumindest ausschließen, dass irgendein Parallelwiderstand in der Leiterkarte die Störung verursacht. >Entweder der Obere der beiden OPs is defekt, oder die Schaltung schwingt >aus irgendeinem Grund (z.B. extrem schlechtes Layout / Breadboard), >Fehler im Aufbau. An sich sieht die Schaltung gut aus. Die beiden nicht >genutzten OPs des OPA484 könnte ggf. auch Schwingen und so Störungen >einkoppeln. Hätte erwartet, dass diese dann ganz kaputt sind. Ich habe auch mal das Einschwingverhalten der Spannung nach dem Widerstand R2 und das Einschwingverhalten der Spannung am Ausgang des oberen OP aufgenommen. Die sehen wie aus dem Schulbuch aus, eine schöne Aufladekurve mit einer Risetime von ca. 2ms. Die nichtinvertierenden Eingänge der beiden anderen OPs werden an Ground gesetzt und der Ausgang an den invertierenden Eingang zurückgekoppelt.
Re: Falsches Verhalten einer Schaltung zur Erzeugung von Referenzspannungen, InCircuit-R-Messung fal
Hallo! Wenn möglich die Schaltung ohne Opamp betreiben, und dann eingeschaltet die Spannung über C1 messen. Wenn die in Ordnung ist muss der Leckstrom des Opamps zu gross sein, wenn nicht ist entweder die Platine defekt/verschmutzt oder C1 hat einen zu grossen Leckstrom. Die Verstärkung 2 des unteren Zweiges kommt ja recht gut hin, also sollte der Opamp schon mal prinzipiell funktionieren. Wenn das Einschwingverhalten mit einem Oszilloskop überprüft wurde sollten eventuelle Schwingungen auch aufgefallen sein. Heiko
Re: Falsches Verhalten einer Schaltung zur Erzeugung von Referenzspannungen, InCircuit-R-Messung fal
HG schrieb: > Hallo! > > Wenn möglich die Schaltung ohne Opamp betreiben, und dann eingeschaltet > die Spannung über C1 messen. Wenn die in Ordnung ist muss der Leckstrom > des Opamps zu gross sein, wenn nicht ist entweder die Platine > defekt/verschmutzt oder C1 hat einen zu grossen Leckstrom. > > Die Verstärkung 2 des unteren Zweiges kommt ja recht gut hin, also > sollte der Opamp schon mal prinzipiell funktionieren. > > Wenn das Einschwingverhalten mit einem Oszilloskop überprüft wurde > sollten eventuelle Schwingungen auch aufgefallen sein. > > Heiko Danke, das wollte ich eventuell auch noch versuchen, aber... Ist die Frage nicht bereits dadurch beantwortet, dass ich den Widerstand R2 mit ausgebautem OPAmp richtig messe (also 10k). Wenn der Leckstrom durch C1 zu groß ist, dann heißt das ja, dass die Impedanz des C1 so groß/klein ist, dass sie ein Einfluss auf die R2 Widerstandsmessung hätte. Stimmt das? Weiterhin: Gäbe es da einen parasitären Widerstand (wegen Kondensator oder Leiterkarte), der die Eingangsspannung runterzieht, dann müsste ich ja am Ausgang des oberen OP-AMp Zweiges etwa 2,243V messen. Er verstärkt diese Spannung aber auf 2,4V :/. Ich werde versuchen es trotzdem mal ohne OpAmp einzuschalten.. Gibt es eine Möglichkeit den OpAmp oder die Schaltung noch zu überprüfen, ohne Bauteile auszulöten? Danke
Re: Falsches Verhalten einer Schaltung zur Erzeugung von Referenzspannungen, InCircuit-R-Messung fal
Mal ne andere Frage: woher kommen die 15V? Schaltnetzteil oder Batterie? Du mißt die 2.4V und die 2.2V gleichzeitig oder nacheinander (geänderte parasitäre Antennen). Gruß Anja
Re: Falsches Verhalten einer Schaltung zur Erzeugung von Referenzspannungen, InCircuit-R-Messung fal
Als Test für die Funktion der OPs könnte man an die Ausgänge ein langsames AC Signal einkopplen (z.B. 1 kHz 5 V Rechteck über einen 1 K Widerstand) und dann die Antwort am Ausgang kontrollieren. Normal sollte der Ausgangswiderstand ja recht kleine sein, bis auf kurze Spitzen. Wenn man will könnte man mit der Simulation vergleichen. Auch der Stromverbrauch der Schaltung wäre ggf. Aufschlussreich. Ohne den OP kann man die Widerstände größtenteils in der Schaltung kontrollieren. Eine Sichtprüfung der Platine geht natürlich auf immer.
Re: Falsches Verhalten einer Schaltung zur Erzeugung von Referenzspannungen, InCircuit-R-Messung fal
Anja schrieb: > Mal ne andere Frage: > woher kommen die 15V? > Schaltnetzteil oder Batterie? > > Du mißt die 2.4V und die 2.2V gleichzeitig oder nacheinander (geänderte > parasitäre Antennen). > > Gruß Anja Hey Anja, die 15V kommen aus einem weit entferntem Schaltnetzteil. Die Spannung ist auf dem Board nochmal gefiltert. Auf was willst du hinaus? Lurchi schrieb: > Als Test für die Funktion der OPs könnte man an die Ausgänge ein > langsames AC Signal einkopplen (z.B. 1 kHz 5 V Rechteck über einen 1 K > Widerstand) und dann die Antwort am Ausgang kontrollieren. Normal sollte > der Ausgangswiderstand ja recht kleine sein, bis auf kurze Spitzen. > Wenn man will könnte man mit der Simulation vergleichen. > > Auch der Stromverbrauch der Schaltung wäre ggf. Aufschlussreich. > > Ohne den OP kann man die Widerstände größtenteils in der Schaltung > kontrollieren. Eine Sichtprüfung der Platine geht natürlich auf immer. Hey Lurchi, Der Stromverbrauch der Schaltung ist in Ordnung. Eine Sichtprüfung ergab keine Fehler. Vor dem Bestücken gab es ebenfalls eine Sichtprüfung. Alle anderen Widerstände sind in Ordnung. Ich verstehe nicht ganz was ich damit erreiche, wenn ich über 1K ein AC-Signal am Ausgang einkopple!? Kannst du das bitte nochmal erläutern. Danke
Re: Falsches Verhalten einer Schaltung zur Erzeugung von Referenzspannungen, InCircuit-R-Messung fal
Curium schrieb: > Ist die Frage nicht bereits dadurch beantwortet, dass ich den Widerstand > R2 mit ausgebautem OPAmp richtig messe (also 10k). Wenn der Leckstrom > durch C1 zu groß ist, dann heißt das ja, dass die Impedanz des C1 so > groß/klein ist, dass sie ein Einfluss auf die R2 Widerstandsmessung > hätte. Stimmt das? Das stimmt schon, den Spannungswerten nach könnte der Widerstand nach Masse über C1 aber im Bereich 100k liegen. Bei der Widerstandsmessung wird der aber auch nur mitgemessen wenn der Strom durch diesen Widerstand auch auf die andere Seite von R2 kommt. Wenn die Spannungsquelle abgeklemmt ist kann das nur über die Referenzquelle passieren, und die wird bei der kleinen Messspannung der Widerstandsmessung nicht leiten. > > Weiterhin: Gäbe es da einen parasitären Widerstand (wegen Kondensator > oder Leiterkarte), der die Eingangsspannung runterzieht, dann müsste ich > ja am Ausgang des oberen OP-AMp Zweiges etwa 2,243V messen. Er verstärkt > diese Spannung aber auf 2,4V :/. Das lässt eher auf eine Verschmutzung der Platine schliessen, ein parasitärer Widerstand von ca 100k vom invertierenden Eingang nach Masse würde eine solche Verstärkung bewirken. > > Ich werde versuchen es trotzdem mal ohne OpAmp einzuschalten.. > Gibt es eine Möglichkeit den OpAmp oder die Schaltung noch zu > überprüfen, ohne Bauteile auszulöten? Eventuell mit einem hochohmigen Voltmeter die Eingangsspannungen des oberen Opamps messen. Korrekterweise sollte am invertierenen Eingang ja genau die Ausgangsspannung anliegen, und die sollte gleich der Spannung über C1 (und damit der Spannung am nichtinvertierenden Eingang) sein. Das ist natürlich alles stochern im Nebel, es handelt sich um ein recht merkwürdiges Phänomen. Daher sollte man Schritt für Schritt vorgehen und mögliche Fehlerursachen nacheinander prüfen.
Re: Falsches Verhalten einer Schaltung zur Erzeugung von Referenzspannungen, InCircuit-R-Messung fal
Die Schaltung sieht korrekt aus, es muß am Aufbau liegen. Reinige mal die Platine gründlich von Flußmittelresten.
Re: Falsches Verhalten einer Schaltung zur Erzeugung von Referenzspannungen, InCircuit-R-Messung fal
Curium schrieb: > Die nichtinvertierenden Eingänge der beiden anderen OPs werden an Ground > gesetzt und der Ausgang an den invertierenden Eingang zurückgekoppelt. Da Masse bei dir auch die negative Versorgung ist, ist das nicht gut. Die OPs werden zwar als Rail to rail bezeichnet, haben aber bipolare Ausgangsstufen. Das heisst die Ausgänge der unbenutzten OPs sind auf jeden Fall in der Sättigung. Das Datenblatt sagt dazu: "Both amplifiers provide output current until they are forced into saturation, which occurs at approxi- mately 20 mV from the negative supply rail and 100 mV from the positive supply rail. " Siehe: http://www.analog.com/media/en/technical-documentation/data-sheets/OP184_284_484.pdf Seite 14. Lege die nichtinvertierenden Eingänge eher mal auf die 2,5V.
Re: Falsches Verhalten einer Schaltung zur Erzeugung von Referenzspannungen, InCircuit-R-Messung fal
Peter D. schrieb: > Die Schaltung sieht korrekt aus, es muß am Aufbau liegen. > Reinige mal die Platine gründlich von Flußmittelresten. HG schrieb: > Das lässt eher auf eine Verschmutzung der Platine schliessen, ein > parasitärer Widerstand von ca 100k vom invertierenden Eingang nach Masse > würde eine solche Verstärkung bewirken. Ja das stimmt, etwa 125k wären das dann. Hmm, das wären dann ja 2 Probleme, was ich als unwahrscheinlich sehr. Die Boards wurden im Reinraum hergestellt. Ich werde versuchen es trotzdem zu reinigen. HG schrieb: > Eventuell mit einem hochohmigen Voltmeter die Eingangsspannungen des > oberen Opamps messen. Korrekterweise sollte am invertierenen Eingang ja > genau die Ausgangsspannung anliegen, und die sollte gleich der Spannung > über C1 (und damit der Spannung am nichtinvertierenden Eingang) sein. > > Das ist natürlich alles stochern im Nebel, es handelt sich um ein recht > merkwürdiges Phänomen. Daher sollte man Schritt für Schritt vorgehen und > mögliche Fehlerursachen nacheinander prüfen. Ich habe gestern die Eingangsspannung am invertierenden Eingang des oberen OPs vermessen. Ich habe die zusätzlichen Werte mal im neuen Bild beigefügt. Die Spannung am - Eingang (2,247V) entspricht fast der Spannung am + Eingang (2,243V). Die Ausgangsspannung ist höher (2,409V).
Re: Falsches Verhalten einer Schaltung zur Erzeugung von Referenzspannungen, InCircuit-R-Messung fal
Der Andere schrieb: > Da Masse bei dir auch die negative Versorgung ist, ist das nicht gut. > Die OPs werden zwar als Rail to rail bezeichnet, haben aber bipolare > Ausgangsstufen. > Das heisst die Ausgänge der unbenutzten OPs sind auf jeden Fall in der > Sättigung. > Das Datenblatt sagt dazu: > "Both amplifiers provide output current > until they are forced into saturation, which occurs at approxi- > mately 20 mV from the negative supply rail and 100 mV from > the positive supply rail. > " > Siehe: > http://www.analog.com/media/en/technical-documentation/data-sheets/OP184_284_484.pdf > Seite 14. > Lege die nichtinvertierenden Eingänge eher mal auf die 2,5V. Danke für den Hinweis, ich werde das gleich mal anschauen und untersuchen. Welches Problem kann dadurch entstehen, dass die unbenutzen OPs am unteren Anschlag bzw. in Sättigung sind?
Re: Falsches Verhalten einer Schaltung zur Erzeugung von Referenzspannungen, InCircuit-R-Messung fal
Curium schrieb: > Ich habe gestern die Eingangsspannung am invertierenden Eingang des > oberen OPs vermessen. Ich habe die zusätzlichen Werte mal im neuen Bild > beigefügt. Die Spannung am - Eingang (2,247V) entspricht fast der > Spannung am + Eingang (2,243V). Die Ausgangsspannung ist höher (2,409V). Das sind dann ja ca. 16 µA die durch R4 fliessen, und die können ja nur über den Eingang des Opamps gehen oder eben durch Verschmutzungen der Platine. Stimmt der Wert von R4 denn? Wenn der stattdessen im Megaohm-Bereich liegt kann der Eingangsstrom des Opamps schon eine Rolle spielen. Die unterschiedliche Spannung der beiden Eingänge kann schon durch die Messung verursacht werden, das ist vermutlich kein Problem.
Re: Falsches Verhalten einer Schaltung zur Erzeugung von Referenzspannungen, InCircuit-R-Messung fal
Curium schrieb: > Welches Problem kann dadurch entstehen, dass die unbenutzen > OPs am unteren Anschlag bzw. in Sättigung sind? Mindestens ziehen sie dann unnötig viel Strom weil die Treiber die Endstufen bis zur Sättigung durchsteuern müssen. Durch die trotzdem noch vorhandene Sättigungsspannung wird der OP übersteuert, da die beiden Eingänge nicht auf das gleiche Potential kommen. Je nach OP kann es dann auch mal zu seltsamen Effekten kommen. Gute Regel ist: Immer im erlaubten Bereich und möglichst weg von den Rails bleiben. Vor allem bei ungenutzten OPs.
Re: Falsches Verhalten einer Schaltung zur Erzeugung von Referenzspannungen, InCircuit-R-Messung fal
HG schrieb: > Curium schrieb: >> Ich habe gestern die Eingangsspannung am invertierenden Eingang des >> oberen OPs vermessen. Ich habe die zusätzlichen Werte mal im neuen Bild >> beigefügt. Die Spannung am - Eingang (2,247V) entspricht fast der >> Spannung am + Eingang (2,243V). Die Ausgangsspannung ist höher (2,409V). > > Das sind dann ja ca. 16 µA die durch R4 fliessen, und die können ja nur > über den Eingang des Opamps gehen oder eben durch Verschmutzungen der > Platine. Stimmt der Wert von R4 denn? Wenn der stattdessen im > Megaohm-Bereich liegt kann der Eingangsstrom des Opamps schon eine Rolle > spielen. > > Die unterschiedliche Spannung der beiden Eingänge kann schon durch die > Messung verursacht werden, das ist vermutlich kein Problem. Genau, irgendwie ist da zu viel Strom in den Eingängen. Ich hab den Widerstand R4 vermessen und der passt, er beträgt 10k.
Re: Falsches Verhalten einer Schaltung zur Erzeugung von Referenzspannungen, InCircuit-R-Messung fal
Es wird leider etwas dauert bis ich das Board weiter prozessieren darf, da Lötarbeiten genehmigt sein müssen. Führe ich eine Widerstandsmessung über R2 mit eingeschaltetem Guard an Ground (also 6-wire-Vermessung), dann bekomme ich tatsächlich 10kOhm raus. Aber klar, da wird ja der Einfluss jeglicher Parallelwiderstände kompensiert, indem eine Gegenspannung am Guard-Punkt aufgebaut wird. Noch eine Frage: Wenn ich die Eingangspins der OP484 entlöte und somit von dem Widerstand R2 isoliere um zu schauen ob ich nach dem Widerstand R2 dann die 2.5V kriege: An welches Potential sollte ich diese OP-Amp Eingänge dann stellen/überbrücken? Danke
Re: Falsches Verhalten einer Schaltung zur Erzeugung von Referenzspannungen, InCircuit-R-Messung fal
Curium schrieb: > An welches Potential sollte ich diese OP-Amp Eingänge dann > stellen/überbrücken? Einfach offen lassen, oder auf Masse legen. Ohne diese Verbindung gibt es ja keine Rückwirkung auf den Referenzspannungsteil, und die Ausgangsspannungen der Opamps interessieren dabei ja nicht. Dieser Test soll ja nur dazu dienen festzustellen wo der Strom durch R2 hinfliesst, entweder in die Opamps oder über die Platine/C1.
Re: Falsches Verhalten einer Schaltung zur Erzeugung von Referenzspannungen, InCircuit-R-Messung fal
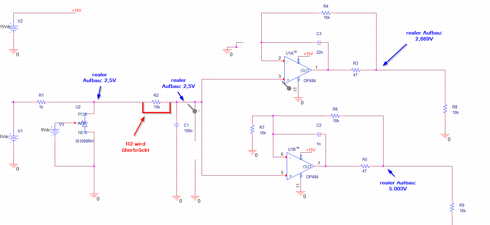
HG schrieb: > Einfach offen lassen, oder auf Masse legen. Ohne diese Verbindung gibt > es ja keine Rückwirkung auf den Referenzspannungsteil, und die > Ausgangsspannungen der Opamps interessieren dabei ja nicht. Dieser Test > soll ja nur dazu dienen festzustellen wo der Strom durch R2 hinfliesst, > entweder in die Opamps oder über die Platine/C1. Ok werde ich noch machen, danke. Lothar M. schrieb: > Dann ist das nicht das Problem. > Was passiert, wenn du diesen 10k Widerstand durch eine Brücke ersetzt? Ich habe heute mal den Widerstand 10k überbrück. Dadurch habe ich ja die 2,5V sicher an den OP-Amp Eingängen. Die Messung des Ausganges des oberen OP-Amp (nach dem Widerstand R) ergibt dann 2,669V. Der untere OP-Amp scheint in Ordnung zu sein.
Re: Falsches Verhalten einer Schaltung zur Erzeugung von Referenzspannungen, InCircuit-R-Messung fal
Damit verhält sich der obere Opamp zumindest konsistent, in der Originalschaltung hat er eine Verstärkung von 1.072 gehabt, und mit kurzgeschlossenem R2 eine Verstärkung von 1.067. Man könnte noch weiter versuchen und R4 kurzschliessen, damit wird dann die Verstärkung auf exakt 1 eingestellt. Aber das bringt wohl auch keine neue Erkenntnisse, man weiss dann ja immer noch nicht was die Leckströme im Eingang bewirkt.
Re: Falsches Verhalten einer Schaltung zur Erzeugung von Referenzspannungen, InCircuit-R-Messung fal
Curium schrieb: > Auf was willst du hinaus? Die Spannungsspitzen vom Schaltnetzteil werden an den Eingangsschutzdioden gleichgerichtet. Mißt Du die Spannungen mit mehreren Multimetern gleichzeitig oder zu unterschiedlichen Zeitpunkten. Woher weißt du ob die Spannung die du am Ausgang mißt gleichzeitig auch am Eingang anliegt? Oder anders herum gefragt: ändert sich etwas am Ausgang wenn Du eine (leere) Meßleitung/Stricknadel an den Eingang des OPs hälst? Gruß Anja
Re: Falsches Verhalten einer Schaltung zur Erzeugung von Referenzspannungen, InCircuit-R-Messung fal
Curium schrieb: > Danke für die Antworten. Das Problem ist, dass an der Leiterkarte > nicht > zu viel gelötet werden darf, da diese eventuell für ein studentisches > Raumfahrtprojekt benutzt wird und der Betreuer zurzeit auch nicht da > ist. D.h. du bastelst hier gerade am FM herum? o_O Solche Probleme sollten doch eigentlich schon beim BB oder zumindest EM auffallen. Oder handelt es sich hier doch um die erste Version dieser Schaltung? - Setzt ihr den "normalen" OP484 ein? Oder die rad-hard Version? (Da sind die Specs anders! Unter anderem die maximale Versorgung, da könntest du mit deinen 15V schon drüber sein!) - Ist die Schaltung neu oder wurden damit schon Tests durchgeführt (Rütteltests, Bestrahlung etc.), also irgendwas, das die Parameter ändern und Bauteile schädigen könnte? - Was hängt WIRKLICH an Last dran? Zweimal 10 kOhm glaub ich nicht so recht. Eventuell irgendwas kapazitives...? - Messe bitte mal mit dem Oszi die Versorgungsspannung, Ausgangsspannung etc. (je AC Messung!). Ist dort eine erwähnenswerte Schwingung vorhanden? - Was ist in der direkten Umgebung? Schaltregler oder ähnliches? - Mach mal Strommessung über R2 und R4, passt das mit der Datenblattangabe überein? Ein Bild würde hier auch nicht schaden, nicht dass irgendwo ein grober Layoutschnitzer drin ist.
Re: Falsches Verhalten einer Schaltung zur Erzeugung von Referenzspannungen, InCircuit-R-Messung fal
Anja schrieb: > Die Spannungsspitzen vom Schaltnetzteil werden an den > Eingangsschutzdioden gleichgerichtet. > Mißt Du die Spannungen mit mehreren Multimetern gleichzeitig oder zu > unterschiedlichen Zeitpunkten. > Woher weißt du ob die Spannung die du am Ausgang mißt gleichzeitig auch > am Eingang anliegt? > Oder anders herum gefragt: ändert sich etwas am Ausgang wenn Du eine > (leere) Meßleitung/Stricknadel an den Eingang des OPs hälst? Okay verstehe. Die Spannungen habe ich aber auch mit zwei Multimetern mal gleichzeitig gemessen --> keine Änderung dabei festgestellt meckerziege schrieb: > D.h. du bastelst hier gerade am FM herum? o_O Solche Probleme sollten > doch eigentlich schon beim BB oder zumindest EM auffallen. > Oder handelt es sich hier doch um die erste Version dieser Schaltung? Richtig, aber wiegesagt, basteln tue ich da gerade nicht viel, nur messen. Als nächstes wird denke ich aber doch der OP484 ausgelötet. Es gab früher bereits ein gleiches Board. Dieses hat prima funktioniert und bei diesem wurden auch im ausgeschaltetem Zustand die 10k über R2 gemessen. Es ist identisch mit diesem, auch gleich prozessiert. meckerziege schrieb: > - Setzt ihr den "normalen" OP484 ein? Oder die rad-hard Version? (Da > sind die Specs anders! Unter anderem die maximale Versorgung, da > könntest du mit deinen 15V schon drüber sein!) Es wird die rad-hard Version eingesetzt. Dieser kann aber auch bis +/-18V an der Versorgungsspannung aushalten. meckerziege schrieb: > - Ist die Schaltung neu oder wurden damit schon Tests durchgeführt > (Rütteltests, Bestrahlung etc.), also irgendwas, das die Parameter > ändern und Bauteile schädigen könnte? Die ganzen Umwelttests wurden noch nicht gemacht. meckerziege schrieb: > - Was hängt WIRKLICH an Last dran? Zweimal 10 kOhm glaub ich nicht so > recht. Eventuell irgendwas kapazitives...? > - Messe bitte mal mit dem Oszi die Versorgungsspannung, Ausgangsspannung > etc. (je AC Messung!). Ist dort eine erwähnenswerte Schwingung > vorhanden? > - Was ist in der direkten Umgebung? Schaltregler oder ähnliches? > - Mach mal Strommessung über R2 und R4, passt das mit der > Datenblattangabe überein? Soweit ich weiß hängen am Ausgang des oberen OP´s zwei weiter OP-Eingänge dran und genau dasselbe auch beim unteren Ausgang. Muss das aber noch genauer überprüfen später. AC-Messung werde ich auch mal machen. Das Einschwingverhalten der Ausgangsspannung habe ich schonmal gemessen, da war nichts festzustellen, alles sauber. Auch kein Überschwingen, da die Slew-Rate der Versorgunsspannung begrenzt wird. In der direkten Umgebung sind keine Schaltregler, nur Widerstände und weitere OPs. Wir werden denke ich versuchen den OP auszubauen um auszuschließen, dass vor dem OP irgendein Problem in der Leiterbahn da ist, oder C1 Probleme macht.
Re: Falsches Verhalten einer Schaltung zur Erzeugung von Referenzspannungen, InCircuit-R-Messung fal
Hallo zusammen, ich möchte gerne das Thema mit dem eventuell fehlerhaften OP aufgreifen. Ich fasse nochmal zusammen: - Eine Schaltung auf einem Board für ein studentisches Raumfahrtprojekt hat ein Problem um zwei OP484 (Radiation Hardened, quad Bauform) herum. Die Schaltung erzeugt aus 5V zwei Referenzspannungen (2.5V und 5V) mithilfe einer 2.5V Referenzdiode und zwei OP484. Ein anderes Board mit derselben Beschaltung hat schonmal funktioniert. *Problem:* - Spannung nach dem Widerstand R2 ist zu klein. - Die Spannung am oberen OPAMP hat nicht die Verstärkung 1. - Die Ausgangsspannungen sind insgesamt zu klein, der Spannungsabfall über den Widerstand R2 beträgt 257mV, was einen Strom von 25,7µA ergibt, der in die beiden Eingänge fließt. -> zu hoch (siehe Abbildung REF_Spannung_OP_kontaktiert.png) Die OP484 haben laut Spec jeweils einen Bias-Strom von 80-450nA: http://www.analog.com/media/en/technical-documentation/data-sheets/OP184_284_484.pdf Bevor der OP484 getauscht wird, muss ich mir sicher sein, dass das Problem an diesem liegt! Ich habe auch mal das Einschwingverhalten der Spannung nach dem Widerstand R2 und das Einschwingverhalten der Spannung am Ausgang des oberen OP aufgenommen. Die sehen wie aus dem Schulbuch aus, eine schöne Aufladekurve mit einer Risetime von ca. 2ms. ------------------------------------- *Neuer Stand:* Um auszuschließen, dass das ein Leiterplattenfehler vor dem OP oder der Kondensator C1 einen Leckstrom zieht, habe ich die Pins 3 und 5 (nichtinvertierende Eingänge der OPs) nun vom Widerstand R2 isoliert und das Board in Betrieb genommen --> Siehe Bild 2. - Nun ergibt sich nach dem Widerstand R2 (Knoten A) die korrekte Spannung von 2,5V --> somit kein Leckstrom durch C1 oder Leiterplattenfehler. - Der obere OP hat in diesem Zustand fast 0V am Ausgang, der untere OP 1,28V. Spricht das dafür, dass der obere OP nicht in Ordnung ist, da sein Eingang niederohmig ist und die Spannung somit fast Null ist ? Der untere OP hat ja 0,445V am Eingang (floatend), da er ja hochohmig ist. Vielen Dank
Re: Falsches Verhalten einer Schaltung zur Erzeugung von Referenzspannungen, InCircuit-R-Messung fal
Miss doch einfach mal den Eingangsstrom direkt an pin3. Wenn der höher ist als 450nA, dann weisst du, dass der OP defekt ist.
Re: Falsches Verhalten einer Schaltung zur Erzeugung von Referenzspannungen, InCircuit-R-Messung fal
Hallo, kann es sein, dass das Messgerät, mit dem an R2 gemessen worden ist, einfach zu niederohmig ist und dass es bei der Messung an den OP-Ausgängen noch an R2 angeschlossen war? Das würde die Messung erklären. Dass der OP "ein bisschen kaputt" ist habe ich noch nie erlebt, glaube ich auch nicht. Gruß Manfred
Re: Falsches Verhalten einer Schaltung zur Erzeugung von Referenzspannungen, InCircuit-R-Messung fal
Curium schrieb: > - Der obere OP hat in diesem Zustand fast 0V am Ausgang, der untere OP > 1,28V. Spricht das dafür, dass der obere OP nicht in Ordnung ist, da > sein Eingang niederohmig ist und die Spannung somit fast Null ist ? Der > untere OP hat ja 0,445V am Eingang (floatend), da er ja hochohmig ist. Am Ausgang eines OPV zu messen, dessen Eingang floatet, sagt ziemlich wenig aus. Am Eingang des OPV zu messen sagt etwas aus, sofern du den Innenwiderstand deines Messgeräts kennst. Denn über den fließt der Biasstrom des OPV, aus der gemessenen Spannung kannst du den Biasstrom berechnen. Wenn dein Multimeter den "Standardwert" 10MOhm hat, dann ist der Biasstrom des OPV-Eingangs 0,445V/10MOhm=44,5nA. Also völlig im Rahmen, und viel weniger als die (2,5-2,243)/10k=26µA aus deiner ersten Messung. Allerdings hast du jetzt auch ganz andere Verhältnisse als in der ersten Messung, weil der Eingang eben nahe 0V liegt. Dann leitet in der Eingangsstufe des OP484 nur der pnp (Q2, Q1), nicht der npn (Q3, Q4). (siehe Fig. 4 in http://www.analog.com/media/en/technical-documentation/data-sheets/OP184_284_484.pdf) Bei der ersten Messung floss der Biasstrom also gerade in die andere Richtung (in den Eingang hinein, nicht aus dem Eingang heraus). Um wieder die selbe Bedingung herzustellen kannst du dein Spannungsmessgerät zwischen Eingang des OPV und deine Zenerdiode hängen (also den 10MOhm? Innenwiderstand deines Messgeräts anstelle des R2 in deiner Schaltung einsetzen).
Re: Falsches Verhalten einer Schaltung zur Erzeugung von Referenzspannungen, InCircuit-R-Messung fal
Manfred K. schrieb: > Dass der OP "ein bisschen kaputt" ist habe ich noch nie > erlebt, glaube ich auch nicht. Oh doch, so was kann vorkommen. Ich hab in meinem früheren Job ne Menge Eingänge gesehen, die zwar noch funktional waren, aber zu große Ströme gezogen haben :-) Nennt sich dann halt "Degradation" statt "Destruction". Aus den max. ratings des OP484 zur Eingangsdifferenzspannung: For input voltages greater than 0.6 V, the input current should be limited to less than 5 mA to prevent degradation or destruction of the input devices. Wenn man also z.B. beim Messen an der Schaltung dem Eingang mal versehentlich zu viel zumutet, kann es durchaus sein, dass der Biasstrom ein paar Größenordnungen nach oben geht.
Re: Falsches Verhalten einer Schaltung zur Erzeugung von Referenzspannungen, InCircuit-R-Messung fal
Manfred K. schrieb: > kann es sein, dass das Messgerät, mit dem an R2 gemessen worden ist, > einfach zu niederohmig ist und dass es bei der Messung an den > OP-Ausgängen noch an R2 angeschlossen war? Das Messgerät ist hochohmig (genauen Wert werde ich noch überprüfen) und war nicht an R2 angeschlossen, während OP-Ausgang vermessen wurde. Eskimo schrieb: > Miss doch einfach mal den Eingangsstrom direkt an pin3. > Wenn der höher ist als 450nA, dann weisst du, dass der OP defekt ist. Achim S. schrieb: > Um > wieder die selbe Bedingung herzustellen kannst du dein > Spannungsmessgerät zwischen Eingang des OPV und deine Zenerdiode hängen > (also den 10MOhm? Innenwiderstand deines Messgeräts anstelle des R2 in > deiner Schaltung einsetzen). Achim S. schrieb: > For input voltages greater than 0.6 V, the input current should be > limited to less than 5 mA to prevent degradation or destruction of the > input devices. Danke nochmal für den Hinweis. Ich werde diese Schritte mal später oder morgen durchführen. Was ich noch gemerkt hab: Die Spannung am floatenden! Eingang des unteren OP fällt mit der Zeit ab... -------------------------------- Neue Messungen * Heut morgen habe ich aber noch folgendes gemacht: * - Ich habe nur PIN 5 (unteren OP) an den Widerstand R2 angeschlossen und gleichzeitig die Spannung nach dem Widerstand R2 (bzw. Eingang des unteren OP) gemessen (also Spannung am Knoten A). Es kam 2,5V raus, so wie es sein sollte. - Dann habe ich diese Brücke entfernt und nur PIN 3 (oberen OP) an den Widertand R2 angeschlossen und Knoten A wieder vermessen --> Die Spannung ist dann auf den Wert 2,3V gefallen!! Leider habe ich vergessen die Spannung am Ausgang zu vermessen. Werde ich auch noch machen. Diese Messung sagt doch auch schon einiges aus oder? Vielen Dank
Re: Falsches Verhalten einer Schaltung zur Erzeugung von Referenzspannungen, InCircuit-R-Messung fal
Die Messung könnte aussagen, dass der obere OP im Eimer sein könnte. Da U1A schon offen hängt, einfach mal den Eingangsstrom messen. Wenn der zu groß ist vielleicht dann doch mal tauschen, wenn sonst kein Layout- oder Bestückungsfehler zu erkennen ist.
Re: Falsches Verhalten einer Schaltung zur Erzeugung von Referenzspannungen, InCircuit-R-Messung fal
Der Eingangsstrom ergibt sich ja dann praktisch aus dem Spannungsabfall über R2 (10k) mit 257mV --> 25,7µA Dies kann ja nur durch einen fehlerhaften OP (Degradation) verursacht werden, nicht durch die nachfolgende Schaltung, oder?
Re: Falsches Verhalten einer Schaltung zur Erzeugung von Referenzspannungen, InCircuit-R-Messung fal
Schorsch X. schrieb: > Die Messung könnte aussagen, dass der obere OP im Eimer sein > könnte. > Da U1A schon offen hängt, einfach mal den Eingangsstrom messen. Wenn der > zu groß ist vielleicht dann doch mal tauschen, wenn sonst kein Layout- > oder Bestückungsfehler zu erkennen ist. Ach im floatendem Zustand ist da gemeint, ok :) Danke
Re: Falsches Verhalten einer Schaltung zur Erzeugung von Referenzspannungen, InCircuit-R-Messung fal
Eskimo schrieb: > Miss doch einfach mal den Eingangsstrom direkt an pin3. > Wenn der höher ist als 450nA, dann weisst du, dass der OP defekt ist. Es ist doch ganz einfach: Messgerät in den 200µA-Bereich schalten und zwischen "Knoten A" und pin3 des OP anschliessen. Wenn mehr als 0,5mA fliessen ist der OP defekt oder es gibt am Gehäuse eine stark leitfähige Kontamination zwischen pin3 und pin4.
Re: Falsches Verhalten einer Schaltung zur Erzeugung von Referenzspannungen, InCircuit-R-Messung fal
Eskimo schrieb: > Wenn mehr als 0,5mA fliessen Edit: Wenn mehr als 0,5µA fliessen war natürlich gemeint.
Re: Falsches Verhalten einer Schaltung zur Erzeugung von Referenzspannungen, InCircuit-R-Messung fal
Curium schrieb: > Dies kann ja nur durch einen fehlerhaften OP (Degradation) verursacht > werden, nicht durch die nachfolgende Schaltung, oder? Irgendwohin muss der Strom über R2 jedenfalls geflossen sein :-) Dass es wahrscheinlich in den Eingang des oberen OPV war wird auch dadurch gestützt, dass der in deiner ersten Messung einen viel zu großen Offset hatte. Sobald du eine der vorgeschlagenen Messungen durchführen kannst, weißt du es sicher.
Re: Falsches Verhalten einer Schaltung zur Erzeugung von Referenzspannungen, InCircuit-R-Messung fal
Achim S. schrieb: > Irgendwohin muss der Strom über R2 jedenfalls geflossen sein :-) > > Dass es wahrscheinlich in den Eingang des oberen OPV war wird auch > dadurch gestützt, dass der in deiner ersten Messung einen viel zu großen > Offset hatte. Sobald du eine der vorgeschlagenen Messungen durchführen > kannst, weißt du es sicher. Genau, aber deswegen hab ich ja einmal mit angeschlossenem oberen OP (unterer nicht angeschlossen) einen Spannungsabfall über R2 von 257mV und ohne angeschlossenen oberen OP (beide weg oder nur untere angeschlossen ) keinen Spannungsabfall über R2. Aus U=R*I hab ich ja den Strom von 25,7µA. Ich werde sobald ich kann trotzdem mal über den Multimeter den Strom messen, indem ich das Multimeter zwischen Knoten A und PIN 3 (obere OPAmp) einschleife, wie ihr vorgeschlagen habt. Da erwarte ich einen zu hohen Strom --> 25,7µA. Wenn ich dasselbe für PIN 5 (untere OP) mache, bleibt der Strom wahrscheinlich unter 0,5µA, da ich ja da auch kein Spannungsabfall über R2 hatte, als ich Knoten A zu Pin 5 überbrückt hab. Ein Leiterplattenfehler oder ein beschädigtes Bauteil nach dem OP kann so einen Fehler nicht verursachen oder?
Re: Falsches Verhalten einer Schaltung zur Erzeugung von Referenzspannungen, InCircuit-R-Messung fal
Hallo, was mit noch einfallt, sind die beiden unbenutzten OPs beschaltet? Falls nicht, sollte man das unbedingt tun, denn dies kann zu sonderbarem Verhalten, bis zur Zerstörung des ICs führen. Ich würde dann auch den OP-Chip tauschen. Die Leiterplatte und Bauteile suche ich immer mit einer Lupe und entsprechender Beleuchtung ab. Gruß Manfred
Re: Falsches Verhalten einer Schaltung zur Erzeugung von Referenzspannungen, InCircuit-R-Messung fal
Habt ihr bei eurem Raumfahrtprojekt vielleicht auch ein Oszilloskop zwecks Fehlersuche zur Verfügung? Die Suche mit einem Multimeter kann bei schwingenden Schaltungsteilen sehr viel Verwirrung stiften. Wie sind die anderen beiden "unbenutzten" Opamps verschaltet? Low Offset Opamps dürfen keinesfalls eine Eingangsdifferenzspannung von über 5V sehen. Die Eingangstransistoren und deren interne Offsettrimmung und Rauscheigenschaften sind hinüber, sobald deren Basis Emitterstrecke einmal rückwärts durchgebrochen ist (Tritt irgendwo um 5V auf) Es gibt Hersteller z.B. ehem LTC, die solche Opamp Eingänge mit internen anitparallelen Siliziumdioden dagegen schützen. Unbenutzte Low Offset Opamp Eingänge dürfen keinesfalls, wie oft bei LM324 Typen verwendet, auf +/- Vin gelegt werden. Also bitte mal die gesamte Schaltung mit den unbenutzten Opamps posten. Mit freundlichen Grüßen Christian
Re: Falsches Verhalten einer Schaltung zur Erzeugung von Referenzspannungen, InCircuit-R-Messung fal
Manfred K. schrieb: > was mit noch einfallt, sind die beiden unbenutzten OPs beschaltet? Christian K. schrieb: > Habt ihr bei eurem Raumfahrtprojekt vielleicht auch ein Oszilloskop > zwecks Fehlersuche zur Verfügung? Die Suche mit einem Multimeter kann > bei schwingenden Schaltungsteilen sehr viel Verwirrung stiften. > Wie sind die anderen beiden "unbenutzten" Opamps verschaltet? Habe mal einen Stromlauf mit den unbenutzen OPamps hinzugefügt. Die nichtinvertierenden Eingänge der beiden anderen OPs werden an Ground gesetzt und der Ausgang an den invertierenden Eingang zurückgekoppelt. Dazu gab es bereits mal diesen Post und den Hinweis von "Der Andere". Der Andere schrieb: > Curium schrieb: >> Die nichtinvertierenden Eingänge der beiden anderen OPs werden an Ground >> gesetzt und der Ausgang an den invertierenden Eingang zurückgekoppelt. > > Da Masse bei dir auch die negative Versorgung ist, ist das nicht gut. > Die OPs werden zwar als Rail to rail bezeichnet, haben aber bipolare > Ausgangsstufen. > Das heisst die Ausgänge der unbenutzten OPs sind auf jeden Fall in der > Sättigung. > Das Datenblatt sagt dazu: > "Both amplifiers provide output current > until they are forced into saturation, which occurs at approxi- > mately 20 mV from the negative supply rail and 100 mV from > the positive supply rail. Das Einschwingverhalten der Spannungen habe ich ebenfalls untersucht, sah alles gut aus. Danke
Re: Falsches Verhalten einer Schaltung zur Erzeugung von Referenzspannungen, InCircuit-R-Messung fal
Für R2 natürlich nicht 10meg, sondern 10k. Im vorherigem Bild war es falsch.
Bitte melde dich an um einen Beitrag zu schreiben. Anmeldung ist kostenlos und dauert nur eine Minute.
Bestehender Account
Schon ein Account bei Google/GoogleMail? Keine Anmeldung erforderlich!
Mit Google-Account einloggen
Mit Google-Account einloggen
Noch kein Account? Hier anmelden.






