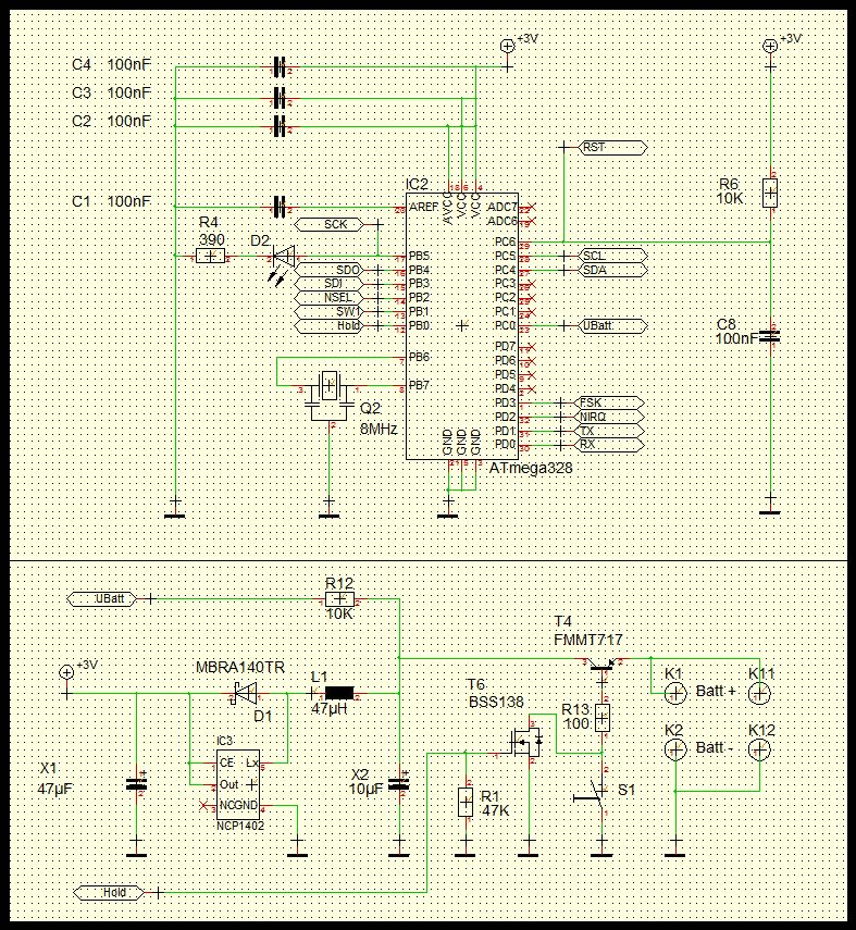
ich verzweifele gerade an einer kleinen Schaltung mit einem ATmega328p: Der NCP-DC/DC-Wandler ist noch nicht bestückt, der ATmega wurde mit dem Bootloader vom Arduino Mini Pro programmiert und dann eingelötet. Wenn ich 3,3V Spannung anlege (an der +3V-Schiene), dann blinkt die LED wie erwartet - der Bootloader läuft also - der Stromverbrauch ist jedoch bei stattlichen 6mA. Dieser steigt nun langsam an (ca. 1mA / sek) bis zur Zerstörung des ATmega. Wenn dieser erstmal hinüber ist, wird die Diode heiss. Wenn ich den Strom auf 15mA begrenze, pendelt sich die Spannung am Labornetzteil bei ca. 3V ein. Woran kann das liegen?
Stefan S. schrieb: > Woran kann das liegen? Hast du vielleicht irgendwelche offenen Eingänge an deinem µC. Vielleicht schwingt der intern und bekanntlich ist bei CMOS die u.a. Stromaufnahme proportional zu Stromaufnahme. Dazu kommt dann thermische Drift.
sorry Wolfgang schrieb: > bekanntlich ist bei CMOS die u.a. Stromaufnahme proportional ... muss richtig heißen "... zur Schaltfrequenz"
Es sind durchaus nicht alle I/O-Leitungen beschaltet, jedoch ist die Beschaltung so wie bei den Arduino Mini Pro Modulen und die dazugehörige Firmware ist programmiert. Daran kann es also eigentlich nicht liegen. An den offenen (und angeschlossenen) Pins konnte ich keine Signale feststellen außer einem 50Hz-Signal im mV-Bereich. Also die üblichen Einstahlungen an einem hochohmigen Eingang. Das Layout-Programm findet keine Unstimmigkeiten zwischen Schaltung und Layout (Target). Warum wird die Diode heiß? Ich hatte ja erst die Idee, dass es infolge des fehlenden Reglers mit der Induktivität L1 und dem Kondensator X2 zu irgendwelchen unerwünschten Effekten kommt. Allerdings brachte ein kurzschließen der Induktivität keine Änderung im Verhalten der Schaltung.
Stefan S. schrieb: > Warum wird die Diode heiß? Weil sie die auf Grund des fließenden Stromes entstehende Verlustleistung nur abgeben kann, indem sie sich über die Umgebungstemperatur erwärmt ;-) Hast du mal bei allen offenen Eingängen die Pull-Ups aktiviert? Hängt an dem µC noch irgendetwas dran, was im Schaltplan nicht gezeigt ist?
> Warum wird die Diode heiß?
Weil ein (größerer) Strom durch die Diode fließt.
Ein Foto von deinem Aufbau wäre hilfreich.
Der NCP1402 ist doch ein Stepup-Regler, oder? Wenn du dem am Eingang 3,3V gibst, obwohl das ein 3V-Regler ist, könnte hier womöglich die Ursache liegen.
Felix Adam schrieb: > Wenn du dem am Eingang > 3,3V gibst, obwohl das ein 3V-Regler ist, könnte hier womöglich die > Ursache liegen. Aber nicht wenn ... Stefan S. schrieb: > Der NCP-DC/DC-Wandler ist noch nicht bestückt
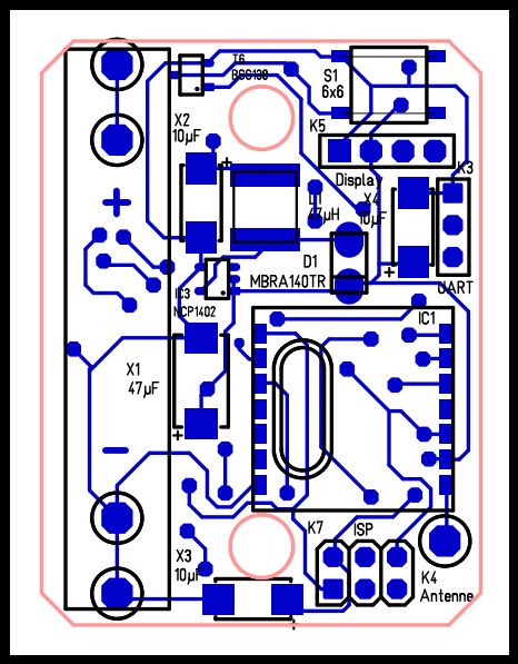
Hier einige Fotos und Angaben zum Layout... Der Wandler ist noch nicht montiert....auf den warte ich noch. Daher gebe ich 3,3 V hinter dem (noch nicht vorhandenen) Wandler auf die Schaltung ..... das passt schon.
Stefan S. schrieb: > Hier einige Fotos und Angaben zum Layout... Am UART-Stecker ist der Tantal-Elko falsch gepolt.
Der Tantal neben der uart ist verpolt.
Manchmal sieht man den Wald vor Bäumen nicht ...... und dafür verbrate ich 3 Controller..... Neuen Tantal eingelötet und alles ist bestens. Das nächste Mal verwende ich nur noch bipolare C's. Jedenfalls ein interessanter Effekt mit dem verdrehten Tantal. Der Strom steigt langsam ins unendliche. Ohne vorheriges Abkühlen: Spannung aus/ein und es fängt wieder bei wenigen mA an. Danke für die Hilfe.... Stefan
Aber warum sollte davon der µC sterben?
> Aber warum sollte davon der µC sterben?
Leuchtet mit auch nicht ein.
Die ubatt an PC0, ist die niederohmig und ueber 3.3V ????
Stefan S. schrieb: > Hier einige Fotos und Angaben zum Layout... Man fragt sich natürlich, wie du von dem Layout/Rendering zu der Platine kommst - Ähnlichkeiten rein zufällig (X3)? ;-)
Das Layout ist bereits in Kleinigkeiten abgeändert ..... dies betrifft jedoch den Fehler nicht wirklich. Die Platine wurde bei elcrow gefertigt. Ob der µC tatsächlich gestorben ist? - Ich bin mir auch nicht sicher. Ich werde die ausgelöteten Controller auf einem anderen Board einsetzen und testen. Der Effekt war dieser: 1) Betriebsspannung an, LED blinkt, nach wenigen Sekunden blinkt die LED nicht mehr und Stromverbrauch ist hoch, Diode wird heiß. 2) ausschalten, einen kurzen Moment warten, wieder einschalten: LED blinkt nicht, Strom steigt langsam an, Diode wird heiß. Vermutung: µC defekt.(?) 3) Controller ausgelötet, neuen eingelötet, Verhalten wieder wie bei 1). Nachdem jetzt der verkehrt eingelötete Tantal als Ursache ausgemacht wurde, gibt es keinen Grund, weshalb der µC defekt sein sollte. Vielleicht hatte das Erwärmen des Tantal beim Aus-/Einlöten des µC mit Heißluft einen Selbstheilungseffekt? Stefan
Die µC waren nicht defekt - ich habe sie beide getestet. Offenbar gab es bei dem Tantal-Kondensator einen (temporären ?) Selbstheilungseffekt.
Bitte melde dich an um einen Beitrag zu schreiben. Anmeldung ist kostenlos und dauert nur eine Minute.
Bestehender Account
Schon ein Account bei Google/GoogleMail? Keine Anmeldung erforderlich!
Mit Google-Account einloggen
Mit Google-Account einloggen
Noch kein Account? Hier anmelden.






