Hi, ich bin aktuell daran für ein Projekt für die Schule einen Mikrofonverstärker mit Endstufe am bauen. Das ganze soll nur mit Bipolaren Transistoren aufgebaut werden. Ich habe die Schaltung in zwei Teile aufgeteilt: Endstufe und Mikrofonverstärker. Beide Schaltungen für sich alleine funktionieren. Spreche ich ins Mikro, bekomme ich ein entsprechend verstärktes Signal raus. Lege ich einen Sinus auf die Endstufe, kommt ein (soweit es mit der Schaltung geht) sauberer Sinus raus. Die Schaltung ist hinter C4 getrennt und sitzt auch auf 2 Platinen. Schalte ich beide Teile zusammen und belaste die Endstufe mit 120Ohm, kommt ein Signal entsprechend dem Anhang raus. Klemme ich jedoch den LS mit 8 Ohm an, fängt die Schaltung sofort an zu übersteuern/schwingen. Ich versteh nur nicht warum. Auf dem Bild "MitLautsprecher" sieht man, dass selbst das Ausgangssignal des Mikrofonverstärker-Teils (Ch1) extreme spitzen aufweist, wodurch denke ich das unschöne Geräusch am LS entsteht (Ch2). Die Versorgungsspannung ist auf beiden Platinen mit Kondensatoren geblockt und sieht auf dem Oszi auch komplett sauber aus. Wie gesagt, beide Schaltungen für sich alleine funktionieren und die gemessenen Werte in der Schaltung stimmen auch ziemlich exakt mit der Simulation überein. Die Schaltung ist mit genau den Werten wie in der Simulation dargestellt aufgebaut. Kann mir jemand weiterhelfen, oder einen Tipp/Hinweis geben was in der Schaltung schief geht? Vielen dank schon mal!
Warum brauchst du so viele Verstärkerstufen und warum sind Q1 und Q2 so merkwürdig beschaltet? Q4+Q5 bringen dir doch genug Spannungsverstärkung und die Endstufe macht dann die Stromverstärkung. Das muss doch reichen.
Das ist eine Verstärkerschaltung mit Signalgegenkopplung. Nachteil an der Sache: Sehr hochohmig, wenig strom. Daher die nachfolgende Schaltung aus Q4 und Q5 um eine höhere Stromverstärkung zu erreichen. Die Wechselspannungsverstärkung von Q4 ist etwa 4 und für Q5 etwa 5. Dafür die Stromverstärkung bei 220 (Q4) und 120 (Q5).
Es fehlt jegliche Entkopplung der Arbeitspunkte von der Versorgungsspannung. Damit gehen Spannungsspitzen der Versorgung verstärkt in das Signal mit ein.
Die Betriebsspannung ist ja gar nirgends entkoppelt. Zwischen +und -sollten doch mindestens ein oder zwei Elkos 47....220uF eingebaut sein. Außerdem kann aufgrund der hochohmigen Auslegung ein Signal wieder in die Vorstufen eingekoppelt werden. Am besten zwischen Vorverstärker und Endstufe noch einen Widerstand 220 Ohm einbauen und beide Teile mit Elkos entkoppeln. Mit drei hintereinander geschalteten Transistoren in Emitterschaltung habe ich früher Vogelstimmen aufgenommen. Leider war starkes Rauschen dabei, aber immerhin selbst gebaut. Fluggeräusche von Insekten waren immer zu hören. Mit freundlchem Gruß
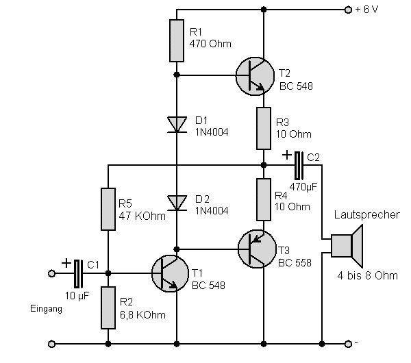
Der Endstufe fehlt die Gegenkopplung. Schau dir mal die angehängte selbststabilisierende Gegentaktendstufe an. Das ist zwar auch nur eine mit geringer Leistung, aber sie stabilisiert sich selbst und klingt auch gar nicht schlecht. Und simpler gehts kaum. Der Typ der Dioden ist übrigens wurscht, Hauptsache, es sind Siliziumtypen. 1N4148 geht natürlich auch.
Martin schrieb: > Ich versteh nur nicht warum Oszillationen beruhen immer auf Rückkopplungen. Da deine Endstufe keine Rückkopplung hat, muss sich die Rückkopplung über andere Wege ergeben. Neben dem Weg, daß der Lautsprecher in das Mikrophon trötet, geht es dabei vor allem um die Versorgungsspannung: Endstufe steuert auf plus und braucht Strom, also sackt die Versorgungsspannung ab, also reagiert dein Mikrophonverstärker empfindlich und liefert diese Änderung 1000-fach verstärkt an die Endstufe (weil es kein guter Mikrophonverstärker ist mit guter PSRR). Also Versogungsspannungen besser entkoppeln. Einfach:
1 | Versorgung --R--+-- saubere Versorgung |
2 | | |
3 | Elko |
4 | | |
5 | Masse-Sternpunkt |
oder zusätzlich mit Z-Diode wenn man mit ein paar Volt weniger auskommt.
1 | Versorgung --R--+-----+--- saubere Versorgung |
2 | | | |
3 | Elko Z-Diode |
4 | | | |
5 | Masse-Sternpunkt |
Insgesamt sind deine Verstärkungsschaltungen natürlich "suboptimal".
Um auch tiefe Frequenzen (200-500Hz) verstärken zu können, sollte die Kapazität von C1 zwischen 10 und 100µF sein. Ausserdem kann in Reihe von C1 noch ein 100 Ohm Widerstand eingefügt werden (bessere Gegenkopplung und damit geringere Schwingneigung).
Martin schrieb: > Das ist eine Verstärkerschaltung mit Signalgegenkopplung. Ja, und zwar auch AC GK. Kondensatoren parallel zu den Emitterwiderständen und du hast Verstärkungsfaktoren von 20..100 und kannst direkt mehrere Verstärkerstufen weglassen. Also eigentlich alle BJT bis auf Q5,7,8.
Vielen Dank für die vielen Antworten! Die Versorgungsspannung habe ich jetzt zusätzlich mit Kondensatoren geblockt, einmal 100µF in der Nähe vom Mikrofon und einmal 470µF in der Nähe vom Ausgang. Das Problem bleibt allerdings noch das gleiche. Die 100 Ohm in Reihe zu C1 versuche ich nachher noch. Im Anhang ist noch wie das Mikrofon angeschlossen ist. Und ja, ich weiß dass die Schaltung wenig optimal ist. Es geht jedoch nur darum eine halbwegs funktionierende Schaltung aufzubauen und das in der Schule gelernte auch mal in die Praxis umzusetzen. Das gestaltet sich jedoch deutlich schwerer wie gedacht. Zusätzlich ist natürlich das Ziel nicht etwas aus dem Internet zu kopieren. Wir müssen das ganze berechnen und auch erklären können.
Im Prinzip stellt man die Arbeitspunkte so ein, daß an den Kollektoren der Transistoren die halbe Betriebsspannung anliegt. Hierzu stellt man die Widerstände am Basisspannungsteiler durch Versuch und Irrtum bei der gewünschten festen Betriebsspannung individuell ein. Die Simulation kann nur einen Anhaltspunkt bieten. Mit freundlichem Gruß
Bau doch mal ein Poti ein um die Verstärkung zu reduzieren.
Martin schrieb: > Die Versorgungsspannung habe ich jetzt zusätzlich mit > Kondensatoren geblockt, einmal 100µF in der Nähe vom > Mikrofon und einmal 470µF in der Nähe vom Ausgang. > Das Problem bleibt allerdings noch das gleiche. Hm. Merkwuerdig, aber moeglich. Im Prinzip ist es das klassische Problem: Der Verstaerker "blubbert". Ursache ist fast immer, wie schon richtig diagnostiziert wurde, ein zu hoher Innenenwiderstand der Spannungsversorgung. Mein Rat waere, Vorverstaerker und Endstufe vorlaeufig aus zwei getrennten Quellen zu versorgen: Plusleitung zwischen R9 und V1 auftrennen. Vorverstaerker kann aus 9V-Block gespeist werden (Elko nicht vergessen!); Endstufe aus irgend einer anderen Quelle. GND natuerlich zusammenschalten. - Lies aber erstmal weiter, ehe Du etwas aenderst. Ach so - ehe ich's vergesse: Die Gegentakt-Endstufe wuerde ich etwas abaendern. Deine Schaltung ist ziemlich unhoeflich zu den Endstufentransistoren; ich wuerde dort Emitterwider- staende einfuegen (Richtwert: 10 Ohm) und die Vorspannungs- erzeugung - wie von Matthias S. gezeigt - auf zwei bzw. drei Dioden umstricken. Es koennte naemlich sein, dass die hochohmige Spannungs- versorgung bisher das Leben Deiner Endstufentransistoren gerettet hat :) > Die 100 Ohm in Reihe zu C1 versuche ich nachher noch. Der wird schaetzungsweise Dein Problem nicht loesen. > Im Anhang ist noch wie das Mikrofon angeschlossen ist. Hmm... Du koennstest die Mikrofonversorgung nochmal separat abblocken: 1k zusaetzlich zwischen R21 und +9V einschalten; den Knoten zwischen dem 1k und dem 10k zusaetzlich mit 100µ gegen GND abblocken (Tiefpass). > Und ja, ich weiß dass die Schaltung wenig optimal ist. Nun, das ist in dieser Form nicht richtig :) Ohne Dich beleidigen zu wollen: In dieser Schaltung ist (bis auf die suboptimale Endstufe) so vieles richtig gemacht worden, dass sie unmoeglich zu 100% von einem Schueler entwickelt worden sein kann :) > Es geht jedoch nur darum eine halbwegs funktionierende > Schaltung aufzubauen und das in der Schule gelernte auch > mal in die Praxis umzusetzen. Das gestaltet sich jedoch > deutlich schwerer wie gedacht. Kann das sein, dass Dir etwas der Maszstab verrutscht ist? Wenn Dein EINZIGES Problem ist, dass der Verstaerker "blubbert", dann ist das Ganze eine sehr sportliche Leistung -- vorausgesetzt natuerlich, Du hast nicht zuviel geguttenbergt :) Viel Erfolg, und halte und auf dem Laufenden.
Christian S. schrieb: > Am besten zwischen Vorverstärker und Endstufe noch > einen Widerstand 220 Ohm einbauen und beide Teile > mit Elkos entkoppeln. Guter Vorschlag. > Mit drei hintereinander geschalteten Transistoren in > Emitterschaltung habe ich früher Vogelstimmen aufgenommen. > Leider war starkes Rauschen dabei, Schlechter Arbeitspunkt der ersten Stufe; vielleicht auch Selbsterregung. Den Anfaengerfehler habe ich auch gemacht... that's life...
Ein blubbern könnte auch dadurch entstehen, wenn die 10µF Koppel-Elkos falsch herum eingebaut würden.
Martin schrieb: >Kann mir jemand weiterhelfen, oder einen Tipp/Hinweis geben was in der >Schaltung schief geht? Vielen dank schon mal! Zuviele Stufen hintereinandergeschaltet, die Gesamtverstärkung ist zu hoch. Man kann die Verstärkung nicht beliebig hoch machen, irgendwann wird es instabil. Die Spannungsversorgung zwischen den Stufen muß durch Tiefpässe entkoppelt werden. Bei hoher Verstärkung sollte die erste Stufe durch ein Metallgehäuse abgeschirmt werden.
Die Stufe Q4 könnte entfallen wenn parallel zu R10 eine Reihenschaltung aus 10µF Kondensator und 5k Trimmer geschaltet wird, dann kann die Verstärkung stufenlos eingestellt werden.
Günter Lenz schrieb: > Martin schrieb: >>Kann mir jemand weiterhelfen, oder einen Tipp/Hinweis geben >>was in der Schaltung schief geht? Vielen dank schon mal! > > Zuviele Stufen hintereinandergeschaltet, Es sind so viele Stufen, weil die Stufen stark gegengekoppelt sind, um eine gute Arbeitspunktstabilitaet sowie geringe Verzerrungen zu erzielen. Im Mittel liegt die Stufenverstaerkung bei ca. 5 (!). Das ist durchaus vernuenftig so. > die Gesamtverstärkung ist zu hoch. Unwahrscheinlich. Die Gesamtverstaerkung ist keine 60dB. Da hat ein einzelner OPV im Leerlauf schon mehr. > Die Spannungsversorgung zwischen den Stufen muß durch > Tiefpässe entkoppelt werden. Das stimmt; die Tiefpaesse fehlen, das ist sehr unguenstig. Sollte man aendern. Meine Vermutung ist, dass die fehlenden Emitterwiderstaende in der Endstufe zu Stromspitzen fuehren, die ueber die Versorgung auf vordere Stufen koppeln. > Bei hoher Verstärkung sollte die erste Stufe durch ein > Metallgehäuse abgeschirmt werden. Ja - guter Hinweis, das hatte ich noch gar nicht auf dem Schirm: Die erste Stufe ist ziemlich hochohmig und deshalb gefaehrdet fuer kapazitive Einstreuungen.
Martin schrieb: > Die Versorgungsspannung habe ich jetzt zusätzlich mit Kondensatoren > geblockt, einmal 100µF in der Nähe vom Mikrofon und einmal 470µF in der > Nähe vom Ausgang. Zur vernünftigen Stufenentkopplung gehören aber auch immer noch Widerstände dazu. So wie das beispielsweise im leicht antiquierten Anhang bereits vor Jahrtausenden mit R144,C120 sowie R134,C114 und R125,C109 gemacht wurde.
VOA schrieb: > So wie das beispielsweise im leicht antiquierten Anhang bereits vor > Jahrtausenden Kannst Du mal den ganzen Plan posten? Gruß Frank
Erst mal vielen Dank für die tolle Hilfe! Mit dem R in Reihe kannte ich nicht - bin eher der digitale Typ ;) Habe 1k zwischen den beiden Platine in die 9V in Reihe geschaltet und siehe da: Es funktioniert! Den "R" in der Ascii Zeichnung von Michael Bertrandt hatte ich übersehen - schuldige dafür. Jetzt habe ich nur noch extreme Rückkopplungen. Leg ich aber einen Finger aufs Mikro, ist alles ok. Muss die Leitung wohl noch was länger ;) Possetitjel schrieb: > Ohne Dich beleidigen zu wollen: In dieser Schaltung ist > (bis auf die suboptimale Endstufe) so vieles richtig > gemacht worden, dass sie unmoeglich zu 100% von einem > Schueler entwickelt worden sein kann :) Doch, die ist zu 100% auf meinem Mist gewachsen. Wir haben das Thema exzessiv behandelt. Sprich alle Werte sind mit Sinn und Verstand berechnet und simuliert. Die Endstufe hatte ich erst mit Dioden statt der Widerstände. Jedoch waren diese nicht gut thermisch gekoppelt, wodurch mir die Schaltung durchging. Habe dann auf einen Hinweis hin Widerstände verbaut und diese so gewählt, dass zwischen den Basen der Transistoren etwa 0,8-1V abfallen.
Jetzt habe ich nur noch extreme Rückkopplungen. Leg ich aber einen Finger aufs Mikro, ist alles ok. Muss die Leitung wohl noch was länger deswegen Poti als Lautstärkesteller.
Martin schrieb: >Jetzt habe ich nur noch extreme Rückkopplungen. Leg ich aber einen >Finger aufs Mikro, ist alles ok. Muss die Leitung wohl noch was länger Dies ist wahrscheinlich eine akustische Rückkopplung, da kann der Verstärker nichts dafür.
Hallo, zum Glück war die Lösung so einfach. Was die Rückkopplung angeht, hilft nur, Mikrofon und Wiedergabe in verschiedenen Zimmern aufzubauen. Erstaunlich, was die Jugend heutzutage in Schulen lernt. Hier ist es Spezialwissen über elektronische Schaltungen und zuletzt berichtete einer von Mikrocontroller-Programmierung. Die Elektromobilität in D hat also Zukunft! Wir hatten mal den Millikan-Versuch gemacht... Mit freundlichem Gruß
Bitte melde dich an um einen Beitrag zu schreiben. Anmeldung ist kostenlos und dauert nur eine Minute.
Bestehender Account
Schon ein Account bei Google/GoogleMail? Keine Anmeldung erforderlich!
Mit Google-Account einloggen
Mit Google-Account einloggen
Noch kein Account? Hier anmelden.





