Hallo, kann der auf dem hochgeladenen Bild gezeigte Lufterhitzer - direkt an an 240V/50Hz für volle Leistung (ca. 2,5 kW) - mit Phasenanschnittsteuerung an 240V/50Hz für einstellbare Leistung betrieben werden? Der Lufterhitzer besitzt laut Hersteller keine integrierte Leistungselektronik, müsste also eine rein ohmsche Last darstellen. Wäre so ein Leistungsregler möglich? https://www.reichelt.de/?ARTICLE=119306 Danke für eure Hilfe!
Tim M. schrieb: > Hallo, kann der auf dem hochgeladenen Bild gezeigte Lufterhitzer > - direkt an an 240V/50Hz für volle Leistung (ca. 2,5 kW) Ja, aber es sind dann nur 2kW. > - mit Phasenanschnittsteuerung an 240V/50Hz für einstellbare Leistung > betrieben werden? Das mag dein Verteilnetzbetreiber gar nicht. Nimm Schwingungspaketsteuerung. > Wäre so ein Leistungsregler möglich? > https://www.reichelt.de/?ARTICLE=119306 Bitte nicht.
> Das mag dein Verteilnetzbetreiber gar nicht. Nimm > Schwingungspaketsteuerung. Ist das bei dieser Leistung (wie Föhn ;-) wirklich schon so relevant? Nach welchem Begriff muss ich suchen um ein Leistungsregler mit Schwingungspaketsteuerung mit Poti zu finden?
Wenn da neben der Heizung auch noch ein Motor drin ist, wird es direkt mit der Elektronik von außen so oder so schwer. Je nach Motor vertragen die kleine Phasenanschnitt oder ähnliche Regelung. Für so große Lasten ist die Phasenanschnittsregelung nicht mehr zugelassen, weil zu viel Oberwellen erzeugt werden. Es wird einem zwar nicht gleich die Sicherung raus fliegen oder der Strom abgestellt - einige der modernen Zähler könnte das im Prinzip. Wenn es dadurch zu Störungen etwa beim Nachbarn kommt, ist man aber der Dumme.
Tim M. schrieb: > Hallo, kann der auf dem hochgeladenen Bild gezeigte Lufterhitzer > - direkt an an 240V/50Hz für volle Leistung (ca. 2,5 kW) Nein. > - mit Phasenanschnittsteuerung an 240V/50Hz für einstellbare Leistung > betrieben werden? Verboten, Heizgeräte in der Klasse müssen getaktet werden.
> Verboten, Heizgeräte in der Klasse müssen getaktet werden.
Nach was muss sich suchen um so einen getakteten Heizungsregler zu
finden?
Ich will ja eigentlich gar nicht Regeln sonder nur Steuern ...
Michael B. schrieb: > Verboten, Heizgeräte in der Klasse müssen getaktet werden. Jedes mal der gleiche Quatsch wenn es ums Thema Heizungssteuerung geht geht. Richtig ist: Viele Energieversorger schließen Phasenanschnitt (und vieles andere, was ihnen nicht in den Kram passt..) in ihren AGB, der relevante Teil nennt sich TAB, aus. Also erst einmal dort hinein schauen. Eventuell muß sogar ein Heizgerät dieser Leistungsklasse zunächst genehmigt werden. Erwischen die dich? Sicher Nein! Das Netz ist voller Oberwellen, an deiner Trafostation hängen tausende (Phasenanschnitt-) Dimmer für Wohnzimmerbeleuchtung, Halogendeckenfluter, Staubsauger... EVG für Leuchtstofflampen, ESL Dazu vermutlich noch einige der schlimmsten Dreckschleudern im Netz: Einspeisewechselrichter von Solaranlagen. Da fällt dein 5kw Phasenanschnittheizer nicht auf. Lurchi schrieb: > Es wird einem zwar > nicht gleich die Sicherung raus fliegen oder der Strom abgestellt - > einige der modernen Zähler könnte das im Prinzip. Was können die? Strom abschalten? Das wurde hier neulich schon behauptet, von dir? Welcher Zählertyp konkret soll das können? Ich zumindest, habe derartiges noch nicht gesehen.
@elektriker Danke! Das hört sich ja schon etwas beruhigender an, nachdem mir bisher keiner ein alternatives günstiges Modul für eine Schwingungspaketsteuerung/Wellenpaketsteuerung nennen konnte. Als Alternative zu einer Phasenanschnittsteuerung, auf die es jetzt vermutlich rauslaufen wird, könnte ich auch mit einem Arduino eine Fotek SSR 40DA im Sekundenbereich an und ausschalten, wenn das denn von den erzeugten Oberwellen her besser ist.
elektriker schrieb: > Michael B. schrieb: >> Verboten, Heizgeräte in der Klasse müssen getaktet werden. > > Jedes mal der gleiche Quatsch wenn es ums Thema Heizungssteuerung geht > geht. > > Richtig ist: Viele Energieversorger schließen Phasenanschnitt (und > vieles andere, was ihnen nicht in den Kram passt..) in ihren AGB, der > relevante Teil nennt sich TAB, aus. Also erst einmal dort hinein > schauen. > Eventuell muß sogar ein Heizgerät dieser Leistungsklasse zunächst > genehmigt werden. Der Betrieb am Leitungsnetz ist VERBOTEN, eben durch die TAB. Und zwar deutschlandweit, von Paraguay reden wir nicht. Nichts anderes sage ich und nichts anderes bestätigst du. Der einzige, der hier Quatsch schreibt, bist du. Es geht auch nicht um die Ausnahmesituation, was bei einem Inselnetz wäre, oder sonstige Spitzfindigkeiten. elektriker sind leider meistens blöd.
Tim M. schrieb: > Als Alternative zu einer Phasenanschnittsteuerung, auf die es jetzt > vermutlich rauslaufen wird, könnte ich auch mit einem Arduino eine Fotek > SSR 40DA im Sekundenbereich an und ausschalten, wenn das denn von den > erzeugten Oberwellen her besser ist. Ist deutlich besser. Noch besser wirds, wenn man auch nur im Nulldurchgang einschaltet. Michael B. schrieb: > Der Betrieb am Leitungsnetz ist VERBOTEN, eben durch die TAB. Und zwar > deutschlandweit... Nicht zwingend. Es gibt auch Sonderverträge (für Kunden mit hohem Stromverbrauch) in denen abweichende Regelungen für normale Blindleistung und Verzerrungsblindleistung festgelegt sind. Dann kann sowas durchaus erlaubt sein. Tim M. schrieb: > @elektriker Danke! Das hört sich ja schon etwas beruhigender an, nachdem > mir bisher keiner ein alternatives günstiges Modul für eine > Schwingungspaketsteuerung/Wellenpaketsteuerung nennen konnte. Dafür nimmt man ein SSR mit Nullspannungsschalter und zur Takterzeugung. einen NE555+Hühnerfutter.
Michael B.(laberkopp) schrieb: > elektriker sind leider meistens blöd. Danke! Da Anzüglichkeiten zu deinem Nick hier schon zu oft gepostet wurden erspare ich mir eine diesbezügliche Erwiderung... Tim M. schrieb: > könnte ich auch mit einem Arduino eine Fotek > SSR 40DA im Sekundenbereich an und ausschalten, wenn das denn von den > erzeugten Oberwellen her besser ist. Ja, das ist besser. Falls du allerdings am Ende einer langen Leitung auf dem Lande wohnst, die Netzimpedanz entsprechend hoch ist, könnte es sein, daß eventuell vorhandene konventionelle Beleuchtung, also Glühlampen, aber auch LEDs an dimmbaren Vorschaltgeräten, im Sekundenrhythmus heller und dunkler werden... Andererseits: Zu dem von dir verlinkten Dimmer gehört vermutlich noch ein entsprechender Netzfilter um Funkstörungen zu vermeiden. Die Anleitung zum Produkt sollte entsprechende Hinweise enthalten. Das macht die Sache natürlich noch einmal wesentlich teurer als es auf den ersten Blick scheint.
Ok, danke. Ich kaufe jetzt ein Set mit Fotek SSR, REX-C100 PID-Regler und passendem Sensor. Preislich einfach nicht zu schlagen ;-)
elektriker schrieb: > Was können die? Strom abschalten? > Das wurde hier neulich schon behauptet, von dir? Welcher Zählertyp > konkret soll das können? Ich zumindest, habe derartiges noch nicht > gesehen. Dann wär halt mal ein Update nötig. http://www.landisgyr.de/webfoo/wp-content/uploads/2013/10/D000028915_E350_c_de1.pdf
hinz schrieb: > elektriker schrieb: > Ich zumindest, habe derartiges noch nicht >> gesehen. > > Dann wär halt mal ein Update nötig. > > http://www.landisgyr.de/webfoo/wp-content/uploads/2013/10/D000028915_E350_c_de1.pdf Das Beispiel ist denkbar unpassend und ich denke das ist auch dir bekannt! Möchtest du einige erklärende Worte hinzufügen, oder soll ich?
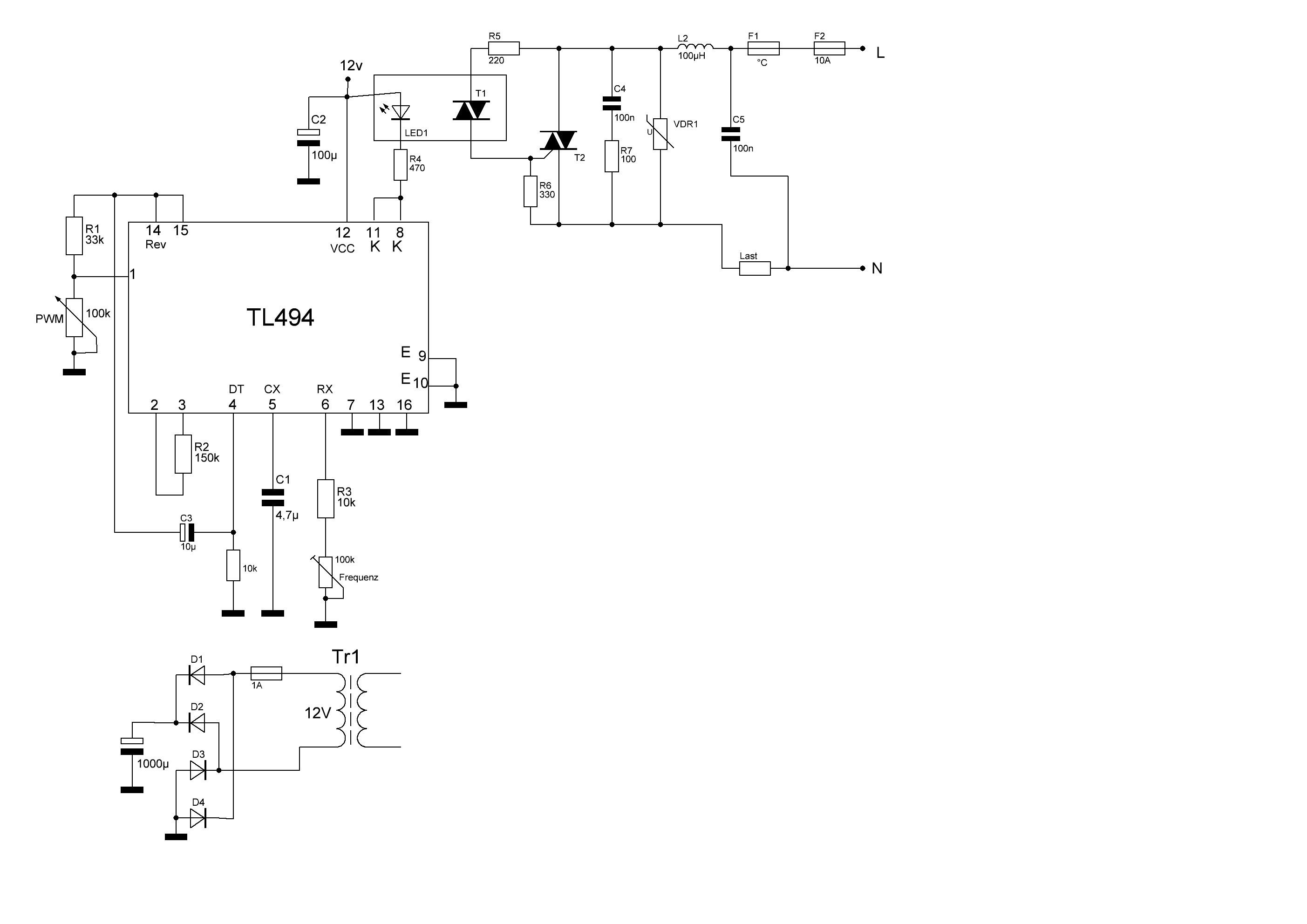
Tim M. schrieb: > Nach welchem Begriff muss ich suchen um ein Leistungsregler mit > Schwingungspaketsteuerung mit Poti zu finden? die schaltung hab ich aufgebaut und funktioniert. das triac ist gut zu kühlen!! c.a. 1w verlust je ampere flusstrom. die drossel ist ausreichend zu dimensioniren. vdr und f1 sind in thermischen kontakt zu bringen. c5 ist ein x2 kondensator. die frequenz ist hier 0,5hz. damit soll die heizung einer destille gesteuert werden. geplant ist noch ne abschaltung per schmittrigger und ntc. prost!
Wird mit einer einfachen Phasenanschnittsteuerung nicht funktionieren. Es fehlt für eine Regelung die Störgröße. Die Heizung wird durch den Luftstrom gekühlt und wenn das gestört wird, kann die Temperatur nicht konstant gehalten werden. Da muss man Regelungstechnik anwenden. Mit dem Wissensstands des TO wird das kaum was werden.
Cyborg schrieb: > Die Heizung wird durch den > Luftstrom gekühlt und wenn das gestört wird, kann die Temperatur > nicht konstant gehalten werden. Da muss man Regelungstechnik anwenden. Nein, muß man nicht. Lesen muß man. Das Gelesene verstehen muß man: Tim M. schrieb: > Ich will ja eigentlich gar nicht Regeln sonder nur Steuern ...
Murmeltier (grüßt täglich) schrieb: > Tim M. schrieb: >> Ich will ja eigentlich gar nicht Regeln sonder nur Steuern ... Tim M. schrieb: > Wäre so ein Leistungsregler möglich? Der TO scheint den Unterschied aber nicht zu kennen. Ist sowieso besser, wenn er sich von Netzspannung fern hält, es sei denn, er wäre darin ausgebildet, aber dann würde er hier kaum fragen. Man muss nicht jeder Möhre gleich, alles beantworten.
Hi Tim M. schrieb: > Ok, danke. Ich kaufe jetzt ein Set mit Fotek SSR, REX-C100 PID-Regler > und passendem Sensor. Preislich einfach nicht zu schlagen ;-) Denke, das Thema ist eh durch, da eine brauchbare Lösung bereits ins Visier genommen wurde. MfG
Bitte melde dich an um einen Beitrag zu schreiben. Anmeldung ist kostenlos und dauert nur eine Minute.
Bestehender Account
Schon ein Account bei Google/GoogleMail? Keine Anmeldung erforderlich!
Mit Google-Account einloggen
Mit Google-Account einloggen
Noch kein Account? Hier anmelden.

