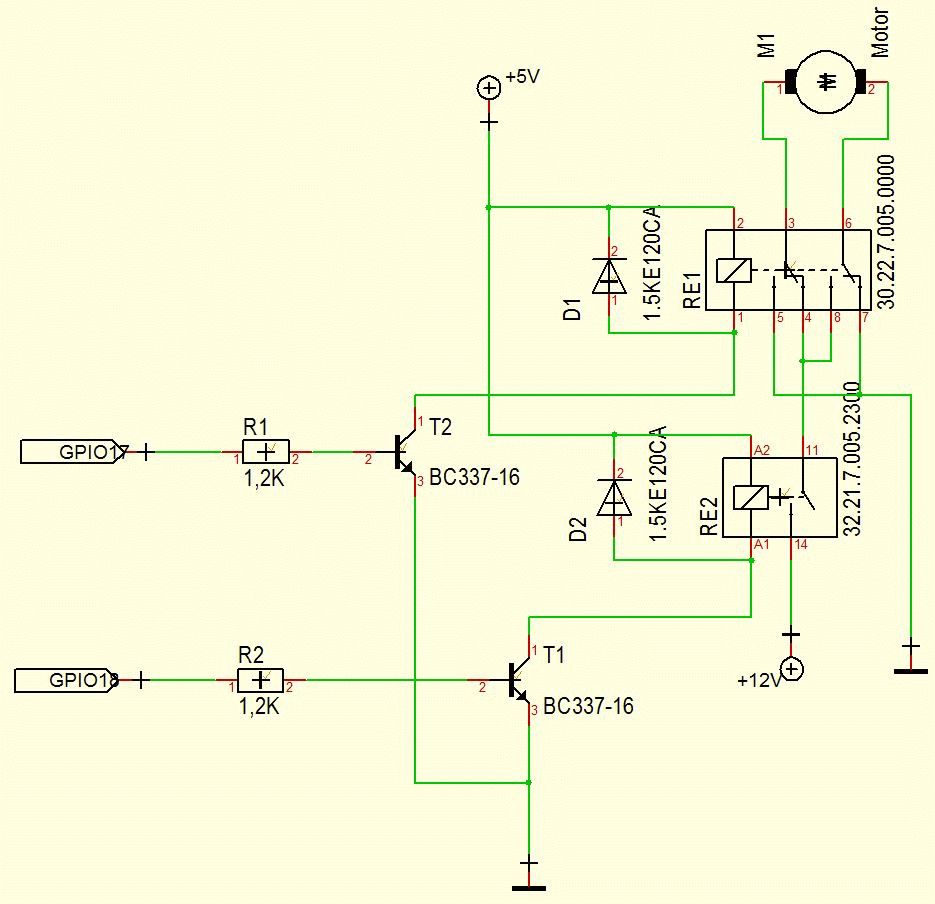
Guten Abend liebe Leute, in Sachen Elektronik würde ich mich als Anfänger bezeichnen. Ich kann zwar löten, kenn die verschiedenen Bauteile und kann auch beschränkt µC programmieren -> Beim Designen von Schaltungen stoße ich jedoch an meine Grenzen. Dennoch möchte ich ein kleines "elektronisches" Projekt angehen, dessen erster Schritt es ist, einen Linearmotor mit einem Raspberry Pi Zero W zu steuern. Beim Linearmotor handelt es sich um folgendem: https://www.amazon.de/ECO-WORTHY-Linearantrieb-Linearmotor-Verstellantrieb-Lineartechnik/dp/B0171NTU04/ref=sr_1_13?ie=UTF8&qid=1499284340&sr=8-13&keywords=linearantrieb+12v Der Antrieb wird einfach an 12V angehängt, mit der Polung kann man die Richtung steuern. Der Linearmotor soll maximal einen Strom von 3A (Voll-Last) ziehen. Meine Anwendung ist weit weg von Voll-Last, daher wird man meist mit unter 1A auskommen. Den Antrieb möchte ich mit Hilfe des Raspberry Pi's und 2 Relais steuern. Das erste Relais (einfacher schließer) schaltet die grundsätzliche Versorgung an und aus. Das 2te Relais (doppel-Wechsler) soll die Polung ändern um die Richtung zu steuern. Natürlich werden die Relais nicht direkt über die GPIO's die PI's Schaltbar sein. Ich hab daher einen kleinen Schaltplan (siehe Anhang) gezeichnet (nicht sehr schön) der die Relais per Transistor schalten soll. Dabei hab ich mich an diesen Beitrag gehalten: https://www.raspiprojekt.de/anleitungen/schaltungen/27-relais-ueber-gpio-schalten.html?showall=&start=1 Verwendete Teile: R1,R2: https://www.conrad.at/de/kohleschicht-widerstand-12-k-axial-bedrahtet-0207-025-w-yageo-cfr-25jt-52-1k2-1-st-1417712.html T2, T2: https://www.conrad.at/de/transistor-bjt-diskret-diotec-bc337-25-to-92-1-npn-155900.html D1,D2: https://www.conrad.at/de/standarddiode-vishay-1n4148-tap-do-204ah-75-v-300-ma-564851.html RE1: https://www.conrad.at/de/printrelais-5-vdc-3-a-2-wechsler-hongfa-hfd2005-s-l2-d-1-st-629512.html RE2: https://www.conrad.at/de/printrelais-5-vdc-5-a-1-schliesser-hongfa-hf32fa005-hsl2-610-1-st-507542.html Nun meine Fragen: Passt die Schaltung grundsätzlich so? Habe ich die richtigen Bauteile ausgewählt (grad bei die Dioden und Widerstände gibt es ja viiiel Auswahl, auch beim klassichen BC337 gibt es mehr Auswahl)? Sind die Relais geeignet um den besagten Linearmotor zu steuern, oder sind diese zu schwach? Vielen Viele Dank für eure Hilfe im Voraus :) LG Sascha
Es verwundert mich, dass sich hier im Forum noch niemand gemeldet hat. Grundsätzlich hast du die Bauteile richig gewählt. Schottky Dioden wären für diese Anwendung besser geeignet. Für dein Vorhaben gibt es bereits günstige vorgefertigete Module. Vlt. verraten dir ein paar andere Kollgegen einige Bezugsquellen.
Sascha B. schrieb: > Habe ich die richtigen Bauteile > ausgewählt Du hast alles richtig gemacht. Die Widerstände könnten etwas größer sein (2k2 oder 4k7).
Sascha B. schrieb: > Beim Linearmotor handelt es sich um folgendem: > https://www.amazon.de/ECO-WORTHY-Linearantrieb-Linearmotor-Verstellantrieb-Lineartechnik/dp/B0171NTU04/ref=sr_1_13?ie=UTF8&qid=1499284340&sr=8-13&keywords=linearantrieb+12v Lass dich nicht von den Werbefuzzies und Sprücheklopfern auf den Arm nehmen. Das kleine zylindrische Ding unten an der Platte ist ein ganz normaler, rund drehender Motor, der über ein Getriebe deinen Linearantrieb bewegt. Ein Linearmotor ist ganz etwas anderes: https://de.wikipedia.org/wiki/Linearmotor
Bitte melde dich an um einen Beitrag zu schreiben. Anmeldung ist kostenlos und dauert nur eine Minute.
Bestehender Account
Schon ein Account bei Google/GoogleMail? Keine Anmeldung erforderlich!
Mit Google-Account einloggen
Mit Google-Account einloggen
Noch kein Account? Hier anmelden.
