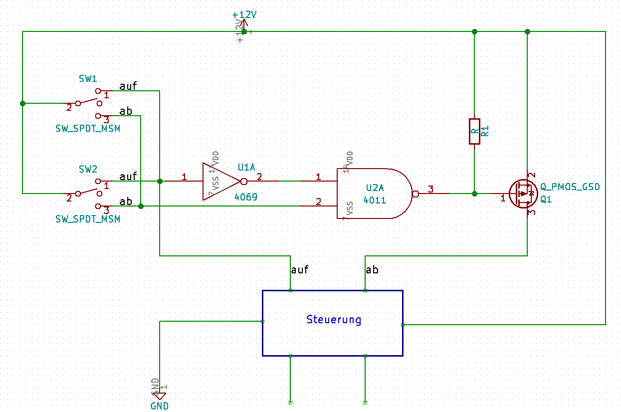
Hallo zusammen, ein bereits vorhandener Schalter SW1 schaltet über ein Steuergerät einen 1500W-Motor. Der Schalter ist SPDT mit Mittelstellung, also "auf" - "aus" - "ab". Nun möchte ich einen Schalter SW2 hinzufügen aber auf jeden Fall vermeiden, dass die Befehle "auf" und "ab" gleichzeitig beim Steuergerät ankommen können. Das Ganze wird mit 12V (Bleiakku, muss also bis 15V abkönnen) gespeist. Ich spiele ja sonst gerne mit Mikrocontrollern, aber hier in diesem Fall scheint mir das Overkill und unnötig fehleranfällig. Daher beiliegende Skizze: "Auf" wird nur parallel geschaltet und bleibt sonst unverändert, d.h. selbst wenn die Schaltung abraucht, kann man immer noch wieder hochfahren. "Ab" für das Steuergerät wird aus der Schaltung generiert. Ob man dabei erst "auf" invertiert und dann mit "ab" NAND-et oder erst "ab" invertiert und dann mit "auf" ver-oder-t, bleibt sich ja gleich. Denke ich zu kompliziert? Gibt es eine einfachere, robustere Lösung? P.S.: Schutzbeschaltung am Transistor fehlt noch. Da wird in dem Steuergerät sicher ein Relais geschaltet...
Um-Schalter schrieb: > Nun möchte ich einen Schalter SW2 hinzufügen aber auf jeden Fall > vermeiden, dass die Befehle "auf" und "ab" gleichzeitig beim Steuergerät > ankommen können. Dann mach's doch so:
1 | +-------+--- auf |
2 | | | |
3 | SW1 o 1 SW2 o 1 |
4 | / |
5 | +12V --o--o----o/ o 2 |
6 | |
7 | o 3 o 3 |
8 | | | |
9 | +-------+--- ab |
Michael B. schrieb: > Dann mach's doch so: Ebenso einfach wie genial. Danke! Dabei müsste ich SW1 und SW2 tauschen, da ich bei dem vorhandenen SW1 nicht an die Mittellage komme (hat nur einen Eingang und zwei Ausgänge). Bei SW2 kann ich das ja durch geschickten Einkauf beeinflussen. Allerdings müsste es dann wohl ein Drehschalter mit 3 Schaltpositionen werden. Jedenfalls kann ich keine Wippe mit 3 Abgriffen finden (vor allem in IP65, IP66, IP67). Alternativ könnte man aber einfach auch ein Relais (1 Öffner, oder Wechsler) direkt vor das Schaltgerät in die "ab" Leitung setzen, das durch die "auf" Leitung geöffnet wird. Relais gibt's ja auch "waschdicht".
Bitte melde dich an um einen Beitrag zu schreiben. Anmeldung ist kostenlos und dauert nur eine Minute.
Bestehender Account
Schon ein Account bei Google/GoogleMail? Keine Anmeldung erforderlich!
Mit Google-Account einloggen
Mit Google-Account einloggen
Noch kein Account? Hier anmelden.
