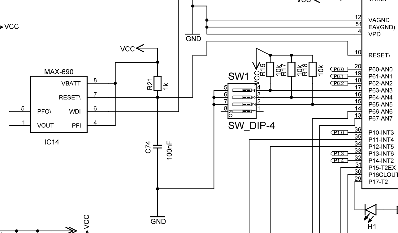
Guten Morgen, ich verzweifle bzw sehe den Wald vor lauter Bäumen nicht. In einer alten Schaltung ca 20 Jahre alt hatten wir immer den Max690acpa verendet. Nun bei der letzten Produktion wurde uns der ADM690A vorgeschlagen. Ich habe im Datenblatt keinen relevanten Unterschied entdeckt. Nun habe ich sämtliche Baugruppen auf dem Tisch liegen weil der 8051 nicht startet. Der Reset bleibt immer LOW. Woran kann es liegen? Wie finde ich diesen Fehler? Danke guten Wochen start
ein Standard 8051 hat allerdings ein H-aktiv Reset, da wäre wenn schon ein MAX805 angesagt. Ein ADM690A als auch MAX690 hat die falsche Polarität, oder ist ein zusätzlicher Inverter am Reset-Eingang ?
Mikki M. schrieb: > ein Standard 8051 hat allerdings ein H-aktiv Reset, da wäre wenn > schon > ein MAX805 angesagt. Ein ADM690A als auch MAX690 hat die falsche > Polarität, oder ist ein zusätzlicher Inverter am Reset-Eingang ? Es ist ein 8051 der mit low in Reset ist. Die genaue Bezeichnung habe ich jetzt nicht kann es aber morgen nachreichen. Jedoch ging die Schaltung mit dem Max690 immer anstandslos. Lg
Bitte melde dich an um einen Beitrag zu schreiben. Anmeldung ist kostenlos und dauert nur eine Minute.
Bestehender Account
Schon ein Account bei Google/GoogleMail? Keine Anmeldung erforderlich!
Mit Google-Account einloggen
Mit Google-Account einloggen
Noch kein Account? Hier anmelden.
